财经 苯乙烯期货挂牌上市

苯乙烯期货挂牌上市

苯乙烯期货挂牌上市

证监会近日批准大连商品交易所开展苯乙烯期货交易,苯乙烯期货合约正式挂牌交易时间为2019年9月26日。苯乙烯是重要的有机化工原料,上承石油和煤两大基础能源,下接合成树脂和合成橡胶两大产业。我国是全球最大的苯乙烯生产国和消费国。开展苯乙烯期货交易,能够健全化工期货产品体系,满足产业链企业的风险管理需求,促进相关主体健康稳定发展。

视频直播
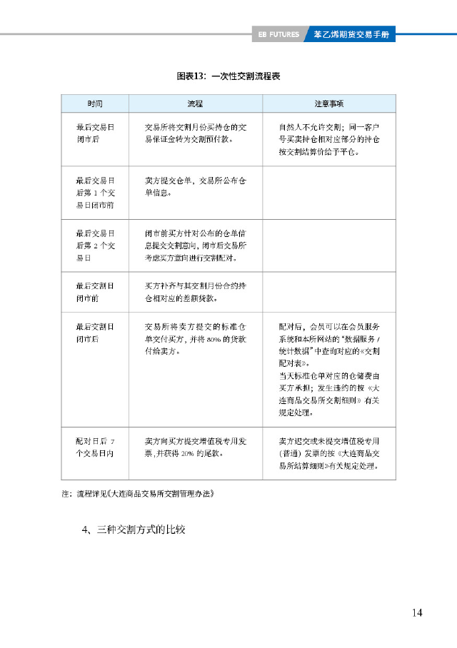
苯乙烯期货交易手册