文/张明
内容提要:政策性金融工具是一种政策性与商业性相结合的、使用金融手段来实现政策目标的、具有中国特色的创新金融工具。从2015年、2022年与2025年的三次使用情况来看,中国政府倾向于在经济增速和固定资产投资增速显著下行、地方政府债务压力高企的背景下使用政策性金融工具。该工具已成为中国政府强化逆周期调节的重要手段。政策性金融工具是中国财政货币政策协同的重要体现,其低成本资金是政策性银行发债、结构性货币政策与财政补贴共同发力的结果。未来政策性金融工具有望得到常态化使用。迄今为止,政策性金融工具的实施在项目筛选环节、资金投放环节、投后管理环节与央地协调配合方面还面临一些问题与挑战。为此,文章从制度保障、目标协调、运行机制、项目管理、风险防控与国际合作等方面提出了优化政策性金融工具的六条建议。
关键词:政策性金融工具;逆周期调节;财政货币政策协同;中国特色金融创新
一、引言
2023年10月召开的中央金融工作会议指出“要加快建设金融强国”“坚定不移走中国特色金融发展之路”。在更好地服务实体经济方面,金融要为经济社会发展提供高质量的服务,切实加强对重大战略、重点领域和薄弱环节的优质金融服务。在宏观经济周期管理方面,要更加注重跨周期和逆周期调节。在完善金融机构定位方面,要支持国有大型金融机构做优做强,当好服务实体经济的主力军和维护金融稳定的压舱石,要强化政策性金融机构职能定位。
在中国国有商业银行市场化改革进程中,为剥离商业性金融业务与政策性金融业务,中国政府在1994年先后成立了国家开发银行、中国进出口银行与中国农业发展银行三家政策性银行,专门从事政策性金融业务。过去三十多年来,中国政策性银行形成了具有中国特色的政策性金融运营模式,在利用金融资源服务国家重大战略与重点领域、弥补薄弱环节方面,在配合宏观经济政策实施跨周期和逆周期调节方面,均扮演了重要角色、发挥了重要作用。
近年来,政策性金融工具作为政策性与商业性相结合、财政政策与货币政策相协同的一种创新金融工具,多次在关键时期被中国政府采用,发挥了重要的稳增长、促投资和调结构功能。政策性金融工具的前身是国家开发银行的软贷款。在2015年、2022年与2025年,政策性金融工具分别以8000亿元专项建设基金、7400亿元政策性开发性金融工具以及5000亿元新型政策性金融工具的形式被推出。这些工具在关键时期内均落地见效、成绩斐然。
在当前特殊的宏观经济环境下,经济下行的周期性与结构性压力并存,传统财政货币政策在应对结构性下行压力方面的效力有限。为了对传统财政货币政策工具进行补充,文章认为,作为具有中国特色的创新金融工具,未来政策性金融工具可能会继续得到使用,甚至演化为常态化政策工具,针对中国经济增长面临的结构性问题持续发力。然而,当前学界对政策性金融工具的关注还较为有限(张明等,2024),对该工具分析较多的主要是券商研究报告。为此,有必要对政策性金融工具的历史演进开展深入研究,探索其内在逻辑,并提出其优化路径。
文章的主要创新包括:第一,详细梳理了政策性金融工具的历史演进,包括作为其前身的国家开发银行软贷款,以及2015年、2022年与2025年的三次使用;第二,深入剖析了政策性金融工具的内在逻辑,包括出台背景、本质属性与政策内涵;第三,在总结政策性金融工具历次使用所面临的问题的基础上,提出了未来优化该工具的六条建议。
文章剩余部分的结构安排如下:第二部分梳理中国政策性金融工具的历史演进;第三部分剖析该工具的内在逻辑;第四部分对该工具的使用前景进行展望,并在梳理问题的基础上提出优化建议。
二、政策性金融工具的历史演进
政策性金融工具是指由政府主导或支持,通过政策性金融机构运作,引导资金流向重点领域的特殊金融手段,其目标在于弥补市场失灵,实现特定的经济社会战略目标。从中国政策性金融工具的历史演进来看,文章认为,该工具的前身是国家开发银行软贷款。迄今为止,该工具经历了2015年专项建设基金、2022年政策性开发性金融工具与2025年新型政策性金融工具三个阶段。这三个阶段的政策性金融工具既表现出一定的共性,也具有各自鲜明的时代特征。
(一)政策性金融工具的前身:国家开发银行软贷款
1994年,国家开发银行正式成立。作为我国历史上成立最早、规模最大的政策性金融机构,国开行的成立标志着我国金融体制改革迈出了重要一步。在国开行的业务体系中,软贷款扮演着重要角色。《国务院关于组建国家开发银行的通知》(国发〔1994〕22号)明确规定,国开行的贷款主要分为软贷款与硬贷款两大类。软贷款是指国开行资本金的运用,硬贷款是指国开行借入资金的运用。国开行软贷款的设置参考了世界银行的成功经验。
软贷款是指国家开发银行以其注册资本金和中央财政安排的经营性建设资金及专项建设基金和资金,以长期优惠的方式发放的贷款。软贷款可分为股本贷款和特别贷款两类。股本贷款是指国开行根据项目配股的需要,贷给国家控股公司和中央企业集团,由他们对项目进行参股或控股的贷款。特别贷款是指国开行根据国家产业政策和发展规划,对不宜通过国家控股公司和中央企业集团参股或控股,但又需要扶持的项目直接发放的贷款。
软贷款在制度设计上具有如下特征:一是贷款期限长。国开行软贷款的期限一般为20—25年,通常还设有5—7年、最长不超过10年的宽限期。二是贷款利率低。在实际执行中,软贷款利率一般在商业银行同期贷款利率基础上下浮10%。三是可用作项目资本金。根据1994年的规定,国开行软贷款应控制在实缴资本金总额的20%之内,但在实际操作中该规定被放宽至不超过项目资本金总额的50%。四是资金主要来源于国开行资本金。国务院批准国开行注册资本金为500亿元,因此软贷款规模主要受到国开行资本金规模的限制。五是贷款对象是国家控股公司和中央企业集团,他们对项目建设全过程以及相关资产的保值增值负责。
国开行软贷款的发展历程可划分为初期规范运作阶段、中期显著扩容阶段和后期问题暴露与叫停阶段。
初期规范运作阶段是指1994年至2004年。在该阶段,软贷款严格按照国发〔1994〕22号文的规定运作。国开行把九成以上贷款投向电力、能源、交通、原材料、机电轻纺、农林等国家重点领域。三峡工程、京九铁路、岭澳核电站等标志性重大项目在国开行支持下开工建设。1998年东南亚金融危机爆发后,国开行推进信贷体制改革,从传统政策性业务向开发性金融转变,软贷款业务逐步规范化,不良率逐渐下降。
中期显著扩容阶段是指2005年至2007年。在该阶段,地方政府投资冲动上升导致其对国开行软贷款的需求飙升。国开行软贷款规模由2005年底的1875亿元上升至2007年底的3464亿元。该阶段软贷款业务在以下四个方面显著扩容:一是软贷款资金来源从国开行资本金扩大至国开行对核心资本、附属资本和发行的10年期以上长期金融债券所筹集资金的运用。二是贷款对象从国家控股公司和中央企业集团扩展至支持基础设施、基础产业、社会事业、金融合作、新农村建设、自主创新等国家重点支持的领域。三是随着贷款对象的放开,地方融资平台逐渐成为主要借款人。由于地方政府对基础设施建设的资金需求巨大,国开行开始向各地的地方融资平台大量发放软贷款。四是国开行“软硬兼施”的操作模式日趋成熟。地方政府用从国开行获得的软贷款向地方融资平台和担保公司注资,进而为更多的地方企业提供贷款担保,从而放大了软贷款资金的杠杆效应,形成“软贷款—增信—硬贷款”的资金链条。
后期问题暴露与叫停阶段是指2007年至2008年。从2007年起,软贷款业务相关问题逐渐暴露。原银监会等监管部门发现,国开行在业务开展过程中未经监管部门同意,自行制定并不断调整软贷款业务规定,对软贷款的资金来源、贷款对象、贷款用途等方面进行了大幅度的放宽,由此造成了以下不良后果:一是软贷款违规使用问题严重。截至2007年6月底,国开行软贷款75%的借款人和63%的用款人不符合国发〔1994〕22号文的规定。二是资金挪用现象突出。部分软贷款资金违规进入股票市场、房地产市场以及国家限制发展的产业和领域。三是部分软贷款资金被用于借新还旧和归还其他商业银行贷款。四是存在向已完工项目发放软贷款的现象。在上述背景下,2008年6月,原银监会正式叫停软贷款业务。
尽管国开行软贷款业务在2008年被叫停,但后来在特定领域内曾经出现了“有限回归”。例如,2013年,国开行获得财政部特批1000亿元额度软贷款,专项用于支持棚户区改造。2014年6月,国开行住宅金融事业部正式设立,在一定程度上延续了软贷款支持保障性住房的功能。2014年国开行获得央行的大规模抵押补充贷款(Pledged Supplementary Lending,PSL),用来支持棚改专项贷款。
(二)政策性金融工具的三次实践
1. 2015年的专项建设基金
在2015年,中国经济进入了增长速度换挡期、结构调整阵痛期和前期刺激政策消化期的“三期叠加”时期。2015年中国GDP增速仅为7.0%,创过去25年以来新低,面临较大的稳增长压力,存在通过基础设施投资来拉动经济增长的需求。与此同时,地方政府债务风险逐渐显性化,进一步扩张的空间受限。大量基建项目由于资本金不足而无法启动,商业银行配套贷款也因此难以落地。在此背景下,中国政府推出了三批次总计8000亿元的专项建设基金,试图通过低成本资金注入来缓解基建项目的资本金缺口,并在此基础上撬动银行信贷资金。
2015年专项建设基金的推出体现了“快速响应、分批扩容”的应急决策逻辑。2015年7月中旬,国务院常务会议审议通过了首期3000亿元专项建设基金,并决定由国开行与农发行主导运作。8月中下旬,首批资金启动投放,国开行向棚户区改造、铁路建设等项目投放资金。10月,国务院追加2000亿元额度,将产业园区、农村流通体系建设纳入支持范围。12月,国务院追加3000亿元额度,重点支持重大水利、城市管廊等项目。到12月底,资金全部投放完毕,支持了全国1.2万个项目。
2015年专项建设基金在制度设计上具有如下特征:第一,投资方式以股权投资为主、股东借款补充、投贷联动配套。资金以股权形式注入项目公司,持股比例一般为5%—20%,且不参与日常经营管理。对现金流较弱的公益性项目,可采用股东借款模式,并约定固定回报。政策性银行在注入资本金后,同步提供项目贷款,形成股权加债权的组合式支持。第二,基金具有明显的低成本优势。在中央财政贴息之后,项目的实际资金成本仅为0.5%—1%,远低于当时的商业贷款利率。第三,投资期限为5—10年,与传统基建项目的周期基本匹配。第四,国开行与农发行两家主体分工明确。国开行提供5800亿元资金,重点支持铁路、棚户区改造和重大基础设施项目。农发行提供2200亿元资金,重点支持农村基建和农业综合开发项目。第五,资金来源分为政策性金融债、央行再贷款与地方财政配套三部分。第六,退出方式分为地方政府回购、项目公司分红退出与股权转让三种。第七,在组织架构方面,实施两级审核模式。在省级层面,由发改委筛选推荐项目,由财政厅配合贴息申报。在国家层面,由发改委与财政部联合审核项目清单,再由国开行、农发行实施资金投放。
从行业分布来看,2015年专项建设基金共涉及棚户区改造、“三农”建设、城市基础设施建设、重大基础设施建设、增强制造业核心竞争力等5大领域。作为一种应急工具,2015年专项建设基金发挥了重要的稳增长成效。据徐超和万琦(2025)估算,专项建设基金对投资的撬动倍数约为4—5倍。
2. 2022年的政策性开发性金融工具
在2022年,中国经济面临三年新冠疫情、俄乌冲突等内外风险冲击,需求收缩、供给冲击与预期转弱三重压力持续演化。2022年第二季度,中国季度GDP同比增速由第一季度的4.8%骤降至0.4%,稳增长压力非常突出。考虑到疫情对家庭消费构成显著冲击,促投资再度成为稳增长的关键举措。然而,地方政府债务已经接近警戒线,进一步财政扩张的空间有限。在疫情冲击与房地产市场调整的背景下,地方政府土地出让收入大幅下降,加剧了基建投资的资金压力。在此背景下,政策性开发性金融工具应运而生。中国政府旨在通过政策性银行的特殊功能,在不增加地方政府债务负担的前提下,为重大基础设施项目提供资本金支持,以撬动更多社会资本参与投资。
2022年6月29日,国务院常务会议确定了推出3000亿元政策性开发性金融工具来支持重大项目建设的举措,用于补充包括新型基础设施在内的重大项目资本金,或为专项债项目资本金进行搭桥。由于政策推出后实施进度超过预期,8月24日的国务院常务会议决定在3000亿元政策性开发性金融工具已经落到项目的基础上,再增加3000亿元以上的额度。2022年政策性开发性金融工具的最终投放额达到7400亿元左右,支持了全国2700多个建设项目。
2022年的政策性开发性金融工具在制度设计上具有如下特征:第一,该工具主要采用股权投资与专项债搭桥借款两种投资方式。股权投资是最主要的方式,占比不超过项目全部资本金的50%。对于需要专项债作为资本金但未能及时到位的项目,该工具可先提供搭桥资金,等专项债资金到位后再与其进行置换。第二,资金实际成本很低。政策性银行给到项目的资金利率是3.06%(宋雪涛和张馨月,2025),同时中央财政按照股权投资金额给予两个百分点的贴息,贴息期为两年。第三,该工具的投资期限一般为5年以上,部分项目可延长至10—20年。这种较长的期限结构能够与基础设施项目的建设及运营周期相匹配。第四,国开行、农发行、中国进出口银行提供的资金占比分别为58%、33%与9%。三家政策性银行的分工体现了其专业优势:国开行擅长大型基础设施项目,农发行聚焦农业农村基础设施,进出口银行则在涉外项目和产业升级项目方面经验丰富。第五,资金来源是央行的PSL以及政策性银行发行金融债券筹资。央行在此期间投放了6300亿元的PSL(梁伟超,2025)。三家政策性银行通过发行金融债券筹集资金,并设立了各自的基础设施基金。第六,该工具设计了多元化的退出方式,包括股权回购退出、股权转让退出、公开上市退出、资产证券化退出、分期还款退出等。其中股权回购退出仍是最主要的退出方式,该工具也会优先选择有股东回购安排的项目。第七,在组织架构方面,建立了由国家发展改革委牵头的项目协调机制,采取多部门联合办公、并联作业的高效运转模式。各地方比照国家层面协调机制,建立本地项目协调机制。由国家发展改革委负责项目筛选、推荐、实施协调与监督,由政策性银行基于市场化原则自主负责资金投放和管理,由原银保监会负责对政策性银行的业务监管,由财政部负责贴息资金的管理和监督。
2022年政策性开发性金融工具在最终分配方面体现出如下特征:首先,从行业分布来看,主要投向交通、能源、水利、冷链物流、职业教育、市政和产业园区设施、保障性安居工程、新基建等8大领域,其中交通基础设施是最主要的投向,占比接近一半。其次,从区域分布来看,呈现出“东多西少、向经济大省集中”的特征。作为第一梯队的广东、浙江、山东、四川和江苏获得的额度约占全国的50%,广东一省的投放规模就高达1150亿元。相比之下,内蒙古、天津与吉林的额度均不超过70亿元(袁海霞等,2023)。决定该工具区域投放规模的主要因素包括经济发展水平、重大项目储备、财政承受能力与区域发展战略等。
2022年政策性开发性金融工具在促投资、稳增长方面发挥了极其重要的作用。2022年各银行为政策性开发性金融工具支持的项目累计授信额度超过3.5万亿元。根据东吴证券的测算,政策性开发性金融工具对投资的撬动倍数约为12倍,高于专项债对投资的撬动倍数(8—9倍)(陶川和邵翔,2023)。根据中诚信国际的估算,该工具的撬动倍数高达12—14倍,7400亿元额度可拉动基建投资8.9万亿—10.4万亿元(袁海霞等,2023)。2022年基础设施投资增长9.4%,远高于固定资产投资5.1%的增速。
3. 2025年的新型政策性金融工具
在2025年,中国经济面临特朗普“对等关税”冲击、国内房地产市场持续下行、国内消费增长乏力等问题。2025年前三季度的GDP同比增速分别为5.4%、5.2%与4.8%。尤其值得注意的是,固定资产投资累计同比增速从2025年9月起由正转负。1—11月,房地产投资累计同比增速下跌了16.0%。受制于地方债务压力,基础设施投资累计同比增速由4月的5.8%下降至11月的-1.1%。在此背景下,为提振基础设施投资并达到促投资、稳增长的效果,中国政府再次推出了政策性金融工具。
2025年4月25日,中央政治局会议指出,设立新型政策性金融工具,支持科技创新、扩大消费、稳定外贸等。9月29日,国家发展改革委新闻发布会明确此次新型政策性金融工具总规模为5000亿元,资金用途限定为补充项目资本金。10月末,三家政策性银行分别宣布完成新型政策性金融工具投放任务,共支持项目约2300个。
2025年的新型政策性金融工具在制度设计上具有如下特征:第一,该工具提供的资金全部用于补充重大项目资本金。该工具资金用于单个项目的资本金比例上限为50%。第二,资金使用成本较低。经过中央财政贴息后,项目端的实际使用成本大致在1%—2%左右。第三,该工具的期限一般为7—15年,部分项目可延长至25年。第四,国开行、农发行与中国进出口银行分别承担2500亿元、1500亿元与1000亿元的投放任务。第五,该工具的资金来源是由央行通过PSL提供流动性支持,政策性银行通过发债进行市场化融资,最后再辅之以财政贴息。第六,该工具的退出方式包括股权回购、股权转让、资产证券化与发行REITs等。
2025年新型政策性金融工具在最终分配方面体现出如下特征:首先,与2015年专项建设基金、2022年政策性开发性金融工具侧重于传统基础设施投资相比,本次新型政策性金融工具更加聚焦新质生产力与扩大内需,主要投向科技创新、扩大消费与基础设施,具体包括数字经济、人工智能、低空经济、消费领域基础设施、农业农村、交通与物流、市政和产业园区、绿色低碳转型等8大领域。其中,数字经济、人工智能、低空经济、消费领域基础设施排位靠前,有望获得更多资金支持。其次,从新型政策性金融工具的区域分布来看,经济大省放款占比接近八成,充分支持经济大省发挥“挑大梁”作用。
根据有关测算,预计5000亿元新型政策性金融工具能够带动6万亿—6.5万亿元有效投资,相当于2024年固定资产投资完成额的12%(陶川和张云杰,2025)。
4. 三次政策性金融工具实践的比较分析
从实践演进看,2015年专项建设基金、2022年政策性开发性金融工具与2025年新型政策性金融工具,构成了我国政策性金融在稳增长压力下不断迭代升级的三种典型形态(表1)。
2015年专项建设基金是在地方债务约束初步显性化背景下推出的应急型工具,核心目标是通过低成本股权资金补充基建资本金缺口、尽快拉动投资,制度设计强调快速扩容、分批投放和投贷联动,撬动倍数约为4—5倍。
2022年政策性开发性金融工具在疫情冲击与财政空间收缩的环境下推出,制度上显著强化了资本金功能、期限匹配与多元退出机制,并通过PSL与政策性银行协同发力,大幅提升了对投资的撬动效率,撬动倍数上升至12倍以上,成为稳投资的重要“准财政工具”。
2025年新型政策性金融工具在前两次实践基础上进一步转型升级,其功能定位由“托底式稳增长”转向兼顾稳增长与结构优化,资金用途严格限定为资本金补充,投向更加聚焦科技创新、新质生产力与扩大内需,期限明显拉长,体现出政策性金融从短期逆周期调节向中长期发展导向支持的制度演进趋势。
总体来看,政策性金融工具的三次实践在工具属性上呈现出资金期限延长、资本金功能强化、撬动倍数提高与投向结构升级的清晰演进脉络。

三、政策性金融工具的内在逻辑
政策性金融工具的历史演进体现出鲜明的逆周期性特征,其出台均伴随经济增速和投资增速显著下行,以及政府债务的快速上升。政策性金融工具的本质属性是“用金融手段来实现政策目标”,结合了政策性银行、央行结构性货币政策、财政贴息三种工具的特征。政策性金融工具是新时期财政政策与货币政策协同的重要体现。
(一)政策性金融工具的出台背景
如图1所示,历次政策性金融工具的出台均与中国经济增速显著下行有关。第一,2015年第一、二季度,中国季度GDP同比增速均为7.1%,这是除2008年第四季度与2009年第一季度之外的2000年以来最低季度经济增速。2015年第三、四季度,中国季度GDP同比增速继续下探至7.0%与6.9%。2015年中国GDP增速仅为7.0%,这是自1991年以来中国的最低年度经济增速。在此背景下,中国政府在2015年下半年推出了8000亿元专项建设基金。第二,受新冠疫情再度爆发影响,2022年第二季度,中国季度GDP同比增速由第一季度的4.8%锐减至0.4%,这是除2020年第一季度(-6.8%)之外的数十年以来最低季度经济增速。2022年中国年度GDP增速仅为3.0%。在此背景下,中国政府在2022年6月推出了3000亿元政策性开发性金融工具,随后规模增加至7400亿元。第三,2025年前三季度,中国季度GDP同比增速分别为5.4%、5.2%与4.8%,其中第三季度经济增速减速明显,尤其是消费与投资增长在第三季度均明显减速。在此背景下,中国政府在2025年9月推出了5000亿元新型政策性金融工具。

如图2所示,历次政策性金融工具的出台均与固定资产投资增速显著下行有关。第一,2014年12月至2015年8月,固定资产投资月度累计同比增速从15.7%快速回落至10.9%,这是2015年下半年出台专项建设基金的重要背景;第二,受新冠疫情影响,2022年2月至2022年7月,固定资产投资月度累计同比增速从12.2%快速回落至5.7%,这是2022年下半年出台政策性开发性金融工具的重要背景;第三,2025年3月至2025年11月,固定资产投资月度累计同比增速从4.2%快速回落至-2.6%,这是2025年下半年出台新型政策性金融工具的重要背景。

如图3所示,历次政策性金融工具的出台均与地方政府杠杆率快速上升有关。第一,2012年第一季度至2014年第四季度,地方政府杠杆率由17%上升至23%,三年上升了6个百分点;第二,2021年第一季度至2022年第二季度,地方政府杠杆率由24%上升至29%,5个季度上升了5个百分点;第三,2024年第二季度至2025年第三季度,地方政府杠杆率由32%上升至39%,5个季度上升了7个百分点。

综上所述,迄今为止政策性金融工具发挥了重要的逆周期调节作用:第一,该工具通常在固定资产投资增速和经济增速显著下行的时点出台,发挥了重要的促投资稳增长作用;第二,在该工具出台之前,地方政府债务通常出现较大幅度上升,从而继续加杠杆的空间有限,政策性金融工具已成为地方政府债务高企背景下继续推动基础设施投资的重要方式。
(二)政策性金融工具的本质属性
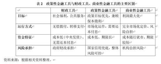
政策性金融工具是一种政策性与商业性相结合的、具有中国特色的创新金融工具,该工具依托国家信用、服务政策目标、兼具公共政策属性与市场化金融功能,能够通过市场化金融运作方式,引导资金流向政策支持的领域,以弥补市场失灵,实现特定的经济社会发展目标。
如图4所示,在从政策导向(左侧)到市场导向(右侧)的光谱上,政策性金融工具的定位在政策性金融(政策性银行)与商业性金融(商业银行)之间,兼具二者的部分特征。

一方面,政策性金融工具具有政策性金融的特征。政策性金融在一定程度上是“财政政策金融化”的表现:其一,政策性银行的资本金由财政部提供,经营利润最终也归属于财政部;其二,政策性金融与财政政策相似,都服务于国家发展战略与产业目标。正是由于“准财政性”,政策性金融才具备资金成本低、期限长的特点,并重点支持国家战略性产业。政策性金融工具也具有类似特征:其一,政策性金融工具的资金来源是由政策性银行发行金融债券募集、中央银行通过结构性货币政策提供流动性支持,并通过财政贴息进一步降低资金成本,最终的资金成本远低于商业银行普通贷款。其二,正是因为政策性金融工具的资金主要来自政策性银行发行的长期金融债,它才能够支持建设周期很长的基建项目而不发生期限错配。其三,正是由于政策性金融工具具备“准财政性”的特点(背后隐含国家信用背书),获得政策性金融工具支持的地方基础设施建设项目就相当于有了中央政府的信用增级,因此能够更加方便获得政策性银行以及商业银行的其他授信支持。换言之,政策性金融工具对项目的支持能够帮助后者更加容易地利用银行资金的杠杆效应。其四,政策性金融工具不以盈利最大化为首要目标,而是紧紧围绕国家战略、产业政策和区域发展规划,支持诸如新型基础设施建设、保障性住房、绿色低碳产业、乡村振兴等领域。这些领域对国家的经济社会长期发展而言至关重要(也即具有显著的正外部性),但相关项目自身建设周期长、经济回报率较低或投资收益不确定性较强,因此也通常是社会自发投资意愿不足、商业银行通常不太愿意提供授信的项目。换言之,政策性金融工具能够有效发挥“补短板”的作用。
另一方面,政策性金融工具也具有商业性金融的特征:其一,政策性金融工具不同于财政拨款,需要遵循金融规律,采用市场化运作模式。例如,政策性金融工具的使用会经历设立专项基金、定向发债、补充资本金、过桥贷款、到期退出等规范性程序。其二,此类工具的经营方式符合自主决策、自负盈亏、自担风险等市场化原则,其退出方式也是市场化的。相关项目需要实现保本微利。其三,由政策性银行设立的相关基金仅作为财务投资者行使股东权利,并不参与项目的实际建设与运营。

政策性金融工具的理论基础,是作为介于政府与市场之间的第三股力量,采用了“政策引导+市场协同”的模式,有助于同时克服市场失灵与政府配置资源的低效率。所谓“市场失灵”,是指受垄断、外部性、信息不对称与信息不完全、非理性行为等因素的影响,仅靠市场力量无法实现最优资源配置。例如,商业金融机构一般不会向收益率低、建设周期长的公益性基础设施项目提供贷款支持。所谓政府配置资源的低效率,是指政府在主导资源分配方面可能存在低效率与浪费、处于信息劣势的政府没有能力筛选优质项目、政府主导经济活动可能挤出私人部门投资等。政策性金融工具一方面通过财政与货币政策的支持、政策性银行发债等制度设计获得长期限、低成本的资金,另一方面依赖金融机构来筛选项目与决定是否提供授信,既有助于推动在中长期内能够显著促进经济社会发展的具有正外部性的基础设施建设,也能够避免浪费与提高效率,从而在一定程度上同时超越市场失灵与政府配置资源的低效率,甚至在特定情形下还能够塑造与创造市场(Mazzucato和Penna,2016)。例如,在政策性资金注入项目资本金后,通常能够撬动数倍甚至十倍以上的社会资本(如商业银行贷款)跟进,形成“注资+市场化融资”的联动。政策性资金的投入向市场表明了国家支持的方向,这有助于增强商业金融机构信心,引导社会资金流向。
与政策性金融工具的功能有些相似的一种财政政策工具是地方政府专项债。地方政府专项债是指省级地方政府为有一定收益的公益性项目发行的、约定在一定期限内以公益性项目相对应的政府性基金或专项收入还本付息的政府债券。在支持地方政府基础设施建设方面,专项债与政策性金融工具有一定的相似性。两者投向的领域和省份基本吻合,发行期限与利率也较为接近。但两者之间存在如下重要区别:第一,偿还主体存在差异。专项债是由地方政府兜底偿还的,以政府性基金收入或专项收入作为偿还来源。政策性金融工具的原则是“自主决策、自负盈亏、自担风险”,无需地方政府出具还款承诺或承担兜底责任,这无疑有助于降低地方政府的财政与债务压力。第二,两者能够对项目资本金提供的支持比重存在差异。专项债能够用作项目资本金的比例通常最高不超过20%,而政策性金融工具能够用作项目资本金的比率可达到50%。在地方政府财政压力较大、地方政府债务高企的背景下,政策性金融工具促进地方基础设施投资的作用无疑显著强于专项债(张明等,2024)。
综上所述,政策性金融工具是“用金融手段来实现政策目标”,它巧妙地在政府与市场之间搭建了一座桥梁,既有助于纠正市场失灵,也能够通过市场化运作来避免过度行政干预、提升资源使用效率。
(三)政策性金融工具的政策内涵:财政货币政策协同的重要体现
作为两项最重要的宏观经济政策,财政政策与货币政策既有共同之处,也有明显的差异性,彼此之间形成重要的互补关系。一方面,财政政策与货币政策都属于总量宏观经济政策,但两者在结构性特征方面存在较大差异。与货币政策相比,财政政策具有更加明显的结构特征。例如,无论是税收还是财政支出,都有明确的区域或行业倾向。相比之下,货币政策的总量特征更强、结构性特征更弱。例如,无论是调整法定存款准备金率还是调整利率,通常都没有很强的区域或行业倾向。央行主要把握流动性闸门的松紧,至于流动性究竟流向什么地方,通常不是央行关注的重点内容。另一方面,货币政策通常在经济过热时更为有效,而在经济过冷时效果不佳。一个流行的比喻是,通过拉住缰绳可以很好地让飞驰的马车减速,但不能靠缰绳去推动一辆停止的马车重新开始运动。更加理论化的解释是,扩张性货币政策一方面可能面临零利率下限(也即名义利率通常不能下降至负的水平),另一方面则可能面临流动性陷阱。相比之下,财政政策在经济过冷时期往往能够发挥更为重要的作用。这是因为财政政策可以直接帮助居民、企业与地方政府修复自身的资产负债表,从而有助于提振微观主体的信心,促进其扩大消费与投资。
如前所述,政策性金融工具通常在经济增速与固定资产投资增速显著下行、地方政府债务高企的背景下出台,发挥着重要的逆周期调节职能。从具体操作来看,政策性金融工具的资金之所以成本低、期限长,这是政策性银行通过发行金融债进行融资、央行通过PSL操作提供流动性以及财政贴息三者共同作用的结果。一方面,政策性银行具有一定程度的“准财政性”特征,其操作体现了一国政府的政策偏好;另一方面,作为结构性货币政策的重要组成部分,PSL是央行专门针对政策性银行提供的一类贷款,目的是通过信贷资源帮助政策性银行实现一国政府的重要战略目标。
1. 具有“准财政性”的政策性银行在政策性金融工具中扮演主导角色
政策性银行是融合了“财政的公平目标”与“金融的效率手段”的混合体。它是国家将政策意图与金融工具巧妙结合的制度设计,旨在用相对市场化、专业化和可持续的方式,更有效地实现单纯财政补贴或商业金融均无法实现的重大经济社会目标。一是从目标的特殊性来看,政策性银行是以实现国家战略与政策意图为核心目标,而商业银行是以利润最大化与股东回报为核心目标。二是从业务的特殊性来看,政策性银行的业务具有市场运作与政策扶持相结合的双重特征。一方面,政策性银行采用银行运作模式,遵循基本的金融规则和风险管理原则,而非简单的财政拨款机构。另一方面,其业务领域、客户选择和贷款条件都紧紧围绕国家政策来制定。三是从资金来源和信用基础来看,政策性银行的资本金通常由国家全额或部分出资,运营资金主要通过在金融市场上发行金融债券来筹集。由于市场普遍认为政策性银行的债务由政府提供隐性担保,因此政策性银行能够以接近主权信用的等级,以较低成本、较长期限进行融资。四是从功能的补充性与引导性来看,政策性银行的存在是为了弥补市场失灵,在市场机制不能或不愿有效配置资源的领域发挥作用,能够发挥补短板的功能;政策性银行的先行投资可以向社会资本释放积极信号,从而引导和撬动更多商业性资金进入政策鼓励的领域,发挥引导作用与杠杆效应。
政策性银行在中国的实践过程中,产生了开发性金融理论(陈元,2003)。“开发性金融是政策性金融的深化和发展,以服务国家发展战略为宗旨,以国家信用为依托,以市场运作为基本模式,以保本微利为经营原则,以中长期投融资为载体,在实现政府发展目标、弥补市场失灵、提供公共产品、提高社会资源配置效率、熨平经济周期性波动等方面具有独特优势和作用,是经济金融体系中不可替代的重要组成部分。”开发性金融具有三个突出特征:一是通过自身操作与发挥引导作用来服务国家战略;二是发挥逆周期调节作用,是一国政府实现宏观调控的重要工具;三是试图同时实现社会效益与经济效益,实现资源高效配置与资金良性循环。开发性金融的理论基础是市场失灵理论、金融约束理论与信贷配置理论,其核心功能是弥补市场失灵、完善市场机制与实现逆周期调节。开发性金融理论认为政府公共职能和金融中介职能可以通过金融制度的设计实现彼此共存与相互促进,从而提高金融资源配置效率(尹俊,2020;徐佳君,2017)。
中国的政策性银行属于公共性发展金融机构(Public Development Financial Institutions,PDFI)的范畴。PDFI介于政府与市场的交汇处,致力于用市场的方式去实现公共政策目标。徐佳君等(2023)提出了界定PDFI的五大标准:一是单独的实体机构;二是以有偿性的金融工具作为主要产品与服务;三是主要资金来源不仅仅依赖于定期的财政拨款;四是积极主动的公共政策导向;五是政府掌舵其机构的战略定位。在二战之后,全球PDFI的发展经历了兴起、迟滞(1980年代)与复兴的态势。自2008年全球金融危机爆发以来,无论在国际层面与国别层面,PDFI都呈现复兴态势,其深层次原因在于,无论发达国家还是发展中国家,都需要应对巨大的基础设施建设融资缺口以及塑造新的发展融资体系(徐佳君等,2023)。在全球PDFI呈现复兴趋势的大背景下,中国的政策性银行有望在中国经济的结构转型、创新发展与高水平对外开放中发挥更加重要的作用。
2. 兼具总量与结构功能的结构性货币政策对政策性金融工具提供了重要流动性支持
结构性货币政策是指人民银行引导金融机构信贷投向,发挥精准滴灌、杠杆撬动作用的工具,通过提供再贷款或资金激励的方式,支持金融机构加大对特定领域和行业的信贷投放,降低企业融资成本(中国人民银行,2022)。结构性货币政策兼具总量与结构双重功能,其优势在于能够支持重点领域和薄弱环节、发挥撬动信贷增长作用、降低实体经济融资成本、辅助投放流动性等(张明等,2023)。
PSL是中国人民银行于2014年创设的一种结构性货币政策工具,其核心目的是为政策性银行提供定向的中长期低成本资金,以支持国家重点领域和薄弱环节的融资需求。PSL的发行主体是中国人民银行,投放对象是政策性银行,其本质是一种定向支持政策性项目融资的工具。央行通过PSL向政策性银行注入中长期资金,政策性银行再将这些资金投向政策指定领域,从而实现“精准滴灌”的效果。PSL的主要特点包括:一是抵押品要求严格。政策性银行想要获得PSL资金,必须向央行提供合格抵押品,如国债、央行票据、政策性金融债、高等级信用债等。二是利率与期限具有特殊性。PSL的利率由央行自主确定,通常低于中期信贷便利(MLF)利率,能够直接降低政策性银行的中长期资金成本。PSL的期限以中长期为主,能够与政策性项目的周期相匹配。三是资金用途有明确限制,必须用于国家战略支持的领域。例如,PSL在2014年被创设的初衷就是支持棚户区改造的货币化安置。当时的实际操作模式是,政策性银行首先向地方政府提供棚改贷款,再将相关贷款或其他资产抵押给央行以获得流动性支持(规模可达贷款本金的100%)(周君芝和周恺悦,2023)。
如图5所示,在2015年6月至2015年11月期间,央行PSL净投放规模达到4353亿元;在2022年9月至2022年11月期间,央行PSL净投放规模达到6300亿元。这为2015年8000亿元专项建设基金以及2022年7400亿元政策性开发性金融工具的推出提供了重要的流动性支持。

3. 政策性金融工具与其他政策之间的协同
政策性金融工具还与其他财政政策工具、货币政策工具、产业政策之间存在多层次多维度的协同关系。例如,政策性金融工具的使用与专项债的使用存在协同关系,政策性金融工具更侧重于补充资本金,专项债更侧重于补充建设资金(也更强调项目的收益要大于成本),不少项目实现了“政策性金融工具+专项债”的组合支持。又如,在政策性金融工具实施期间,央行一方面通过降准释放长期性资金,支持政策性金融工具配套融资,另一方面通过调降贷款市场报价利率(LPR)来带动项目融资成本下降。再如,2022年与2025年政策性金融工具的使用与“中国制造2025”“双碳”等产业政策之间存在重要的衔接与协同关系,通过政策性金融工具助力国家战略性目标的实现。
综上所述,政策性金融工具是政策性银行、央行结构性货币政策、财政贴息的结合,是财政政策与货币政策协同的重要体现。尤其是在宏观经济增速与投资增速显著下行时期,家庭、企业等微观主体由于缺乏信心或资产负债表受损而不愿意增加消费与投资,由政策性银行提供项目资本金、由央行结构性货币政策提供流动性支持、由财政贴息直接降低资金成本,这种组合式操作能够帮助地方政府克服自身债务压力较大的束缚,启动对于经济社会发展而言非常重要的基础设施投资项目,还有助于增强商业金融机构信心,发挥政策性资金的杠杆撬动功能。这种实践是中国政府结合中国具体国情进行的财政金融创新,具有重要的时代意义与现实意义,也对其他新兴市场与发展中国家提供了良好的借鉴。
四、政策性金融工具的优化路径
(一)发展前景
《中共中央关于制定国民经济和社会发展第十五个五年规划的建议》指出,“强化国家发展规划战略导向作用,加强财政、货币政策协同”,“强化逆周期和跨周期调节”。2025年中央经济工作会议指出,“发挥存量政策和增量政策集成效应,加大逆周期和跨周期调节力度”,“继续发挥新型政策性金融工具作用”。展望未来,随着中国经济进入新发展阶段,基础设施建设仍有巨大需求,作为中国政府强化逆周期和跨周期调节的重要手段,以及加强财政货币政策协同的重要方式,政策性金融工具有望成为常态化政策工具,预计将持续扮演重要角色,在中国经济稳增长、促投资、调结构方面继续发挥重要作用。中国经济增长在未来仍将面临周期性问题与结构性问题相互交织的复杂局面,传统宏观经济政策更多针对周期性问题,政策性金融工具(以及结构性货币政策、政策性银行等)更多针对结构性问题,两类政策的分工与协同有望更好地促进中国经济社会的高质量发展。
(二)政策性金融工具存在的问题
在实施过程中,政策性金融工具面临一些问题与挑战,主要体现在项目筛选环节、资金投放环节、投后管理环节与央地协调配合四个层面。
在项目筛选环节,政策性金融工具面临的主要问题包括:一是时间压力导致项目筛选仓促。政策性金融工具在公布后通常要求快速投放,导致项目筛选的时间非常紧迫。政策性金融机构往往依赖地方政府提供的白名单,从而存在部分企业资质不符合银行提供信贷条件的情况。二是存在信息不对称问题。地方政府为了获得支持,可能夸大项目收益或隐瞒项目风险,而银行在短期内难以全面了解项目情况。不少地方优质项目储备不足,存在为了争取资金而凑数申报的现象,最终导致一些项目投资回报率低于预期。三是项目筛选标准的差异性。不同地区、不同银行在项目筛选标准的理解和执行上存在差异,导致项目平均质量差异较大。
在资金投放环节,政策性金融工具面临的主要问题包括:一是地方政府配套资金落实困难。虽然部分项目获得了政策性金融工具的支持,但由于地方政府在自身债务负担高企背景下难以落实配套资金,最终影响项目实施。二是部分项目要素保障不足。部分项目由于土地指标、环评能评手续等存在瑕疵,无法及时开工建设,导致资金被闲置。三是项目前期工作滞后。部分项目由于可行性研究、初步设计等前期工作开展不够深入,导致资金到位后无法立即投入使用。
在投后管理环节,政策性金融工具面临的主要问题包括:一是相关信息反馈不及时。部分项目单位报送信息不及时、不完整,影响了银行对项目的动态监控。二是风险预警机制不完善。很多项目缺乏科学有效的风险预警指标体系,银行难以及时发现与应对风险。三是退出机制不健全。部分项目的退出机制安排不明确,增加了银行回收资金的不确定性。四是各地在项目管理能力方面存在显著差异。部分中西部地区项目管理能力不足,项目进度明显滞后于东部地区。此外,2015年的专项建设基金部分项目采用“明股实债”模式,导致地方政府隐性债务增加,为后续债务化解增加了压力(陶然和余家林,2024)。相比之下,2022年与2025年的政策性金融工具严格执行无政府兜底原则,最终并未新增隐性债务。
在央地协调配合方面,政策性金融工具面临的主要问题包括:一是央地协调困难。中央政策与地方实际需求之间存在差距,地方在执行过程中面临不少困难。二是部分地方政府积极性不高。部分地方政府由于担心承担风险,对政策性金融工具的使用持谨慎态度。
不难看出,历次政策性金融工具在实施过程中存在的问题,与国开行软贷款面临的问题有一些相似之处。这说明,无论是软贷款还是政策性金融工具,都具有类似的基因,如均与政策性金融有关、均涉及政策性操作与市场化操作之间的权衡等。因此,此类政策的实施除了要坚持市场化运作方向与全流程操作规范之外,还要尤其加强信息披露、风险防控与第三方监督。
(三)优化路径
为克服政策性金融工具在实施过程中面临的问题与挑战,更好发挥其作用,文章提出如下政策建议:
第一,在制度保障方面,应建立健全政策性金融工具常态化使用的法律法规与实施机制。一是建议制定专门的《政策性金融工具管理条例》,明确该工具的法律地位与运作规则,明确各方权利义务,规范操作流程,为该工具的常态化使用与长期发展提供法律保障。在上述三次使用过程中,政策性金融工具分别被称为专项建设基金、政策性开发性金融工具与新型政策性金融工具,建议在未来统一政策工具的名称与性质界定,以便丰富其法理依据。二是建立动态调整机制。根据经济形势变化,每年调整支持领域和额度分配。三是加强部门协调。建议由国务院牵头建立跨部门的协调委员会,作为常态化的部门协调机制,定期召开联席会议及时解决政策执行中遇到的问题。四是完善激励约束机制,对使用效果好的地方给予政策倾斜,对违规使用或使用效果欠佳的地方进行相应的约束。五是建立评估反馈机制,定期对政策实施效果进行评估,并根据评估结果及时调整政策。
第二,在目标协调方面,政策性金融工具应该坚持短期稳增长和长期调结构的平衡。短期稳增长属于逆周期调节的范畴,长期调结构属于跨周期调节的范畴。相比之下,2015年的专项建设基金与2022年的政策性开发性金融工具更多发挥了稳增长的功能,而2025年新型政策性金融工具则同时发挥了稳增长与调结构的功能,后者投资的项目更加偏向于新质生产力与扩大内需。政策性金融工具未来应逐渐实现“应急政策工具—常态化工具—转型赋能工具”的转变,更好地平衡短期稳增长与长期调结构的关系,协调好逆周期调节和跨周期调节的关系。未来,政策性金融工具应根据经济高质量发展需求,逐步扩大绿色、数字、高端制造项目支持占比,从单一的投资支持向综合性金融服务转变。
第三,在运行机制方面,政策性金融工具应坚持市场化运作方向和全流程操作规范。一方面,为了让政策性金融工具的运作更可持续,防止其成为中央政府负担和地方政府新增隐债来源,应坚持让相关金融机构根据市场化原则来筛选项目,并对项目进行全流程跟踪管理。一是创新项目投资方式,在现有股权投资和股东借款的基础上,探索更多创新投资方式,如优先股与可转债等,以提高投资的灵活性。二是促进资金来源的多元化,如引入社保基金、保险资金等长期资本,降低对政策性银行金融债的依赖。逐步提高社会资本参与比例,形成“政策性引导+市场化运作”的混合模式。三是加强政策性金融工具与专项债、产业投资基金的无缝衔接。四是强化对政策性金融工具支持项目的绩效评估(引入审计等第三方监督),将项目投资回报率、就业带动、环境影响等因素纳入考核体系。另一方面,应制定政策性金融工具的全流程操作规范(包括申报阶段、项目实施阶段与项目退出阶段),提供全国通用的模板、流程与标准。这有助于降低政策性金融工具实施过程中存在的信息不对称现象、各地对标准理解与执行不一致的现象以及相关信息反馈不及时的问题。
第四,在项目管理方面,地方政府应对优质项目储备库进行动态更新管理,对各地项目开工要求进行弹性调整。其一,各地政府应该根据自身发展规划,提前谋划布局本地区的重大基础设施建设项目,并及时对项目开展可行性评估、初步设计、初步概算等前期工作。只有把工作做在前面,在中央政府启动新一轮政策性金融工具时,地方政府才能及时上报优质项目,确保资金投放效率。其二,中央政府应弱化行政干预,建立市场化项目筛选体系,延长项目筛选时间,引入第三方评估机构,提高项目评估的专业性和准确性,突出项目的收益性与可持续性。其三,未来政策性金融工具出台时,对地方政府申报项目的开工要求应该根据实际情况进行弹性调整。对前期工作和要素保障相对充分的项目,可以要求尽快开工。对基础工作短期内难以一蹴而就的项目,在开工要求方面可以更具弹性,以确保相关资金得到更有效使用。其四,应加强对地方政府项目管理能力的培训。尤其是针对项目管理能力较为薄弱的中西部地区,提供“管理能力培训+技术支持”的打包服务。
第五,在风险防控方面,应加强对政策性金融工具支持项目的风险防控与信息披露。一方面,风险防控是政策性金融工具的生命线,必须坚守不新增隐性债务的底线,明确禁止“明股实债”,项目退出不得要求政府兜底或承诺。一是严格项目准入标准,加强尽职调查;二是建立政府、银行、企业各方之间的市场化风险分担机制,避免风险过度集中;三是通过保险、担保、证券化等方式,分散与转移相关风险;四是拓展项目的市场化退出渠道,发展REITs、资产证券化等工具,降低对地方政府回购的依赖。另一方面,应充分利用数字化与人工智能等现代化技术手段,对全国范围内政策性金融工具支持项目进行全生命周期的动态实时管理、建立智能风控系统。例如,可运用大数据技术对资金流向与项目进度进行实时监控,必要时可进行预警。这既有助于提高政策性金融工具的执行效率,更好发挥逆周期调节工具的作用,又有助于实现风险精准防控,避免在执行过程中出现违规违法现象,提高资源配置效率。此外,政策性金融工具支持项目应加强信息公开,定期披露资金使用情况、项目进展与风险状况,接受全社会监督。
第六,在国际合作方面,应积极拓展与政策性金融工具有关的国际合作。其一,政策性金融工具的支持项目可以从国内向“一带一路”、区域全面经济伙伴关系协定(RCEP)等区域的国际项目延伸,支持中国企业“走出去”参加国际基础设施建设,与此同时推进人民币国际化。其二,中国政策性金融机构应充分借鉴德国复兴信贷银行(KfW)、日本政策投资银行等国际同行的经验与理念,与其开展有效的国际合作。其三,中国政府和相关机构应与全球南方国家分享政策性金融工具的使用经验,为其使用类似工具提供全面支持。
来源:《财政研究》2026年第2期
(本文作者介绍:中国社会科学院金融研究所副所长、国家金融与发展实验室副主任)