意见领袖 | 温彬 原宏敏
摘要
存款准备金制度确立以来,其功能定位由最初的保障银行支付清算的基础性安排,逐渐演变为央行实施流动性管理的重要货币政策工具。但随着准备金规模占比降至历史相对低位水平,其在总量调控中的作用或将减弱,下阶段存款准备金转型方向及与其他政策工具的协同机制,或为货币政策框架优化的关注重点。从国际经验来看,美国存款准备金制度先后经历稀缺准备金框架和充足准备金框架,从通过调控存款准备金规模来引导联邦基金利率和管理市场流动性,转向通过利率走廊引导,其转型经验为我国提供了重要参考。对于我国存款准备金制度的转型方向,有如下三方面考量:一是我国法定存款准备金率存在下行空间,但其作为直接调控银行流动性的重要工具尚不可替代;二是降准释放增量流动性,可能受限于需求不足和传导不畅等因素,因此需要需求端刺激政策和防资金空转政策的协同配合;三是在直接融资发展和存款脱媒趋势下,存款准备金制度或迎来转型窗口期。
一、引言
我国存款准备金制度确立以来,其功能定位由最初的保障银行支付清算的基础性安排,逐渐演变为央行实施流动性管理的重要货币政策工具(石涛,2019)。截至2025年7月,其他存款性公司在央行持有的准备金存款规模为21.47万亿元,约占基础货币的58%,相当于2024年名义GDP的16%,在以银行信贷为主导的间接融资体系中占据关键地位。过去十年,法定存款准备金率稳步下调,向市场释放大量流动性。但随着准备金规模占比降至历史相对低位水平,其在总量调控中的作用或将减弱(张启迪,2021),下阶段存款准备金转型方向及与其他政策工具的协同机制,或为货币政策框架优化的关注重点。

二、中国存款准备金制度演进过程
我国存款准备金制度演进历程大致可分为三个阶段:第一阶段,存款准备金制度设立并逐渐作为流动性管理工具。该阶段有两个重要的政策节点,一是1984年存款准备金制度设立,最初旨在确保银行具有充足的流动性储备,以保 障支付清算;二是1998年央行取消对大型银行贷款规模管理,转向通过货币政策间接调控,开始通过下调法定存款准备金率为银行注入流动性,准备金制度成为流动性管理工具。第二阶段,流动性回收阶段,主要通过上调法定存款准备金率回收过剩流动性。2003-2012年期间,国际收支持续顺差、外汇大量流入,稳汇率诉求下央行被动购汇释放大量基础货币,该阶段旨在回收过剩流动性,央行多次上调法定存款准备金率,准备金率整体呈上行趋势。第三阶段,流动性释放阶段,通过降准、定向降准等释放流动性(纪敏 等,2016)。2013年至今,外汇占款对流动性影响明显减弱,下调法定存款准备金率逐渐成为央行投放流动性的重要方式,随着经济增速放缓、结构性问题凸显,准备金率开始进入下行通道(张晓慧,2018)。其中,2014年开始,央行设立定向降准政策工具,引导银行加大对特定领域的信贷支持力度,随后阶段性推行“三档两优”政策框架进一步强化了定向降准的结构性调控效果。

存款准备金制度亦被纳入央行宏观审慎调控框架中,旨在强化对货币信贷的逆周期调节作用。2004年,央行首次提出差别存款准备金率制度,将银行适用的存款准备金率的确定与该行的资本充足率等监管指标相结合,在法定存款准备金率的基础上,对资本充足率低于一定标准的金融机构适当上调存款准备金率。随后,2011年,央行引入差别准备金动态调整机制,通过差别存款准备金率调控金融机构的狭义信贷增速。2016年,央行建立宏观审慎评估体系(MPA),进一步将监管范围扩展至广义信贷,存款准备金利率被首次纳入调控,基于MPA考核得分,以差异化的存款准备金利率作为激励影响广义信贷投放。

降准仍是央行投放长期流动性的重要方式(阮健弘 等,2019)。在《2025年第一季度货币政策执行报告》中,央行再次明确各类流动性工具功能定位,“长期有降准、国债买卖,中期有MLF、买断式逆回购操作以及各类结构性工具,短期有公开市场7天期逆回购,临时隔夜正、逆回购”。按此分类,2024年1月至2025年7月,央行累计净投放流动性约4.7万亿元,以长期流动性为主、净投放4万亿元,占流动性投放总规模的85%,中期流动性净投放1.2万亿元,短期流动性净回笼4975亿元。长期流动性投放中,央行自2024年以来累计实施三次降准,每次幅度为50bp,累计释放流动性约3万亿,占长期流动性投放规模的75%;此外,2024年8月至12月期间,央行累计净买入国债规模约1万亿元,随后于2025年1月至9月期间暂停购债操作。
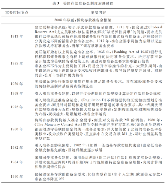
三、美国存款准备金制度转型经验
美国存款准备金制度的演进过程,以2008年为重要分界线:在1913-2008年期间,美联储实行稀缺准备金框架;2008年金融危机后,美联储在大规模量化宽松(QE)的背景下,转向充足准备金框架,并沿用至今。伴随准备金制度框架的转变,美联储的货币政策调控逻辑亦发生深刻变化。
在稀缺准备金框架下(1913-2008年期间),美联储主要通过调控存款准备金规模来管理市场流动性。美国存款准备金制度设立于1913年,伴随美联储成立,旨在解决“缺乏弹性货币”的问题。该制度要求成员银行以美元纸币或所在地联储银行无息存款形式持有存款准备金。1935年,法定存款准备金率正式成为继公开市场操作、贴现率之后的第三项货币政策工具(李宏瑾,2020)。实际上,美联储对法定存款准备金率的调整并不频繁,其货币政策主要依靠每日 公开市场操作调控准备金规模,从而引导联邦基金利率。在2008年之前,由于存款准备金不计息且规模相对稀缺,银行普遍仅持有法定水平的存款准备金规模,此时同业之间的准备金拆借利率,即联邦基金利率(FFR)对准备金规模变化较为敏感。该阶段,美联储主要通过每日公开市场操作(OMO)买入(卖出)国债,带动准备金供给曲线右移(左移),使得与需求曲线交点对应的联邦基金利率下降(上升),进而逼近美联储目标水平。同时,降准作为释放流动性的补充手段,与公开市场操作形成组合以增强政策效果。此时,美国货币政策利率走廊上限为贴现率,下限为0%,但利率走廊的调控作用相对有限。
值得关注的是,20世纪70年代,美国银行业面临存款脱媒冲击,在此背景下,美联储持续优化存款准备金制度。美国存款脱媒的背景在于,Q条例限制活期付息和定存利率上限,货币市场基金应运而生并迅速壮大,其相较银行存款的利率比价优势推动资金由存款流向货基,银行负债端压力显著上升,转而依赖同业存单等免缴准备金的负债工具补充资金,导致美联储负债端的准备金规模趋于收缩。为缓解银行负债压力和避免准备金大规模流失,美联储持续优化存款准备金制度,先后通过下调法定存款准备金率、实施规模累进准备金制度 (1972年《Regulation D》)、放松存款利率上限管控并立法要求所有存款机构统一缴纳准备金(1980年《存款机构放松管制和货币控制法案》)等政策缓解银行负债端流动性压力。
2008年金融危机后,美联储在大规模量化宽松(QE)的背景下,转向充足准备金框架,并沿用至今。在充足准备金框架下,美联储调控准备金规模进而影响利率的逻辑失效,转而通过利率走廊引导联邦基金利率,使其维持在目标区间。2008年金融危机后,美联储大规模 QE带动银行准备金规模大幅增加、银行体系流动性过剩,美联储于2008年开始对准备金支付利息,以此回收银行过剩流动性。在该框架下,联邦基金利率对准备金规模变化不敏感,通过公开市场操作影响准备金供给进而调控利率的逻辑失效。美联储货币政策由稀缺准备金框架转向充足准备金框架,开始通过利率走廊引导联邦基金利率,使其维持在目标区间。2020年,受疫情冲击,美联储将交易存款的法定存款准备金率下调至0%,法定存款准备金要求实质取消。

在充足准备金框架下,美国利率走廊演变为“地板模式”,存款准备金利率(IOBR)成为调控联邦基金利率的重要政策工具,联邦基金利率基本维持在准备金利率下方运行,并以隔夜逆回购协议便利利率作为新的利率走廊下限。在充足准备金框架下,准备金利率为商业银行持有准备金的无风险利率,理论上银行不会以低于准备金利率的价格出借资金,因此为利率走廊下限。但是,市场中的非银机构(如房利美、房地美)持有大量无息准备金,会以低于准备金利率的价格出借给银行,再由银行存入联储银行实现无风险套利,这使得拆借利率下穿准备金利率(“地板”)并在下方运行,利率走廊演变为“地板模式”,而利率走廊的下限则变为美联储与所有合格对手方(包括非银行金融机构)进行隔夜逆回购的协议便利利率(ON RRP)。美联储通过调整这两类管理利率,使得联邦基金利率维持在目标区间。


四、中国存款准备金制度转型的政策考量
下阶段我国存款准备金制度的转型方向,应在央行货币政策框架转型和调控效率提升的视角下统筹考量,重点关注以下三方面:一是法定存款准备金率下调空间,是否可借鉴美国等发达经济体经验,将法定准备金率降至超低水平,甚至取消法定准备金率;二是近年来降准对信贷扩张的边际刺激作用或有所减弱,如何优化降准政策调控效果;三是在直接融资发展、存款脱媒的趋势下,下阶段存款准备金制度如何进一步完善优化。
(一)法定准备金率作为直接调控银行流动性的重要工具尚不可替代
从国际对比来看,我国法定存款准备金率仍高于全球主要经济体中位数,存在一定下行空间。截至2025年6月,全球主要国家法定存款准备金率中位数约为5%,我国平均法定存款准备金率约为6.2%,高于全球中位数水平,存在一定下行空间。其中,以美国为代表的发达经济体法定存款准备金率普遍位于[0%, 1%]超低水平(连平 等,2025),这类国家大多在实施非常规货币政策后转向充足准备金框架,在该框架下市场流动性通过利率走廊实现价格调控,法定存款准备金率已不再作为实质上的货币政策工具,仅作为理论上的补充工具。
与发达国家相比,当前我国货币调控方式处于由数量型向价格型转型的过程中,货币政策仍需要依赖数量调控方式(徐 忠,2018)。综合来看,本文认为我国目前尚不适宜参照美国等发达经济体将法定准备金率降至超低水平,主要有以下两方面原因:
一方面,我国存款准备金制度处于“结构性稀缺准备金框架”,法定存款准备金率在货币政策调控中发挥重要作用。尽管当前货币政策正在逐步从数量调控向价格调控转型,但利率传导尚未完全畅通,数量调控仍占主导地位,若过早将法定存款准备金率降至超低水平,可能会引发市场流动性的阶段性冗余,增加公开市场操作调控难度,并削弱央行对机构行为的引导作用。在转型过程中,存款准备金制度适宜作为调控信贷和货币数量的辅助工具(Weiner,1992)。

另一方面,我国融资体系以间接融资为主,同时央行对市场流动性的调控仍主要依赖商业银行传导,法定准备金率作为直接调控银行流动性的重要工具尚不可替代。首先,我国融资结构以间接融资为主,从社融结构来看,截至2025年7月,企业债券、政府债券和非金融企业境内股票融资等直接融资占比约31.4%,尽管占比逐年上升,但仍无法取代银行信贷的核心地位;其次,我国央行几乎不直接向非银机构投放流动性,而是主要通过向银行体系注入资金后,再由银行向非银机构传导。在该模式下,银行在金融体系内部的流动性传导中居于核心地位,而法定准备金制度更有利于央行调控市场流动性(Grossmann-Wirth,2019)。

(二)降准政策需要需求端刺激与防资金空转政策协同配合
降准释放增量流动性,可为实体经济提供资金支持,但其政策效果可能受限于需求不足和传导不畅等因素,因此需要需求端刺激政策和防资金空转政策的协同配合。
一方面,需要需求端刺激政策的支持。过去几轮主要的存款准备金率下行区间,均伴随着需求端刺激政策出台,例如“四万亿”投资(2008年)、城投扩张(2012年)、棚改货币化(2015年)及减税降费(2018年)等。从信贷投放角度来看,这类政策组合一定程度上强化了降准对信贷扩张的刺激作用,带动信贷增速改善。值得关注的是,每轮降准的刺激作用或在逐步减弱,这可能与经济结构转型、融资结构变化等密切相关,或意味着准备金率调控政策面临转型需求。
另一方面,需要畅通利率传导、缓解资金空转并推动存款活化。从货币供应角度来看,2022-2024年期间,以M1(新口径)衡量的货币乘数阶段性下行,与M2货币乘数走势有所分化,同时M2-M1同比剪刀差维持正值区间,反映出增量货币供应可能越来越多沉淀于定期存款,部分资金在金融体系内部空转。为增强降准政策效果,需要推动存款利率市场化调整,畅通利率传导,缓 解资金空转。2022年以来,利率自律机制持续推动存款利率市场化调整,存款利率已经历七轮调降。2023年以来,存款降息频率和幅度明显增加,且更侧重针对长期限定存的非对称下调,叠加“手工补息”叫停等结构性措施,存款利率市场化程度显著提升。2024年四季度以来,M2和M1的分化有所改善,结构优化趋势明显。
后续来看,需继续推动财政政策与货币政策协同配合,降准有望作为货币端流动性支持工具,配合财政扩张落地。同时,要继续深化存款利率市场化转型和加强存款活化举措,以进一步增强降准政策向实体经济的传导效率,确保流动性释放切实支持实体经济发展。
(三)我国存款准备金制度或迎来转型窗口期
我国存款准备金制度或迎来转型窗口期。当前,我国金融体系面临两方面转型趋势:一是融资结构发生趋势性转变,直接融资市场快速发展,直接融资规模占社融比重逐年上升、信贷占比下降,同时银行资产端结构将迎来调整;二是存款脱媒趋势显现,随着存款利率市场化程度提升,固收类资管产品相较于定存的比价优势凸显,推动居民和非金融企业存款脱媒,并部分转为免缴准备金的同业负债回流银行负债端。上述两方面资产负债转型趋势,或长期抑制存款准备金制度对市场流动性的逆周期调节效果。《2024年第四季度中国货币政策执行报告》指出,“中国人民银行将继续根据经济金融形势变化和金融市场发展情况,进一步完善存款准备金制度,发挥好存款准备金工具的政策调控功能”。我国存款准备金制度或迎来转型窗口期。
后续来看,结合我国金融体系特征,并借鉴美国存款准备金制度的转型经验,我国存款准备金制度可考虑从以下三个方面进一步完善:
一是引入基于存款期限的差异化法定存款准备金率,推动存款结构优化。可考虑区分存款期限类型,对活期存款、短期定期存款和长期定期存款实行差异化法定准备金率设计,并在降准时适度侧重调降活期及短期定期的法定准备金率,从而引导银行降低长期存款占比、推动存款活化。在当前利率下行趋势下,长期定存占比过高或长期拖累银行息差并削弱利率传导效率,通过差异化准备金政策,可在调控流动性的同时,促进资金在银行体系内的结构优化。
二是进一步降低中小银行的法定存款准备金要求,提供流动性支持。在当 前中小银行流动性支持工具相对有限的情况下,可考虑进一步降低中小银行的法定存款准备金要求,例如,侧重对中小银行法定准备金率的非对称下调、引入规模累进准备金制度或免缴额度等,为中小银行提供长期资金支持,有助于增强中小金融机构服务实体经济、支持小微企业以及增强抗风险能力。
三是推动准备金制度转型与价格调控框架协同优化。在货币政策逐步转向以价格调控为主,畅通政策利率传导愈发重要,同时,其在引导市场预期与调节资金成本方面的核心作用也在日益凸显。后续可考虑将超额存款准备金利率纳入政策利率调控框架,进一步强化价格信号在货币政策调控中的作用,实现数量调控与价格调控的协同配合,提高货币政策的灵活性和连贯性。
参考文献:
纪敏,牛慕鸿,陈得文.存款准备金政策的创新[J].中国金融,2016,(01):59-61.
李宏瑾.存款准备金制度起源、功能演进及启示[J].金融评论,2020,12(03):27-52+124.
连平,王运金.存款准备金率仍有下调空间[J].中国金融,2025,(07):33-35.
阮健弘,黄健洋.流动性的客观评估与合理调节[J].债券,2019,(12):7-12.
石涛.近代中国存款准备金制度述论[J].福建论坛(人文社会科学版),2019,(04):115-122.
徐忠.经济高质量发展阶段的中国货币调控方式转型[J].金融研究,2018,(04):1-19.
张启迪.存款准备金制度的过去、现在和将来[J].经济学家,2021,(01):109-118.
张晓慧.三十而立四十不惑——从存款准备金变迁看央行货币调控演进[J].中国金融,2018, (23):38-43.
Grossmann-Wirth V. What monetary policy operational frameworks in the new financial environment? A comparison of the US Fed and the Eurosystem perspectives, 2007-2019[J]. International Journal of Political Economy, 2019, 48(4): 336-352.
Weiner S E. The changing role of reserve requirements in monetary policy[J]. Economic Review-Federal Reserve Bank of Kansas City, 1992, 77: 45-45.
(本文作者介绍:民生银行首席经济学家)