意见领袖 | 温彬 高洁 王静文
摘要
2025年,中国经济稳中有进,GDP总量达140.18万亿元,同比增长5%。区域经济发展呈现出均衡协同、特色凸显的鲜明特征,经济大省持续引领、中西部多点崛起、需求结构持续优化,整体迈向协调均衡、特色凸显的高质量发展新格局。经济大省持续挑大梁,粤苏鲁稳居GDP前三,山东成北方首个万亿省份,前十省份GDP占全国比重达61.0%创历史新高;增速上西快东缓,西藏、甘肃领跑,部分东部大省和资源型北方省份增速放缓。区域发展协调性持续提升,南北差距仍延续“南升北降”格局,但差距趋于收敛。东西差距持续缩小,协调发展成效凸显。大连、温州跻身万亿城市,特色增长极显现。经济增长三驾马车分化明显,投资呈西部领跑格局。消费首破50万亿元,重庆超越上海成消费第一城,中西部城市成增长新引擎。外贸东部规模稳固,中西部依托通道和产业优势实现高速增长,外贸动能空间重构。2026年作为“十五五”开局之年,各地两会紧扣中央部署,普遍淡化单一增速目标,聚焦高质量发展与新质生产力。区域经济正迈向更加协调、特色鲜明的高质量发展新格局。
2025年,中国经济在外部环境深刻演变与内部结构调整的双重挑战下稳中有进。全国GDP总量达到140.18万亿元,同比增长5%,展现出较强韧性。从区域层面看,经济运行呈现出总量稳固、结构分化的鲜明特征。目前地方两会均已结束,各地普遍淡化单一增速目标,聚焦高质量发展与新质生产力。
一、全景概览:区域经济高质量发展呈现新特征
2025年,中国区域经济在复杂内外环境中稳步前行,形成了均衡协同、特色凸显、质效优先的发展态势。依托国家战略引领,各地立足禀赋差异实现联动发展,共同勾勒出新时代区域经济高质量发展的全新图景。
一是经济大省持续发挥“挑大梁”作用,引领全国经济实现规模与质量双向提升。2025年,前十经济大省占全国经济总值的比重进一步提升至61.0%,较上年提高0.2个百分点。其中,广东、江苏经济总量双双站上14万亿台阶,继续领跑,但两者之间差距进一步缩小。山东则成功突破10万亿元GDP大关,成为我国北方首个迈过十万亿门槛的省份。浙江以9.5万亿元的成绩紧随其后,距离10万亿门槛仅一步之遥,展现出强劲的发展潜力。
二是中西部与转型省份特色突围,多点崛起格局加速形成。中西部省份依托自身资源禀赋、国家政策支持及产业转移机遇,经济实现快速增长。2025年,在18个跑赢全国增速的省份中,中西部地区占据12席,其中西藏以7%的GDP增速领跑,甘肃以5.8%的增速紧随其后。
三是需求结构持续优化,出口消费双轮驱动效应凸显。外贸方面,借助产业转移、通道优势及新兴产能释放,多个中西部省份进出口增速超两位数,新疆、陕西更是超过16%。消费方面,重庆超越上海成为中国消费第一城,成都、武汉等中西部城市增速亮眼,成为新兴消费增长“高地”。投资领域则呈现“西部领跑、全国分化”的特征,西藏以17.2%的增速位居全国首位,新疆等西部省份依托国家重大项目带动,基建投资保持高速增长。
二、数据透视:总量稳固与结构分化的区域经济图谱
(一)从总量看,经济大省勇挑大梁,东稳西快格局凸显
规模方面,经济大省持续发挥挑大梁作用。广东、江苏、山东稳居前三,GDP规模分别达14.58万亿元、14.24万亿元、10.32万亿元,山东成为北方首个GDP超10万亿元省份。浙江以9.45万亿元紧随其后,向10万亿元迈进。四川、河南、湖北、福建、上海、湖南均稳居前十,经济总量均超5万亿元,保持稳健增长。前十经济大省GDP总量占全国比重稳步提升,2025年达61.0%,较2024年提升0.2个百分点,达到历史最高水平,集聚效应持续增强。


增速方面,中西部省份亮点突出。西藏以7.0%的增速领跑全国,其高增长主要得益于雅下水电工程等带动的固定资产投资高增。甘肃以5.8%的增速紧随其后,其增长源于工业、外贸的双轮驱动,规模以上工业增加值保持高速增长,且过去五年工业投资连续54个月保持两位数增长。河南、河北等省份增速也达到5.6%,处于全国领先水平。相比之下,部分经济大省和传统工业基地增速放缓,例如第一经济大省广东增速为3.9%,辽宁增速仅为3.7%,山西(4.0%)、内蒙古(4.7%)等资源型省份的经济增速也处于相对低位。

(二)从区域结构看,南北、东西差距收敛,协调发展提速
南北差距仍延续“南升北降”格局,但差距趋于收敛。2025年,我国南方省份GDP占全国比重从2024年的 64.8%小幅上升至64.9% ,北方省份相应从 35.2%微降至35.1% ,差距仅扩大0.1个百分点。这一微小变化可能与名义GDP核算中的价格因素影响有关,工业品价格下滑对资源型产业集中的北方省份影响较大,从这一视角看,南北实际增长差距或小于名义增长差距。
东西差距持续缩小,协调发展成效凸显。2025年我国东部和西部地区的发展态势可概括为“东稳西进”。东部地区经济整体企稳回升,筑牢经济“压舱石”。中西部地区从被动产业承接转向主动升级,西藏、甘肃增速领跑全国,工业与消费双轮驱动支撑经济较快增长。
万亿俱乐部持续扩容,增长极作用凸显。2025年,大连、温州分别以10002亿元、10214亿元的GDP总量晋级万亿城市。其中,大连凭借石化、装备制造业发力实现突破,成为东北首座GDP万亿城市。温州依托民营经济升级,规上工业增加值增速居浙江首位,跻身万亿行列。两座城市的晋升,进一步优化了我国区域经济布局,也彰显出不同区域依托自身优势实现高质量发展的成效,推动我国区域经济发展结构更趋合理。

(三)从增长结构看,区域之间动能出现分化
投资方面,固定资产投资仍是部分地区实现经济跨越式增长的关键引擎。2025年总体呈现“西部领跑、全国分化”格局。具体来看,西藏是投资驱动型增长的典型代表,2025年增速虽有所回落,但仍以17.2%的增速稳居全国第一,投资结构集中化特征显著,超级工程与重大项目拉动作用强劲。甘肃2025年增速虽然为-1.3%,但其工业投资连续54个月两位数增长,工业领域持续高强度投入,仍是其经济尤其是第二产业增长的重要支撑。

消费方面,2025年全国社会消费品零售总额达50.1万亿元,首次突破50万亿元大关,消费在国民经济中的基础性作用持续巩固。各地消费表现呈现差异化格局,其中重庆势头强劲,社零总额约16688.50亿元,以近88亿元的优势超越连续七年霸榜的上海,成功登顶中国消费第一城。重庆的逆袭得益于庞大的人口基数、强劲的消费意愿,以及“银发经济”“首发经济”等新型消费业态。相较而言,上海受居民收入增长放缓、消费信心不足等因素影响,以16600.93亿元位居第二。此外,其他中西部城市也有亮眼表现,成都以11434.1亿元坐稳消费第四城,武汉、西安等城市增长较快。

外贸方面,广东、江苏、浙江、上海四个外贸大省领先地位持续稳固,山东、北京紧随其后,在规模方面贡献显著。但从增速方面看,得益于产业梯度转移、中欧班列以及新兴制造业产能释放等因素,中西部省份正在成为外贸增长的重要力量。新疆、陕西、湖北、安徽、甘肃增速均超过16%,河南、重庆、河北、云南也实现两位数增长,外贸格局呈现出东部持稳、西部提速的鲜明特征。

三、开局之年:从地方两会展望2026年表现
2026年是“十五五”规划开局之年,地方两会大都围绕 “十五五”规划“坚持高质量发展”原则及“经济增长保持在合理区间”目标进行细化落实。具体来看,各地普遍淡化对单一经济增速的追逐,转而将工作重心锚定在高质量发展与新质生产力的培育上,年度增长目标的设定更趋务实,产业赛道选择、投资抓手与消费引擎的谋划则呈现出高度聚焦与因地制宜的特征。
(一)增速目标展现出务实基调下的区域分化特征
2026年各地经济增速目标围绕“5%左右”中枢设定。多数省份采取小幅下调或优化区间策略。根据已公布数据测算,2026年各省GDP增速加权目标值约5.0%,较2025年下降0.2个百分点,且目标低于5%的省份较2025年明显扩容。部分省份附加“实际工作中争取更好结果”表述,为政策执行预留弹性空间。
分区域看,呈现三大特征。一是经济大省目标更稳健。广东设4.5%—5%、浙江设5%—5.5%区间目标,江苏、山东、河南、上海等均为5%左右,头部省份淡化高增速、强调质在量先,充分发挥经济“稳定器”作用。二是西部地区彰显增长动力,海南6%左右、新疆5.5%—6%、四川和湖北5.5%左右,目标与2025年较快增速及发展潜力相匹配。三是东北及部分省份目标趋稳,辽宁、天津、云南、青海等均在4.5%左右。
整体而言,地方增速目标调整既体现对经济规律的尊重,也凸显高质量发展导向,通过差异化目标设定实现区域协同发力,为全国经济平稳运行提供坚实保障。

(二)产业发展普遍聚焦“新质生产力”与未来产业
2026年地方两会普遍将人工智能、生物医药、商业航天、机器人、量子科技等前沿领域作为2026年重点押注的“新赛道”,充分展现出对中央“十五五”规划“加快高水平科技自立自强,引领发展新质生产力”“培育壮大新兴产业和未来产业”要求的落实,形成国家战略引领、地方特色落地的产业发展格局。
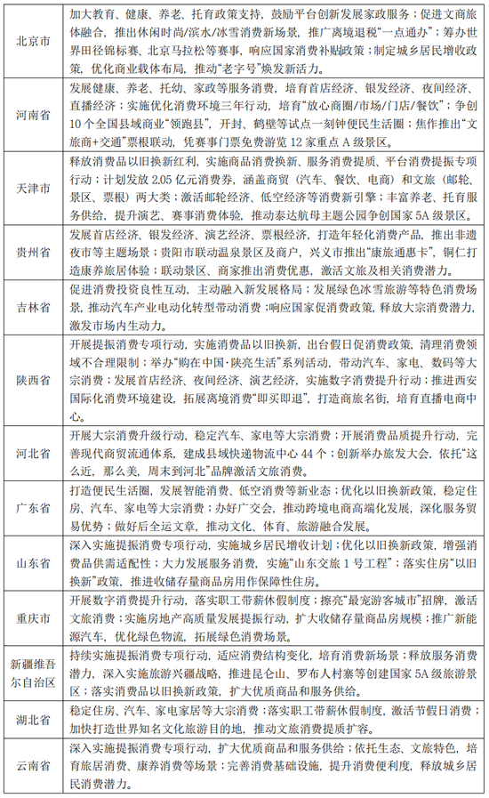
一是人工智能成为各地标配。绝大多数省份都将人工智能列为发展重点,强调与实体经济深度融合。核心抓手集中于算力基础设施(智算中心)建设和垂类大模型的创新应用。例如,浙江提出了“人工智能+”行动,并设定了人工智能核心产业营收增长20%以上的量化目标;广东则致力于推动人工智能全域全时全行业高水平应用等。
二是未来产业竞相布局。在巩固半导体、新能源等战略性新兴产业优势的同时,各地争相布局更具前瞻性的未来产业。人形机器人被视为推动新型工业化的关键抓手,多地政策着力于产业链协同与应用场景推广。脑机接口、类脑智能、量子信息、生物制造等前沿交叉领域,成为北京、上海、广东、浙江等科技创新资源密集省份竞相布局的新高地。
三是因地制宜集群发展。各省份均结合自身禀赋进行差异化布局。西部省份如新疆、青海,依托能源和气候优势,将绿色算力(“东数西算”)作为差异化重点;传统装备制造基地如河北、辽宁,则致力于推动高端装备制造业的转型升级。


(三)需求侧呈现消费扩容升级、投资结构优化的清晰导向
各地均将扩内需作为2026年经济工作重要抓手,在消费、投资两大领域因地制宜、精准布局,同时联动高水平对外开放,形成“内需牵引、投资支撑、开放赋能”的协同发力格局,全面落实中央“十五五”规划部署。
一方面,各地严格落实中央“建设强大国内市场,加快构建新发展格局”“促进形成更多由内需主导、消费拉动、内生增长的经济发展模式”的工作要求,从消费端提振居民消费能力与意愿,从投资端聚焦有效投资与结构优化,双轮驱动增强内需对经济增长的主动力作用。另一方面,各地精准落地中央“扩大高水平对外开放,开创合作共赢新局面”的要求,立足自身禀赋开展差异化开放部署,助力新发展格局加快构建。
一是消费引擎转向服务消费。促消费在许多省份的工作报告中置于优先位置,且焦点明显从传统商品消费转向服务消费的扩容与升级。文旅体育消费(“文旅+”融合)、生活服务消费(家政、养老、托育)以及“首发经济”“银发经济”“数智消费”等新兴服务消费成为共同的关键词。例如,北京研究制定释放服务消费潜力的综合政策,浙江着力培育“文旅+消费”爆款IP等。



二是投资更重“质”与“效”。各地固定资产投资的目标设定整体趋缓,且明确设定具体增速目标的省份数量减少,更多省份强调“优化投资结构”,区域分化明显。从已公布2026年省级重点项目投资计划的省份来看,加权固投增速从2025年5.7%降至2026年4.9%,13省下调目标、2省持平,凸显提升投资效益的考量。其中,中西部省份以重大项目为抓手稳投资,通过规模化项目布局带动产业升级与民生改善。东部发达省份则聚焦投资结构优化,重点布局科技创新、新型基础设施等领域,同时积极引导民间资本参与重大项目建设,以技术改造、高端产业投资为核心,推动投资向高质量方向转型,彰显质量优先的鲜明导向。

三是“高水平对外开放”成为高频词。各地立足自身禀赋开展差异化部署。沿海省份依托区位优势提质,河北推进港口转型、实施冀货出海,浙江、天津分别聚焦平台建设和市场拓展。内陆省份突破瓶颈,江西、甘肃等通过枢纽、通道建设破解物流难题,重庆明确2030年枢纽建设目标。制度型开放方面,海南以自贸港封关为契机深化创新,福建、广东推动自贸试验区升级,天津搭建海外服务站护航企业出海。总体来看,各地协同发力、双向赋能,为2026年外贸高质量发展奠定基础。
展望未来,“十五五”规划启动实施的发展起点已明确,区域经济发展进入深度转型与协同升级的关键阶段。结合各地锚定高质量发展制定的务实目标及落地部署,2026年中国区域经济将依托结构优化与动能转换持续进阶,东部经济大省、中部崛起核心区与西部增长极协同发力,在全国高质量发展整体布局下,推动区域协调发展格局不断完善,助力形成全域联动、多点支撑、协同增效的区域经济发展新态势,为经济高质量发展注入持久动力。

来源:民银研究
(本文作者介绍:民生银行首席经济学家)