2025年上半年(以下简称“统计期间”),以“首次公告权益变动报告书之日”落在统计期间为口径,A股上市公司交易性控制权变动事项(剔除一致行动协议解除、无偿划转、离婚、遗产分配、司法拍卖、破产重整等非交易性类因素导致的控制权变动)共57家次,与2024年全年数量持平。而7月刚过半,已新增公告6家次,如保持该趋势,交易数量有望超过2023年度同口径的84家次。
考虑“并购六条”后多数公司市值普涨,本次分析我们将“壳公司”分类标准从30亿元提高到40亿元,也即以交易协议签署日前一交易日(以下简称“定价基准日”)公司市值是否高于40亿为基准对中小市值(低于40亿元,以下简称“壳公司”)和相对大市值上市公司(高于40亿元,以下简称“带产业公司”)进行分类分析。
除标的侧的标的市值分布、地域分布、民营或国资性质分布、行业分布,以及买方侧的买方民营或国资性质、方案类型等惯常观察,本期分析亦特别解答如下问题:
1、收购“壳公司”占比大幅上升,壳市场活跃,尤其4月和6月的发生量相对占比较高;
2、 从交易方案来看,豁免自愿性股份锁定承诺均为常见方案,无实质障碍;
3、上半年所有控制权交易均未有同步的资产注入安排;
4、从标的地域来看,江浙沪地区和广东省仍持续为控制权交易活跃地区;
5、从收购方类型来看,收购方逐渐多元化,2起“私募基金收购上市公司”,分别为启明基金收购天迈科技(300807.SZ);瑞丞基金收购鸿合科技(002955.SZ);4起“一级市场明星企业”、5起“民营产业集团背景”、5起“产业方+国资结构”,详见正文分析;
6、从收购估值来看,“壳公司”存量股收购交易市值持续上升,*ST公司共7家,其交易市值中位数为21.34亿元,交易市值平均数为21.27亿元;非*ST公司共24家,交易市值中位数为29.51亿元,交易市值平均数为27.53亿元。
一、交易数据概览
(一)市值分布
从标的市值分布来看,壳公司为38家次(占比66.67%),带产业公司为19家次(占比33.33%)。

(二)时段分布
从时段分布来看,统计期间,4月和6月的交易量相对占比较高。

(三)方案分布
从方案分布来看,按“协议转让类”“定增类”“协议转让+定增复合类”“间接收购”四大类,结合表决权委托或放弃,具体方案分布上仍然以“协议转让”为主,间接收购、定增为辅。

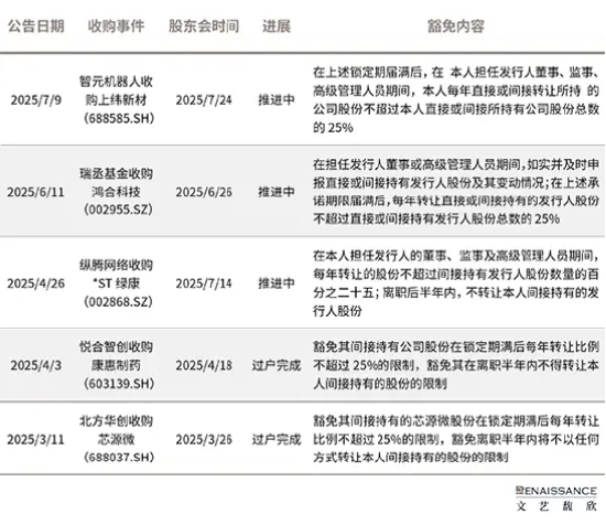
2025年1月至今,共有5起控制权转让事项涉及豁免相关主体自愿性股份锁定承诺,其中深交所2起,上交所3起,具体如下:

如我们在《IPO时董监高的自愿性股份锁定承诺到底意味着什么,想好了吗?》中分析,自2015年至前次统计的2022年6月期间,有900余家涉及就董监高间接持股作出过每年转让不超过25%的自愿性承诺。就公告情况来看,基于《上市公司监管指引第4号——上市公司及其相关方承诺》(以下简称“《4号指引》”),可豁免自愿性股份锁定承诺已无障碍。从流程上,由于通常未发生协议转让事项时无申请股东会豁免自愿性锁定承诺的合理理由,提前公告亦会引发市场对后续拟进行股份转让的猜测,进而引发股价异动,扰乱市场秩序,因此,先签署“附条件生效”的股份转让协议进行锁价而后召开股东会以使生效条件达成有利于维护交易秩序。此外,康惠制药(603139.SH)在首次签署转让协议时未同步召开董事会豁免自愿性股份锁定承诺,而是在其后的补充协议中约定豁免事项作为交割条件,其用于锁价的股份转让协议在签署时即生效。康惠制药(603139.SH)与芯源微(688037.SH)2起案例已按其首次签署的转让协议约定完成过户。
二、标的公司侧特点
(一)标的公司画像
1、标的公司板块分布
从标的公司板块来看,壳公司层面,主板25家、创业板11家、科创板2家;带产业公司层面,主板13家、创业板4家、科创板2家。

如我们在《“并购六条”催化效应凸显,控制权变更半年交易量已接近去年全年》所述,科创板交易逐渐活跃,产业赋能合作成为主流。7月,智元机器人拟通过协议转让及要约收购相结合以21.02亿元收购上纬新材66.99%股份案例为业界广泛关注(我们在《智元机器人21亿收购科创板上纬新材,“并购六条”以来一级市场明星企业纷纷出手上市公司控制权》中亦有分析)。科创板因其并购重组对科创板定位及协同效应要求较高,靠收购装入资产难度较大,也导致其作为以“后续装入资产”为主要目标的收购方而言吸引力不高,更多以产业赋能的思路实现新的合作共赢目标。
2、标的公司地域分布
从标的公司地域来看,壳公司层面,排名前五的省份分别为广东省9家、江苏省6家、上海5家、浙江省5家、新疆2家;带产业公司层面,排名前五的省份分别为江苏省5家、广东、上海、山东省、吉林省各2家。

最近两年半,从“壳公司”交易量来看,江浙沪地区交易量在2024年略微下降,2025年上半年回升,广东省占比逐年上升;7月新增公告的6家案例中,4家为江浙沪地区企业,1家为广东省。

3、标的公司性质分布
从标的公司属性来看,壳公司层面,民营企业32家、国有企业4家、无实际控制人2家;带产业公司层面,民营企业为14家,国有企业为2家、无实际控制人为3家。

4、标的公司行业分布
从标的公司行业分布(申万一级行业分类)来看,数量最多的为化工企业,共8家。主要分布如下:

5、标的公司规模分布
以2024年度(末)资产净额、营业收入、净利润、资产负债率指标,标的上市公司的上述财务指标分布上:
壳公司层面:资产净额在10亿元以下的为26家、10亿元以上的为12家;营业收入在5亿元以下的为14家,5亿元以上的为24家;净利润为负的企业为26家、0-3,000万元的为3家、3,000万元-6,000万元的为7家、6,000万元以上的为2家;资产负债率在50%以上的为15家。
带产业公司层面:资产净额在20亿元以下的为6家、20亿元以上的为13家;营业收入在10亿元以下的为4家,10亿元以上的为15家;净利润为负的企业为4家、0-1亿元的为5家、1亿元-2亿元的为3家,2亿元以上的为7家。资产负债率在50%以上的为5家。

三、交易买方侧特点
1、收购方性质分布
从收购方性质来看,壳公司层面,民营收购方为31家,国资收购方为7家,壳公司收购仍以民营为主。带产业公司层面,民营收购方为8家,国资收购方为11家。

就国资收购方收购民营上市公司而言,共有4起案例,具体为:
(1)黄山国资收购锐新科技(300828.SZ);
(2)苏州国资联合自然人作为共同实际控制人收购宏辉果蔬(603336.SH);
(3)无锡惠山区国资收购博汇股份(300839.SZ);
(4)无锡锡山区国资收购洪汇新材(002802.SZ)。
就民营收购方收购民营上市公司而言,典型收购模式如下:
(1)收购方为“私募投资基金”的2起,分别为启明基金收购天迈科技(300807.SZ);瑞丞基金收购鸿合科技(002955.SZ);
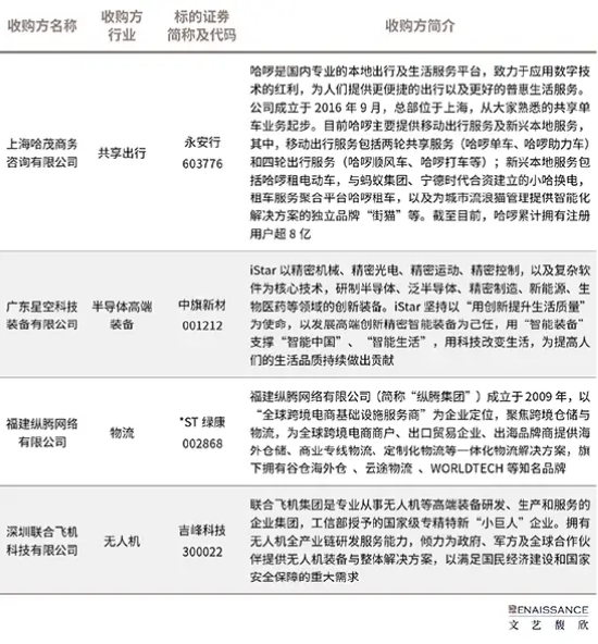
(2)收购方为“一级市场明星企业”的4起,具体如下:

(3)收购方为“民营产业集团背景”的5起,具体如下:

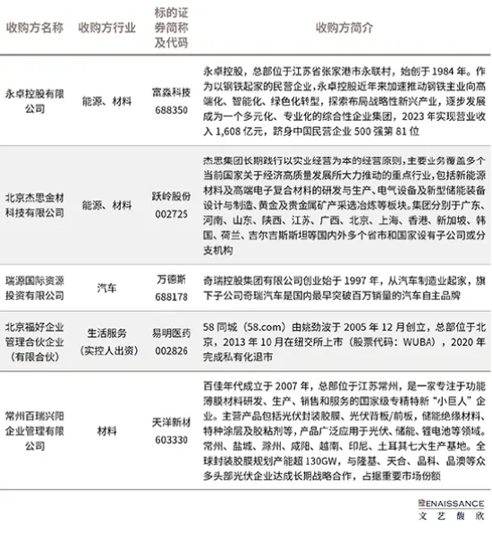
(4)收购方为“产业方+国资结构”的5起,国资均以LP形式出资到与产业方(代表)共同搭建的合伙企业中,具体如下:

2、收购比例
从存量股交易股比来看,壳公司层面,股比在20%以下及以上的分别为11、20家;带产业公司层面,则分别为8和7家。(间接收购、定增、要约收购案例未计入统计)。

3、收购交易估值及交易金额
统计期间,存量股交易共46家次,其中,定价基准日市值在100亿以上的共4家次,50亿-100亿的共9家,40亿-50亿的共2家,30-40亿的共12家,20-30亿的共10家,10亿-20亿的共9家。
就带产业公司,剔除海尔集团下属公司收购新时达(002527.SZ)93.20%高溢价率案例影响,平均溢价率为-1.37%,基本与定价基准日市值相近,控制权溢价不明显。
就壳公司,*ST公司共7家,其交易市值中位数为21.34亿元,交易市值平均数为21.27亿元;非*ST公司共24家,交易市值中位数为29.51亿元,交易市值平均数为27.53亿元。

4、市值变化
壳公司层面,以首次公告权益变动报告日后第10日收盘市值与其协议签署日前一交易日市值对比,市值下跌的为16家,平均下跌7.43%,市值上涨的为22家,平均上涨20.30%。
带产业公司层面,以首次公告权益变动报告日后第10日收盘市值与其协议签署日前一交易日市值对比,市值下跌的为7家,平均下跌8.57%,市值上涨的为12家,平均上涨12.46%。

(本文作者介绍:文艺馥欣资本顾问创始人,华泰联合并购团队早期成员,原华泰联合投行华东区联席负责人。)