意见领袖 正文

连平:商业银行支持民营经济高质量发展的思考

连平
2025-07-09 14:47:57

意见领袖 | 连平 刘涛

民营经济是社会主义市场经济的重要组成部分。改革开放四十多年来,我国民营经济蓬勃发展,在促增长、稳就业、惠民生、助力科技创新等方面发挥了关键作用,民营企业的数量在近几十年内也得到了快速增加(见图1)。在此过程中,以商业银行为代表的金融体系提供了必要的资金支持和金融服务,成为民营经济快速发展的重要推动力。当前,我国经济已由高速增长阶段转向高质量发展阶段,民营经济的高质量发展同样成为新的时代命题。商业银行等金融机构亟需进一步提升服务质效,优化金融供给结构,为民营经济高质量发展注入更为强劲的金融动能。

数据来源:国家市场监管总局,广开首席产业研究院数据来源:国家市场监管总局,广开首席产业研究院

图1 2002—2024年民营企业注册数量

商业银行是金融支持民营经济发展的主力军

近年来,加快发展多层次资本市场已成为我国金融供给侧改革的重要方向。从现实情况看,我国金融体系在未来较长时期仍将以间接融资为核心内涵和主要特征。商业银行在这一金融体系中占据独特的枢纽地位,能够有效整合资源、降低交易成本、平衡风险收益,最适合担当服务民营经济的“中场组织者”。总的来看,银行在支持民营经济发展方面具备五大显著优势:

庞大的资金规模。相较于非银金融机构,商业银行具备强大的资金动员能力,能够提供长期、稳定、低成本的信贷资金,满足民营经济的常态化、基础性融资需求。截至2024年末,我国银行业资产占金融业机构总资产的比重达到89.7%,证券业和保险业资产规模占比分别为3%和7.2%。这一结构性差异凸显了商业银行在我国资金集聚与配置领域的主导地位。此外,2024年末社会融资规模存量为408.34万亿元,其中人民币贷款余额就高达252.53万亿元,占比超过六成,而商业银行正是向实体经济发放人民币贷款的主要金融机构。

丰富的客户资源。商业银行拥有广泛的线下网点和专业的线上金融服务能力,能够触达县域、乡镇等民营经济活跃但金融资源匮乏的地区。截至2024年末,我国县域银行机构覆盖率达到100%,乡镇银行金融机构覆盖率达到98%,远高于证券、保险、信托等金融机构。依托“毛细血管”式的金融服务网络,商业银行构建了服务5700多万家民营企业和1.1亿个体工商户的广泛金融网络。

深入的需求洞察。通过长期业务往来,商业银行持续跟踪民营企业的经营动态,建立起涵盖企业基本信息、财务数据、专利数量、研发投入、订单质量等在内的完整数据库。这些信息不仅有助于银行优化信贷决策,还能为民营企业提供针对性的金融解决方案。例如,在浙江等民营经济高度发达的地区,当地商业银行的基层客户经理对辖区内民营企业的订单周期、资金周转等特点了如指掌,可根据企业实际需求,灵活定制匹配其现金流周期的授信方案。同时,针对民营制造企业“按月生产、按季回款”的特点,一些银行还推出了“分期还本、按月付息”“旺季还息、淡季还本”“随借随还”等模式。

多元的金融供给。相比于其他金融机构,商业银行在服务民营企业时,具备金融产品和服务种类更丰富、覆盖场景更全面、适配性更强等显著优势。从产品和服务维度看,银行构建了涵盖信贷融资、支付结算、资金管理、财富规划等全链条矩阵。在融资领域,不仅向民营企业提供流动资金贷款、固定资产贷款等传统信贷产品,还根据民营企业的特点创新推出特色产品。如针对科技型民营企业,将债权融资与股权投资相结合,满足企业不同阶段的资金需求;针对外贸型民营企业,提供国际结算、保理、外汇避险等跨境金融服务,助力企业拓展海外市场;针对行业龙头民营企业,提供投资银行、并购贷款、供应链金融等相关服务;针对民营企业股东和高管,则提供了“标准化理财—高端理财—私人银行”的分层服务体系。

广泛的资源链接。相比于其他金融机构,商业银行兼具资金提供、客户管理、信用中介、支付枢纽、科技赋能等综合功能,一些大中型银行集团还持有各类非银金融牌照。因此,在支持民营经济时,商业银行既能直接“输血”给企业,又能发挥核心纽带的作用,联动信托、保险、证券、租赁、理财、股权基金等其他金融机构,形成全周期、跨领域、多层次的合力,促进金融体系更加全面、高效地服务于民营经济(见表1)。

表1 商业银行与其他金融机构合作的金融产品/模式

资料来源:广开首席产业研究院根据公开资料整理资料来源:广开首席产业研究院根据公开资料整理

商业银行应加力支持民营经济高质量发展

推动民营经济高质量发展,是当前我国应对复杂严峻的外部环境挑战、培育和发展新质生产力的重大战略抉择。2023年7月,中共中央、国务院印发《关于促进民营经济发展壮大的意见》,明确提出“着力推动民营经济实现高质量发展”。2025年2月,习近平总书记出席民营企业座谈会并发表重要讲话,充分肯定了民营经济发展取得的重大成就和为国家经济社会发展作出的重要贡献,强调要继续下大气力解决民营企业融资难融资贵问题。2025年4月,十四届全国人大常委会第十五次会议表决通过了《中华人民共和国民营经济促进法》,首次将“两个毫不动摇”“促进民营经济持续、健康、高质量发展,是国家长期坚持的重大方针政策”等写入法律,围绕公平竞争、投资融资促进、科技创新等方面建立完善相关制度机制,为民营经济发展提供了坚实的法律保障。对此,金融业应当从更高的站位来认识支持民营经济高质量发展的重要意义,采取更加积极有效的举措予以落实和保障。

与此同时,金融加力支持民营经济高质量发展也是金融强国建设的内在要求和应有之义。2023年召开的中央金融工作会议提出建设“金融强国”目标。金融强国以经济实力与科技实力为基础,通过构建中国特色现代金融体系来实现金融的高质量发展。从核心要素来看,金融强国除了要有强大的货币、强大的中央银行、强大的国际金融中心外,还应具备强大的金融机构、强大的金融监管和强大的金融人才队伍等一系列关键要素。金融业通过组织和制度创新、技术赋能与生态构建,在助力民营经济走向更优更强的同时,也将推动我国从“金融大国”向“金融强国”跨越。从政策落地来看,2023年11月,中国人民银行等八部门发布《关于强化金融支持举措 助力民营经济发展壮大的通知》;2025年5月,国家金融监督管理总局等八部门联合制定了《支持小微企业融资的若干措施》。在地方层面,2025年以来,北京、上海、浙江、陕西、河南、江西等多地均出台了支持民营经济高质量发展的实施方案或行动计划,对商业银行更好发挥支持民营经济的作用作出了工作部署。

因此,无论是从民营经济高质量发展的时代召唤,还是从金融强国建设的内在要求出发,作为我国金融业的主力军,商业银行理应进一步提升支持民营经济的规模和效能。具体可从四个方面积极推进:

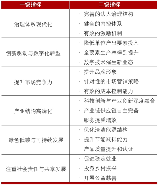
优化信贷投向和产品创新。在当前复杂的国内外经济形势下,商业银行亟需优化信贷资源配置,加强对民营经济高质量发展相关目标的精准支持,推动信贷向外贸、民营、科技、消费等重点领域倾斜,加大首贷、信用贷、中长期贷、法人类贷款、民营类等贷款投放力度。以表2所列示的中国民营经济高质量发展评价体系中的指标举例,针对民营企业的创新驱动转型目标,商业银行可为民营企业加大研发投入提供“研发专项贷款”等专属信贷产品,此类贷款通常具有较长的期限和较低的利率,以适应研发周期长、风险高的特点。对于民营企业实施数字化转型项目,包括购买先进的数字化设备、软件系统以及进行生产线的智能化改造等,商业银行不但可为其量身定制“数字化转型贷款”,与专业的数字化服务提供商、租赁机构合作,为民营企业提供租赁解决方案,还可协助企业申请政府的数字化转型补贴或税收优惠政策。

表2 中国民营经济高质量发展评价体系

资料来源:广开首席产业研究院编制资料来源:广开首席产业研究院编制

提升综合金融服务效能。当前,民营经济正加速向科技创新、绿色低碳、数字化转型等方向升级,不同规模、不同类型的民营企业对金融服务存在多样化需求,既包括传统的信贷需求,也涉及供应链金融、科技金融、绿色金融、跨境金融等创新金融需求,甚至是向“股权+债权+顾问+资源整合”的全方位需求转变。商业银行亟待突破传统业务局限,构建覆盖企业全生命周期、全产业链条的综合金融服务体系,如通过“融资+融智+融链”三位一体的服务架构,加快从“资金提供者”向“综合服务商”转型,真正成为民营经济高质量发展的“金融伙伴”。

增强风险管理能力。增强风险识别和管理能力有助于商业银行筛选和培育更多优秀民营企业。在风险识别环节,商业银行应充分发挥金融科技优势,构建基于大数据和人工智能的智能化风险预警模型;利用机器学习算法对海量非结构化数据进行深度挖掘,识别企业经营异常信号,排除潜在风险点;引入知识图谱技术,动态追踪企业股权结构、实际控制人关系变化,有效防范关联担保、资金挪用等风险。在风险评估层面,需改进传统授信审批模型,建立符合民营企业特点的风险评估体系;突破单一财务指标限制,将企业研发投入强度、专利数量、供应链地位等非财务指标纳入评估维度,针对不同行业、不同发展阶段的民营企业设置差异化风险评估参数;运用压力测试和情景分析,模拟宏观经济波动、行业政策调整等极端情况下企业的偿债能力,提高风险评估的前瞻性和准确性。在风险控制环节,商业银行应加强全流程风险管理,通过动态调整授信额度和期限,根据企业风险变化情况及时优化信贷策略;运用信用衍生工具、资产证券化等手段,实现风险的有效分散和转移。

推进大中型银行国际化战略。随着民营经济实力不断增强,越来越多具备国际竞争力的民营企业将走出国门,开展跨境贸易、新型离岸贸易、跨境投资和海外并购等活动,对跨境和离岸金融服务的需求呈爆发式增长。这将倒逼大中型商业银行加快国际化布局,在民营经济“走出去”的重点区域完善全球服务网络;积极引入国际先进金融产品与服务模式,开发适配跨境和离岸业务的创新金融工具;加强国际化专业人才队伍建设,增强全球金融服务能力。

进一步改善金融服务的政策环境

为推动民营经济高质量发展,除进一步激发商业银行的创新活力和内在动力外,针对货币当局、监管部门和地方政府,特提出如下建议。

优化货币政策,提高商业银行支持民营经济的积极性。在适度宽松的货币政策基调下,建议通过降息、降准、再贷款、再贴现等货币政策工具的综合运用,为中小企业提供低成本流动性支持,缓解企业融资难、融资贵状况。例如,对于支持民营经济成效突出的银行机构,除建立再贷款额度与金融机构服务民企成效挂钩的机制外,还可在普遍降准之外,再降低其存款准备金率0.5-1个百分点,并相应调整其风险准备金比率和拨备率要求。优化结构性工具的使用方向,增强对民营企业的定向流动性支持,如创设支持民营企业专项再贷款工具,加大科技创新再贷款、支农支小再贷款等工具对科技、绿色低碳、消费领域民营企业的覆盖力度。完善利率市场化改革,央行可通过窗口指导、宏观审慎评估体系(MPA)等方式,要求商业银行增加民营企业贷款中LPR定价的占比,定期对落实情况进行考核与评估。加强货币政策与财政政策协同配合,通过财政奖补、税收优惠等措施,激励商业银行加大对民营企业的支持力度。

适度放松监管,允许商业银行通过金融创新进入证券业。这种放松不仅仅体现在支持和鼓励商业银行在“监管沙盒”模式下针对金融科技和金融产品开展创新,更体现在对银行业监管思路和体制机制上的重大改革和创新。商业银行以子公司持牌形式进入证券业已是国际社会普遍的实践。在我国,尽管多年来通过改革,银行体系的资源已经大量流入了证券业和股票市场,但商业银行在境内仍不能持有券商牌照,对中国证券业和股票市场及金融结构的平衡和完善,以及满足民营经济多元化的投融资需求都是很不利的。这是资本市场的结构缺陷,与加快发展直接融资的政策导向不符,妨碍了商业银行通过资本市场对民营经济提供进一步支持。早在十多年前,向银行发放券商牌照就已被监管层提上日程,但迄今没有取得实质性进展。这或许源于两点担忧:一是担心出风险,二是担心银行垄断证券行业。但如今整个监管环境、市场环境、金融机构风险控制能力等都已发生了巨大变化,这些担忧已无必要。在各种条件基本成熟的前提下,建议从实际出发推进改革创新,大力培育银行系券商机构,促进银行业各类资源进一步流入证券业和股票市场,从供给侧长期支持资本市场和民营经济发展壮大。

追加债务额度,支持地方政府持续为中小银行“补血”。以城商行、农商行为代表的地方中小银行是服务基层民营经济的主力军。近年来,由于净息差加速收窄、利润增速下降,商业银行内源性资本补充渠道持续萎缩,限制了其更好地发挥为实体经济提供融资的功能。2020-2021年,财政部安排了2000亿元地方专项债额度,定向用于全国20个省份地方政府为300多家中小银行补充资本金,较好地支持了这些地方中小银行在疫情三年以及疫后恢复阶段对实体经济的让利,增强了金融服务实体经济的功能;同时国资入股还有利于优化地方中小银行股权结构,提高公司治理水平。除继续支持地方中小银行扩大永续债和二级资本债发行规模之外,建议中央财政可追加2000亿-3000亿元地方专项债额度,专项支持地方政府注资中小银行,帮助其加快“回血”,提升和增强其服务民营经济和防控风险的能力。

加强协同配给,凝聚金融支持民营经济的合力。建议设立民营企业融资专项奖励基金,对积极为民营企业提供融资服务且业绩突出的金融机构给予奖励。加大政府股权基金的引导作用,对具有发展潜力的科技型民营企业进行早期股权投资。鼓励证券公司协助民营企业进行股份制改造,推动符合条件的民营企业在多层次资本市场上市融资,设立“民营企业IPO绿色通道”。支持民营企业注册发行科创票据、科创债券、股债结合类产品、绿色债券、碳中和债券、转型债券等。支持保险企业围绕民营企业研发、生产、创业保障、人才保障等全产业链,推出产品研发责任保险、首台(套)重大技术装备综合保险、知识产权被侵权损失保险、人才创业保险、网络安全保险等符合民营企业需求的保险产品体系。

来源:银行家杂志

(本文作者介绍:广开首席产业研究院院长、中国首席论坛理事长、华东师范大学经济管理学部名誉主任)

分享文章到
说说你的看法...
A-
A+