意见领袖 | 温彬、张丽云、韩思达
摘 要
2025年5月7日,国新办举行新闻发布会,介绍“一揽子金融政策支持稳市场稳预期”有关情况,央行、金融监管总局、证监会公布一系列增量政策,包括降准、降息、结构性工具增量降价、稳地产、稳股市、稳企业、强化科技创新支持等,力度超出市场预期,坚定维护汇市、债市、股市等金融市场平稳运行。
“5.7一揽子政策”是去年“9.24政策组合拳”的延续,是落实两会和4.25政治局会议精神的重要举措,在当前关税博弈加剧、内需亟待提振的背景下,对于提振市场信心、激发主体活力、稳定信用水平、增强金融支持实体经济的可持续性等将起到重要作用,释放了加大宏观调控力度、强化政策协同、着力稳市场稳预期、推动全年经济增长目标实现的积极信号。
后续看,若内外形势需要、政策空间进一步打开,增量政策工具仍会进一步丰富并陆续推出,以政策和高质量发展的确定性应对外部环境急剧变化的不确定性。


一、三部委接续出台一揽子政策的背景和考量
继去年9.24一揽子增量政策集中出台之后,今年5.7三部委再次接续发力,推出一系列稳市场稳预期的金融政策,主要源于4月以来的美国高额关税严重冲击国际经贸秩序,引发国际金融市场剧烈动荡,并对国内的经济增长和市场信心造成较大扰动。在此背景下,为稳企业、稳就业、稳市场、稳预期,强化底线思维、增强政策对冲,扎实做好经济工作,一揽子政策再度出台既是必要的,也是及时的。
其一,关税冲击已初步显现,将对后续稳就业、稳企业和经济增长造成较大挑战,政策对冲和托底的必要性加强。
4月2日美国宣布实施对等关税,中美关税博弈不断升级,美国对华累计加征145%关税,中国对等反制至125%,虽然近期美国表现出想通过谈判来缓和关税冲突的迹象,而我方也表示在具体评估,但目前尚无实质性变化。
贸易摩擦加大下,全球出口增速和经济增长预期大幅下调。近期IMF与WTO均下调2025年GDP预测,IMF将全球GDP增速预测值由3.3%下调至2.8%,WTO将全球GDP增速预测值由2.8%下调至2.2%。同时,WTO预计在贸易战冲击下2025年全球出口增速降下滑0.2%,大幅下调去年10月2.7%的增速预期。
关税加征之后,对我国基本面的冲击也已初步显现,部分对美依存度高的外贸企业面临停工停产压力,尤其是劳动密集型行业,将对稳企业、稳就业、提振内需和完成全年经济增长目标带来较大挑战。
最新数据显示,4月制造业PMI回落至49.0%,接近去年8月的49.1%,其中出口新订单指数回落4.3个百分点至44.7%,为2023年以来的最低水平。受外需下滑拖累,制造业在手订单、原材料购进价、出厂价和采购量分别回落2.4、2.8、3.1、5.5个百分点。外需放缓之下,企业减少采购量,需求不足的状况在短期有所加剧,制造业价格环比跌幅相应扩大。此外,关税对出口的冲击还存在滞后,这可能带来后续一段时期出口增速的持续放缓。前期我国出口商抢出口、美国进口商抢进口,导致需求一定程度上被透支或前移,随着关税落地会带来出口增速的回落;结合2018年中美互相加征关税的经验,后续几个月出口增速可能持续放缓。


其二,物价延续低迷,提升实际利率水平,亟需通过降息来降低企业融资成本,稳定信用水平。
2022年10月以来,我国PPI持续处于负增长区间,CPI延续低位运行,近两月降至0%以下。
随着关税政策宣布,全球对经济前景预期转弱,基础工业品价格出现明显回落,叠加国际油价的大幅下挫,整体工业品价格回调明显,后续PPI 同比跌幅可能进一步扩大。而相对偏弱的食品价格以及油价走弱,可能导致 CPI 同样回落,整体物价下行压力将进一步上升。物价延续低迷、实际通缩压力加大,明显提升实际利率水平,降低企业的融资需求。
在一季度信贷冲量过后,二季度信贷需求或有较明显的回落,近期票据利率整体下行、存单净融资下降以及银行体系资金融出规模增加,或因资金需求下降所致,需通过降低实际利率水平等来刺激融资需求,稳定宽信用进程。

其三,加强政策协同,发挥政策合力,强化政策取向一致性。
年初以来,更加积极的财政政策靠前发力,政府债发行节奏前置,政府投资强度改善,由此拉动信用活动,社融增速逐步抬升。后续,在外部冲击加大、民间投资强度需进一步观测的背景下,政府融资行为(如政府债券发行、重大项目配套投资等)将明显影响经济活跃度,为此4.25政治局会议要求“加快地方政府专项债券、超长期特别国债等发行使用”,为经济稳定增长保驾护航。
4月17日,财政部公布1.3万亿元超长期特别国债发行安排,4月24日启动首期超长期特别国债和5000亿元注资特别国债的发行,加之专项债“自审自发”加速推进,预计二季度政府债净融资额有望达到4.3万亿元左右,成为流动性最重要的影响因素。未来一段时间政府债仍会保持较快发行节奏,意味着债市将迎来更大规模的发行高峰,需要央行通过适当的流动性安排,确保政府债券顺利发行,强化货币与财政政策协同。
此外,为稳住外贸“压舱石”,同步激活消费“新引擎”,让内外需协同发力;通过稳住楼市股市,拓宽财产性收入、提振消费、扩大国内需求;并强化科技支撑,实现稳定当前内需和夯实长期发展根基的双推动,也需要货币、财政、就业、产业、内需等各方面政策的协同配合。

其四,稳定关键市场运行,并防止一致性预期强化下的潜在利率风险。
去年“9.24政策”以来,股市活跃度提升,在对政策预期和科技概念叙事的定价下,上证指数从2700多点一度升至3400多点。近期在关税政策扰动下,全球股市整体回落,A股也有所扰动。虽然在中央汇金发挥类“平准基金”作用、央行表示将提供充足的再贷款支持之后迅速企稳,但尚未回升至关税战之前高点,未来在关税冲击进一步显现下,股票市场也容易出现较大波动,影响市场预期和信心。为此,“持续稳定和活跃资本市场”也成为去年9.26政治局会议以来的重要政策目标之一。
去年9月末出台的一系列政策对推动房地产市场止跌企稳也起到了较为明显的积极作用。截至2025年4月末,全国30个大中城市商品房销售面积同比下降1.7%,跌幅较2024年底明显收窄。今年一季度,房地产贷款余额增加7500多亿元,其中,新增个人住房贷款创2022年以来单季最大增幅。但当前新房销售仍相对偏弱,从五一假期前一周累计来看,42个城市新房销售面积处于2020年以来的历年同期最低位,同比增速-15.4%,二线城市及三四线城市累计销量均创2020年以来同期新低。在居民就业压力加大、消费信心仍待提振的背景下,稳楼市政策仍需持续发力,呵护前期效果。
“稳住楼市股市”政策的持续加码,对于稳定居民财富效应、提振社会预期、畅通内需循环具有重要意义,也可以防止在一致性预期下,大量资金再度集中流入债市,引发债市利率的过快下行,带来潜在的利率风险。

其五,近期美国经济衰退概率上升,人民币汇率有所企稳,政策掣肘相对减弱,带来一定施策空间。
年初以来,货币政策相机抉择,政策重心阶段性转为稳汇率、稳息差和防范利率风险,货币总闸门总体较紧,3月底以来边际转松。4月以来,关税影响下人民币贬值压力一度加大,稳汇率仍为重要考量。
但近期在美国企业“抢进口”拖累下,美国一季度GDP环比折年率转负至-0.3%,个人消费支出也现疲软;4月非农数据虽显示就业市场保持稳健,但前值不断下修,薪资增速放缓。未来关税影响逐步显现下,美国经济衰退概率上升,或加速推动美联储降息,中美利差有望收敛;叠加美方在关税问题上的态度有所缓和,近期人民币汇率表现亮眼,5月5日离岸人民币盘中一度升穿7.20关口,为去年11月以来首次,创近半年以来新高。
人民币汇率的阶段性企稳,为我国政策加力营造了时间窗口。后续若美联储降息加快落地、幅度增大,也将为我国政策的进一步加码和适时落地拓展空间。

二、三部委一揽子政策的重点及后续空间
此次央行发布三大类10项措施,从总量、价格、结构性领域全面发力、针对性强;金融监管总局推出8项增量政策,着力稳股市楼市、稳外贸和强化科技支持;证监会从三方面多措并举,为市场注入更多确定性。
政策组合拳有助于提振市场信心、激发主体活力、稳定信用水平、增强金融支持实体经济可持续性,对推动全年经济增长目标的实现发挥重要作用,并存在进一步发力空间。
(一)降准、降息、结构性政策同步落地,降成本、稳信用、优结构,并强化政策协同、呵护银行息差稳定
此次央行在货币政策的量、价和结构三方面同时宽松,可有效降低银行负债成本,激发有效融资需求,助力实体经济继续向好,同时呵护银行息差稳定,促进货币政策框架继续演进。
1. 以降准为代表的数量型工具力度较大,年内仍有空间
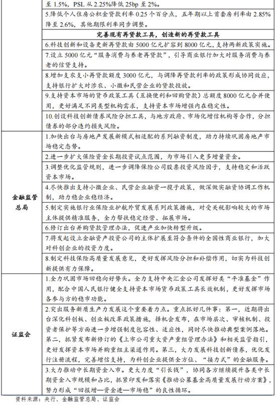
一是央行宣布降低存款准备金率0.5个百分点。预计将向市场提供长期流动性1万亿元,有助于更好地支持实体经济和稳定预期;
二是阶段性将汽车金融公司、金融租赁公司的存款准备金率从目前的5%降至0%。目的在于为汽车、设备等“两重两新”消费和投资提供更大力度的金融支持。
此次降准0.5个百分点以后,整体存款准备金率的平均水平将从原来的6.6%降低到6.2%。
降准将有效熨平资金波动、稳定信用扩张和促进内需修复,并有效缓解银行息差压力。
其一,释放更充足的长期流动性,在后续政府债券供给高峰,可熨平资金面波动,强化货币与财政政策协同,稳定社融增长。
其二,有助于优化银行负债结构、节约负债成本,在一定程度上缓解净息差收窄压力,为降低实体融资成本下调创造空间。
其三,为银行体系提供长期低成本资金,稳定信用扩张,提升对消费、外贸、科技创新、小微民企等特定领域和薄弱环节的支持力度,增强服务实体经济的动力和可持续性。
后续看,预计年内仍有一次50bp的降准,释放更多中长期资金以满足市场需求。

2. 价格型政策力度适中,后续降息力度或相应加大
一是下调7天期逆回购利率0.1个百分点至1.4%,预计将带动贷款市场报价利率(LPR)同步下行约0.1个百分点,同时将通过利率自律机制引导商业银行下调存款利率,强化利率协同。
二是下调结构性货币政策工具利率0.25个百分点,各类专项结构性工具利率、支农支小再贷款利率,从目前的1.75%降至1.5%,抵押补充贷款(PSL)利率从目前的2.25%降至2%。
三是降低个人住房公积金贷款利率0.25个百分点,五年期以上首套房利率由2.85%降至2.6%,其他期限利率同步调整。
降息组合拳意在降低实体融资成本,强化政策激励效果、加大重点领域支持,并进一步疏通利率传导路径。
其一,有助于降低实体经济实际融资成本,破解当前外需走弱、通缩压力加大的局面,助力全年经济增长目标实现。
其二,强化利率政策协同,贷款和存款利率同步调降,可以在稳定息差的同时,维持商业银行资负两端的有机平衡。预计自律机制将进一步加大对结构性存款等高息领域的管控,疏通利率传导路径。后续,央行还将进一步完善货币政策框架,持续强化利率政策的执行和监督,对于一些不合理的、容易削减货币政策传导的市场行为加强规范,畅通货币政策传导机制,提升资源配置效率。
其三,强化结构性工具的政策激励作用,加大重点领域和薄弱环节支持。近三年来央行多次降息,政策利率与再贷款利率的利差收窄并倒挂。2021年11月,7天逆回购利率为2.2%,二者利差为45bp;而此次降息之前7天逆回购利率为1.5%,二者利差为-25bp。伴随结构性降息落地,通过再贷款支持特定领域的贷款利率与普通贷款利率利差扩大,有助于激发企业申请特定领域贷款的热情。同时,结构性降息预计每年可节约银行资金成本大概150-200亿元,推动银行加力支持经济结构转型。
其四,个人住房公积金贷款利率的下调,预计每年将节省居民公积金贷款利息支出超过200亿元,有利于支持居民家庭刚性住房需求,促进房地产市场止跌企稳。
总体来看,此次降息力度相对适中,一方面是前期政策效果还在持续消化中,央行仍要根据内外形势和政策变化做好“四重平衡”;另一方面,待美联储明确重启降息进程后,政策空间将进一步打开,还可以相机发力,年内或仍有20bp左右降息空间。

3. 结构性政策工具“量增价降”,关注实际使用效果
央行十大政策中,与结构性货币政策工具相关的涉及六项,成为下阶段重点发力方向。
在当前商业银行对房地产、融资平台敞口收敛的同时,通过创设并加力实施结构性货币政策工具,数量增加、价格优惠,着力推动调整解决一些结构性矛盾和问题,更好发挥结构性货币政策工具的牵引和带动作用,提升综合成效。
一是设立5000亿元“服务消费与养老再贷款”。当前,我国经济政策的着力点在于扩大国内需求,大力提振消费,其中服务消费是消费升级扩容的重要着力点。此次新设推出此项结构性政策工具,目的在于激励引导金融机构加大对住宿餐饮、文体娱乐、教育等服务消费重点领域和养老产业的金融支持,并与财政及其他行业政策协同配合,更好地满足群众消费升级的需求。
二是将科技创新和技术改造再贷款额度由5000亿元增加至8000亿元。此项工具是2024年4月由人民银行会同发改委、科技部等部门设立,初始额度5000亿元,有力地支持了科技型中小企业及重点领域技术改造和设备更新。此次扩围至8000亿元,持续支持“两新”政策加力扩围。
三是增加支农支小再贷款额度3000亿元。增加后人民银行对金融机构的支农支小再贷款总额度将达到3万亿元,叠加本次再贷款利率下调,将会形成量价协同的效应,将进一步支持商业银行扩大对涉农、小微,特别是中小民营企业的贷款投放。
四是优化两项支持资本市场的货币政策工具。将5000亿元证券基金保险公司互换便利和3000亿元股票回购增持再贷款两个工具的额度合并使用,总额度8000亿元。目前,互换便利工具已开展2次操作、总金额1050亿元;超过500家上市公司、主要股东公告使用贷款回购增持股票,贷款总金额约3000亿元。将两项工具合并使用,有助于提升便利性、灵活性,更好满足不同类型市场主体需求。
五是创设科技创新债券风险分担工具。央行提供低成本再贷款资金,可购买科技创新债券,并与地方政府、市场化增信机构等合作,通过共同担保等多样化的增信措施,分担债券的部分违约损失风险,为科技创新企业和股权投资机构发行低成本、长期限的科创债券融资提供支持。
截至2025年4月末,存续的结构性政策工具共9项,主要聚焦于国民经济重点领域、重大战略和薄弱环节,存量余额约5.9万亿元,占央行资产负债表规模的13%,处于合理水平。
从总量看,本次新增1.1万亿元额度(促消费5000亿元、科技创新扩容3000亿元、支农支小新增3000亿元),结构性降息25bp每年可节约银行资金成本大概150-200亿元,实际效果发挥取决于各类工具的实际投放力度。
央行表示,未来根据经济金融运行情况和各项工具使用效果,还可以扩大工具规模、完善工具政策要素,或创设新的政策工具。
后续看,稳外贸专项再贷款、政策性开发性金融工具等仍有望出台,以重点支持相关外贸企业及其上下游重点企业,配合财政政策共同稳住外贸,并有效拉动基建投资扩张,形成托底效用。

(二)强化稳外贸、稳地产、小微民营企业等重点领域支持
在央行降准、降息、结构性工具增量降价之外,为支持外贸企业、小微企业、民营企业融资,稳定房地产市场,金融监管总局还将出台一揽子政策,引导金融机构加大对重点领域和薄弱环节的支持。
1.四方面发力,着力支持小微企业、民营企业融资
在支农支小结构性工具扩容之外,为支持小微企业、民营企业融资,金融监管总局还将出台一揽子政策,重点从增供给、降成本、提效率、优环境四方面发力。
一是增供给,继续做深做实融资协调工作机制,深入开展“千企万户大走访”活动,加大首贷、续贷、信用贷投放,带动普惠型小微企业贷款增速高于各项贷款的平均增速。
二是降成本,及时传导市场利率红利和内部资金转移定价优惠,同时规范机构与第三方的合作,促进综合融资成本稳中有降,进一步减轻企业负担。
三是提效率,推动银行简化内部流程,提高贷款审批时效,灵活满足各类融资需求,缓解企业的资金周转压力。
四是优环境,强化货币、财税、产业、监管等相关政策协同,在担保增信、信用修复、划型标准等方面,加快完善相关制度,营造更加适宜的发展环境。
2.三领域聚焦,全力护航外贸企业发展
一是强化金融纾困。将融资协调工作机制扩展至全部外贸企业,推动银行加快落实各项稳外贸政策,确保应贷尽贷、应续尽续。对受关税影响较大、经营暂时困难的市场主体,“一企一策”提供精准服务。
二是加力稳定出口。优化出口信用保险监管政策,提高承保能力,提供优惠费率,实施快赔预赔,稳定企业接单和出口信心。督促机构做好跨境电商、海外仓等重点领域的金融服务,支持发展专属保险,引导银行推出综合性、一站式服务,支持外贸新业态发展。
三是助力扩大内销。强化外贸企业出口转内销的融资保障,指导组建“内贸险共保体”,推出专属产品,推动内贸险扩面提额。多措并举支持提振消费、扩大内需,为外贸企业拓销路打开空间,助力加快内外贸一体化。
3.加快出台与房地产发展新模式相适配的系列融资制度
去年9.24出台的一系列政策对推动房地产市场止跌企稳起到了较为明显的积极作用,商品房库存水平逐渐从高位回落。截至目前,房地产“白名单”贷款审批通过金额增至6.7万亿元,较年初多增1.7万亿元左右;今年一季度,房地产贷款余额增加7500多亿元,其中新增个人住房贷款创2022年以来单季最大增幅,住房租赁贷款同比增长28%,表明金融机构正从供需两端协同发力,满足房企和居民的合理融资需求,缓释风险。
后续,金融监管总局将加快完善与房地产发展新模式相适配的系列融资制度,包括房地产开发、个人住房、城市更新等贷款管理办法,指导金融机构继续保持房地产融资稳定,有效满足刚性和改善性住房需求,强化对高品质住房的资金供给,助力持续巩固房地产市场稳定态势。
(三)政策协同发力,持续稳定和活跃资本市场
4.25政治局会议明确提出要“持续稳定和活跃资本市场”,本次发布会从货币政策工具支持资本市场、持续引导中长期资金入市、完善资本市场制度建设等方面,对稳定和活跃资本市场做出较多具体部署,着力促进我国资本市场长期稳定健康发展。
1. 优化两项支持资本市场的货币政策工具
在将两项工具总额度8000亿元合并使用,提升使用工具的便利性和灵活性,更好满足不同类型市场主体需求之外,此次还对两项工具进行了相应优化。
一是增加互换便利的适用范围,降低使用成本。将互换便利参与机构范围由首批20家券商基金扩大到40家备选机构池,质押品范围新增纳入港股、限售股等,并指导金融基础设施降低业务收费标准。此举增加了互换便利的适用范围,并降低了使用成本,意味着稳住股市楼市的范围也包括港股,更有利于广大投资机构在资本市场被明显低估时利用此项工具购买股票,发挥逆周期调节属性。
二是延长股票回购再贷款期限,降低上市公司自有资金比例。将股票回购增持再贷款最长期限由1年延长到3年,且将上市公司回购增持股票的自有资金比例要求从30%下降到10%。此举更加适应股票回购增持的长期投资属性,有利于激发上市公司及其股东对股票回购增持贷款的需求,同时助力商业银行加大贷款资金的支持力度,更有效发挥该项工具的托底作用。
潘功胜行长还表示“将中国诚通控股和中国国新控股这两个国有资本运营平台纳入到支持范围,两家公司已经宣布拟使用工具资金合计1800亿元,用于增持上市公司股票。”
2. 发挥保险、基金等中长期资金对资本市场支持作用
2018年的中央经济工作会议正式提出“引导更多中长期资金进入资本市场”,今年1月22日,六部门印发《关于推动中长期资金入市工作的实施方案》(简称实施方案),进一步明确中长期资金入市的具体工作。本次发布会从保险资金入市和公募基金高质量发展两方面部署安排,继续发挥中长期资金对资本市场的支持作用。
一是充分发挥保险资金作为耐心资本、长期资本优势,加大入市稳市力度。
进一步扩大保险资金长期投资试点范围。第一批试点为2023年10月批复同意的中国人寿、新华人寿两家保险公司通过募集保险资金试点发起设立证券投资基金,规模500亿元,投资股市并且长期持有。在今年1.23国新办发布会上,金融监管总局副局长肖远企介绍,第二批试点将在机制上比第一批试点更加灵活,且“在春节前,先批500亿元,马上到位,投资股市”。李云泽局长则在此次发布会上表示“近期拟再批复600亿元,为市场注入更多的增量资金”。
调整偿付能力监管规则,将保险公司股票投资的风险因子进一步调降10%。我国2016年正式对保险公司实施风险导向的偿付能力体系(CROSS),精细计量权益投资的资本消耗。在2022年对权益投资的资本消耗要求略有收紧后,2023年9月10日,金融监管总局《关于优化保险公司偿付能力监管标准的通知》,调降了部分权益投资的风险因子,包括投资沪深300指数成分股、科创板上市普通股票、REITs中未穿透的,分别将风险因子从0.35调降至0.3、从0.45调降至0.4、从0.6调降至0.5。此次再降风险因子,则上述三类投资的风险因子有望分别达0.27、0.36、0.45,进一步降低保险公司投资股票所需预留的资本金,增加保险公司投资股票意愿,支持稳定和活跃资本市场。
推动完善长周期考核机制,调动机构的积极性,促进实现“长钱长投”。保险资金虽具有较强的稳定性,但在投资权益资产过程中,受制于权益资产价格波动对短期考核指标的不利影响,即使监管已经放宽保险资金投资权益资产的比例限制,但实际投资股票、基金的比例仍在15%以下。《实施方案》已在2023年10月印发的《关于引导保险资金长期稳健投资 加强国有商业保险公司长周期考核的通知》基础上将国有保险公司的“净资产收益率”的当年度指标权重进一步下调至不高于30%,三年到五年周期指标权重进一步提升至不低于60%,同时提出“细化明确全国社会保障基金五年以上、基本养老保险基金投资运营三年以上长周期业绩考核机制”。此次再提长周期考核,应更侧重于强调对《实施方案》中相关内容的落实。
二是抓紧印发和落实《推动公募基金高质量发展行动方案》,形成“回报增—资金进—市场稳”的良性循环。
据吴清主席介绍,《推动公募基金高质量发展行动方案》将优化主动权益类基金收费模式,扭转基金公司“旱涝保收”的现象,把业绩是否跑赢基准、投资者盈亏情况等直接关乎投资者切身利益的指标,纳入基金公司和基金经理的考核体系,督促基金公司从“重规模”向“重回报”转变。这与《实施方案》中要求含权类基金“牢固树立投资者为本的发展理念,建立基金管理人、基金经理与投资者的利益绑定机制,提升投资者获得感”一脉相承,有利于形成“回报增—资金进—市场稳”的中长期资金入市良性循环。
3. 进一步完善资本市场制度建设,稳股市、促产业升级
在我国资本市场的发展进程中,各项制度不断完善,市场逐渐趋于成熟,但仍有许多不足之处需要改进。本次发布会在应对风险冲击、优化并购重组、对外开放三方面部署安排,进一步增强我国资本市场内在稳定性和活力,发挥支持实体经济的作用。
一是中央汇金作为类“平准基金”+央行稳定的组合成型。今年政府工作报告提出要“加强战略性力量储备和稳市机制建设”,之后在关税扰动股市波动时,中央汇金发挥类“平准基金”作用、央行表示将提供充足的再贷款支持,带动股市迅速企稳。此次发布会首次明确中央汇金公司为类“平准基金”的定位,意味着中央汇金作为类“平准基金”+央行稳定的组合成型。
二是修订出台并购贷款管理办法,促进产业加快转型升级。抓紧发布新修订的《上市公司重大资产重组管理办法》和相关监管指引,以更大力度支持上市公司并购重组,围绕产业逻辑“强身健体”、激发活力、提高质量,不断提升创新能力以及风险抵御能力。李云泽局长也表示将“修订出台并购贷款管理办法,促进产业加快转型升级”。
三是持续扩大机构开放,进一步丰富产品供给。吴清主席在发布会上提到的对外开放举措包括持续扩大机构开放、进一步丰富产品供给、不断深化市场开放、加强双多边跨境监管合作等,在合格境外投资者准入服务和投资范围、期货期权和交易所债券市场对外开放、提升境外上市备案质效、维护企业在境外市场正当利益等诸多方面均有安排。
(四)多维度支持科技创新,夯实经济长期发展根基
我国当前正处于新旧动能转换的关键时期,今年两会的重点工作之一就是“因地制宜发展新质生产力,加快建设现代化产业体系”,强化科技创新领域支持。此次发布会从结构性货币政策工具、资本市场支持、科技金融体制三方面进行具体部署。
1. 优化科技创新和技术改造再贷款政策
在3月6日十四届全国人大三次会议经济主题记者会上,潘功胜行长已阐述优化科技创新和技术改造再贷款政策的思路,包括进一步扩大再贷款规模、降低再贷款利率、扩大再贷款支持范围、与财政协同、优化再贷款政策流程等。此次发布会明确将该项工具扩容3000亿元,利率由1.75%降至1.5%,助力“两新”政策加力扩围。
2. 强化资本市场对科技创新领域的支持
一方面,大力发展科技创新债券,突破单一增信模式。我国从2021年开始发行多种科技创新类债券,但以国企、高等级债券为主,行业集中于建筑装饰、非银金融等,预计新发行的科技创新债券将增加对民企、高风险债券和科技主体的支持。
此次提出创设科技创新债券风险分担工具,其核心机制是央行提供低成本再贷款资金,可购买科技创新债券,并与地方政府、市场化增信机构等合作,通过共同担保等多样化的增信措施,分担债券的部分违约损失风险,为科技创新企业和股权投资机构发行低成本、长期限科创债券融资提供支持。
该工具突破了传统信用债单一增信的模式,通过央地风险共担和市场化风险定价结合,降低科技创新企业的发债门槛,旨在缓解科技型企业研发周期长、抵押物不足导致的融资难的问题。

另一方面,深化科创板和创业板改革,服务新质生产力发展。吴清主席在发布会上表示“近期将出台深化科创板、创业板改革政策措施,择机会发布,在市场层次、审核机制、投资者保护等方面进一步增强制度包容性、适应性,同时尽快推动典型案例落地。”可见科创板和创业板将通过扩增范围、提升效率、吸引投资者等多方面进一步增强对科创企业上市融资的支持。
3. 健全同科技创新相适应的科技金融体制
一是优化信贷服务。推动建立信贷支持科技创新的专项机制,支持银行有序设立科技金融专门机构,鼓励探索长周期的科技贷款绩效考核制度。近期监管总局正在修订并购贷款管理办法,将尽快出台实施,进一步释放并购贷款的潜力。
二是强化保险保障。加快制定科技保险高质量发展的意见,更好发挥风险分担和补偿作用,支持更多以共保体方式为重大科技攻关提供保险保障,推动研发机器人、低空飞行器等新兴领域的保险产品,切实为企业创新发展保驾护航。
三是金融AIC家族成员扩容,扩大股权投资。鼓励保险资金按照市场化原则积极参与创业投资,有序开展对未上市科技企业的重大股权投资;支持符合条件的全国性商业银行设立金融资产投资公司,推动加大对科创企业的投资力度。
5月7日金融监管总局官网显示,兴业银行关于申请筹建兴银金融资产投资有限公司的请示,正式获批。这是科技金融股权投资领域,全国第六家持牌AIC。
三、三部委一揽子政策对银行及市场影响
三部委一揽子政策发布后,受降准、降息、稳楼市股市、稳企业等多项利好影响,债市利率短端小幅下行、长端小幅上行,A股整体上涨,人民币汇率保持稳定,政策对提振市场信心、稳定市场预期起到较为明显的作用。伴随政策逐步落地和效果持续释放,预计将有效拉动内需和稳定信用水平,助力经济稳固回升。
(一)商业银行:稳规模、降成本、优负债,息差影响中性
一是政策利率下调,有望进一步降低实体融资成本,提升有效融资需求,叠加多项结构性货币政策工具量增价降、支持小微和民营企业融资的一揽子政策尽快出台,有望带动银行机构贷款规模总体稳定;二是降准有助于优化银行负债结构,降低银行整体负债成本,提升服务实体经济的动力和可持续性;三是存贷利率相对应调降,存款利率下降效果将累计显现,叠加降准影响,对银行息差的影响偏中性;四是有助于商业银行更好把握货币市场利率中枢稳中下行的趋势,重新评估同业负债的期限结构和融资安排。
总体看,本次“双降”落地对金融机构仍比较友好,呵护其息差空间的意愿比较强烈,如降准、结构性政策工具降息等均有助于降低商业银行的负债成本,而政策利率下调幅度小于降准、政策性工具利率下调幅度,且公积金贷款利率下调幅度对商业银行几乎没有影响。同时后续存款利率还会进一步下降,强化利率协同和资负两端匹配。
(二)资本市场:提升市场信心,中长期走势向好
2025年春节过后,我国A股市场在DeepSeek和宇树科技带动的科技产业信心提振下,走出连续上涨行情,上证指数一度接近去年“924政策”出台后的高点。但随着特朗普关税政策公布,上证指数在4月7日单日下跌7.34%,回吐1月13日以来的涨幅,主要是定价了关税政策乃至贸易战对出口相关上市企业及其上下游的不利影响。但从4月8日开始,在中长期资金的持续支持下,叠加对应对外部冲击的增量政策预期,上证指数逐渐再次回到3300点左右。

三部委一揽子政策接续出台,对我国A股市场具有较强的信心提振作用,有效应对外部冲击。此次发布会宣布了降准降息在内的一揽子政策,政策力度大,涉及面广,且具有针对性,超出市场预期,预计将显著提振在外部冲击下,投资者对我国A股市场的信心,发布会当日上证指数收盘较4月30日收盘上涨2%。考虑到近期A股行情已对应对外部冲击的增量政策有所定价,且在“924政策”引发暴涨暴跌后产生了学习效应,短期内A股快速大幅上涨的可能性不大,将以对冲关税政策的负向影响为主要逻辑,走出震荡偏强行情。
在我国科技产业蓬勃发展和中长期资金的持续支持下,A股中长期走势有望向好。一是本次发布会着重部署了对于科技创新领域和中长期资金入市的政策支持,均将在中长期持续发挥政策效能,有利于继续推进我国科技产业蓬勃发展的趋势,并稳固增量资金对资本市场的支持。二是我国政策储备充足、产业链健全、市场体量巨大、金融支持实体不断优化,A股中长期将顺应平稳渡过关税冲击、科技产业向好发展的大趋势,走出健康持续的“慢牛”行情。
(三)债券市场:短期多空交织,长期下行趋势不变
去年12中央政治局会议提出实施“适度宽松的货币政策”以来,债券市场对降准降息的预期持续高涨,10Y国债利率一度在今年1月6日和2月6日突破至1.6%以下。在经历央行流动性投放由紧转松和特朗普对等关税冲击后,10Y国债利率先上后下,4月7日以来,一直在1.65%附近震荡。五一假期前后,在4月PMI低于预期和对本次发布会的预期下,10Y国债利率徘徊在1.62%附近,已十分接近前期对“适度宽松”的提前定价。
发布会当日收盘,债市表现较为分化,短端利率略有下行、长端利率小幅上行。10Y国债利率走出“利多出尽”行情,但在降准降息以及关税负面冲击仍将持续的影响下,上行幅度较小;中短期国债利率则受降准降息影响更大,有所下行,整体收益率曲线略为走陡。
后续来看,由于“适度宽松”落地,债市利率短期内可能在债券投资成本下降和相较贷款性价比提升的逻辑下小幅下行,但考虑到前期定价已较为充分,且一揽子政策有望部分对冲关税冲击,驱动基本面边际改善,大幅向下突破的可能性下降。中长期来看,由于基本面趋势性好转仍需时间,外部不确定性仍大,不具备大幅收紧货币政策的条件,“适度宽松”仍是主基调,随着资金市场利率向政策利率逐渐靠拢,债市利率仍处于下行的趋势中,收益率曲线趋于陡峭。
(四)外汇市场:市场信心有所提振,人民币预计总体稳定
潘功胜行长明确提出“坚定维护中国的汇市、债市、股市等金融市场平稳运行”,稳汇市位置居前,央行稳汇率决心不变。
市场预期提振下,离岸人民币汇率一度在发布会之前升至7.19以内。政策发布后,即期汇率保持稳定,全天维持在7.22附近。
后续看,若关税谈判进展缓慢,外需回落的压力逐步显现,二季度人民币仍存贬值压力,但在较为丰富的汇率管理工具以及稳汇率较高的安全垫(经常账户顺差较高、外汇储备丰厚、企业套期比率较高)之下,贬值空间预计相对有限,人民汇率或在7.2-7.4之间波动。而政策层对于汇率的立场亦是引导预期,防范汇率超调,无意推动汇率向任何一个方向单边大幅调整。
(本文作者介绍:民生银行首席经济学家)