意见领袖 | 张瑜
报告摘要
五一假期,居民出行的量继续高增,同时价格也在趋稳。量的层面,跨区域出行人数、省市接待游客数、机酒订单、出入境人数,表现均较好。价的层面,随着出行热度高涨,机票酒店价格趋稳。
1、假期出游的整体特征:量增长,价趋稳
假期出游,量稳健增长。跨区域出行人数、省市接待游客数、机酒订单,表现均较好。①全社会跨区域人员日均流动量,假期前三日同比增长5.8%(春节为6%);②省市游客数据,我们统计的11省市数据来看,有8省市接待游客数实现双位数增长;③机酒订单,多个平台数据显示,假期机票、酒店预定量实现双位数增长。
量增长带动价格趋稳。平台机票、酒店价格,持平去年或略有增长。如据人民日报4月底报道,“在线旅游预订平台数据显示……从平均支付价格来看,热门目的地有七成以上机票价格同比上涨。但得益于燃油附加费降低,上涨幅度大多在2%-5%之间”。
2、假期出游的结构特征:长线爆发、跨境双向升温、县域逆袭
长线爆发。假期居民出行距离拉长,与长途出行挂钩的民航客运量,前三日同比增长12.5%,高于全社会跨区域人员流动量增速。平台上的跨市订单也有明显增长,如携程数据显示,相较清明节假期,“五一”游客出行距离呈现显著延伸的特点,假期首日跨市旅游订单的占比达到90%。
跨境双向升温。假期全国口岸日均出入境人员预计同比增长27%;部分平台出入境订单实现翻倍增长。
县域逆袭。县域高星级酒店反超高线城市,游客更注重体验感和性价比。如美团旅行数据,假期县城高星酒店预订量同比增长超80%。
3、地区及商品消费:部分地区表现稳健,家电电子维持高增
地区消费数据表现稳健。我们统计了5省市假期消费数据。除天津外,其余4省市假期消费增速均高于6%:南京(8.7%)、四川(7.8%)、河南(6.7%)、湖北(6.35%)、天津(1.7%)。
服务消费好于商品消费。天津、河南、湖北等地餐饮增速均好于零售增速。
家电电子维持高增,黄金消费回暖。受益于以旧换新政策,平台及部分地区家电、电子消费实现双位数高增长。受价格波动+促销活动影响,假期黄金消费市场持续升温。
每周经济观察:
(一)景气向上:
1、基建:石油沥青装置开工率震荡上行。4月3日-4月30日四周,石油沥青装置开工率平均为28.8%,3月为26.9%。
2、贸易:中国港口集装箱吞吐量继续反弹,但新出口订单明显下滑。4月27日当周,我国监测港口集装箱吞吐量环比+6.6%,前值+6%;四周累计同比为7.3%。4月,中国制造业PMI新出口订单指数降至44.7%,3月为49%。
(二)景气向下
1、耐用品消费:汽车零售继续回落。4月第四周,乘用车零零售增速7%,前值17%。4月前27日,乘用车零售增速同比10.1%。3月全月为+14.4%。
2、土地:周度溢价率继续回落。截至5月4日,百城土地溢价率为2.66%,4月前四周平均为7.6%;3月全月为13.24%。
3、物价:油价大幅走弱,金价继续小幅回调。COMEX黄金收于3225美金/盎司,下跌1.4%。美油、布油分别下跌7.5%、8.3%。
债券发行:截至5月4日,27个地方披露了2025年5月/Q2地方债发行计划(含已知发行),其中新增专项债发行计划已披露3944亿/9969亿(2024年同期,已披露地区实际发行4238亿/7339亿)。
利率:债券收益震荡。截至4月30日,1年期、5年期、10年期国债收益率分别报1.4599%、1.5163%、1.6243%,较4月25日环比分别变化+0.98bps、-2.70bps、-3.63bps。
风险提示:经济数据更新不及时。
报告目录

报告正文
一、五一假期出游:量增长,价趋稳
(一)出行:表现稳健,高铁机票增速较高
1、跨区域出行:稳健增长,高铁机票增速较高
五一假期,跨区域出行人数稳健增长。据交通运输部数据,假期前三日(5月1日-3日,下同),全社会跨区域人员日均流动量合计3.05亿人次,同比增长5.8%。今年春节同比增速为6%;去年五一假期前三天同比增速为7.6%。
高铁机票增速均实现双位数增长。据交通运输部数据,假期前三日,铁路、民航客运量分别增长10.5%、12.5%。
水路增速最高,同比增速达到40.5%,可能与水上游乐项目有关。如据中国新闻网5月3日报道,“受天气变暖影响,浙江涉水旅游项目客流量升温明显,城市夜游、海岛游、海岛度假成为热门项目”,“在宁波,市际客运航线、市内休闲旅游航线同样迎来客流高峰”。

2、市内出行:地铁客运好于去年同期
地铁出行方面,11个高能级城市高于去年同期。假期前4天,11个高能级城市地铁出行人数较去年同期+6%,4月全月同比为3%。
私家车出行方面,百城拥堵延时指数略低于去年。假期前3天,百城拥堵延时指数为1.44,持平去年同期;4月全月为1.57,同比为-1.3%。

(二)旅游:量继续高增,价趋向平稳
1、出游:“长线爆发、跨境双向升温、县域逆袭”
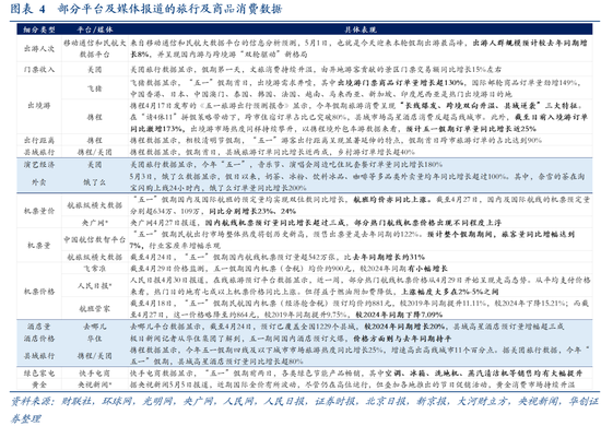
假期旅游热度较高,地区旅游数据表现较好。据我们统计的11省市数据来看,有8省市接待游客数实现双位数增长。如假期前4天,四川全省纳入统计的905家A级景区累计接待游客、门票收入,与2024年同期同口径相比分别增长16.53%、16.2%;假期收入,湖南全省当日客流同比增长31.4%,其中省外游客占比为14.88%。

假期旅游呈现“长线爆发、跨境双向升温、县域逆袭”态势。
五一游客出行距离拉长。携程数据显示,相较清明节假期,“五一”游客出行距离呈现显著延伸的特点,假期首日跨市旅游订单的占比达到90%。
出入境实现爆发式增长。国家移民管理局4月28日预测,今年“五一”假期全国口岸日均出入境人员将达215万人次,较去年同期增长27%;飞猪、携程等平台出入境订单也实现较高增长,如据携程数据显示,“五一”期间入境游订单量同比激增130%。
县域旅行热度高。多个平台数据显示,县域高星级酒店反超高线城市,游客更注重体验感和性价比。如据美团旅行数据,假期县城高星酒店预订量同比增长超80%;携程数据显示,假期四线及以下城市市场旅游热度同比增长25%,增速高出高线城市11个百分点。
2、机酒:量继续增长,价趋向平稳
机票酒店量继续增长,价格也趋向平稳。
多个平台数据显示,假期机票、酒店预定量实现双位数增长。如据中国航信数智平台显示,假期预售出票量较去年同期增长22%;航旅纵横大数据显示,截至4月24日,“五一”假期国内航线机票预订量同比增长约31%。
量增的同时,机票酒店价格也趋向于平稳。如据人民日报4月30日报道,“在线旅游预订平台数据显示,近一周,部分热门航线机票价格从4月29日开始呈现走高态势。从平均支付价格来看,热门目的地有七成以上机票价格同比上涨。但得益于燃油附加费降低,上涨幅度大多在2%-5%之间”。

(三)消费:部分地区表现稳健,家电电子维持高增
1、地区:部分地区表现稳健,服务好于商品
我们统计了天津、河南、湖北、四川、江苏南京5省市假期消费数据(统计口径有差异,见图5)。
除天津外,其余4省市假期消费增速均高于6%:南京(8.7%)、四川(7.8%)、河南(6.7%)、湖北(6.35%)、天津(1.7%)。
服务消费好于商品消费。如天津,假期首日,市商务局监测的180家餐饮企业营业额增速5.7%>市431家重点商贸企业销售额增速1.7%。如河南,假期前三日,全省重点监测的餐饮企业营业收入增速14.9%>全省重点监测的零售和餐饮企业销售总额增速6.7%。

2、商品:家电电子维持高增,黄金消费热度回升
假期家电维持高增速,黄金消费热度有所回升。
受益于以旧换新政策,平台及部分地区家电、电子消费实现高增长。如河南,假期前三日,全省重点监测的零售企业家用电器类、汽车类、通讯器材类商品销售额分别同比增长24.7%、13%、8.6%。如湖北,假期前两日,全省家用电器店、电子商品店、家居建材店累计实现交易额同比分别增长24.84%、35.26%、11.19%。
假期黄金消费热度有所回升。据央视新闻5月5日报道,“近期国际金价有所波动,尽管仍在高位运行,但叠加各地推出的节日促销活动,黄金消费市场持续升温”。
3、电影:票房表现平淡,不到去年一半
据灯塔专业版数据,截至5月5日下午2时左右,五一假期电影总票房(含预售)破7亿,去年五一假期票房为15.27亿。票价方面,今年略低于去年同期,今年目前为39.6元,去年五一假期为40.4元。

二、每周经济观察
(一)需求:乘用车零售继续回落,土地溢价率明显下降
非耐用品消费:4月前四周快递揽收略有回落。3月31日-4月27日四周,快递揽收量同比+19.4%。3月3日-3月30日四周,快递揽收量同比+21.4%。
耐用品消费:4月前四周,汽车零售继续回落。4月第四周,乘用车零零售增速7%,前值17%。4月前27日,乘用车零售增速同比10.1%。3月全月,乘用车零售增速同比+14.4%。2月为+26%,1月为-12.1%。
地产销售:商品房住宅销售仍偏弱。我们统计的67个城市,4月全月,地产成交同比-20.4%。3月全月同比-7.6%。2月全月同比+3%。1月全月同比-26%。
土地:周度溢价率继续回落。截至5月4日,百城土地溢价率为2.66%,4月前四周平均为7.6%;3月全月为13.24%;2月全月为10.72%;1月全月为8.2%;去年12月为3.59%。

(二)生产:石油沥青装置开工率震荡上行
基建:石油沥青装置开工率震荡上行;水泥发运率未更新。4月3日-4月30日四周,石油沥青装置开工率平均为28.8%,3月为26.9%,较去年低约0.2个百分点。
工业生产:1)煤炭:秦皇岛港煤炭调度口周度吞吐量降幅收窄。4月全月,累计同比-2.5%;3月全月同比-6.4%;2月全月同比-3.1%。2)中上游开工率:环比来看,表现分化,PVC略有上升,PTA回落,唐山高炉持平;同比来看,PTA、PVC、唐山高炉均好于去年同期。3)下游开工率:江浙织机、半钢胎低于去年同期,全钢胎好于去年同期。

(三)贸易:中国港口集装箱吞吐量继续反弹,新出口订单明显下滑
外需变化:1)量、价高频跟踪指标均边际改善。5月2日当周,量的高频跟踪指标BDI指数同比-19.4%,前值-25.9%;价格高频跟踪指标RJ/CRB同比1.2%,前值-0.3%。2)韩越出口平稳,韩国4月出口同比升至3.7%,3月为3.1%。越南4月上半月出口同比11.4%,3月上半月为11.9%。
美国进口:1)跟踪IHS Markit通过PIERS平台收集和整理的美国海关海运进口提单数据(注:仅涵盖进出美国港口的水运货物信息)。截至4月24日,美国进口金额四周累计同比5.3%,上周为-2.5%,其中从中国进口金额四周累计同比为18.3%,上周为11.1%;美国进口集装箱四周累计同比为20.6%,上周为16.1%,其中从中国进口集装箱四周累计同比为21.9%,上周为18.6%。2)从中国发往美国的集装箱船运力和数量有所反弹,5月4日已用集装箱船运力环比上周+4.8%,已用船数量环比上周+8.1%。
国内表现:1)4月27日当周集装箱吞吐量继续回升。4月27日当周,我国监测港口集装箱吞吐量环比+6.6%,前值+6%;四周累计同比为7.3%,前一周的四周累计同比为6.7%。2)运价延续小幅下跌。4月30日,上海出口集装箱运价综合指数环比-0.5%,4月25日当周环比-1.7%。分航线来看,欧洲航线本周运价环比-4.8%,上周环比-4.3%。北美航线方面,运输需求继续处于低位,市场继续对运力投放规模进行调控,即期市场订舱价格小幅上升,美西航线运价环比+6.1%(上周为+1.8%),美东航线运价环比+0.8%(上周为+0.2%)。南美航线方面,本周运价环比-1.5%,上周为-10.1%。3)中国PMI新出口订单大幅下滑。4月,中国制造业PMI新出口订单指数降至44.7%,3月为49%。



(四)物价:油价大幅走弱,金价继续小幅回调
节前国内大宗商品价格继续回落,上周海外大宗商品价格下跌。节前三天,生意社BPI下跌0.8%;上周,RJ/CRB商品价格指数下跌2.7%。
上周,全球定价的三大宏观大宗品种,油价大跌,金价继续回调,铜价持平。COMEX黄金收于3225美金/盎司,下跌1.4%;LME三个月铜价收于9357美元/吨,下跌0.1%;美油收于58.29美元/桶,下跌7.5%,布油收于61.29美元/桶,下跌8.3%。
节前,动力煤价继续小幅下跌,螺纹和铁矿价格持平,水泥、玻璃价格继续下跌。山西产动力末煤(Q5500)秦皇岛港平仓价收于650元/吨,下跌0.8%;京唐港山西主焦煤库提价收于1380元/吨,持平于上周;钢之家焦炭价格指数收于1280元/吨,持平上周。螺纹钢上海现货价收于3200元/吨,持平上周;铁矿石价格指数:62%Fe:CFR中国北方收于99.3美元/吨,上涨0.1%;全国水泥价格指数下跌0.8%,南华玻璃指数下跌3.5%。
节前,农产品价格走弱。猪肉平均批发价下跌0.9%,蔬菜批价下跌4.1%,水果批价下跌1.7%,鸡蛋批价下跌2.8%。
上周,BDI运价反弹。波罗的海干散货指数(BDI)上涨3.5%,中国出口集装箱运价指数尚未更新。
4月21日当周,全国二手房挂牌价上涨0.1%,一线持平。今年以来,一线城市累计上涨1.1%,全国累计下跌1%。
5月4日当周,海南旅游价格指数下跌3.2%。

(五)利率债:坚持蹄疾步稳,与各种不确定因素抢时间
新增地方债发行计划更新:5月5日当周计划发行新增地方债688亿,其中一般债0亿,专项债688亿。4月发行新增专项债2301亿(去年4月为883亿)。
截至5月4日,北京、河北、内蒙、吉林、浙江、宁波、安徽、福建、江西、海南、重庆、四川、贵州、甘肃、辽宁、大连、山东、深圳、广西、西藏、陕西、宁夏、新疆、湖南、山东、黑龙江、湖北、广东等27个地方披露了2025年5月/Q2地方债发行计划(含已知发行),其中新增专项债发行计划已披露3944亿/9969亿(2024年同期,已披露地区实际发行4238亿/7339亿)。
特殊地方债(化债债券)发行计划更新:截至5月4日,已公布5月5日当周计划发行化债债券0亿。开年以来化债债券已知发行18062亿,其中,特殊再融资债16594亿,特殊新增专项债1468亿。
国债、证金债周度发行计划更新:截至5月4日,已公布5月5日当周国债待发2410亿/净发656亿,证金债待发90亿/净发-1206亿。
政策方面,财政部部长蓝佛安日前在《求是》杂志上发表署名文章《更加积极财政政策的科学设计与成功实践》,提出,从国内看,有效需求不足特别是消费不振,国内经济持续回升向好的基础还需要进一步稳固,一些地方基层财政比较困难;当前,实施更加积极的财政政策,要把握好几个方面的工作要求。
在政策目标上,将经济社会发展目标作为有机整体统筹把握,加大超常规逆周期调节力度,提高赤字率,保持必要的支出强度,同时大力优化支出结构,精打细算、有保有压,在多重目标中实现动态平衡。今年赤字率按4%安排,比去年提高1个百分点,赤字规模达到5.66万亿元,比去年增加1.6万亿元,都是近年来最高的。
在工具安排上,统筹用好政府债券、财政贴息、专项资金、税费优惠等政策工具,加强财政、货币、就业、产业、区域等政策协同,强化取向一致性,打出政策组合拳。今年新增政府债券11.86万亿元,比去年增加2.9万亿元,其中既有用于促投资的地方政府专项债券,又有支持“两重”、“两新”的超长期特别国债,还有支持国有大型商业银行补充核心一级资本的特别国债,多管齐下防患于未然。
在发力重点上,聚焦制约高质量发展的薄弱环节和经济循环的堵点难点,加大对惠民生、促消费、增后劲的支持力度,全国一般公共预算教育支出、科学技术支出、社会保障和就业支出、卫生健康支出安排增幅均在5%以上。同时,中央财政加大对地方转移支付力度,安排10.34万亿元、同口径增长8.4%,其中均衡性转移支付、县级基本财力保障机制奖补资金分别安排2.73万亿元、4795亿元,切实增强地方财力保障。
在节奏把握上,坚持蹄疾步稳,与各种不确定因素抢时间,已确定的政策和资金安排,能早则早、宁早勿晚,以时不我待的精神抓好落实;尚未出台的政策,加紧研究准备,与相关部门做好沟通,一旦需要适时推出,使政策实施与市场预期更加匹配、各方面更有获得感。
此外,在做好财政政策设计的同时,要坚持不懈练好“内功”,通过深化改革、加强管理,进一步提高资金使用效益和财政政策效能。当前的重点是结合贯彻落实党的二十届三中全会关于深化财税体制改革的部署,围绕加强财政资源和预算统筹、落实党政机关过紧日子要求、深化零基预算改革、加大财会监督力度等任务,组织实施财政科学管理试点,全面提升财政管理系统化、精细化、标准化、法治化水平。


(六)资金:关注下周央行的投放
截至4月30日,DR001收于1.7853%,DR007收于1.7986%,R007收于1.8396%,较4月25日环比分别变化+20.36bps、+16.28bps、+18.09bps。上周央行逆回购净投放资金7358亿,下周逆回购到期资金16178亿。
截至4月30日,1年期、5年期、10年期国债收益率分别报1.4599%、1.5163%、1.6243%,较4月25日环比分别变化+0.98bps、-2.70bps、-3.63bps。


(本文作者介绍:中国人民大学国际货币研究所研究员)