意见领袖丨张瑜
前言
从12月9日政治局会议通稿来看,本轮稳增长强调“大力提振消费”,强调“守正创新”,强调“加强超常规逆周期调节”,强调“要加大保障和改善民生力度,增强人民群众获得感幸福感安全感”。随后中央经济工作会议的部署来看,进一步将提振消费列为明年九大举措之首,这意味着后续消费领域仍会有较多政策陆续出台。本篇报告,详细回顾历史上出台过的提振消费的举措,并进一步结合当下国情及中央经济工作会议的部署思考本轮可能出台的消费举措。
首先:我们整理1998年以来出台的有利于消费的举措。这些举措有些属于临时性的,有些属于带有改革性质的,不一而同。基于消费时间增加、居民收入增加、消费意愿提升、消费供给增多等维度将这些举措分为十大类。详细的内容见章节一至十。
其次,结合宏观环境(PPI同比为负),我们可以比较五轮PPI同比为负阶段,出台的消费举措。简要概括如下:
1)1998年-2002年:主要涉及节假日的调整(1999年,形成了五一、国庆、春节三个黄金周);提高机关事业单位的收入(三次涨薪,实施年终一次性奖金制度);提高农民收入(农村税费改革);降低储蓄意愿(对储蓄存款的利息征收个人所得税);提高城镇职工养老保障;对特定人员增加补助(建立了国有企业下岗职工基本生活保障制度、失业保险制度、城市居民最低生活保障制度);激发居民购房意愿(采取切实措施促进住房商品化,使居民住房建设成为新的经济增长点)。
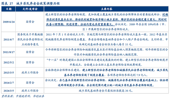
2)2008-2009年:主要涉及提高机关事业单位工资收入(事业单位实施绩效工资);提高农民收入(提高粮食最低收购价格,提高农资综合直补、良种补贴、农机具补贴等标准);降低利息负担(符合条件的存量房贷利率予以下调);发展信息消费(发放第三代移动通信牌照);补贴耐用品消费(家电、汽车等);发展消费金融(出台消费金融公司试点管理办法);提高城乡居民养老保障(建立新型农村社会养老保险制度);提高医保保障水平(初步形成覆盖城乡全体居民的基本医疗保障制度框架);对特定人员增加补助;激发居民购房意愿(进一步鼓励普通商品住房消费)。
3)2013-2016年:主要涉及提高机关事业单位工资收入(工资待遇向基层倾斜);提高农民收入(实行农村土地三权分置改革);优化公积金提取(放宽提取住房公积金支付房租);增加服务消费供给(养老、教育、医疗、体育等领域增加供给);发展信息消费(发放4G牌照。大力发展电子商务,移动互联网,网购);补贴耐用品消费(汽车);发展消费金融(将消费金融公司试点扩大至全国);提高城镇职工养老保障(启动实施机关事业单位养老保险制度改革);提高医保保障水平(实施大病保险);对特定人员增加补助;激发居民购房意愿(稳定住房消费);政府助力去库存(棚改货币化)。
4)2019-2020年:涉及发展信息消费(5G商用);补贴非耐用品消费(累计发放消费券达到190多亿元);对特定人员增加补助(2016-2020年5575万农村贫困人口实现脱贫);激发居民购房意愿(房贷利率下调)。
5)2022-2024年:目前已经涉及的包括法定节假日调整(春节五一增加一天节假日);降低利息负担(两次下调存量房贷利率);降低税收负担(提高3岁以下婴幼儿照护等三项个人所得税专项附加扣除标准);优化公积金提取(鼓励大城市支持新市民、青年人全额提取每月缴存的住房公积金支付房租);补贴耐用品消费(两新政策);补贴非耐用品消费(部分城市发放消费券支持餐饮住宿消费);对特定人员增加补助(学生、特困人员、孤儿等);激发居民购房意愿(下调房贷利率,降低购房相关的税收,下调首付比、调整限购举措等);政府助力去库存(货币化安置等方式进行城中村改造,收储)。

最后:结合当下经济现状,我们建议后续或值得重点关注的可能的促消费举措是:
1)稳房价,尤其是以政府助力去库存方式进行的稳房价。中央经济工作会议的部署为,“稳住楼市股市。持续用力推动房地产市场止跌回稳。合理控制新增房地产用地供应,盘活存量用地和商办用房,推进处置存量商品房工作”。这涉及全部的城镇有房居民(2023年年末,城镇常住人口9.3亿人,根据央行《2019年中国城镇居民家庭资产负债情况调查》,“城镇居民家庭的住房拥有率为96.0%,有一套住房的家庭占比为58.4%”)。
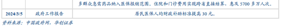
2)完善社保体系,尤其是进一步提高居民养老保障水平,这涉及当前3.14亿人的收入(2023年数据,领取城乡居民养老金人数为1.72亿人,领取城镇职工养老保险人数为1.42亿人)。中央经济工作会议的部署为,“适当提高退休人员基本养老金,提高城乡居民基础养老金,提高城乡居民医保财政补助标准”。(根据全国人民代表大会常务委员会执法检查组关于检查《中华人民共和国社会保险法》实施情况的报告,“2012年至2023年,企业退休人员月人均养老金由1686元提高到3162元,城乡居民月人均养老金由82元提高到214元”。根据《关于做好2024年城乡居民基本医疗保障有关工作的通知》,“2024年城乡居民基本医疗保险财政补助和个人缴费标准分别较上年增加30元和20元,达到每人每年不低于670元和400元”)。
3)加大对消费品的补贴,补贴范围扩围至非耐用品(如服务消费)。根据《消费观察|“服务消费”如何为经济高质量发展注入新动能?》,“2024年上半年,服务消费占居民人均消费支出比重为45.6%。从国际经验看,发达国家服务消费在居民消费中的占比一般为70%左右。 2023年,美国、日本、韩国的服务消费支出占总消费支出达67%、58%、57%,均高于我国的45.2%。”根据2018年经济普查,交运、住宿餐饮两大行业从业人员合计5550万人。中央经济工作会议的部署为,“加力扩围实施‘两新’政策,创新多元化消费场景,扩大服务消费,促进文化旅游业发展。积极发展首发经济、冰雪经济、银发经济。”
4)对特定人员补贴中聚焦婴幼儿的养育。以往的特定人员的补贴主要聚焦学生、贫困人员、优抚对象等,较少涉及婴幼儿。目前义务教育之前的婴幼儿总数参考2017-2023年出生人口,合计或在8800多万人。中央经济工作会议的部署为,“实施医疗卫生强基工程,制定促进生育政策”。
5)进一步优化公积金提取,这涉及1.74亿人可支配收入的变化。(2023年数据,公积金实缴职工 17454.68 万人)。
6)提高基层机关事业单位的工资收入水平。根据2015年人社部的发言,“我国机关事业单位近4000万在职人员,有近800万人在乡镇工作。”从2021-2023年的数据来看,公共管理和社会组织业人员工资总额增速连续三年偏低。2023年,该行业工资总额增速降至0.06%。中央经济工作会议的部署为,“兜牢基层‘三保’底线”。
7)增加消费的供给。这包括两个方向,一个是进一步取消行政性限制消费购买的规定,如部分大城市增加汽车牌照的发放。另一个是市场准入方面的放开,如教育、医疗等领域对外资有序开放。中央经济工作会议的部署为,“稳步推进服务业开放,扩大电信、医疗、教育等领域开放试点”。
报告正文
一、增加节假日
上世纪90年代以来,节假日的重大调整经历了四次。包括:1)每周工作日改为5天(1994年);2)国庆与五一节假日增加至3天(1999年);3)端午、清明、中秋放假一天(2007年);4)春节与五一放假增加一天(2024年)。其中,1999年、2024年的节假日调整发生在物价低迷期间(1999年PPI同比均值为-2.9%,2024年1-10月同比均值为-2.1%)。
增加节假日有助于拉动消费,繁荣经济。根据2000年6月14日《关于进一步发展假日旅游的若干意见》,“去年,国务院决定增加法定休假日,加上调整的两个双休日,形成了春节、‘五一’、‘十一’三个假日旅游‘黄金周’。‘黄金周’假日旅游推动了我国旅游业以及铁道、交通、民航、城市出租汽车和餐饮、商业等相关行业的发展,有力地拉动了内需,增加了财政收入;繁荣了地方经济,促进了资源优势向产业优势的转化以及一些地区特色经济的形成。”


二、提高工资收入
1999年以来,机关事业单位工资制度经历过四轮重大调整:1)1999-2001年,持续涨薪,并执行发放年终一次性奖金的规定。2)2006年,公务员实行国家统一的职务与职级相结合的工资制度。3)2009-2010年,事业单位工作人员实行岗位绩效工资制度。4)2014-2015年,机关事业单位养老保险制度改革并进一步完善工资制度。
其中,1999-2001年、2009年、2014-2015年的调整发生在物价低迷时期,对于促消费、拉动经济增长有一定作用。例如,1999年的调整“……同时,也是扩大国内消费需求、拉动经济增长的一项重要举措。”,2001年10月的调整,“为进一步改变机关事业单位工作人员工资水平总体上偏低的状况,继续扩大国内需求,拉动经济增长……”。
当下的情况:比较城镇非私营单位工资总额的增速与公共管理和社会组织业工资(公务员纳入这一行业统计)总额的增速,2021年-2023年,公共管理和社会组织业连续三年增速偏低。到2023年,公共管理和社会组织的工资总额增速降至0.06%。



三、提高农民收入
过往来看,农民收入增速从持续跑输名义GDP增速到基本同步,提高农民收入方面出台的举措较多,不考虑社保及扶贫情况下,主要包括四类:1)取消农业税。2)农民经营予以补贴,包括种粮补贴、良种补贴、农机购置补贴、按保护价敞开收购农民余粮、对重点粮食品种实行最低收购价政策等;3)最低工资规定(保护农民工)。4)农村经营土地三权分置改革,第二轮土地承包到期后再延长三十年。
若结合物价低迷的宏观背景,农村税费改革与三权分置改革是较为重要的增收举措。1)农村税费改革:根据2003年政府工作报告,“从2000年起,在安徽等地开展农村税费改革试点,2002年试点扩大到20个省、自治区、直辖市,试点地区农民负担平均减轻30%”。自2006年1月1日起废止《中华人民共和国农业税条例》)。参考2008年政府工作报告“(过去五年)全部取消了农业税、牧业税和特产税,每年减轻农民负担1335亿元。”
2)三权分置改革:根据2014年11月《关于引导农村土地经营权有序流转发展农业适度规模经营的意见》,“以保障国家粮食安全、促进农业增效和农民增收为目标,坚持农村土地集体所有,实现所有权、承包权、经营权三权分置,引导土地经营权有序流转”。根据2018年政府工作报告,“深化农业供给侧结构性改革,新型经营主体大批涌现,种植业适度规模经营比重从30%提升到40%以上。推进农村承包地‘三权’分置改革、确权面积超过80%,改革重要农产品收储制度。”



四、降低利税负担
(一)降低利息负担
降低利息负担方面,主要是存量房贷利率的调降,经历过三次调整,均发生在物价低迷时期。包括:1)2009年1月。2)2023年8月底,“每年减少借款人利息支出约 1700 亿元,惠及5325 万户、约1.6 亿人”。3)2024年9月底,“预计这一项政策将惠及5000万户家庭,1.5亿人口,平均每年减少家庭的利息支出总数大概1500亿元左右,这有助于促进扩大消费和投资,也有利于减少提前还贷行为。”

(二)降低税收负担
个税负担方面,自1980年个人所得税法颁布以来,历经多次调整,以个人所得税/GDP这一比值来看,全社会的个税负担近20年保持在1.1%中枢附近。
具体而言,重要的调整(注:只讨论工资相关个税,财产转让、经营所得等不予讨论)包括:1)2005年,起征点从每月800元提高到1600元。2)2007年,起征点提高到每月2000元。3)2011年,起征点提高到每月3500元。4)2018年,起征点提高至每年6万元,同时增加专项扣除。5)2023年,为进一步减轻家庭生育养育和赡养老人的支出负担,提高3岁以下婴幼儿照护等三项个人所得税专项附加扣除标准。根据2024年9月20日发布会,“2023年度全国约6700万人享受到了该项政策红利,减税规模超过700亿元,人均减税超1000元”。


五、优化公积金提取
住房公积金是另一个可以用来支持消费的领域(缴存人多,缴存额闲置用于存款多)。根据《全国住房公积金2023年年度报告》,“2023年,实缴职工 17454.68 万人。截至 2023 年末,缴存余额 100589.80 亿元。2023 年,住房公积金业务收入 3029.68亿元,比上年增长 5.62%。其中,存款利息 639.20 亿元,委托贷款利息 2382.36 亿元,国债利息 0.04 亿元,其他 8.08亿元。”
此前,在2015年(物价低迷时期),公积金在支持租赁住房方面做过重大调整,当年缴存金额中用于租赁的比例从上年的0.6%大幅提升至2.3%。根据2015年1月的文件《住房城乡建设部财政部人民银行关于放宽提取住房公积金支付房租条件的通知》,“职工连续足额缴存住房公积金满3个月,本人及配偶在缴存城市无自有住房且租赁住房的,可提取夫妻双方住房公积金支付房租。”
当前支持租赁住房方面,参考住建部2024年5月的解读,“支持租赁住房的多子女家庭按实际房租支出提取住房公积金,鼓励大城市支持新市民、青年人全额提取每月缴存的住房公积金支付房租。”参考温州9月26日的政策,新市民(非温州户籍)、青年人(40岁以下)可随时、全额提前当月缴存额。



六、增加消费供给
(一)增加服务供给
服务消费领域,过往来看,强调以供给增加带动消费增加(带有一定的改革性质)。我们整理2013年以来国常会相关表述,重点涉及教育、医疗、养老、体育、文化、旅游、托幼、家政8大行业。
1)教育:“允许兴办营利性民办学校”(2015/1/19)、“依法兴办的营利性民办学校收费可自主定价,鼓励在理工农医、国家急需的交叉前沿和薄弱空白等领域开展中外合作办学。”(2016/10/14)、“鼓励社会力量和民间资本举办学校和教育机构,探索对非营利性和营利性民办学校实行差别化扶持”(2016/12/28)。
2)医疗:“民办医疗机构用水用电用热与公办机构同价”(2014/10/29)、“鼓励社会力量与公立医院共同举办新的非营利性医疗机构”(2015/1/19)、“促进社会办医健康发展,有利于扩内需、惠民生和发展现代服务业。将社会办医纳入医保定点范围,在职称评定、课题招标等方面与公立医疗机构同等待遇。”(2015/6/4)、“鼓励社会力量举办全科诊所和独立设置的医学检验、康复护理等专业机构”(2017/5/3)。
3)养老:“推动社会力量成为发展养老服务业的‘主角’”(2013/8/6)、“探索建立产业基金等发展养老服务”(2014/10/29)、“鼓励社会力量兴办医养结合机构”(2015/11/11)、“清理取消申办养老机构的不合理前置审批”(2016/10/14)。
4)体育:“发展体育产业,增加体育产品和服务供给,既能增强人民体质、保障和改善民生,对于刺激消费、扩大内需和就业、培育新的经济增长点,也有重要意义。取消商业性和群众性体育赛事审批。放宽赛事转播权限制。”(2014/9/2)、“全国性单项体育协会主办的赛事活动等,符合条件的都要交由市场主体承办。”(2019/8/28)
5)文化:“加大旅游、文化等领域有效供给。制定数字文化产业发展指导意见。适时将文化创意产品开发试点推广至符合条件的地市级文化文物单位。”(2016/10/14)。
6)旅游:“通过改革创新促进旅游投资和消费,对于推动现代服务业发展,增加就业和居民收入,提升人民生活品质,具有重要意义。”(2015/7/28)、“实施乡村旅游后备箱行动。改进旅居车准驾管理,出台旅居车营地用地政策。逐步将国际邮轮入境旅游团15天免签政策扩至更多口岸,探索试点游艇租赁业务”(2016/10/14)。
7)托幼:“支持普惠性托儿所和幼儿园尤其是民办托幼机构发展”(2016/4/27)、“引导社会力量按照规范要求举办普惠性幼儿园和托幼机构,鼓励各地因地制宜多渠道增加供给。”(2018/5/23)
8)家政:“以社区为基本依托,加快发展养老、托幼、家政等服务业,是改善民生、应对人口老龄化、支撑实施全面二孩政策的重要举措,有利于较大力度增加就业、扩大服务消费促内需、推动社会合理分工和经济转型升级。”(2019/5/29)



(二)发展信息消费
信息消费领域,过往来看,强调加快通信技术的应用增加带动相关消费的增加(带有一定的科技进步性质)。2008年以来,有三次大的技术革命(3G、4G、5G),其快速落地应用期同样对应的是内需压力较大时。根据发改委的文章《信息消费:拉动消费增长新引擎》,“从2012年的不到2万亿元,到2021年的6.8万亿元,十年间,我国信息消费市场规模年均增速超过15%,为同期最终消费增速的1.6倍。”
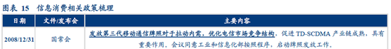
1)3G应用:2008年12月31日国常会强调,“发放第三代移动通信牌照对于拉动内需,优化电信市场竞争结构,同意启动牌照发放工作。”
2)4G应用:2013-2015年是快速推广期。数据显示,信息消费规模从2012年的1.7万亿提升到2015年的3.4万亿,三年复合增速为26%。这期间的政策导向是,“实施‘宽带中国’战略、丰富信息产品和信息消费内容、拓展新兴服务业态,开展物联网重大应用示范,大力发展电子商务”(2013/7/12),“扩大移动互联网、物联网等信息消费,支持网购发展和农村电商配送”(2014/10/29)。
3)5G应用:2019年开始进入5G商用元年。根据《国家信息化发展报告(2023年)》,“截至2023 年底,累计建成开通5G 基站总数达337.7万个,全球占比超60%,5G 移动电话用户达8.05亿户。”


七、增加消费补贴
(一)补贴耐用品消费
2008年以来,有过四轮对耐用品消费的财税补贴,基本都对应的是物价下行压力较大时。1)2009-2012年,涉及家电、汽车、工业节能产品。补贴活动是家电以旧换新(拉动城镇消费)、家电下行(拉动农村消费)、汽车购置税减征、汽车下乡、汽车以旧换新、节能产品惠民工程。2)2015-2017年,涉及汽车,购置税减征。3)2022年,涉及汽车,阶段性减征部分乘用车购置税600亿元。4)2024年,两新活动,支持消费品以旧换新。
今年情况来看,1-10月,社零累计增速为3.5%,低于名义GDP增速,往年来看,社零一般高于名义GDP增速。这意味着,社零增速有赖政策加力。10月,在“两新政策”推动下,社零增速回升至4.8%。参考近期发改委的表态来看,“将研究提出继续加大支持力度、扩大支持范围的政策举措,待履行相关程序后适时公开发布。”


(二)补贴非耐用品消费
针对非耐用品的消费补贴主要是各地发放的消费券。尽管发放消费券的历史可追溯至2009年,但彼时“消费券有一定的‘帮扶性质’,发放对象以困难群体为主。”大规模发放用于消费是2020年。根据商务部5月8日的发言“在疫情发生以来,有28个省市、170多个地市统筹地方政府和社会资金,累计发放消费券达到190多亿元……这些促消费活动重点针对受疫情影响比较大的餐饮、零售等行业,为这些企业带来了明显的客流量,增加了实际收入。”
今年四季度以来,更多城市在发放消费券补贴消费。如上海,“本轮服务消费券投入市级财政资金5亿元,按照各领域消费占比和市民需求情况,消费券资金分配为:餐饮3.6亿元、住宿9000万元、电影3000万元、体育2000万元。”广州,“将发放1亿元‘食在广州’政府餐饮消费券”。


八、金融服务消费
(一)降低储蓄意愿
使用过的手段是对储蓄存款的利息征收个人所得税。根据1999年《国家税务总局关于切实做好储蓄存款利息所得个人所得税征收管理工作的通知》,“高储蓄率对经济发展起到了积极作用,但近年来其副作用逐渐显现,特别是1997年我国经济成功实现软着陆以后,经济形势发生了很大变化,出现了买方市场,需求不足的矛盾十分突出。面对新的经济形势,运用积极财政政策拉动需求成为当前经济工作的重要任务。恢复对储蓄存款利息所得征收个人所得税,可以引导城乡居民分流一部分储蓄资金,鼓励消费和投资,有利于进一步扩大内需,推动经济持续、健康发展,因此,对储蓄存款利息所得征税是国家调控经济、刺激经济发展的一项重要措施。”
从储蓄存款与GDP的比值来看,1990年为37.7%,到1999年快速提升至65.8%,2000年,或受征收个税影响,比值降至64.2%。近几年来看,储蓄存款与GDP的比值再度快速上行,2019年为82.4%,2023年上行至108.7%。


(二)发展消费金融
重点关注消费金融公司的发展,其在2009年、2013-2015年两次物价低迷时期,得到政策的大力支持。根据《消费金融公司管理办法》(国家金融监督管理总局令2024 年第 4 号),“本办法所称消费金融公司,是指经国家金融监督管理总局批准设立的,不吸收公众存款,以小额、分散为原则,为中国境内居民个人提供消费贷款的非银行金融机构。”
1)2009年:出台《消费金融公司试点管理办法》,根据银监会的答记者问,“设立消费金融公司这一新型金融机构的意义在于:一是有利于促进国内消费需求增长,支持经济可持续发展;二是有利于完善我国的金融组织体系,丰富我国的金融机构类型,促进金融产品创新;三是设立专业的消费金融公司,为商业银行无法惠及的个人客户提供新的可供选择的金融服务,有利于满足不同群体消费者不同层次的需求,提高消费者生活水平。”
2)2013-2015年:将消费金融公司试点扩大至全国。根据2015年6月10日的国常会,“发展消费金融,重点服务中低收入人群,有利于释放消费潜力、促进消费升级。……向消费者提供无抵押、无担保小额信贷,规范经营、防范风险,使消费金融公司与商业银行错位竞争、互补发展。更好发挥消费对经济增长的拉动作用。”
从规模上来看,近几年消费金融贷款增长较快。“截至2019年9月底,我国消费金融公司贷款余额4604亿元”(《中国消费金融公司发展报告(2019)》)“截至2023年末,我国消费金融公司资产规模和贷款余额双双突破万亿元,分别达到12087亿元和11534亿元,同比增速分别为36.7%和38.2%。”(《中国消费金融公司发展报告(2024)》)。



九、完善社保体系
(一)提高城镇职工养老金保障水平
目前参与城镇职工基本养老金的是两个群体:企业和机关事业单位,截止2023年年末,领取职工基本养老金的人数在1.4亿以上。根据人社部《2023年度人力资源和社会保障事业发展统计公报》,“年末全国参加城镇职工基本养老保险人数 52121 万人,参保离退休人员 14196万人”。
过往来看,城镇职工养老金有三次重大的调整:1999-2002年(提高退休人员待遇)、2005-2024年(常态化持续提高退休人员基本养老金,其中2008-2010年提高幅度高于前三年的水平,到2023年企业退休人员月人均养老金为3162元)、2014-2015年(机关事业单位工作人员养老保险制度改革)。其中,1999-2002年和2014-2015年的调整发生在物价低迷时期。
1)1999-2002年:根据2003年政府工作报告“在扩大投资需求的同时,重视培育和扩大消费需求。主要是努力增加城乡中低收入居民的收入。1999年以来,三次提高机关事业单位职工基本工资标准和离退休人员离退休金,实施年终一次性奖金制度,建立艰苦边远地区津贴制度。提高国有企业离退休人员的待遇。”
2)2014-2015年:根据国新办就机关事业单位养老保险制度改革有关情况举行发布会,“近日,国务院发布文件,决定从2014年10月1日启动实施机关事业单位养老保险制度改革。从政策设计上考虑,显然我们希望改革后大家的待遇水平不降低,而且能随着经济发展不断的有所提升,这是政策考虑的基点。”



(二)提高城乡居民养老金保障水平
目前参与城乡居民养老保险的人数是5.45亿人(2023年末),其中1.72亿人领取养老保险(2023年末)。根据全国人民代表大会常务委员会执法检查组关于检查《中华人民共和国社会保险法》实施情况的报告,“2012年至2023年,城乡居民月人均养老金由82元提高到214元。”
过往来看,城乡居民养老保险制度的重大调整始于2009年,“建立新型农村社会养老保险制度,是加快建立覆盖城乡居民的社会保障体系的重要组成部分,对确保农村居民基本生活,推动农村减贫和逐步缩小城乡差距,维护农村社会稳定意义重大,同时对改善心理预期,促进消费,拉动内需也具有重要意义。”(国常会,2009/6/24)


(三)完善医保覆盖面和保障水平
医保覆盖面方面,根据《2023年医疗保障事业发展统计快报》,“截至2023年底,基本医疗保险参保人数达133386.9万人,参保覆盖面稳定在95%以上。参加职工基本医疗保险人数37093.88万人。参加城乡居民基本医疗保险人数96293.02万人。”
保障水平方面,根据《2023年全国医疗保障事业发展统计公报》,“2023年,职工医保参保人员住院率21.86%。次均住院费用为12175元。职工医保住院费用目录内基金支付比例84.6%。居民医保参保人员住院率为20.7%,次均住院费用7674元,居民医保住院费用目录内基金支付比例68.1%。”
过往政策来看,在持续优化调整中。较为重要的调整包括:
1)2009-2011年:普及基本医保。“加快推进基本医疗保障制度建设,三年内,城镇职工基本医疗保险、城镇居民基本医疗保险和新型农村合作医疗覆盖城乡全体居民,参保率均提高到90%以上。用两年左右时间,将关闭破产企业退休人员和困难企业职工纳入城镇职工医保。2009年全面推开城镇居民医保制度,将在校大学生全部纳入城镇居民医保范围。”
2)2012-2015年:实施大病保险。根据《累计惠及农村低收入人口就医1.8亿余人次——医保三重制度为“健康中国”护航》,“目前,城乡居民大病保险支付比例已不低于60%,居民医保叠加大病保险最高支付限额原则上达到当地居民人均可支配收入的6倍左右。对于低保对象、特困人员和返贫致贫人口,支付比例再提高5个百分点,并进一步提高最高支付限额。2023年,我国城乡居民大病保险报销惠及1156万人,人均减负8000元。”



(四)特定人员的补助
在社会保险的保障(老人、病人、失业者、生育者、工伤者)之外,常见的补贴涉及对象是学生、贫困人员、优抚对象。值得一提的是2023年的“‘一老一小’个人所得税专项附加扣除标准提高,婴幼儿照护与子女教育、老人赡养一起得到税收优惠。
1)学生:包括免除义务教育阶段的学杂费、对贫困家庭学生免费提供教科书、对公办中等职业学校全日制在校学生中部分群体免除学费、提高高等学校国家助学金、建立普通高中家庭经济困难学生国家资助制度、启动实施农村义务教育学生营养改善计划、设立研究生国家奖学金、提高毕业生就业见习基本生活补助标准、增加高等教育阶段国家奖学金名额等。
2)贫困人员:包括“2007年在全国农村全面建立最低生活保障制度,3451.9万农村居民纳入保障范围”,“2011年春节前,按照城市低保对象每人150元,农村低保和五保对象每人100元,发放一次性生活补贴”,“建立城乡特困人员供养制度,覆盖农村五保户和城市中类似人员”,“全面建立临时救助制度”,“5575万农村贫困人口实现脱贫”等。
3)优抚对象:包括“(2003-2007年)四次提高重点优抚对象的抚恤补助标准,统筹解决退役军人实际困难”,“2011年春节前,享受国家抚恤补助的优抚对象和新中国成立前入党的农村老党员、未享受离退休待遇的城镇老党员每人180元的标准,发放一次性生活补贴。”,“2013年春节前为全国城乡低保对象、农村五保对象、享受国家抚恤补助的优抚对象和其他符合条件的困难群众共8953.4万人发放一次性生活补贴。”、“(2013-2017年),提高低保、优抚等标准。”


十、稳房价稳财富
(一)常规性工具:激发居民购房意愿
稳房价的常规手段是通过财政金融等政策的调整,激发居民购房意愿。常用的工具包括:1)财政手段:税收政策的调整,包括个人所得税、契税、增值税等;2)金融手段:信贷政策的调整,包括首付比例、贷款上限(月供收入比)、房贷利率等。3)其他手段:包括限购、限售、限价等。
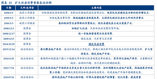
政策层面来看,若观察中央的高规格会议(国常会、政治局、政府工作报告),地产有过四次较为积极的扩大消费阶段(1998-2000年、2008-2009年、2014-2016年、2023-2024年)。若观察房贷利率,则房贷利率下行期还包括2012年、2019上半年和2020年。



(二)非常规性工具:政府助力去库存
稳房价的非常规手段是政府直接使用财政或信贷资金助力地产去库存,即2015-2018年通过棚改货币化推动地产去库存,其去库存稳房价促消费效果较好,“近年来棚改工作取得显著成绩,过去8年已使8000多万住房困难群众‘出棚进楼’,既改善了民生,也带动了有效投资消费和去库存。”(2017/5/24,国常会)。
从体量上看,2013-2017年五年的时间内,“棚户区住房改造2600多万套”。从货币化安置的表述上,经历了三个阶段的转变:“实行实物安置和货币补偿相结合,由居民自愿选择”(2013/6/26)—>“推进棚改货币化安置”(2015/6/17),“提高棚改货币化安置比例”(2016/1/22),“在商品住房库存量大、市场房源充足的市县,进一步提高货币化安置比例”(2017/5/24)—>“因地制宜调整完善棚改货币化安置政策,商品住房库存不足、房价上涨压力大的市县要尽快取消货币化安置优惠政策”(2018/10/8)。



(本文作者介绍:中国人民大学国际货币研究所研究员)