意见领袖丨鲁政委
碳足迹,产品碳足迹,碳核算
近年来,产品碳足迹逐渐成为全球贸易壁垒的关键抓手和衡量可持续表现的核心指标。产品碳足迹涉及产业链上下游的广泛主体,核算规则具有天然的复杂性和不确定性,因此统一的标准体系和全面透明的数据库是相关法规有效实施的基础,在深层次,也是国家经济、技术与政治影响力的综合体现。当前,全球主要经济体纷纷加速碳足迹管理体系的“新基建”。“基建”即指质量基础设施建设,包括碳足迹的核算规则标准、背景数据库、合规性披露与认证流程等。对当前全球碳足迹体系的发展现状进行分析总结,我们研判2025年,碳足迹体系建设将呈现四大趋势:
(一)标准加速全球化,中欧积极做引领
随着政策和市场对碳足迹的要求正迅速从自愿走向强制、从区域化走向全球化,主要经济体和国际组织正积极推动建立国际统一的标准框架,以确保碳足迹数据的全球可比性,避免不必要的贸易壁垒。预期未来五年,欧盟将继续推进其规则标准体系的全球化,中国在加速自身规则标准制定和实施的同时,也将积极与欧盟建立协调互认机制。
在标准的全球化上,一是针对产品碳足迹核算和披露的国际统一标准框架有望出台,由国际标准化组织和主要经济体政府共同推进;二是标准化将优先聚焦重点行业领域,包括钢铁、有色、能源、交通运输,及电子产品和纺织等。国际行业协会正积极组织各国企业及利益相关方编制重点行业的产品碳足迹核算国际标准。三是欧盟可能与中国、印度等新兴经济体建立新的气候合作框架。预计特朗普政府将阻碍全球多边气候框架的进程,但也为中欧及其他新兴经济体的合作提供机遇。中欧两大经济体在应对气候变化领域具有深厚的合作基础,也互为重要的合作伙伴。在今年8月两国签署的《关于加强碳排放权交易合作的谅解备忘录》特别提出双方将致力于促进政策协调和标准的互认统一,尤其是碳排放核算及核查规范上的“双方互认”。
(二)规则细化趋严格,重点行业优先性
在国际上,产品碳足迹的评价标准已从自愿性、框架性的标准演进为法规性、更严格和具体的“产品类别评价规则(PCRs)”方法学体系,以支持强制性法规的实施。我国碳足迹标准体系的建设也遵循“先立通则为框架、再定细则做拓展”的路径,并将优先聚焦需求迫切的重点工业产品类别。对国内外重点政策和行动预测如下:
一是我国迎来重点产品类别碳足迹计算细则的加速建设期:预计2025年年底前,钢铁、有色金属、石化化工、建材、新能源汽车、电子电器六大行业内的重点产品类别的行业标准和国家标准将率先完成采信并发布。同时,其他市场需求迫切、减排贡献突出、国际贸易量大的工业产品,如水泥、化肥、纺织品等,将开启团体标准编制的加速阶段,并在2025年后有序开展标准的采信和升级。
同时,生态环境部、国家发展改革委、国家能源局等部门则将将聚焦基础能源、大宗商品及原材料、交通运输等重点领域碳足迹计算规则研制,并将建立完善相关的碳排放因子数据库。预计2025年将对主要能源品类和重点基础产品的碳排放因子发布和更新,全国及各省级地区的电力平均排放因子和化石能源电力排放因子有望建立定期更新机制。
二是国际规则的制定将进一步考虑成本和可行性,并加强与制造商等上游相关方的沟通。例如CBAM采取动态调整、先松后严的实施路径,这将促使我国在未来两年充分把握相关绿色贸易壁垒政策的窗口期,在政府、行业和企业层面加快建立规则沟通衔接及建议机制。
(三)欧盟抢抓数字化先机,我国筑碳核算新基建
物联网、区块链、和产品数字护照(DPP)等是企业碳足迹管理的主流技术和工具,在支撑碳足迹数据采集与计算、提高透明度和可追溯性方面发挥重要作用。预计2025年,越来越多的企业将在碳足迹管理中采纳这些数字化工具,这也将帮助企业碳足迹核算与披露的成本的大幅降低;供应链碳管理也将成为的数字化技术热门的细分赛道。
欧盟将继续加速产品数字护照(DPP)在其绿色贸易壁垒政策中的绑定。《欧盟电池法案》要求自2027年2月起所有进入欧盟市场的电池产品须具有DPP,并包含电池碳足迹、供应链尽职调查等必要信息;可持续生态产品设计法规(ESPR)也已明确未来DPP将强制应用于更多产品品类,纺织品、电子电器、农业等对产品可持续性和ESG关注度高的行业将是优先重点;在制度建设上,欧盟委员会计划在2026年建成DPP中央登记系统,并明确相关技术、内容和实施管理的要求细则。
我国的重点行业企业(钢铁、电池、纺织等)已开展了碳足迹与DPP等数字技术融合的先行探索,但仍缺乏顶层设计和统筹管理机制。预期在欧盟的压力下,我国将加快DPP体系的建设。预计未来两年,相关法规标准和管理制度等顶层设计将取得关键,电池、电子、纺织品等重点行业也将同步加速DPP等数字化技术工具的试点应用。
此外,我国将在政府、行业和区域三个层面同步加速碳足迹管理服务平台的建设。针对重点行业数据平台的顶层设计文件有望在近期出台,平台间的协同和数据共享机制有望建立。
(四)碳足迹金融产品创新,机构助力规则建设
政策监管上,范围三(价值链)碳足迹自2023年来被纳入全球气候披露监管框架和绿色金融体系中,间接推动了产品碳足迹纳入考量指标和分析框架。我国《关于建立碳足迹管理体系的实施方案》明确将“加大金融支持力度”作为重点任务之一,鼓励金融机构在依法合规、风险可控前提下,基于碳足迹信息丰富金融产品和服务;鼓励投资机构和评级机构将产品碳足迹纳入环境、社会和治理(ESG)及可持续发展尽职调查。规则的标准化和数据的透明度提升也进一步支撑金融机构采信碳足迹作为关键指标。
在此背景下,预计2025年,碳足迹体系将与金融体系进一步融合,金融机构将在产品碳足迹体系建设中发挥关键角色。具体而言:一是“供应链金融+产品碳足迹”的模式成为新的趋势;二是碳足迹挂钩的金融产品不断丰富和创新;三是金融机构将引领参与相关碳足迹披露规则标准的制定发布,同时也将在相关技术工具研发、平台和数据库等基础设施等予以更多资金支持。
引言
碳足迹是指以二氧化碳排放当量表示特定的人类生产消费活动导致的温室气体排放,可进一步分为国家(地区)碳足迹、企业碳足迹、项目碳足迹和产品碳足迹。其中,产品碳足迹(Product Carbon Footprint, PCF)是某产品在其生命周期过程中(包括从原材料获取、加工制造、运输、使用到最终废弃、回收等各阶段)直接或间接产生的碳排放量总和[1],是衡量企业生产和产品绿色低碳水平的重要指标。
与企业碳足迹聚焦特定的排放主体不同,产品碳足迹以终端产品为抓手,通过全生命周期评价(Life Cycle Assessment, LCA)方法,倒逼产业链上下游的低碳转型和协同管理(图1)。随着全球气候治理行动走向纵深,对企业碳排放的“点”式管控政策开始向对产品碳足迹的“全链条”管控演进,产品碳足迹已逐渐成为全球气候治理规则体系的核心抓手。

产品碳足迹核算天然具有复杂性和不确定性,涉及数据范围广。统一的核算标准和全面的碳足迹数据库是相关政策法规有效实施的基础,在深层次,也是国家经济、技术与政治影响力的综合体现。因此,碳足迹核算标准和数据库的建设逐渐成为国际经济贸易和产业发展领域的新焦点。
本文通过分析国内外碳足迹体系建设的发展背景、现状与挑战,研判2025年碳足迹体系将呈现四大发展趋势。
一、展望一:标准加速全球化,中欧积极做引领
1.1 背景与现状
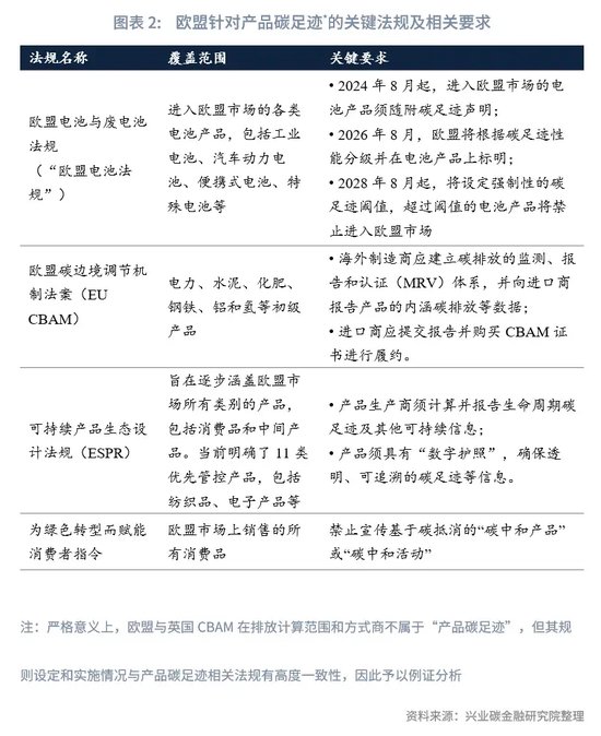
一是政策和市场对碳足迹的披露要求正迅速从自愿走向强制、从区域化走向全球化。以欧盟为主的主要经济体正建立以碳足迹为核心的气候治理体系,并在贸易规则中加入以碳足迹披露为核心的准入条款。2023-24年间,欧盟多项针对产品碳足迹的法规正式通过或已进入实施落地阶段(图表1),对全球的贸易流量和产业链上游布局将产生直接影响。

在市场层面,链主企业纷纷建立提出供应链脱碳目标,对供应商设立了日益严格的碳足迹核算和披露要求,汽车、新能源、电子等战略新兴产业尤为突出。如宝马要求供应商提供原材料和产品的碳足迹数据,并将其碳足迹表现纳入采购标准;瑞典、意大利等欧洲国家则要求可再生能源项目采购的光伏、风电等产品获得环境产品声明(EPD)认证。在此背景下,统一的核算和披露标准亟待建立,以确保碳足迹数据具有全球可比性,促进国际贸易公平性,助力全球减排行动的协同。
二是碳足迹已成为金融体系衡量可持续性的重要指标,对透明可比的碳足迹数据的需求日益增加。投资机构和金融市场需要一致的披露标准以进行碳排放(气候)风险评估和资产管理,全面和透明的数据也是相关绿色金融产品开发推广的基础。负责任投资原则(PRI)等国际投资倡议纷纷强调应建立强制性和标准化的框架[2],以提高信息的透明度,消除因披露规则不一致导致的“漂绿”行为,促进绿色金融体系的健康发展。
三是规则不统一带来的数据不对称、贸易不平等及合规负担问题日益突出,引发全球的争议与关注。随着欧盟电池法案、CBAM等进入落地阶段,标准与数据的不协调已对法规的实施及有效性造成阻碍。如欧盟电池法规下的二级配套法案《电动汽车电池碳足迹计算规则》在今年4月公布草案稿后,由于各国对绿色电力属性的认证及电力排放因子计算方法等规则的分歧,最终规则法案的出台一直迟迟未能出台;而我国的电力排放因子也因与欧盟的计算规则不一致而未被采信,导致电池产品的碳足迹数据被严重高估[3]。此外,分散的规则使得企业面临多重合规带来的高昂人力和财力成本;中小企业因缺乏技术和资源,难以满足复杂的披露要求。
如果法规不协调或规则不统一,将对发展中国家和中小企业参与全球供应链造成制约,对市场准入造成障碍,长期来看将扭曲竞争,阻碍国际贸易。只有当标准在地方、区域和国际层面协调一致时,其有效性将得到最大程度的发挥。当前,主要经济体和国际组织正积极推动建立国际统一的标准框架,避免不必要的贸易壁垒。
1.2 面临的挑战
在推进全球化碳足迹标准的过程中,当前主要存在以下挑战亟待解决:
一是各国利益和技术水平的差异。发达国家和发展中国家的碳核算技术水平、政策优先级不同,统一标准需要各方让步。当前国际碳足迹核算规则和数据标准主要由欧盟主导制定,以提升其在全球供应链中的影响力;中国等其他主要经济体也开始加速建立和实施自己的碳足迹核算规则和数据库,避免处于被动地位。如果主要经济体采取消极合作的态度,将不利于标准的全球统一。
二是核算复杂性和行业差异。不同行业的碳足迹核算方法复杂多样,单一标准难以完全覆盖各行业需求。同时,当前已存在多种区域性或国际性的披露标准(ISO 14067、GHG Protocol、PAS 2050等),整合这些标准可能需要较长时间。
三是美国对全球气候治理格局的潜在影响。特朗普政府可能会采取对抗和消极的立场,削弱主要经济体在多边气候框架中推进统一碳足迹规则的动力和协调,降低全球碳足迹规则的整合速度。
1.3 政策与行动展望
我们判断在2025年,以下关键行动和策略将逐步落地实施,以应对上述挑战,满足政策和市场的需求:
一是针对产品碳足迹核算和披露的国际统一标准框架有望出台。
目前,国际标准化组织(ISO)、国际电工委员会(IEC)和国际电信联盟(ITU)正根据世界贸易组织(WTO)技术性贸易壁垒(TBT)委员会制定的原则,积极推动国际统一标准的制定和发布[4]。主要经济体的官方部门也已建立相关沟通磋商机制,推动相关标准的协同。在具体行业层面,国际铝协、世界钢铁协会等国际行业协会也正引导和推动相关企业和各利益相关方参与统一碳足迹核算规则的制定。
此外,针对范围三(价值链)碳足迹的全球性准则也为产品碳足迹全球标准的建立奠定了基础。2023年,国际可持续准则理事会(ISSB)发布《国际财务报告可持续披露准则S2号——气候相关披露》(简称“IFRS S2”)[5] ,欧洲、中国香港、新加坡、澳洲等全球主要地区的上市企业将遵循其建立的统一规则框架。范围三碳足迹与产品碳足迹在覆盖范围及数据收集要求等方面具有一致性,为产品碳足迹建立全球的标准框架提供了范本。
二是将优先聚焦重点行业领域,分阶段推进标准化。
短期内,主要经济体将优先聚焦法规政策覆盖、贸易影响大以及市场和金融机构关注的高碳排行业产品的标准制定。重点领域包括:钢铁、铝、化工等基础原材料行业,电力、油气、氢等能源行业,航运和航空等交通运输行业,以及电子产品、纺织服装等重点消费品。长期,将有序推进其他各行业品类的产品碳足迹评价方法标准,并推动行业间的数据共享。
三是欧盟可能与中国、印度等新兴经济体建立新的气候合作框架。
美国的缺席和对抗或将阻碍全球多边气候框架的进程,但另一方面也可能为中欧及其他新兴经济体的合作提供机遇。中欧两大经济体在应对气候变化领域具有深厚的合作基础:2024年8月,中欧签署新版《关于加强碳排放权交易合作的谅解备忘录》,特别提出双方将致力于促进政策协调和标准的互认统一,尤其是碳排放核算及核查规范上的“双方互认”。此外,中欧双方互为主要贸易合作伙伴,碳足迹披露规则的统一和互认机制将降低双方企业的合规成本,增强国际市场竞争力。
预计未来五年内,欧盟将继续推进其规则标准体系的全球化,中国在加速自身规则标准制定和实施的同时,也将积极与欧盟建立协调互认机制。长期,中欧的区域合作将进一步推动全球的多边合作,吸引其他经济体加入,共同推进全球碳足迹标准化进程。
二、展望二:规则细化趋严格,重点行业优先行
2.1 背景与现状
过去二十年间,国际产品碳足迹的核算主要以自愿性框架标准为主要依据,其中,国际标准化组织(ISO)颁布的ISO 14067、英国标准协会出台的PAS 2050和温室气体排放协议(GHG Protocol)产品标准是全球应用最广泛的三个标准。然而,这些通则标准均偏向指引而非约束性,允许各种灵活和变通措施,在实践中为以“漂绿”为目的的评估和披露提供了可能性。
为了支撑强制性法规的实施,欧盟开发了“产品类别评价规则(Product Category Rules, PCRs)”方法学体系。PCRs针对特定的产品类别提供详细的方法学指导和更严格的数据及披露要求,强调“通过减少灵活性,提高特定产品类别内评估结果的可比性,进而实现结果的可重复性”。欧盟新电池法案、ESPR以及EPD等法规和国际倡议均以PCRs体系作为碳足迹评价的方法学基础。
我国碳足迹标准体系的建设也遵循“先立通则为框架、再定细则做拓展”的路径,并将优先聚焦需求迫切的重点工业产品类别。今年以来,国家层面不断完善产品碳足迹管理体系的顶层设计:6月,生态环境部、国家发展改革委、工业和信息化部等15部门印发《关于建立碳足迹管理体系的实施方案》;10月,国务院办公厅关于印发《加快构建碳排放双控制度体系工作方案》。两个《方案》均将制定重点产品类别的碳足迹标准作为我国碳足迹管理体系的首要任务,并对目标和路线图进行了明确,总结如下:
在目标上,到2027年,制定出台100个左右重点产品碳足迹核算规则标准。到2030年,制定出台200个左右重点产品碳足迹核算规则标准,并实质性参与产品碳足迹的国际规则制定。
在重点任务和路径上,在国家层面制定出台产品碳足迹核算通则标准,由生态环境部牵头。在国家通则标准的指导下,开发重点产品类别规则标准,由工信部牵头主导,按照“团体标准先行先试、逐步转化为行业标准或国家标准”的原则,优先聚焦电力、煤炭、天然气、燃油、钢铁、电解铝、水泥、化肥、氢、石灰、玻璃、乙烯、合成氨、电石、甲醇、锂电池、新能源汽车、光伏和电子电器等重点产品。
今年9月,生态环境部正式发布了《温室气体 产品碳足迹 量化要求和指南》(GB/T 24067-2024)(以下简称“国家通则标准”),作为产品碳足迹核算的国家通则标准,为各行业类别的产品碳足迹核算标准提供了基础框架和编制依据。随后,工业和信息化部在11月印发《重点工业产品碳足迹核算规则标准编制指南》,对重点工业产品碳足迹核算规则标准编制发布的工作程序、采信规则、编制要求等进行了统一的规范和明确。同时,将2027年的重点产品核算规则标准的目标数量从100个提高至200个,并对重点产品类别进一步优化聚焦至钢铁、有色金属、石化化工、建材、新能源汽车、电子电器等行业。

2.2 面临的挑战
产品碳足迹的计算和分析本身具有复杂性和不确定性等特征,与政策实施中追求可行性、公平性、低执行成本等目标相矛盾。观察当前欧盟当前碳足迹标准制定的实践情况,主要面临两大挑战:
一是在绿色电力的认定规则、核算数据来源、默认值使用等对计算结果影响较大的细则上,不同企业和经济体往往较难达成意见一致;
二是复杂细致的计算规则也带来了高昂的行政成本和企业负担,可能造成政策失效、背离初衷。如欧盟CBAM机制于2023年10月正式生效,在一年多的过渡期中,由于其复杂的核算规则和数据要求,给欧盟进口商及海外供应商带来了较大经济和人力成本负担,直接影响了履约率[6]。这也可能使得小进口商被迫选择可以应对合规要求的供应商,或直接依赖惩罚性默认值,在全球供应链中形成“马太效应”。
在国内,由于我国碳足迹管理体系建设工作的起步较晚,现阶段的核算标准体系主要存在以下问题:
一是上级标准缺失,团体标准在数量上占据绝对主导。团体标准间重复度高,标准的制定和发布尚未建立统筹协调机制。
二是我国碳足迹数据库(包括绿色绿色证书认可机制)在开发方法的标准化程度、基础数据来源和数据库透明度等方面与欧盟等国家存在较大差异,导致核算规则和数据库在国际上的采信度较差。
三是标准体系管理仍缺乏清晰的统筹管理机制和公开建议反馈渠道。团体标准建立的重复和交叉现象仍普遍存在;且绝大多数团体标准和行业标准大多数未公开且为建立利益相关方的参与机制。
2.3 政策与行动展望
一是我国迎来重点产品类别碳足迹计算细则的加速建设期:
预计2025年年底前,钢铁、有色金属、石化化工、建材、新能源汽车、电子电器六大行业内的重点产品类别的行业标准和国家标准将率先完成采信并发布。同时,其他市场需求迫切、减排贡献突出、产业链关联性强、供应链带动作用明显、国际贸易量大的工业产品,如化肥、水泥、纺织品等,将开启团体标准编制的加速阶段,,并在2025年后有序开展标准的采信和升级。以上重点工业产品碳足迹标准的建设将由工业和信息化部牵头组织。
与此同时,生态环境部、国家发展改革委和国家能源局等将聚焦基础能源、大宗商品及原材料、半成品和交通运输等重点领域碳足迹计算规则研制,并将建立完善相关的碳排放因子数据库。预计2025年,国家将公布一批主要能源品类和重点基础产品的碳排放因子,全国及各省级地区的电力平均排放因子和化石能源电力排放因子有望更新,并建立定期更新机制。
二是国际规则的制定将进一步考虑成本和可行性,并加强与制造商等上游相关方的沟通。
具体而言,国际相关规则趋于建立动态调整机制,采取“先松后严”的路径:即在规则实施的初期,允许企业采用基准值或行业平均值,以降低数据收集负担;随着核算工具和技术的普及,碳足迹核算和披露的成本将逐渐下降,中小企业也可以更广泛地参与,相关规则将逐步严格,以激励对实际排放数据的收集核算和披露。例如英国在其最新发布的CBAM规则[7]中,在初期默认值的使用上采取了更灵活和开放的原则,而在实施三年后,将逐步提高默认值的设置,并采用更严格的数据要求。
预期我国将充分把握相关绿色贸易壁垒政策的窗口期,在企业层面,一方面积极与下游客户和进口商建立沟通,优化数据收集和核算体系,开展数据对标与验证,确保其满足合规认证要求;另一方面与同行业相关方组成联盟,积极向决策机构反映行业诉求,推动更合理的核算规则、默认值数据等建立。在政府层面,我国将加强与主要贸易伙伴在碳排放规则上的沟通衔接,并积极参与国际碳排放核算标准制修订和国际计量比对。
三、展望三:欧盟抢抓数字化先机,我国筑碳核算新基建
3.1 背景与现状
产品碳足迹涉及的数据多源且海量异构,计算模型复杂,不可能依赖传统的人工收集,必须依赖开创性的数字技术解决方案保障精准、透明度和数据安全,并推动碳足迹核算成本降低、建立互认互信机制。当前碳足迹管理中主要应用的数字技术包括:
人工智能与大数据:快速处理海量碳足迹信息,支持标准化分析和共享;
物联网(IoT):实时采集碳排放数据,提升监控和追踪能力;
区块链:支持数据记录不可篡改,提高数据透明度、可追溯性和安全性,增强可信度;
产品数字护照(Digital Product Passport, DPP):是一种用于收集、记载和共享有关产品及其供应链信息的数字工具。价值链上的企业和消费者可以通过访问产品的DPP(通常以二维码、在线标签链接、网址等信息传递载体),快速溯源产品的性能、碳足迹等参数信息。当前,欧盟正加快DPP在其绿色贸易壁垒政策中的绑定。
国际上,欧盟近年来不断推动数字化与低碳转型领域的深度融合,其在近年来的关键政策和战略行动如下:

在国内,重点行业企业先行开展了数字化技术与碳足迹领域的融合探索。在钢铁行业,钢铁工业协会于2022年5月上线发布钢铁行业环境产品声明(EPD)平台,为钢铁企业提供实时的数据计算服务并建立了行业的数据库;在电池行业,宁德时代作为全球电池联盟董事成员,支持该联盟在2023年瑞士达沃斯世界经济论坛上首次发布了电池产品数字护照概念验证,记录了三款电池产品的制造历史、成分、碳足迹等信息。在纺织行业,国家先进功能纤维创新中心于2023年3月发布了“绿色纤维制品可信平台”,依托工业互联网与区块链基础设施,初步构建形成了循环再生纺织品从瓶片回收到服装织造、从纤维到终端产品的可信追溯体系[10]。
在政策及顶层设计上,国务院2024年5月审议通过《制造业数字化转型行动方案》,对智能制造各环节进行部署,9月,工信部印发《智能制造典型场景参考指引(2024年版)》,针对能碳管理环节,对碳资产全生命周期管理提出重点工作任务:
“面向碳排放数据采集、碳足迹追踪和碳资产核算等业务活动,针对碳排放计量难、碳足迹追踪效率低等问题,建立数字化碳管理系统,应用碳排放精细化检测、碳排放指标自动核算等技术,实现产品全生命周期碳排放追踪、分析、核算和交易,降低单位产值碳排放量。”
2024年10月,国家发改委等八部委联合印发的《完善碳排放统计核算体系工作方案》中,也将“推进先进技术应用和新型方法学研究”作为重点任务之一,提出“建立基于大数据的碳排放核算机制”;同时,该《方案》多次提出电碳协同、建立数据共享和联合监管机制等措施,表明了我国将进一步推动能源、工业和碳排放数据体系的互联与协同。
3.2 面临的挑战
从贸易角度,欧盟基于数字手段主张绿色要求将对我国的贸易出口、数据跨境安全和合规成本等方面造成新的风险:
一是数据安全问题。DPP的核心数据来源于产业链上下游各方的全生命周期数据信息,我国企业若未经保护直接接入境外DPP体系,将产生数据泄露风险,尤其是欧盟DPP优先聚焦新能源、电子等关键竞争赛道产业。
二是数字化相关要求可能导致新的适应成本风险。DPP涉及大规模数据汇集和交互,需配套对应的软硬件基础设施,产生技术改造成本,以及数据及管理的合规成本。近年来,越南在动力电池制造领域的投资激增,主要是由于其处于行业发展早期,更容易调整相关基础设施(以及制造工艺、劳动力等)以满足欧盟的要求,从而获得后发优势,可能超越中国等产业更成熟的制造商[11]。
从我国内部层面,缺乏顶层设计是推动数字化与碳足迹领域结合亟待解决的问题。尽管DPP和其他数字化技术具备一定行业的工作基础,但相比欧盟,我国的相关政策、法规、标准规范、发展路线、实施方案等尚未明确,碳足迹管理平台的建设工作相对分散,缺乏统一协调机制。
3.3 政策与行动展望
一是数字化技术在碳足迹管理领域将迅速火热,成为全球企业主流开发和探索的方向。随着政策法规及市场对精准、透明和高效的碳足迹披露要求不断提高,数字化技术能力好的企业,将在市场竞争和国际贸易中占据主导地位。
二是欧盟将继续推进DPP系统建设并扩大其应用范围。根据欧盟ESPR法案的计划,欧盟委员会将在2026年7月前建成DPP中央登记系统,明确DPP在技术、内容和实施管理等要求细则;DPP的应用也将从当前电池、建材、关键原材料几个品类持续扩展,纺织、电子、农业等对产品可持续性和ESG关注度高的行业将成为DPP的试点先驱。
三是我国有望启动相关顶层设计建设,并加快重点行业的探索。对于欧盟压力,中国将加快自己的DPP体系建设,以“互认”代替“接入”,保障数据的跨境安全和本土企业的竞争力;同时加快推动电池、新能源装备、电子产品、纺织品等重点行业DPP的试点应用。针对DPP及其他数字化技术的相关法规、标准和管理制度已提上议程,在明年有望取得关键进展。
四是我国重点行业碳足迹管理平台将进一步完善,平台间的协同共享机制有望建立。目前,工信部组织针对锂电池建立了碳足迹规范管理和溯源的公共服务平台[12],汽车、钢铁行等行业也建立了碳排放信息的商业服务平台和数据库;在区域层面,深圳市市场监管局、山东省生态环境厅、浙江省发改委等地方政府也建立了区域性的碳足迹服务平台。近期,针对重点行业数据平台的相关政策及管理制度有望出台,各平台间的统筹管理制度也将进一步建立。跨行业、跨区域、多主体的数据共享机制呼声越来越高,相关工作也将在近期启动开展。
四、展望四:碳足迹金融产品创新,机构助力规则建设
4.1 背景与现状
碳足迹作为衡量企业和产品环境影响的重要指标,是金融机构开展风险评估、资本分配和绿色金融产品设计的重要依据。近年来,针对企业组织层面(范围一、二)的碳足迹已经成为金融机构进行气候风险评估、设计绿色金融产品的重要指标;而产品碳足迹可以全面反映一个供应链各环节的碳排放水平,其与金融体系的融合将具有独特且必要的价值和意义。产品碳足迹与金融系统的进一步融合具有以下基础:
一是政策法规的推动。在今年6月十五部委联合发布的《关于建立碳足迹管理体系的实施方案》中,将“加大金融支持力度”作为重点任务之一,对各相关方的职责和任务进行明确:鼓励融资主体高效、准确、及时核算产品碳足迹,并在此基础上进一步核算融资项目碳排放,为绿色金融和转型金融服务提供必要信息;鼓励金融机构在依法合规、风险可控前提下,基于碳足迹信息丰富金融产品和服务;鼓励投资机构和评级机构将产品碳足迹纳入环境、社会和治理(ESG)及可持续发展尽职调查。由中国人民银行、金融监管总局、中国证监会、生态环境部按职责分工负责。
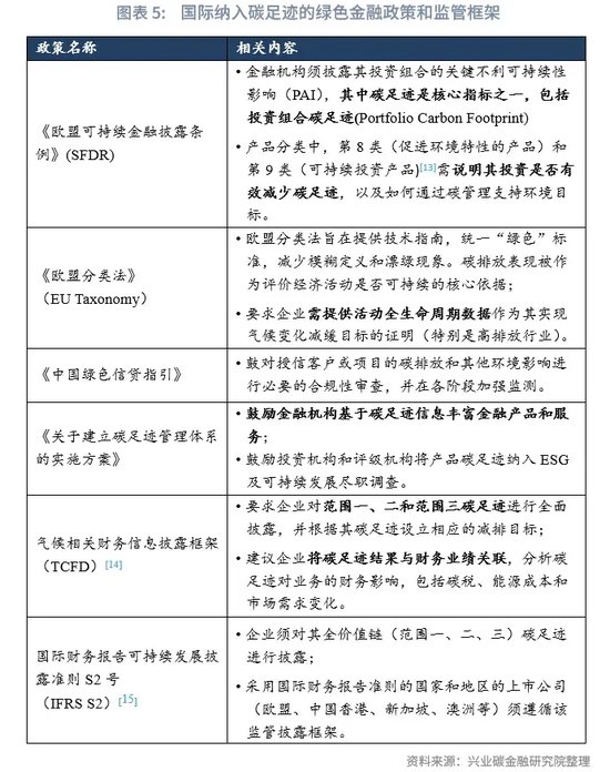
在全球,主要经济体(欧盟、中国、美国等)均已将组织层面的碳足迹纳入绿色金融政策和气候披露的监管框架中(图表5),尤其是对范围三排放披露的要求日趋强制,其对价值链上下游排放数据的要求将为产品碳足迹数据的获取打下基础,间接推动产品碳足迹纳入考量指标和分析框架。

此外,CBAM、电子产品护照等国际法规对高排放行业产品的碳足迹提出强制披露要求,也将影响相关企业的融资成本,促使金融机构以此为依据调整融资政策和投资方向。
二是市场和消费者对低碳产品需求的增加。当前,全球的绿色消费趋势持续增长,产品碳足迹已成为消费者选择产品的重要衡量指标。金融产品可有效帮助企业将“碳足迹”标识转化为低碳发展资金,对碳足迹挂钩的信贷产品需求将迎来增长。
三是标准化和工具的赋能。随着产品碳足迹计算规则的标准化和全球碳数据平台的建设,企业及产品的碳足迹、资源效率和可持续发展表现数据质量和可得性显著提高,将促进金融机构采信,并推动金融机构在跨境投融资中采纳碳足迹作为核心指标。
4.2 面临的挑战
一是数据可得性仍待完善。产品碳足迹的准确评价需要大量上游供应链的数据,而在全球供应链中,小型或分散的企业尚没有足够的能力提供透明、可靠的碳排放数据。这一挑战将随着针对范围三排放披露要求日益强制、碳核算工具和数据库发展与完善得到解决。
二是标准统一性及结果透明度。产品碳足迹尚缺乏全球统一的标准, 无法确保评估结果的可比性和透明度。因此,金融系统与碳足迹评价标准体系将互为驱动、协同发展,以应对这一挑战。
三是市场接受仍存在不确定性。以产品碳足迹为指标的绿色金融产品将有很大一部分针对消费品(B2C产品)和全球供应链上的中小企业。尽管绿色金融市场逐步扩展,消费者对低碳产品的认知仍存在不确定性,企业也可能担心短期内绿色转型带来的较高的成本压力,从而影响碳足迹挂钩的绿色金融产品的采纳和推广。
4.3 政策与行动展望
未来,产品碳足迹信息将被广泛用于投资、贷款和评级,推动绿色金融市场的发展。对具体模式的展望如下:
一是“供应链金融+产品碳足迹”的模式成为新的趋势。
供应链金融通过提供资金支持,帮助企业优化其供应链中的现金流、融资和支付流程。当产品碳足迹被纳入供应链管理中时,金融机构可以更准确地评估供应链各环节的碳排放风险与机会,从而在风险定价、融资激励和合规性方面提供更具针对性的服务。通过这种模式,金融机构能够鼓励企业选择低碳供应商,并通过供应链金融平台向供应链成员提供碳减排激励和支持,推动可持续供应链的实现。
2024年,汇丰银行(中国)为一家跨国建材企业落地了其在中国的首个可持续发展供应链融资业务[16],在帮助该企业完成其供应链(范围三)碳减排目标的同时,也提升了中国供应链企业在国际的低碳竞争力。具体而言,汇丰银行为该企业在中国内地的供应商提供了分级价格的融资方案,即融资价格取决于供应商企业在可持续发展方面的表现。如供应商在可持续发展方面有所提升并达到一定幅度,则能够获得相应的融资利率优惠。随着产品碳足迹体系的完善,其有望在该模式中作为关键的可持续发展表现指标,推动可持续供应链金融产品的发展。
二是碳足迹挂钩的金融产品不断丰富和创新。
当前,碳足迹挂钩贷款(Carbon-linked Loans)成为了国内外绿色金融创新产品的新热点。其将融资利率与碳排放目标挂钩,如果企业能够实现预设的减排目标,银行将降低贷款利率,从而给予企业更多资金支持。
近年来,碳足迹挂钩贷款的指标逐渐由企业自身运营的碳排放扩展到产品碳足迹。今年9月,兴业银行厦门银行落地“产品碳足迹挂钩贷款”,为一家高新技术企业提供支持。此次,厦门大学完成了该企业储能移动充电桩产品碳足迹的评价,为企业减少产品碳足迹提供数据和决策的支持;而厦门产权交易中心也对产品碳足迹评价结果进行了备案登记,确保了数据据的透明度和可信度[17]。可以看出,随着产品碳足迹数据的可得性和透明度提高,针对产品碳足迹的绿色金融产品越来越多。
此外,产品碳足迹也有望与绿色消费贷款进一步融合创新。绿色消费贷款是金融机构通过利率优惠等方式鼓励消费者购买低碳产品或服务(如新能源车、节能家电等)的创新金融产品。随着产品碳标识管理体系的成熟,绿色消费贷款有望进一步发展:例如指标从汽车的用能类型转向更细化的汽车产品生命周期碳足迹表现。
三是金融系统可深度参与并支持产品碳足迹评价规则和数据库的建设工作。
一方面,金融机构对碳足迹评价的需求将有效推动统一的行业标准和技术规范的发展,并激励上游供应链企业开展碳足迹数据的收集与核算,提高碳足迹数据的可得性和透明度。
另一方面,金融机构也可以通过绿色贷款、绿色债券等金融产品为碳足迹评价体系的建设提供资金支持,包括平台和数据库的基础设施建设、数字化工具技术开发等。例如,汇丰银行(HSBC)、瑞士银行(UBS)等国际投资机构自2003年发起了碳披露项目(Carbon Disclosure Project, CDP)[18],是当前全球最大的碳排放等环境数据收集和管理平台,为投资者和利益相关方提供透明、可比的碳排放等环境信息。此外,花旗银行也推出了绿色咨询服务,为其客户提供碳足迹计算与管理的相关能力建设和咨询服务[19]。
注:
[1]《温室气体—产品碳足迹—量化要求和指南》(ISO 14067:2018)
[2]联合国负责任投资组织(UN PRI),2024年6月,https://www.unpri.org/download?ac=21344
[3]财新网《锂电池出口碳壁垒不断提高 业界呼吁建国内碳足迹数据库》,2024年5月31日,https://www.caixin.com/2024-05-31/102202152.html?originReferrer=caixinsearch_pc
[4]International Energy Agency(IEA),’Energy Technology Perspective’2024, www.iea.org
[5]https://www.ifrs.org/issued-standards/
[6]Simon Göß,刘虹桥,《欧盟碳边境调整机制:混乱开场,挑战重重》https://opinion.caixin.com/m/2024-09-11/102235693.html
[7]HM Treasury & HMRC, ‘Consultation on the introduction of a UK carbon border adjustment mechanism’, 2024年10月30日,https://www.gov.uk/government/consultations/consultation-on-the-introduction-of-a-uk-carbon-border-adjustment-mechanism
[8]盟联合研究中心(European Joint research Centre, JRC),Towards a green and digital future (迈向绿色和数字化的未来), Publications Office of the European Union, Luxembourg, 2022, doi:10.2760/54, JRC129319.
[9]https://digital-strategy.ec.europa.eu/en/library/2030-digital-compass-european-way-digital-decade
[10]中国信通院(CAICT)等,2023年12月,《产品数字护照(DPP)技术发展报告》。
[11]Vietnam manufacturing brief (2024). https://vietnam.acclime.com/guides/vietnam-manufacturing-brief/
[12]锂电池行业规范管理和溯源公共服务平台,https://www.ldchy.cn/#/
[13]Sustainable Finance Disclosure Regulation
[14]Task Force on Climate-Related Financial Disclosures
[15]IFRS Foundation,《国际财务报告可持续披露准则S2号——气候相关披露》,2023年6月,https://www.ifrs.org/issued-standards/ifrs-sustainability-standards-navigator/ifrs-s2-climate-related-disclosures.html/content/dam/ifrs/publications/html-standards-issb/english/2023/issued/issbs2/
[16]汇丰银行(中国),《推动企业供应链低碳化 汇丰中国完成首单可持续发展供应链融资》,2024年4月,https://www.about.hsbc.com.cn/-/media/china/zh-cn/news-and-media/240424-press-release-cn.pdf
[17]中国银行保险网,《绿色金融“兴”里程:兴业银行厦门分行率先落地全市“产品碳足迹挂钩贷款”》,2024年9月6日,http://www.cbimc.cn/content/2024-09/06/content_528756.html
[18]全球环境信息研究中心,https://www.cdp.net/en
[19]花旗集团,‘Finance for a Climate-Resilient Future- Citi’s TCFD Report’(花旗银行TCFD报告), https://www.citigroup.com/rcs/citigpa/akpublic/storage/public/finance-for-a-climate-resilient-future.pdf
(本文作者介绍:兴业银行首席经济学家)