意见领袖 | 夏磊
当前,我国房屋养老金制度正处于探索建立阶段,大家关注房屋养老金钱从哪来、如何用、怎么管等问题。我们从国际视角,探索不同国家如何通过征收住房维修基金实现房屋的长期维护。本文是该系列研究的第一篇:日本视角。
日本通过建立房屋修缮积立金制度,确保了公寓式住宅得到持续的维护,通过制定长期修缮计划合理预测住宅所需维修更新金额,通过社区自治与行政指导结合的方式高效利用资金。

日本房屋修缮积立金适用范围
房屋修缮积立金主要适用公寓。日本住宅主要分为三类,一户建、长屋建和公寓。“一户建”是一栋一户的独立住宅,“长屋”是两户以上住宅并立连结为一栋者,相邻住宅共用山墙,各户有分别通向外部的出入口,是日本的传统住宅形式。“公寓”指的住宅共用走廊、楼梯等,两家以上的住宅重叠建成的房屋,与中国高层住宅小区近似。根据日本国土交通省发布的《长期修缮计划编制指南和意见》,房屋修缮积立金主要适用公寓,由公寓所有人支付。
日本的修缮积立金是指为房屋共用部分开展定期的、有计划的大规模维修而征收的费用,这部分资金在每月连同管理费一起由管理协会(类似于我国的业主委员会)征收。为了避免一次性征收给所有者带来较大负担,也为了避免因资金不足无法进行必要修缮工程的情况发生,日本通过长期计划性地积累修缮工程所需的费用,即“修缮积立金”。
日本制定“长期修缮计划”,让业主事先知晓未来需要进行的修缮改造事项和改造费用,从而确定修缮积立金的金额。根据《长期修缮计划编制指南和意见》,长期修缮计划涉及住宅小区的公共设施和共有部分的维护、修缮和改建工程,如屋顶防水、外壁涂装、阳台修缮、停车场增设、楼梯间和走廊修缮、电梯加装、内壁涂装等。
日本为何设立房屋修缮积立金
公寓数量多,年限较长,强制更新。日本在二战后推进了优先消除住宅不足的政策,导致住宅数量大幅增加。随着时间的推移,许多建筑物的设备和设施逐渐老化,需要定期的维修和翻新。1981年日本提升了建筑抗震标准,需要强制更新老旧建筑。定期维修翻新住宅需要一笔相当大的资金支出。
老龄化社会,公寓需满足适老化。随着日本进入老龄化社会,老年人口比例增高,据日本国土交通省统计,1970年之前建设的住宅中,只有60岁以上老人的家庭占比高达39.4%。这一人口结构的变化导致老旧公寓需要更多适老设施。除此之外,日本政府推广居家和社区养老模式,强调居家社区养老的重要性。
日本公寓居住者的永居意识不断提高。在2018年的日本国土交通省的调查中,“打算永居”的受访者达到了历史水平最高的62.8%,根据长期维修计划对维修积立金额度进行定额的公寓的比例也不断上升,截至2018年,该占比达53.6%。
钱从哪来、如何用、怎么管?
(1)钱从哪来?
对于集合式公寓,业主需向公寓管理协会缴纳修缮积立金,按公寓长期修缮计划,根据公寓楼层、公寓户数、共用设施的充实程度等因素的不同,修缮积立金额月度平均值在252-338日元/㎡·月区间,以日元兑人民币0.05换算,每百平住宅每月需缴纳的修缮积立金均值为1177-1675元人民币。公寓管理协会为每个团地建筑物的所有者设立团地维修储备金,并分栋为维修储备金进行会计处理。
法规规定了多种收取方式,公寓管理协会可以按照均等积累、阶段增额积累、购买时征收统一金额、在修缮时征收临时金或从金融机构借款等方式收取。日本住宅金融支援机构为公寓共用部分改建提供全周期固定利率、低成本、无需担保的融资,截至2024年8月,基础利率为0.79%-1.03%,根据修复内容以及是否取得公寓管理计划认定优惠条件等因素,贷款利率可低至0.37%-0.43%。住宅金融支援机构的资金来源包括政府拨款、政府借款以及发行住房用地债券等。
(2)钱如何用?
修缮积立金用于对住宅及住区共用部分的修缮工作,包括定期维修、意外维修、公用部分变更等。长期维修计划中包含超19项维修,据日本国土交通省统计外墙涂装等维修费用占最高,占比13.6%。
修缮积立金经半数以上业主同意即可使用。大厦共用部分的日常维护及修复公共部位小规模灭失的情形需半数以上的业主同意,并由公寓管理协会负责使用。修复共有部分,是指将一部分灭失的共有部分恢复原状。当对共有部分的变更及在公共部位大规模灭失修复时,须由四分之三以上的业主同意后为之。
(3)钱怎么管?
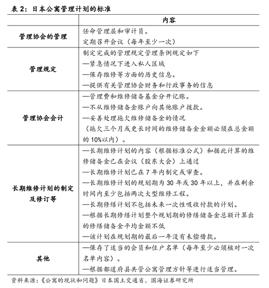
修缮积立金的积累与使用以社区自治为主,行政指导为辅。为保障修缮积立金充分积累,日本国土交通省制定《关于公寓修缮积立金的指南》,对修缮积立金收取金额计算方式、平均标准进行指导。公寓管理协会制定管理计划,其内容包括任命管理层和审计员,规定管理费与维修储备金分别记账,限制维修储备金账号向外拨款,制定长期维修计划等。地方当局可对公寓管理计划进行认证,对于取得管理计划认证的公寓,将获得降低日本住房金融厅贷款利率和公寓公共区域翻新贷款利率、提高公寓小额债券的利率的优惠措施。
当业主违反修缮金归集义务时,管理协会可以根据法律规定对责任主体采取相应措施,例如提请法院判赔损失,甚至强制拍卖住宅财产、资产强制执行等。
日本房屋修缮积立金的制度变迁
日本公寓修缮重建的法律覆盖住宅全生命周期,为后续的维修金管理提供了法律前提。早在1963年,在日本施行的《区分所有权法》就规范了建筑物的所有权关系、土地及其附属建筑的共同管理事项。但是由于管理委员会成员多为普通业主,运营和管理困难。为了提高公寓管理水平,2001年日本施行《公寓管理优化促进法》,通过设立“职业公寓管理人员”职业资格,鼓励制定公寓管理长期修缮计划等,对公寓管理行业进行规范。1995年阪神大地震发生,为了推进公寓住宅修缮重建,2002年日本施行《公寓重建促进法》,规范了公寓修缮重建相关的手续。为了进一步落实《公寓管理优化促进法》和《公寓重建促进法》,日本国土交通省在2008年6月制定了《长期修缮计划编制指南和意见》,提出长期修缮计划和设立修缮积立金。
修缮积立金的内容随法律进一步完善。2021年《长期修缮计划编制指南和意见》修订,重新确定了修缮积立金。和修订前相比,更新了每平方米的单价和计算公式。2022年《公寓管理优化促进法》和《公寓重建促进法》修订,加入修缮积立金的内容,有效地保障住宅的持续维护和改善老旧公寓小区的居住条件。
日本修缮积立金的启示
从1980年代“出售公房,调整租金,提倡个人建房买房”的改革算起,中国房地产行业至2024年已发展44年,也面临着房屋老化和维修需求增加的问题。通过借鉴日本修缮积立金制度,中国可以逐步建立起一套适应国情的房屋修缮体系,延长房屋使用寿命,提升居民生活质量,同时也促进房地产市场的健康发展。
建立房屋修缮制度。参考日本修缮积立金的做法,修缮资金应为专项资金,对应到小区单元楼栋,由业主定期缴纳,用于未来的维修和翻新工程。在制定房屋修缮制度时,应制定详尽的法律法规,约定房屋修缮相关责任人、管理人以及养老金的缴纳义务、归集标准,并对可能出现的违规行为,设置严格处罚,最大程度上规避维修基金的违规使用与储备不足现象的发生。
制定长期维修计划与修缮金的收取挂钩。修缮金的确定需要统一的标准,日本的房屋修缮金制度要求公寓管理协会制定长期的维护计划,确保房屋的持续良好状态。通过制度化的预算预测和资金管理,可以提前识别潜在的维护需求和成本。管理协会应通过规划预期的未来维修工作、计算必要的成本从而设置每月维修储备,减少紧急维修的可能性。
维修所需资金需定期重新评估,并合理考虑地域差异。在制定修缮制度和确定修缮金的过程中,需要充分考虑随着施工技术、材料的进化、工资上升等社会变化和修缮工程费、劳务费的地域差异。在日本的修缮积立金制度中,会定期重新评估公寓所需维修资金,比如修缮工程费和劳务费。修缮工程费包含材料费和临时材料的租赁费,日本将修缮工程费的地域差定为“地域系数”,不同地区修缮工程费修正值为修缮工程费乘以地域系数。劳务费则以国土交通省每年公布的各都道府县、工种的公共工程设计劳务单价为依据。考虑地域差异,为维修资金充分累积提供支持。
均等积累方式是修缮积立金缴纳的优选方式。日本修缮积立金的缴纳有不同的形式,为减轻购买者购房当月的负担,当前新建公寓多采用阶段增额积累方式,这导致再出售时补征收修缮积累基金的情况增多。多元的修缮积立金收取方式,虽更能符合公寓业主需求,但会出现积立金欠缴,以及规避缴纳的漏洞。从确保获得稳定的修缮积立金积累来看,均等积累方式是优选的方式。
规范房屋自治管理,加强业主监督和居民合作。围绕公寓的修缮和管理,日本制定《公寓标准管理规章》及各种指南手册,国土交通省于2022年开始了“管理计划认定”的制度,使公寓管理更加规范,同时培养拥有专业技能的人进行公寓管理。日本鼓励业主积极参与修缮基金的管理,通过业主大会等形式对修缮计划和资金使用进行监督和决策。鼓励社区居民参与到房屋修缮工作中来,形成社区合作维修的模式。可以借鉴日本通过业主大会等形式让业主参与决策的做法,增强业主对小区事务的参与度和监督能力,同时可以探索建立社区维修小组或志愿者团队,让居民参与到日常的维护和小型修缮工作中,增强社区凝聚力。
风险提示:样本有限,不足以反映市场全貌,仅供参考;数据可得性受限,部分数据口径不完全一致,斟酌比对使用;不同国家基本面存在差异,并不具有完全可比性,国际经验仅供参考;研究视角不同导致对房地产政策解读存在偏差;历史经验的适用性受限,导致政策及数据推断存在偏差。

1、日本房屋修缮积立金适用范围
房屋修缮积立金主要适用公寓。日本住宅多为低密一户建,部分为中高层住区。日本住宅主要分为三类,一户建、长屋建和公寓。“一户建”是一栋一户的独立住宅,“长屋”是两户以上住宅并立连结为一栋者,相邻住宅共用山墙,各户有分别通向外部的出入口,是日本的传统住宅形式。“公寓”指的住宅共用走廊、楼梯等,两家以上的住宅重叠建成的房屋,与中国高层住宅小区近似。根据日本国土交通省发布的《长期修缮计划编制指南和意见》,房屋修缮积立金主要适用公寓,由公寓所有人支付。

日本的修缮积立金是指为房屋共用部分开展定期的、有计划的大规模维修而征收的费用,这部分资金在每月连同管理费一起由管理协会(类似于我国的业主委员会)征收。为了营造一个安全、舒适且令人安心的居住环境,及时且恰当的维修工作至关重要。然而,公寓的共用部分维修工程往往周期较长,所需费用也相当高昂。如果一次性征收这些费用,不仅会给业主带来沉重的经济负担,还可能因为资金短缺而无法实施必要的维修。为了避免这些问题,采取长期、有计划地积累维修所需资金的方式,即所谓的“修缮积立金”,显得尤为必要。这种资金是确保公寓长期保持良好状态的关键,并且不涉及业主私人空间的装修费用。
日本制定“长期修缮计划”,让业主事先知晓未来需要进行的修缮改造事项和改造费用,从而确定修缮积立金的金额。长期修缮计划的实施主要通过修缮积立金,业主可以选择每月或每年缴存固定金额的修缮积立金。根据《长期修缮计划编制指南和意见》,长期修缮计划涉及住宅小区的公共设施和共有部分的维护、修缮和改建工程,如屋顶防水、外壁涂装、阳台修缮、停车场增设、楼梯间和走廊修缮、电梯加装、内壁涂装等。
2、日本为何设立房屋修缮积立金
公寓数量多,年限较长,强制更新。日本在二战后采取了优先解决住房短缺的政策,这导致了住宅数量的显著增长。1981年,日本对建筑抗震标准进行了更新,将建筑物在5级地震中的安全标准提升至6-7级,这使得许多过去建造的房屋无法满足新的安全要求。此外,随着时间的推移,许多建筑物的设备和设施,如水管系统等,因年久失修而变得陈旧,不仅需要定期维护以保持其居住品质和安全标准,而且在未来可能面临全面的更新需求,这将需要一笔相当大的资金支出。
1978-2018年日本公寓的数量逐年增加,日本公寓住宅户数从796.3万户增加至2335.3万户,占比从24.7%上升到43.6%。

老龄化社会,公寓需满足适老化。随着日本进入老龄化社会,老年人口比例增高,据日本国土交通省统计,1970年之前建设的住宅中,只有60岁以上老人的家庭占比高达39.4%。这一人口结构的变化不仅导致了老旧公寓需要更多适老设施,也给社区物业管理带来了新的挑战。老龄化社会的到来,还促使日本政府大力推广居家和社区养老模式,强调了居家社区养老的重要性。在这种背景下,老年人的住宅需要进行适当的维护和改造,以满足他们的特定居住需求。这不仅包括确保住宅的安全性和舒适性,还涉及到对住宅设施进行必要的调整,以适应老年人的身体条件和生活习惯。

日本公寓居住者的永居意识不断提高。在2018年的日本国土交通省的调查中,“打算永居”的受访者达到了历史水平最高的62.8%,根据长期维修计划对维修积立金额度进行定额的公寓的比例也不断上升,截至2018年,该占比达53.6%。


3、钱从哪来、如何用、怎么管?
3.1、钱从哪来?
集合式公寓的房屋修缮积立金来源为业主共同缴纳。公寓管理协会为每个团地建筑物的所有者设立团地维修储备金,并分栋为维修储备金进行会计处理。根据日本国土交通省发布的《关于公寓修缮积立金的指南》规定,房屋修缮积立金收取方式包含了均等积累、阶段增额积累、购买时征收统一金额、在修缮时征收临时金或从金融机构借款等方式。当前日本修缮积立金多采用阶段增额积累方式,连同物业费每月共同收取。
金额标准受《关于公寓修缮积立金的指南》指导。公寓管理协会需按长期修缮计划计算需要累存修缮积立金,整个计划期间的修缮积立金平均额=(计划初期的修缮积立金余额+整个计划期间收集的修缮积立金总额+整个计划期间的专用使用费等的转入额总额)/(公寓总专用地板面积*长期修缮计划的计划期限)。修缮积立金的金额标准根据公寓楼层、公寓户数、共用设施的充实程度等因素进行细分。未满20层的公寓,建筑楼面面积在不足5000㎡、5000-10000㎡、10000-20000㎡、20000㎡以上其收费的均值分别为335、252、271、255日元/㎡·月,高于20层的超高公寓每月专有面积修缮积立金为338日元/㎡·月。以日元兑人民币0.05换算,每百平住宅每月需缴纳的修缮积立金均值为1177-1675元人民币。


日本住宅金融支援机构为公寓公共部分维修改建提供全周期固定利率的融资。以公寓管理协会为主体,可向住宅金融支援机构贷款用于公寓公共部分的维修改建,以每月收取的修缮积立金为还款来源。住宅金融支援机构提供的公寓维修改建贷款有低利率、固定利率、无需担保等特点。截至2024年8月,公寓公共部分的维修改建基础利率为0.79%-1.03%,根据是否涉及抗震修复工程、浸水治理工程或节能治理工程,以及是否取得公寓管理计划认定优惠条件等因素,贷款利率可低至0.37%-0.43%。住宅金融支援机构的资金来源包括政府拨款、向政府借款以及发行住房用地债券等。
此外,独立住宅(一户建),维修金由房屋所有者个人负责筹集。业主需根据住宅实际情况安排修缮工程。主要修缮建筑物部分如屋顶、外壁、地板下部建筑物部分及内部装饰等。屋顶材料和外壁材料每20-25年左右有可能需要更换,设备和内部装修材料每10-15年左右的周期有更换的必要。一户建入住后并不需要马上修缮,在前期的修缮投入成本几近为零。公共住宅(公营住宅、住宅公团),公营住宅由各自事业主体负责维修,即由日本各地方政府(47个都道府县与数百城市)负责提供与管理,其维修管理与运营费用主要依靠地方政府财政拨款与房租收入。住宅公团,由地方住宅供给公社负责维护,该机构目前整编为都市再生机构。由于当前住宅公团中30年以上楼龄的房屋占比大幅增加,地方公共团体开启了地域再生计划,以应对住房老龄化以及配套设施差等问题。
3.2、钱如何用?
修缮积立金经半数以上业主同意即可使用。修缮积立金用于对住宅及住区共用部分的修缮工作,包括定期维修、意外维修、公用部分变更等。长期维修计划中包含超19项维修,据日本国土交通省统计外墙涂装等维修费用占最高,占比13.6%。
大厦共用部分的日常维护及修复公共部位小规模灭失的情形需半数以上的业主同意,并由公寓管理协会负责使用资金。修复共有部分,是指将一部分灭失的共有部分恢复原状。当对共有部分的变更及在公共部位大规模灭失修复时,须由四分之三以上的业主同意后为之。

3.3、钱怎么管?
修缮积立金的积累与使用以社区自治为主,行政指导为辅。为保障修缮积立金充分积累,日本制定《关于公寓修缮积立金的指南》,对修缮积立金收取金额计算方式、平均标准进行指导。公寓管理协会制定管理计划,其内容包括任命管理层和审计员,规定管理费与维修储备金分别记账,限制维修储备金账号向外拨款,制定长期维修计划等。公寓管理协会也可以将管理工作全部或部分的外包给管理公司。地方当局可对公寓管理计划进行认证,对于取得管理计划认证的公寓,将获得降低日本住房金融厅贷款利率和公寓公共区域翻新贷款利率、提高公寓小额债券的利率的优惠措施。
当业主违反修缮金归集义务时,管理协会可以根据法律规定对责任主体采取相应措施,例如提请法院判赔损失,甚至强制拍卖住宅财产、资产强制执行。


4、日本房屋修缮积立金的制度变迁
日本公寓修缮重建的法律覆盖住宅全生命周期,为后续的维修金管理提供了法律前提。早在1963年,在日本施行的《区分所有权法》就规范了建筑物的所有权关系、土地及其附属建筑的共同管理事项。但是由于管理委员会成员多为普通业主,存在运营和管理困难的问题。随着公寓逐渐增加,为了提高公寓管理水平,2001年,日本施行《公寓管理优化促进法》,通过设立“职业公寓管理人员”职业资格,鼓励制定公寓管理长期修缮计划等,对公寓管理行业进行规范。1995年阪神大地震发生,为了推进公寓住宅修缮重建,2002年日本施行《公寓重建促进法》,规范了公寓修缮重建相关的手续。在住宅全生命周期中,《区分所有权法》规定“改建或重建决议”是否通过,《公寓管理优化促进法》管理维护,《公寓重建促进法》管理大规模修缮及重建,实现了法律体系对住宅全生命周期的全面覆盖。为了进一步落实《公寓管理优化促进法》和《公寓重建促进法》,日本国土交通省在2008年6月制定了《长期修缮计划编制指南和意见》,提出长期修缮计划和设立修缮积立金。

修缮积立金的内容随法律进一步完善。2021年《长期修缮计划编制指南和意见》修订,重新确定了修缮积立金。和修订前相比,更新了每平方米的单价和计算公式。2022年《公寓管理优化促进法》和《公寓重建促进法》修订,加入修缮积立金的内容,有效地保障住宅的持续维护和改善老旧公寓小区的居住条件。
5、日本修缮积立金的启示
从1980年代“出售公房,调整租金,提倡个人建房买房”的改革算起,中国房地产行业至2024年已发展44年,也面临着房屋老化和维修需求增加的问题。通过借鉴日本修缮积立金制度,中国可以逐步建立起一套适应国情的房屋修缮体系,延长房屋使用寿命,提升居民生活质量,同时也促进房地产市场的健康发展。
建立房屋修缮制度。参考日本修缮积立金的做法,修缮资金应为专项资金,对应到小区单元楼栋,由业主定期缴纳,用于未来的维修和翻新工程。在制定房屋修缮制度时,应制定详尽的法律法规,约定房屋修缮相关责任人、管理人以及养老金的缴纳义务、归集标准,并对可能出现的违规行为,设置严格处罚,最大程度上规避维修基金的违规使用与储备不足现象的发生。
制定长期维修计划与修缮金的收取挂钩。修缮金的确定需要统一的标准,日本的房屋修缮金制度要求公寓管理协会制定长期的维护计划,确保房屋的持续良好状态。通过制度化的预算预测和资金管理,可以提前识别潜在的维护需求和成本。管理协会应通过规划预期的未来维修工作、计算必要的成本从而设置每月维修储备,减少紧急维修的可能性。
维修所需资金需定期重新评估,并合理考虑地域差异。在制定修缮制度和确定修缮金的过程中,需要充分考虑随着施工技术、材料的进化、工资上升等社会变化和修缮工程费、劳务费的地域差异。在日本的修缮积立金制度中,会定期重新评估公寓所需维修资金,比如修缮工程费和劳务费。修缮工程费包含材料费和临时材料的租赁费,日本将修缮工程费的地域差定为“地域系数”,不同地区修缮工程费修正值为修缮工程费乘以地域系数。劳务费则以国土交通省每年公布的各都道府县、工种的公共工程设计劳务单价为依据。考虑地域差异,为维修资金充分累积提供支持。
均等积累方式是修缮积立金缴纳的优选方式。日本修缮积立金的缴纳有不同的形式,为减轻购买者购房当月的负担,当前新建公寓多采用阶段增额积累方式,这导致再出售时补征收修缮积累基金的情况增多。多元的修缮积立金收取方式,虽更能符合公寓业主需求,但会出现积立金欠缴,以及规避缴纳的漏洞。从确保获得稳定的修缮积立金积累来看,均等积累方式是优选的方式。
规范房屋自治管理,加强业主监督和居民合作。围绕公寓的修缮和管理,日本制定《公寓标准管理规章》及各种指南手册,国土交通省于2022年开始了“管理计划认定”的制度,使公寓管理更加规范,同时培养拥有专业技能的人进行公寓管理。日本鼓励业主积极参与修缮基金的管理,通过业主大会等形式对修缮计划和资金使用进行监督和决策。鼓励社区居民参与到房屋修缮工作中来,形成社区合作维修的模式。可以借鉴日本通过业主大会等形式让业主参与决策的做法,增强业主对小区事务的参与度和监督能力,同时可以探索建立社区维修小组或志愿者团队,让居民参与到日常的维护和小型修缮工作中,增强社区凝聚力。
风险提示:样本有限,不足以反映市场全貌,仅供参考;数据可得性受限,部分数据口径不完全一致,斟酌比对使用;不同国家基本面存在差异,并不具有完全可比性,国际经验仅供参考;研究视角不同导致对房地产政策解读存在偏差;历史经验的适用性受限,导致政策及数据推断存在偏差
证券研究报告《房屋养老金的国际经验——日本视角》
对外发布时间:2024年9月5日
发布机构:国海证券股份有限公司
本报告分析师:夏磊
SAC编号:S0350521090004
(本文作者介绍:国海证券首席经济学家、中国证券业协会首席经济学家专业委员会委员,出版学术畅销书《房地产周期》(人民出版社)、《全球房地产》(中信出版社)。)