意见领袖 | 温彬
摘 要
2024年上半年以来,国际产业链供应链艰难修复,各国能源依赖格局悄然改变,全球经济逐步走向新均衡。展望下半年,随着越来越多国家开始进入降息通道,全球经济正式从过去两年的对抗通胀模式切换至通胀与增长相对平衡的新均衡状态。
美国经济起落架已放,软着陆推进。将在消费、房地产、政府支出等需求领域有所降温;不过AI技术革命、资本市场繁荣和库存恢复将提供有效支撑。居民收入稳健将仍为工资—通胀循环提供韧性。
欧洲经济或保持有限复苏。降息为经济复苏提供空间,但仍有较多阻碍经济的困难因素存在,包括能源独立性问题、英法等主要国家选举后的政策转向不确定因素,以及美欧货币政策不同步等,预计下半年欧洲经济的复苏方向确定但波折难免。
日本经济有望开启生产复苏为主导的经济恢复,地震后产业链基本恢复,全球半导体、汽车产业链有望进一步整合,都将使得日本跨国企业获益。但日本生产端的复苏能否使居民部门获益仍是需求复苏的关键。
一、全球:大变局后的新均衡
(一)前情回顾:疫情与大国竞争下的大变局
自2020年全球爆发新冠疫情以来,疫情与枪炮将全球经济从多年稳定的旧均衡中急速抽离,世界格局呈现轰轰烈烈的百年未有之大变局。疫情结束以来,全球经济高度分化,美国经济一枝独秀,以AI为代表的高科技引领人类奔赴星辰大海;欧亚大陆卷入纷乱,俄乌危机和中东乱局阴霾笼罩世界岛,导致多国经济增长面临严重困境,移民与难民问题此起彼伏,政治光谱两级极化。通货膨胀在全球肆虐,国际产业链、供应链割裂重组,导致全球最大的两个经济体的通胀格局分别陷入冰火之境。
2024年上半年,全球经济在极度偏离均衡的纷乱中已经运行了超过4年之久,国际产业链供应链艰难修复,能源依赖格局悄然改变,贸易壁垒下国际资本暗度陈仓,各国货币政策对抗通胀的努力逐步见效,政策重心开始回归通胀与增长的平衡,种种迹象表明,全球经济逐步走向新均衡。
1. 美国复苏动能减弱,各国开始边际回暖
2024年上半年,全球各国经济增长动能转换。美国经济动能从2023年的强劲增长中逐步衰减,一季度GDP季调环比增速回落至1.4%。欧洲经济由衰退边缘边际回暖,法国、德国、英国先后从上个季度的收缩中走出,尽管大病初愈后状态依旧疲弱,但相比一年前的能源危机和贸易条件恶化,目前形势已有所改观。亚洲地区有所分化,中国与韩国稳健恢复,日本经济却意外跌落。新兴经济体中,不少国家受益于投资绕道美国近岸和友岸呈现稳健增长态势,但仍有一些国家深陷困境。

2. 全球通胀继续回落,各国粘性各不相同
国际商品价格的波动中枢开始趋于稳定。在经历了2020-2021年的大幅上升,以及2022-2023年的快速回落后,国际大宗商品价格逐步进入新的均衡中枢,并呈现中幅波动。能源价格上行有顶,下行有底,对各国整体通胀水平的干扰也有所下降。
各国经济复苏与劳动力市场情况的差异,决定了核心通胀粘性不同。美国与西欧通胀表现相对粘性,主要源于劳动力市场的紧张,工资收入保持稳健,但经过一年的高利率限制性水平,需求降温正在逐步压低核心通胀水平。部分新兴市场国家通胀保持快速回落,源于劳动力充沛和产能的快速修复,其中亚洲新兴经济体的特征更为明显。不过需要看到的是,全球通胀形势继续保持分化状态,仍有不少国家面临严重的通胀压力。这些国家主要分布在地缘政治战乱国家,包括巴勒斯坦、黎巴嫩等国,以及阿根廷、土耳其、委内瑞拉等货币发行失控的通胀“老大难”国家。整体看,通胀正在由全球问题变为局部问题,在各国紧缩政策持续显效的情况下,越来越多国家通胀区域达标与稳定。


3. 多数国家货币政策由紧缩转向宽松
2022年以来,面对普遍的高通胀问题,各国不得不以压缩需求的方式为通胀降温,以美联储为首的全球央行竞相加息,仅有中国、俄罗斯、土耳其等少数国家处在降息的反周期中。不过2023年下半年以来,随着各国经济减速与通胀降温,各国货币政策收紧先后见顶。

进入2024年,越来越多的国家已选择进入降息通道。目前看,全球央行在货币政策图谱上,由宽松至紧缩方向,依次可以分为“降息途中”“有望开启降息”“观望期”和“加息途中”四大阵营。欧元区、瑞士、加拿大、巴西、墨西哥已进入降息阵营。其中欧元区年内仍有1-2次降息机会。美国、英国、澳大利亚、新西兰仍在等待降息时点。美联储将继续保持对于降息的耐心,市场预计9月开启降息,英国可能在8月早于美联储降息。处在观望阵营的国家主要以新兴经济体为主。这些国家主要面对通胀、经济增长和汇率因素的相互制约。日本是少数处在加息周期的国家。5月日本CPI受能源价格影响出现反弹,但服务业通胀依旧偏低。不过鉴于日元汇率持续走弱,7月不排除日本央行进行第二次加息。
(二)下半年展望:全球经济继续迈向新的均衡
展望下半年,随着越来越多国家开始进入降息通道,全球经济正式从过去两年的对抗通胀模式切换至通胀与增长相对平衡的新均衡状态。
1. 美欧日增长格局的分化程度有望降低
美国经济“起落架”已放,“软着陆”推进。在持续限制性利率的影响下,美国经济在消费、房地产、政府支出等需求领域尽管有所降温,但保持韧性。同时,AI技术革命、资本市场繁荣和库存恢复提供了有效支撑。供给端修复不足则支持了居民收入,为工资—通胀循环提供韧性。美国经济将沿着“软着陆”的路径前行,尽管通胀有粘性,但降低了经济陷入衰退的风险。
欧洲经济或保持有限复苏。降息为经济复苏提供空间,有助于降低欧元区企业和居民融资成本,促进消费和投资,支持相对疲软的内需。不过,欧洲仍有较多阻碍经济的困难因素存在,包括能源独立性问题、英法等主要国家选举后的政策转向不确定因素,以及美欧货币政策不同步等,预计下半年欧洲经济的复苏方向确定但波折难免。
日本经济有望开启生产复苏为主导的经济恢复。一方面地震后产业链已基本修复,另一方面全球半导体、汽车产业链有望进一步整合,美日韩产业链同盟加强,都将使得日本跨国企业获益。但另一方面,日本生产端的复苏能否使居民部门获益仍是需求复苏的关键,这取决于弱汇率和通胀上升对消费信心的影响能否减弱。
2. 新兴市场经济体保持稳健增长
与发达国家相比,新兴市场经济增速更快,但也面临着更多的分化与挑战。世界银行与IMF分别预计2024年新兴经济体将实现4.0%和4.2%的增长,较2023年略微减速。
从区域看,东南亚与南亚地区依旧是新兴市场的主要增长动力,其中印度增长保持稳健,受外需低位回暖影响,越南、菲律宾、马来西亚等东盟国家增速将较2023年回升;中东北非地区增长显著分化,石油输出国在经历2023年因油价下调的减速后,2024年经济增速将有所恢复,而非石油国则将继续面临高通胀与粮食不足挑战;拉美地区部分国家将受益于友岸制造业回流而保持稳健增长,另一部分国家则面对资源价格波动的挑战。


二、美国:起落架已放,软着陆推进
(一)经济减速与通胀粘性并存
在经历了近40年来最快速的加息之后,2023年美国经济一度有所降温,并且在控制通胀中有所收获。但2024年以来,美国在控通胀上进展显著放缓。另一方面,美国经济的减速似乎姗姗来迟,上半年就业整体表现稳健,消费边际放缓,工资—通胀螺旋有所减弱,但技术革命推动资本市场异常繁荣。整体看,在去年底众多经济学家看衰的情况下,上半年美国经济并未按照教科书和众多传统前瞻性指标所预言的那样发生衰退,美联储首次降息预期也由最初的一季度延后至三、四季度。
1. 上半年美国经济尽管减速但强于预期
与2023年末大多数机构预测不同,2024年上半年美国经济表现好于预期。尽管美国一季度GDP季调环比折年率由上个季度的3.4%下滑到1.4%,但同比保持在2.9%。从结构看,美国经济的内需依旧强劲。一季度个人消费支出、固定投资、政府支出分别对GDP季调环比贡献1.0、1.2和0.3个百分点,合计贡献依旧达到2.5个百分点。拖累GDP增长的分项主要是对外部门与库存,其中商品和服务净出口负贡献0.7个百分点,库存变化负贡献0.4个百分点,合计拖累1.1个百分点。
二季度美国经济保持扩张但减速。亚特兰大联储GDPNow模型7月3日的更新结果预估二季度美国GDP有望环比折年增长1.5%,与一季度基本持平,折合成同比也将达到2.8%(高于2%左右的潜在增速)。从结构看,个人消费支出有望为环比折年增速贡献0.8个百分点,弱于一季度,库存贡献有望回升,预计由一季度转正并贡献0.7个百分点,将成为二季度经济的重要支撑。不过固定投资贡献将有所下降,净出口也将保持负贡献。纽约联储公布的周度经济指数(WEI)趋势平稳,反映美国经济增长动力依旧保持韧性。

2. 控制通胀进展放缓,粘性特征较为显著
上半年控制通胀进展相对迟缓,能源反弹与服务业价格粘性凸显。5月美国CPI与核心CPI分别为3.3%和3.4%,与去年12月相比,仅分别下降0.1和0.5个百分点。5月PCE物价指数及核心指数均同比上涨2.6%,前者与去年12月持平,后者下降0.3个百分点。粘性通胀下降偏缓,弹性通胀反弹。根据亚特兰大联储的数据,粘性通胀由去年12月的4.6%小幅下降至4.3%,进展相对缓慢,弹性通胀则在能源价格带动下由0.1%反弹至0.4%。
从CPI结构看,能源同比由去年12月的-2.0%反弹至5月的3.7%,是整体通胀反弹的最主要推动力。今年以来国际能源价格在全球经济好于预期以及地缘政治影响下有所反弹,推升了美国国内的交通与居住能源价格。食品价格由去年12月的3.9%回落至3.4%,餐饮服务依旧是食品中通胀粘性较大的部分。

核心通胀降温取得一定进展。耐用消费品同比由去年12月的-1.2%进一步下降至5月的-3.8%,主要得益于全球供应链修复供给逐步恢复,以及持续的高利率为耐用消费品需求降温。服务价格同比由去年12月的5.0%,上升至5.2%,是通胀中最顽固的部分。其中,房租由6.2%降至5.4%,但不包含房租的核心服务由3.4%升至5.0%,显示出工资通胀螺旋的严峻性。

通胀预期抬头,预示下半年美国通胀仍较为顽固。6月FOMC会议纪要显示,美联储预计2024年核心PCE为2.8%,较3月预计升高0.2个百分点,2025、2026年则分别为2.3%和2.0%。密歇根大学调查显示,6月消费者对于未来1年期的通胀预期为3.3%,高于去年12月的3.1%,通胀指数国债隐含的5年和10年预期均为2.3%,也略超2%的通胀目标。由于通胀预期是未来通胀的关键变量,从预期看美国通胀达标依旧路途遥远。
(二)供给端:修复缺口进展偏缓
要理解美国经济减速与通胀粘性的非典型表现,需要从供给和需求两方面入手进行分析。从供给端看,劳动力市场供给缺口修复偏缓,产业链回归本土效果打折,人工智能相关行业突破有望在未来提升供给,但目前仍更多作用于需求端,最终总供给修复可能略有不足。
1. 劳动力市场缺口修复偏缓
近年来美国劳动力市场的结构变化导致劳动力市场供给修复偏缓。相关原因包括:新冠疫情导致的劳动力永久损失,后遗症问题导致缺勤率升高,居家办公习惯后不愿返岗,兼职和灵活就业增加和全职就业下降等。由于劳动力恢复不及时,美国劳动参与率尽管一度恢复,但随后趋于停滞并仍低于疫情前,6月美国劳动参与率为62.6%,2023年四季度以来出现小幅回落。同时,美国劳动者的平均每周工作时长也不断回落,目前已略低于历史平均水平。

劳动力需求保持平稳。5月美国职位空缺数回升至814万人,仍高于疫情前六、七百万人的水平。从行业看,专业商业服务、教育、医疗等行业职位空缺数量仍较疫情前大幅增多。美国非农就业人数仍在持续增长,使得总体劳动力需求保持平稳。6月美国新增非农就业20.6万人,略超预期的19.0万人,建筑、教育、医疗和政府部门就业新增较多。

供需缺口有所修复但仍偏高。5月,美国劳动力供需缺口为149.1万人,虽较疫情期间超过600万人缺口的最高水平明显恢复,但依旧高于疫情前水平,避免了失业率的大幅快速走升,且推动工资增长保持较高水平。

失业率小幅升高。6月美国失业率自2022年初以来首次超过4%至4.1%。在持续的高利率限制下,今年以来美国失业率累计升高0.4个百分点,反映经济降温路径相对平缓。薪资增速缓慢下降,6月美国平均时薪同比增长3.9%,仍接近“2%潜在增速+2%通胀目标”的关键水平,对缓解“工资—通胀螺旋”的效果尚不明显。

2. 工业产业链恢复成效打折
近年来拜登政府通过对中国贸易和产业链施展遏制措施,以及通过《基建法案》《通胀削减方案》《芯片与科学法案》等政策,希望鼓励制造业回流美国,促进供给曲线修复,并摆脱对中国的依赖。从效果来看,中国企业借助美国友岸(东南亚等国)和近岸(墨西哥)进入美国,使得美国的制造业回流本土计划有所折扣。
从美国制造业生产指数走势看,2023年以来,美国制造业指数整体走平,并未出现明显抬升。从长期趋势看,目前美国制造业距离疫情前的长期趋势外推线仍有距离。而从分产业的数据看,与2019年末相比,美国耐用消费品制造业有增有降,计算机、电气设备、汽车等行业表现较好,但非耐用消费品则多数下降,特别是劳动密集型制造业降幅较大。


制造业回流计划并未显著改善美国的贸易逆差情况。1-4月美国季调后贸易逆差为2791亿美元,同比增加2%。值得注意的是,一季度美国GDP季调环比下降的重要原因也是净出口的负向拉动拖累。

从国别结构看,尽管近年来美国自中国进口货物占整体进口的比重已下降到11.7%附近,但自墨西哥及东盟5国(越南、泰国、新加坡、马来西亚、印尼)的进口占比则明显上升,基本取代了中国下降的份额。这表明美国国内的制造业供给曲线修复效果并不尽如人意。
3. AI与技术革命有所突破但优先刺激需求
自Chat-GPT模型推出以来,人工智能突然成为美国经济的新增长点。理论上看,AI革命能够改善生产率,有助于供给曲线的缺口恢复。但实际来看,由于技术的革新周期较长,对于供给端的修复并不能一蹴而就。
相反,由于AI科技突破短期内推升了美国相关龙头科技公司的股票价格。从走势看,科技成分更高的纳斯达克指数自2020年以来累计上涨了92%,同时期标普500累计上涨了67%。AI科技对于芯片算力的需求猛增,推升美股芯片指数自2020年以来上涨了229%,同时期美股“科技七姐妹”则上涨了97%。股市繁荣带来财富效应,反而支撑了美国的需求。

(三)需求端:降息对需求的抑制效果缓慢释放
1. 居民收入增长对冲超额储蓄下降
超额储蓄对美国消费的支撑作用比预期更为持久。疫情期间居民部门最多时期积累了超过2.2万亿美元的超额储蓄,经过长达2年半的消耗,目前已接近耗尽。此前流行的观点认为,由于存在收入分配不公平问题,不需要等到超额储蓄耗尽美国消费就会减弱。但从实际情况来看,超额储蓄对美国消费的支撑持续度好于预期。

二季度美国零售表现稳健。美国5月零售与食品服务销售同比增长2.3%,较2023年整体水平略有下降,核心商品、机动车、餐饮零售分别同比增长2.3%、1.3%和3.8%。5月个人消费支出表现韧性。PCE现价季调环比增长0.25%,同比增长5.1%,实际季调环比增长0.26%,同比增长2.4%。无论是名义还是实际增速,环比或同比均较前期中枢有所下降,但仍在长期潜在水平之上。

劳动力市场支撑下的个人收入增长,是消费韧性的关键。5月美国个人可支配收入名义季调环比增长0.45%,同比增长3.7%,实际季调环比增长0.46%,同比增长1.1%。可见在劳动力市场紧张下,个人收入仍能跑赢通胀1个百分点,成为支撑消费韧性的关键力量。

2. 房地产市场短期反弹后逐步降温
去年4季度以来的房地产市场短期回暖趋势已重回降温。2022年3月美联储启动加息后美国房地产景气指数在房地产贷款利率升高的打压下逐步降温。但随着2023年7月加息结束,市场利率见顶,金融宽松预期加强,美国房地产自去年以来有所回暖,对经济形成支撑。2024年二季度以来,美国降息预期不断延后,房贷利率再次触及高位,美国房地产景气度也重回降温态势。

成屋销量反弹结束,新屋销量下降。5月美国成屋年化销量411万套,同比下降2.8%,自今年2月销量反弹高点开始下滑。5月新屋年化销量61.9万套,明显低于预期,同比下降16.5%。房屋价格涨幅开始收窄。4月美国SP/CS房价指数同比上涨7.2%,FHFA房价指数同比上涨6.4%,均较3月涨幅小幅收窄。目前美国住房市场仍处在量跌价稳的景气下行初步阶段。但随着未来降息预期下金融条件的放宽,以及移民对于住房需求的增长,预计住房市场下行有底。
3. 库存恢复支持需求保持韧性
库存周期已进入主动补库存阶段,但未来库存回补将会比较温和。从库存绝对额看,美国批发商与制造商库存分别在2022年11月和2023年1月达到高点,目前同比增速已见底回升。零售商库存绝对值仍在小幅上升,但同比已从底部恢复并保持稳定。4月美国商业库存25452亿美元,较3月小幅增加,同比增长1.0%,增速已较去年11月的最低点回升了1个百分点。
库存销售比自高点回落已持续三个季度,但回落幅度不明显。从历史看,库消比回落约领先库存回升2-3个季度,从时点看目前美国已进入较为温和的主动补库存阶段,有望成为下一阶段需求复苏的重要动力。

4. 财政支持力度边际减弱但仍有韧性
去年政府支出对经济的支持力度在一季度减弱。2023年财政曾是美国经济增长的关键力量,不过2024年一季度政府支出对季度GDP季调环比的贡献下降至0.3个百分点,明显低于2023年各季度0.6-1.0个百分点的水平。
预计今年美国财政收入有所恢复。今年以来财政收入明显改善,其中个人所得税受益于通胀回落起征点涨幅下调,TTM同比已由去年的两位数下降回升至增长,企业所得税则获益于去年因灾纳税申报延期影响回归两位数高增长。目前美国国会预算办公室(CBO)预计2024财年美国财政收入将由上年的4.81万亿美元增加到4.89万亿美元。

财政总支出受收入提升支撑,但利息支出大增拖累实际支出,将在一定程度上影响财政需求。今年以来美国联邦政府总支出小幅回落,但利息支出大幅增长,导致不含利息的财政支出降幅较大,其中5月非利息财政支出TTM达5.63万亿,较去年5月下降了6.8%。不过CBO预计2024财年美国财政支出将达到6.8万亿元,比2023财年增加4500亿美元,由于其中利息支出仅增加230亿美元,非利息支出仍将增加4300亿美元,资金的主要来源,除了增收贡献800亿美元外,更多源于进一步扩大债务规模。至5月末,美国债务余额已较年初增加6656亿美元。在大选的关键时点上,拜登政府的财政支出有望保持韧性。

(四)未来展望与美联储的货币政策
1. 下半年展望:保持“软着陆”预期
综上所述,在持续限制性利率的影响下,美国经济在消费、房地产、政府支出等需求领域尽管有所降温,但保持韧性。同时,AI技术革命、资本市场繁荣和库存恢复提供了有效支撑。供给端修复不足则支持了居民收入,为工资—通胀循环提供韧性。这种非典型的经济供给—需求模式,使得美国经济沿着“软着陆”的路径前行,尽管通胀有粘性,但降低了经济陷入衰退的风险。
国债收益率期限利差反映的衰退风险高位回落。2022年7月初以来2年期美国国债收益率与10年期美债收益率持续出现倒挂,目前已持续整两年。同时美国10年期与3个月国债收益率自2022年10月25日首次倒挂以来,也已持续21个月。纽约联储发布的未来12个月美国经济衰退概率(基于10Y-3M国债收益率模型测算)转向下行,预示着衰退压力在逐步减弱。

其他先行指标多数显示衰退压力减弱。最乐观的OECD综合领先指标已回升至100上方,基本排除衰退可能;芝加哥联储CFNAI的3个月移动平均值正在远离-0.7的衰退阈值;咨商会LEI降幅收窄;CEIC先行指标在100附近徘徊。仅萨姆衰退指数有所上升,但除非未来失业率持续走高(平均每月升高0.1个百分点),否则难以达到衰退阈值,而考虑到就业市场依旧紧张,这种可能性并不大。

2. 保持限制性利率控通胀,预计9月开启降息
面对未来经济前景的不确定性,美联储一手保持限制性利率以确保通胀恢复到通往政策目标的路径上来,另一手则通过预期管理实现与现实经济数据之间的平衡,确保利率水平为经济减速预留足够的政策空间。
预计美联储将持续保持偏鹰派预期引。美国6月议息会议纪要点阵图显示,认为今年不降息、降息1次和2次的官员数量分别为4人、7人和8人,平均对应年内仅降息1次。与上次会议认为年内降息3次相比明显转向鹰派。从原因看,一方面美联储认为美国经济保持相对稳健,风险大致平衡,而对抗通胀进展依旧偏慢。另一方面,美联储需要继续保持偏鹰派的预期引导,以免“重蹈覆辙”。在去年三季度以及年末时期,面对有所下降的通胀水平和经济热度,美联储曾在与市场沟通中显得不够鹰派,随后被市场解读为转向鸽派的信号,并两次引发市场“抢跑”。在金融条件提前转向宽松的情况下,近一年来美国通胀下降得十分迟缓,最终导致降息预期反复延后。从近期的数据看,美国非农就业稳健,通胀保持粘性,部分前瞻性指标回暖,在这种情况下美联储不会掉以轻心。

实际利率和利率限制性水平保持高位。以主要口径利率减去核心CPI来衡量美国的实际利率水平,目前已接近次贷危机前的水平,为15年来最高,且仍有上升趋势。利率限制性水平方面,随着AI技术发展和制造业回流,目前美国的潜在增长率已自疫情期间的低位明显回复,但纽约联储的研究显示自然利率近期却出现回落,这使得利率限制性水平保持高位。特别是国债收益率的限制性水平已高于次贷危机前夕,不过企业债和银行最优贷款利率的限制性水平略偏低于15年前的高位。

为保持利率限制性水平与通胀相协调,预计美联储在未来一年或降息75-100bp。在自然利率稳定假设下,按照美联储的预计,未来一年核心通胀或下降0.3-0.5个百分点,若经济进一步降温,未来一年可能的降息空间在75-100bp,以确保利率限制性水平自目前的阶段性高位有效下行。

美联储自6月开始放缓缩表,预计2025年将退出缩表。在今年5月议息会议后美联储决定6月起放缓资产负债表缩减速度,每个月的美债减持上限从此前600亿美元下调至250亿美元,MBS每个月减持上限维持350亿美元不变。至6月末,美联储总资产已经由最高点的8.96万亿减至7.23万亿,其中美国国债减持1.31万亿,MBS减持0.4万亿。从具体缩表节奏看,6月以来美联储月度减持美债规模在300亿美元左右,较前期节奏放缓,MBS减持则保持在160亿美元左右,与前期节奏基本一致。

从负债端看,缩表在初期主要减少了联储银行准备金,后期则主要是隔夜逆回购的下降。目前看,在放缓缩表后,近期无论是联储银行准备金还是隔夜逆回购均回归平稳,市场流动性保持在合理水平,有利于高利率条件下维持经济增长稳定,可以为维持高利率争取不少时间。在放缓节奏后,预计美联储可能继续维持缩表6个月以上,大概率在2025年上半年退出缩表,以应对防止市场流动性在经济进一步放缓时出现过度紧缩。
3. 美国大选的不确定性
美国大选特朗普领先优势扩大。在6月27日结束的美国总统首次电视辩论中,特朗普和拜登围绕财税、移民、外交以及气候等有争议性议题进行了总计90分钟的辩论。由于拜登在健康方面表现欠佳,辩论结束后的民调继续倒向特朗普。

以民调结果统计的各州选举人票汇总结果显示共和党以235票对民主党226票保持领先。特朗普在7个主要摇摆州均保持领先(威斯康辛0.5%,密歇根1%,宾州2.4%,内华达3.7%,亚利桑那4.6%,北卡4.8%,佐治亚4.8%),拜登仅在明尼苏达领先2.0%,在弗吉尼亚基本持平。
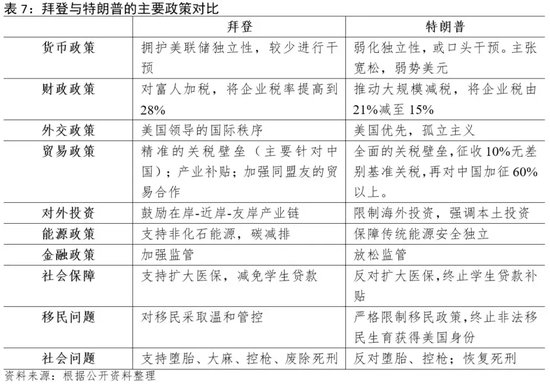
美国大选仍存在不确定性,将降低政策连续性,加大市场波动。近期美国民众呼吁拜登退选,成为未来大选走向的最大不确定性。若拜登坚持竞选,那么特朗普已具有较大优势。从特朗普与拜登的主要政策来看,特朗普更推崇宽松货币和减税,有利于提升需求;此外普遍性的加征关税可能加重消费者负担;严苛的移民限制政策虽然能抑制一部分新移民需求,但劳动力供给将受到打击。以上这些政策都可能增加美国的通胀风险,但有利于经济扩张。不过另一方面,特朗普在财政支持基建和制造业回流本土等方面将推行共和党的“小政府”策略,政府需求将弱于民主党执政。同时,鼓励发展传统能源,则有利于降低能源价格,或对通胀有一定遏制作用。整体看,一旦美国执政党与总统更替,政策不确定性将加大,参考2016年的“特朗普交易”情景,预计下半年美国经济与市场波动将加大。

三、欧洲:降息为经济复苏提供空间
(一)经济艰难走出收缩区间
1. 一季度欧元区经济走出收缩区间
根据欧盟统计局发布的数据,欧元区一季度GDP季调环比增长0.3%,按年率环比增长1.2%,为近6个季度的最好水平,成功从2023年四季度的收缩中走出;同比增长0.1%,也为3个季度以来首次恢复同比增长。
从支出法构成来看,净出口贡献一季度GDP季调环比0.86个百分点,表明外需成为今年以来欧元区经济的最大发动机。内需方面,消费拉动0.09个百分点,政府支出拉动0.01个百分点,但资本形成拖累了0.62个百分点,其中包括库存变动拖累0.3个百分点。
从国别来看主要国家经济均有所好转。欧盟第一大经济体德国一季度GDP季调环比增长0.2%,成功走出上个季度大幅收缩的窘境,是改善最明显的核心国家。法国一季度GDP季调环比增长0.2%,尽管略低于上个季度,但已连续5个季度保持环比增长。西班牙、意大利一季度分别季调环比增长0.8%和0.3%,继续保持温和增长。欧元区外,英国一季度GDP季调环比增长0.7%,成功走出前两个季度的技术性衰退。

2. 生产表现分化,消费面临压力
欧洲制造业仍保持低迷状态。尽管经济整体复苏,但欧洲经济仍面临众多困难,其中之一便是地缘政治和高成本困难下的制造业外流。一季度资本形成对经济增长贡献为负,突显制造业投资不足。
从工业产出看,欧元区20国4月同比下降3%,延续着持续近2年来的工业收缩局面。从主要制造业国家来看,德国4月工业产出指数同比下降3.7%,连续10个月负增长,意大利同比下降2.9%,英国同比下降0.4%。仅法国同比增长0.9%,是西欧主要国家中难得保持工业正增长的国家,在地缘政治引发的能源供应危机中,法国因能源独立性较强,其工业部门受到的冲击相对较轻。


零售销售走出收缩,但复苏动力仍旧偏弱。4月欧元区20国整体零售销售同比持平,好于去年持续收缩的局面,不过季调环比下降0.5%,反映消费复苏仍不稳固。其中,法国零售销售同比增长1.9%,连续4个月回归增长,德国零售销售同比强劲增长4.5%,成为支撑经济恢复的重要动力。英国零售销售有所转弱,4月同比下降1.0%,5月重回增长2.2%,但相比去年平均增速有所下行。

3. 外需成为经济复苏最大动力
受全球供应链恢复,能源等大宗商品价格回归合理区间等利好支撑,欧洲贸易平衡明显改善。在地缘政治冲击引发的能源危机中,欧洲贸易条件一度恶化,进口成本飙升导致出现罕见的贸易逆差,2023年二季度以来,随着大宗商品价格回归理性,欧元区贸易条件持续改善,并结束贸易逆差局面。今年以来欧元区20国贸易持续保持顺差,1-4月累计实现顺差728亿欧元,而去年同期为逆差205亿欧元。

从国别看,1-4月份德国实现贸易顺差941亿欧元,较去年同期增加245亿欧元,是外贸改善的核心力量;意大利1-4月贸易顺差176亿欧元,较去年同期增加160亿欧元。主要逆差国中,法国1-4月逆差343亿欧元,逆差较去年同期减少158亿欧元;西班牙逆差134亿欧元,逆差较去年同期减少17亿欧元。
贸易条件保持恢复,但非贸易条件因素也保持增长。从出口价格指数/进口价格指数衡量的贸易条件指数来看,2023年12月以来欧元区贸易条件继续恢复,对贸易平衡保持正贡献。此外,非贸易条件因素也在保持增长,贡献超过了贸易条件因素,表明欧元区面对的外部需求切实得到了改善,这与今年以来全球贸易复苏趋势保持一致。

4. 下半年欧洲经济或保持有限复苏
主要经济景气指标喜忧参半。最新的PMI指标显示,欧元区制造业保持低迷,服务业有所改善。6月欧元区制造业PMI为45.8,仍远离50荣枯线,且较5月下滑,服务业PMI为52.8,连续5个月保持50荣枯线上方。其他前瞻指标中, 6月欧元区经济景气指数、工业信心指数、服务业信心指数、营建信心指数和消费者信心指数依旧保持弱势。不过部分领先指标也有所好转,英国、德国5月OECD领先指标回暖至100上方,欧元区ZEW景气指数持续回升,同时英国制造业与服务业PMI指数有所向好。

降息为经济复苏提供空间,但难以一帆风顺。面对通胀压力减弱与经济复苏基础不牢,在6月6日的议息会议上,欧洲央行选择自2019年以来的首次降息,将三大利率调降25bp。本次降息有助于降低欧元区企业和居民融资成本,促进消费和投资,支持相对疲软的内需。
根据欧洲央行预测,今年欧元区经济增长率将达到0.9%,明年增长率将达到1.4%,略低于今年3月预测的1.5%。不过目前看,欧洲仍有较多阻碍经济的困难因素存在,包括能源独立性问题、英法等主要国家选举后的政策转向不确定因素,以及美欧货币政策不同步等,预计下半年欧洲经济的复苏难以一帆风顺,欧洲央行相对乐观的预期未必能顺利实现。
(二)未来通胀下行将趋缓
1. 通胀保持下行但趋势趋缓
上半年欧洲通胀压力有所减轻。6月欧元区CPI同比上涨2.5%,较上月回落0.1个百分点,较去年12月下降0.4个百分点。核心通胀同比上涨2.9%,与上月持平,较去年12月下降0.8个百分点。英国5月CPI同比上涨2.0%,近年来首次达到通胀目标,较上月回落0.4个百分点,较去年12月下降1.9个百分点。核心通胀同比上涨3.5%,较上月回落0.3个百分点,较去年12月下降1.6个百分点。整体看,欧元区与英国面对的通胀结构略有不同,欧元区能源和服务下行趋缓,主要依靠食品和耐用消费品下降。英国主要依赖食品和能源下降,尽管核心通胀也有所降温,但距离政策目标仍有距离。


分国别看,欧洲大部分国家通胀压力均有所下行。5月份,仅冰岛、白俄罗斯、罗马尼亚CPI涨幅依旧高于5%,其他国家CPI均下降至5%以下。意大利、立陶宛、亚美尼亚、拉脱维亚四国的CPI涨幅已下降至1%以下。核心国家中,法国、德国、西班牙5月CPI涨幅分别为2.3%、2.4%和3.6%。欧洲各国通胀分化较前期明显缓和,通胀中枢整体下行,为欧央行进一步推行降息打开了空间。

2. 下半年通胀或保持缓慢下行
能源价格走势仍有不确定性,但不存在大幅上涨基础。今年以来国际油价一波三折,但整体在70-90区间波动,地缘政治变化、主要国家产能波动、全球经济需求变化等因素都将影响国际能源价格。预计未来欧洲能源价格整体趋稳,出现大幅上涨推升通胀的可能性不大,但同时下行有底。一方面OPEC+在6月会议考虑延长自愿减产时间以及部分国家补偿减产,但仅持续至三季度末;另一方面全球需求在经济减速并转向新一轮复苏周期期间并不会有大的增加,IEA和EIA对于原油需求增量的预期较年初均有明显下调,因此从供需看国际油价继续回升空间有限。天然气方面,2023年冬季欧洲天然气库存降幅略大于2022年,但相比历史年份处在中游水平,而随着近年来欧洲加大绿色能源投资以增强能源独立性,天然气供需基本平衡,亦不具备大幅上涨基础。

PPI反弹,核心商品价格对通胀的下行贡献将减弱。随着能源价格由快速下行转向平稳,欧元区与英国PPI快速回落趋势已经结束。5月欧元区PPI同比下降4.2%,降幅有所收窄,英国5月PPI同比上涨1.6%,连续数月回升。上游工业品价格回暖,或导致核心商品价格(除去能源和食品的消费品)企稳,其对通胀下行的贡献将减弱,或导致通胀产生一定粘性。

工资—通胀螺旋减弱,预计核心服务价格将缓慢下行。后疫情时代的劳动力市场紧张情况一度困扰欧洲,当前欧洲失业率保持低位,5月欧元区失业率为6.4%,明显低于疫情前的水平。不过劳动力紧张情况有所缓解,欧元区工资增速有所下降,一季度欧元区工资收入指数同比增长4.3%,为2022年以来首次低于5%下方。预计下半年欧元区核心服务通胀将走出目前的粘性区间缓慢下行。
综合来看,预计下一阶段欧洲通胀下行趋势将趋缓。能源价格尽管有不确定性,但上行有顶,下行有底;核心商品在PPI回升影响下,未来降幅趋缓;工资—通胀螺旋有所弱化,或推动服务价格粘性下降转为温和下行。预计今年剩余时间欧洲通胀将在当前水平或小幅下行,达到2%政策目标或需要等到2025年下半年。
(三)欧英央行年内仍有降息空间
1. 欧洲央行率先降息,英国央行伺机待发
欧洲央行6月先于美英央行降息。欧洲央行6月6日宣布将主要再融资利率下调至4.25%,关键存款利率下调至3.75%,边际贷款便利利率下调至4.5%,为2019年9月以来首次降息,成为继加拿大后G7成员国中第二个降息的央行。
欧洲央行表示,不对任何特定利率路径做预先承诺,下半年平均每月减少紧急资产购买计划(PEPP)投资75亿欧元,2024 年底停止再投资。关于经济增长,欧央行表示服务业正在扩张,制造业显示出低水平稳定的迹象;预计随着工资上涨和贸易条件改善推动实际收入上升,经济将继续复苏,出口强劲也应能在未来几个季度支撑经济增长。关于通胀,欧央行表示由于劳动力成本增长放缓、货币紧缩的影响逐渐显现以及能源危机和疫情的影响逐渐减弱,预计今年剩余时间通胀将在当前水平附近波动。
英国央行面对通胀首次回到2%却展现出相对定力。6月20日晚间,英国央行公布将基准利率维持在5.25%不变,符合市场预期;货币政策委员会以7-2的投票结果通过此次利率决定,与5月时的情况一致。英国央行称不降息的决定“微妙平衡”。会议纪要显示,一些委员认为,最近的数据没有明显改变经济所处的通胀下降轨迹。英国央行表示,去年经济下滑之后出现大幅反弹,预计第二季度GDP增长明显走强达0.5%,高于5月份预测的增长0.2%,今年强劲开局之势得到延续。
2. 预计欧英央行年内均有降息空间
预计欧央行在年内进一步降息1-2次。面对经济由此前的收缩中走出,以及通胀在粘性区间缓慢下行的局面,近期欧洲央行官员关于立刻再降息的观点保持谨慎。同时,欧洲央行也需要考虑与美联储政策的同步性,若欧洲降息领先美国太多,偏弱的欧元不利于控制输入性通胀及吸引资本流入。预计即将到来的7月议息会议欧央行大概率将按兵不动,并保有在年内剩余3次议息会议累计共完成1-2次的降息的可能。
预计英国央行即将迎来降息。与欧元区相比,目前英国经济也在边际好转,整体通胀达标但核心通胀尚有距离,或许是出于大选期间降低不确定性的考虑,银行央行对于6月与欧洲同时降息持谨慎态度。7月4日结束的英国大选,工党以较大优势重夺执政党地位,随着英国的地缘政治变数告一段落,预计8月1日英国央行存在较大可能开启首次降息,并保留在后续继续降息1次的可能性。
四、日本:面临经济疲软与汇率贬值双重考验
(一)内部平衡:经济超预期收缩伴随通胀中枢回升
1. 日本经济疲软超预期
一季度日本GDP意外大幅收缩。7月1日日本内阁府罕见计划外修订一季度GDP,结果显示日本一季度经济环比年化收缩2.9%,较原修订值1.8%大幅下修1.1个百分点。内阁府表示,数据再次修订是因为此前关于建筑业状况的统计有误。
2022年以来,日本经济疫后复苏一直不如人意,经济规模距离疫情前长期趋势差距越来越大,至2024年一季度已落后长期(线性外推)趋势4.8个百分点,是主要经济体中复苏力度最弱的。2023年上半年日本经济一度强劲反弹,但下半年急速冷却,最近三个季度日本GDP季调环比年率分别为-4.0%、0.1%和-2.9%,仅勉强避免了技术性衰退。

从结构来看,内需疲软成为日本经济最大的挑战。一季度日本GDP季调环比收缩0.72%,其中私人消费贡献-0.39个百分点,私人投资贡献0.08个百分点,政府支出贡献-0.05个百分点,总体内需贡献-0.31个百分点,连续4个季度环比收缩,表明内需持续衰退。外需表现则忽冷忽热,从近4个季度的外需特征来看,在日本GDP得以避免收缩的季度基本均依赖外需贡献,一旦外需下滑,日本经济便会面临严重收缩:比如今年一季度净出口贡献-0.41个百分点,也使得GDP的收缩规模远超预期。

工业生产从地震影响中逐步恢复。2024年以来日本工业生产表现不佳,主因1月能登半岛地震,影响汽车、半导体相关产业链。1月日本工业生产指数环比大幅下跌6.7%,创疫情以来最大跌幅。不过随后产业链逐步复苏,至5月,日本工业生产指数环比增长2.8%,同比则回升至0.3%,为去年11月以来首次回升至正增长。5月日本制造业PMI回升至50.4,为11个月来首次高于荣枯线,6月小幅回落至50,表明制造业保持缓慢复苏态势。不过目前偏低的产能利用率依然暴露出日本制造业订单不足以及过于依赖外需的问题。

家庭消费依旧表现疲软。5月日本两人以上家庭消费支出名义同比增长1.4%,由于落后于物价涨幅,实际同比下降1.8%,创近4个月来最大降幅。名义家庭消费增长主要依赖于价格平减指数同比上涨3.3%。从原因看,汇率贬值与通胀上升对消费信心造成了冲击。日本内阁府公布的数据显示,6月日本消费者信心指数仅为36.4,仍保持低位徘徊,就业与收入增长指数分别为41.7和40.6,均弱于今年一季度水平,整体生活指数也仅有33.8。尽管今年“春斗”工资涨薪幅度创下历史新高,但由于通胀中枢同步上升,工资增长并没有出现明显的消费刺激作用。

2. 通胀中枢有所上升
能源推升日本5月通胀。日本总务省公布的数据显示,5月日本整体CPI同比上涨2.8%,为去年11月以来的高点,环比上涨0.4%,连续3个月环比达到0.2%及以上水平(意味着年率高于2%)。能源价格上涨对CPI的影响最大,5月日本CPI能源分项同比大幅上涨7.2%,4月仅为0.1%,环比亦大涨3.0%。主要原因是日本政府的公共事业补贴政策逐步退出,增加了消费者的电力和天然气消费压力。此外,5月生鲜食品同比大涨8.8%,也增加了日本消费者面对的涨价压力。
核心需求仍不足。日本央行参照的核心通胀仅剔除生鲜食品而并不剔除能源,因此能源上涨也推动5月核心通胀升高至2.5%,较4月上升0.3个百分点,进一步偏离2%的政策目标。不过,在剔除生鲜食品和能源后,日本通胀率则减速至2.1%,反而较4月回落0.3个百分点,表明通胀的成本推动特征明显,而深层消费需求依旧疲软。5月日本耐用品价格同比仅上涨1.1%,不含租金的服务业同比上涨1.5%,两者均较4月下滑,反映核心需求不足,或成为日本央行加息的最后顾虑。

(二)外部平衡:出口产品分化与汇率贬值
1. 贸易逆差虽收窄,但出口承压,国别与行业分化
上半年贸易逆差收窄。2022年年初至2023年年中,日本贸易条件受国际能源价格上涨及日元贬值影响一度恶化,月度贸易逆差屡创新高。直到2023年下半年日本一度接近贸易平衡,主因国际能源价格回调和日元汇率好转。然而2024年上半年日元汇率继续走弱,国际能源价格则横向波动,日本贸易条件改善的动能衰减,也导致日本贸易逆差重现。1-5月份日本累计贸易逆差3.46万亿日元,5个月中有4个月均呈现逆差,不过由于去年同期逆差规模更大,前5个月贸易逆差同比明显收窄。

剔除汇率干扰后,前5月日本出口以美元计同比下降2.7%。从国别看,美元口径下,1-5月日本对俄罗斯出口暴跌42.1%,位居主要目的地跌幅之首,此外,日本对东盟出口同比下降8.9%,对欧盟同比下降8.2%,对韩国出口下降8.1%。不过,1-5月日本对印度出口同比增长2.2%,对美国增长1.6%,对中国增长0.6%,支撑了日本的出口增长。
主要产品方面,汽车、船舶和半导体提供支撑,但其他传统优势产业出口均出现下滑。美元口径下,1-5月日本乘用车出口额同比增长5.6%,船舶同比增长14.2%;电气机械同比下降2.3%,其中半导体虽然同比增长1.0%,但通信设备则暴跌21.5%;机械同比下降6.3%,钢铁下降11.9%,光学仪器下降5.0%,化学制品下降3.8%。
服务贸易方面,1-4月经常账户中的服务贸易逆差为1.23万亿日元,较2023年同期减小。低汇率下赴日旅游热度不减,上半年日本旅游业呈井喷式增长。日本国家旅游局(JNTO)最新数据显示,2024年5月访日游客人数达到304.29万人,连续3个月单月突破300万人。
2. 日元持续贬值,长期结构性因素主导
日元贬值压力持续增大。上半年日元汇率一改2023年四季度持续升值的良好趋势,由年初美元兑日元140附近点位,连续突破150、160大关,至7月初已单边贬值至161上方,列主要国家货币贬值幅度之首。从贬值原因来看,一是年初能登半岛地震对日本经济造成巨大冲击,一度改变了日元升至预期。二是美元指数表现强劲,一季度美国经济好于预期,并未出现市场预期中的衰退。三是美日利差扩大,由去年末的3.21%扩大至4月中旬的3.76%,最大增幅超过50bp。四是日本经济的长期结构性因素,4月中旬以来美国经济减速特征逐步显现,日美利差也开始收窄,但日元汇率却反常快速贬值。日本央行在3月加息亦无法扭转日元疲弱局面,背后原因只能从长期结构性因素中考虑。

从长期结构性因素中寻找答案,可以发现:一是日本主要产业在中韩等后来者的竞争下颓势不断显现。近年来日本汽车和半导体受益于全球产业链重构,美国联合日韩对中国的“小院高墙”战略,出口竞争力表现尚可。但传统机械制造、化学产品、消费电子、光学设备方面都表现疲软。二是在人口长期老龄化和低生育率形成的低欲望陷阱下,尽管日央行采取了长期的超宽松货币政策,压低利率并促使汇率贬值,并在国际能源价格走升的配合下使经济走出通缩,但今年以来汇率贬值的负面影响越来越大,跨国企业高汇兑收益并未惠及广大民众,工资收入落后于通胀,消费仅形成名义增长。三是股市虚假繁荣,财富效应相当有限。今年以来日经225涨幅高达43.7%,但考虑到日元对美元贬值了29.1%,使得美元计价的日本股市实际上涨3.3%,仅和通胀保持相当的水平。此外,日本股市国际投资者众多,而日本民众普遍喜爱投资债权类资产,因此财产性获益相对有限。
(三)日本经济与货币政策展望
1. 日本经济展望:生产复苏主导,内需难有作为
展望2024年下半年,日本经济有望开启生产复苏为主导的经济恢复,一方面地震后产业链已基本修复,且全球半导体、汽车产业链有望进一步整合,美日韩产业链同盟加强,欧美对中国加征关税等措施,都将使得日本跨国企业获益。但另一方面,日本生产端的复苏能否使居民部门获益仍是需求复苏的关键,这取决于弱汇率和通胀上升对消费信心的影响能否减弱。
通胀方面,预计下半年日本通胀水平将在现有水平上有所下行,可能加剧日本央行面临的矛盾局面。从内部供需来看,生产恢复有望增加供给,内需若保持疲弱,价格仍将面临压力。不过,货物出口与赴日旅游增加将在一定程度上弥补内需不足。此外,美国降息预期与日本加息预期共同催化下,日元贬值空间有限,国际能源价格大幅上涨的可能性不高,日本通胀面临的外部传导压力也将十分有限。预计2024年末日本CPI与核心CPI将在目前基础上向2%政策目标小幅靠拢。
2. 鉴于汇率的负面影响增加,加息仍是央行选项
尽管当前经济复苏前景存疑,通胀也无大幅上涨压力,但下半年日本央行很可能采取谨慎加息策略,以减弱持续下跌的日元汇率对经济继续产生负面影响。

今年3月,日本央行比市场预期提前宣布加息10个基点,将政策利率从-0.1%至0上调至0%-0.1%;取消国债收益率曲线控制(YCC)政策,并宣布一年后将停止购买商业票据及公司债;停购日股ETF及房地产投资信托基金(J-REITs)。退出负利率和YCC后,日本经济通胀仍相较于年初上升,表明加息的必要性,但同时日本经济依旧疲软,汇率持续贬值,这加强了央行进一步加息的意愿。
在6月议息会议上,日本央行维持利率不变,符合市场预期,同时称将减少国债购买规模。日本央行还称,日本经济已适度复苏,尽管存在一些弱点。近期日本央行行长植田和男称将对即将到来的加息持开放态度。综上,预计日本央行将在7月或9月实施年内的再次加息行动,并缩减资产购买规模。随后,若随着美联储开启降息导致日元汇率企稳,且通胀温和回落,则在剩下的时间内,日本央行的重心将重新切换到提振经济和对抗通缩上来。
(本文作者介绍:民生银行首席经济学家)