意见领袖 | 连平
2024年政府工作报告提出,从今年开始,我国将连续几年发行超长期特别国债,专项用于国家重大战略实施和重点领域安全能力建设,今年先发行1万亿元。这是党中央、国务院着眼于强国建设和民族复兴作出的一项重大战略决策。
超长期特别国债的期限可能有多长
在债券市场上,一般认为发行期限在10年及10年以上的债券为“长期债券”,但对于“超长期债券”并无明确的定义和时间下限。以国债为例,普通国债中,短期国债期限为1年及1年以内,中期国债为1年至10年以下,长期国债期限则在10年及以上。结合财政部门对于地方政府债券的认定口径,如要定义超长期国债,期限应在15年及以上,长则20年、30年、50年不等。
早在1998年,我国就首次发行了30年超长期国债;2009年,首次发行50年超长期国债,并逐渐常态化发行。据不完全统计,1998年至今,我国累计发行15年固定利率国债9期,发行20年固定利率国债17期,发行30年固定利率国债102期,发行50年固定利率国债36期。值得注意的是,自2016年以后,我国已较少发行15年和20年国债,30年和50年超长期国债成为主流。

具体到特别国债上,我国历史上共发行过五次特别国债,包括三次新发(1998年、2007年、2020年)、两次续作(2017年、2022年)。从历次特别国债的发行期限来看,短的只有3年,5~10年左右的相对集中一些,最长的是30年。严格地讲,只有1998年发行的30年特别国债和2007年发行的15年特别国债可归入超长期特别国债,而这两次发行也都符合“国家重大战略实施”的用途。
综上,我们认为,此次政府工作报告提出的“连续几年发行超长期特别国债,今年先发行1万亿元”,很可能是指由中央财政承担和发行、期限针对不同目的和不同发行批次有所差异,以30~50年期为主,不排除部分发行15~20年期、专项用于国家重大战略实施和重点领域安全能力建设的特别国债。
本轮超长期特别国债有何特点
“特别国债”通常有两层含义。一是指资金投向为特定目标发行的、具有明确用途的国债。从历史经验看,特别国债大多是在宏观环境发生重大变化,经济遭受重大冲击,或是面临巨大风险时发行的,专项用于国家重大战略和重点领域建设,或应对重大疫情和自然灾害等公共危机。二是指它不同于普通国债,通常不计入财政赤字,其收支列入中央政府性基金预算,发行的审批机制及流程也较为灵活,一般只需国务院提请人大常委会审议,并由财政部执行。

值得注意的是,与以往五次特别国债相比,本轮超长期特别国债可能会有三个突出特点:
1.发行期限特别长。
党的二十大明确了全面建成社会主义现代化强国“分两步走”的战略安排:一是从2020年到2035年,基本实现社会主义现代化;二是从2035年到本世纪中叶,把我国建成富强民主文明和谐美丽的社会主义现代化强国。从期限来看,30~50年特别国债覆盖了2035年、2049年等关键时间节点,不但能够为建设周期长、投资回报慢的重大项目和重大工程等提供充裕的超长期资金,同时超长久期还摊薄了国债的付息压力。
2.连续发行且规模特别大。
尽管政府工作报告中对于“连续几年”并未给出明确具体年份,但考虑到今年是“十四五”倒数第二年,今明两年承上启下的作用较为明显,而接下来的“十五五”将一直延续到2030年,对于我国到2035年实现社会主义现代化、人均国内生产总值(GDP)达到中等发达国家水平等远景目标极为关键。这一时期,世界经济增长动能不足,外部环境的复杂性、严峻性、不确定性可能依然较高;我国经济也可能继续面临有效需求不足、部分行业产能过剩、国内大循环存在堵点等一系列问题和挑战。为了稳经济、稳预期、稳就业,实现中长期经济社会发展目标,需要宏观政策超常规持续发力。我们认为,“连续几年”很有可能是4~5年,即从“十四五”末期的2024~2025年到“十五五”中期的2027年或2028年。如果每年都按1万亿元安排,则最终总的发行规模有可能高达4万亿~5万亿元,将远远超过此前历次特别国债2700亿~1.55万亿元的发行规模。
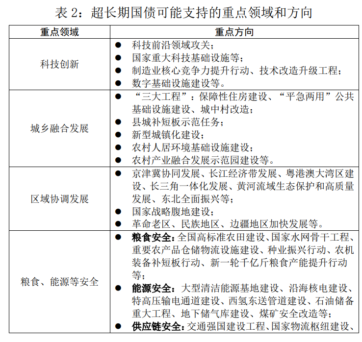
3.发行用途与经济和高质量发展的关联度特别高。
与以往特别国债发行用于补充银行资本金或向特定金融机构注资,或支持抗击疫情等具体事项相比,本轮超长期特别国债将聚焦于国家重大战略实施和重点领域安全能力建设,涉及科技创新、城乡融合发展、区域协调发展、粮食能源安全、人口高质量发展等领域。这些领域均与未来几十年内我国经济的转型升级和高质量发展有着十分紧密的关联,对于达成社会主义现代化建设目标将起到至关重要的推动作用。
超长期特别国债有哪些积极意义
从今年起连续几年发行超长期特别国债,是中央针对今后一段时间我国经济发展面临的机遇和挑战,审时度势推出的重大战略举措,其意义和影响十分深远。从政策效果来看,超长期特别国债兼顾了短期和长期,既可以拉动当前的投资和消费,又能筑牢长期高质量发展的基础,将带来多方面的利好。
一是利好内需扩张和经济增长。
近年来,随着全球供应链格局发生重大变化和传统出口市场需求趋势性减弱,我国经济增长已越来越多地依赖于国内需求。2023年,最终消费支出对GDP的贡献率高达82.5%,成为推动经济增长的第一动力;固定资产投资对GDP的贡献率为28.9%,也依然是稳增长的重要抓手。发行超长期特别国债,将有助于我国投资和消费需求进一步扩张。
今年是中国经济在经历了三年疫情冲击后逐步复苏的第二年,但经济增速要完全恢复到疫前水平仍需时日。据测算,当前至2035年,我国GDP年均增速需要达到4.8%以上才能实现“到2035年实现经济总量或人均收入翻一番”的目标。考虑到经济增速具有逐年递减的规律,“十四五”期间,我国GDP平均增速应至少达到5%以上。然而疫情三年,我国实际平均复合增长率仅为3.9%,这就要求疫后几年的经济增速尽可能高一些,才能在一定程度上弥补疫情冲击对经济增长造成的负面影响。

如果我国每年能新增1万亿元的投资和消费,有望额外拉动GDP至少增长0.2~0.25个百分点。再叠加其他增量财政资金,如今年新增地方政府专项债3.9万亿元,去年四季度增发的1万亿元国债资金的政策效果也将主要在今年释放,全年实现5%左右甚至更高的增速概率较大。
二是利好长期高质量发展。
综合各方面情况分析,我们认为,超长期特别国债将支持的主要领域和方向,有可能与二十大报告、“十四五”规划、2035年远景目标、2024年政府工作报告等所涉及的重大工程、重大项目及社会经济发展重大战略等高度契合。这些领域和方向的潜在建设需求巨大、投入周期长,对于未来我国经济实力、科技实力、综合国力大幅跃升,经济总量和城乡居民人均收入再迈上新的大台阶,关键核心技术实现重大突破,基本实现新型工业化、信息化、城镇化、农业现代化,建成现代化经济体系等都具有十分重大的战略意义。这些领域和方向仅靠现有资金渠道难以充分满足要求,急需中央财政加大支持力度。


三是利好地方财政休养生息。
根据财政部统计,截至2023年末,全国政府债务余额为70.77万亿元,占全年国内生产总值比重约56.14%,低于国际通行的60%警戒线,也大大低于主要市场经济国家和部分新兴市场国家。其中,国债余额30.03万亿元占全国政府债务余额比重约42.4%,地方债余额40.74万亿元占比约57.6%。目前,中央财政尚有余力和空间,而地方财政压力相对较大。
2015年至2023年,我国地方政府债务余额增长了155%。部分地方债务压力不断增大,据测算,12个债务状况严重的省市债务率大多数已超过了120%的黄色警戒线。从2023年末发行的1万亿元国债用途来看,相当一部分是通过转移支付方式安排给地方使用,由此大大减轻了地方财政负担。
四是利好民营经济发展壮大。
超长期特别国债形成的中央预算内资金,将通过直接投资、资本金注入、投资补助、贷款贴息等方式,对国家重大战略实施和重点领域安全能力建设补短板、调结构、稳增长发挥积极的投资引导作用和撬动作用,吸引民营资本等社会资金积极参与,分享未来相关产业增长的红利。按照规定,对于交通物流重大基础设施项目,中央投资支持比例一般不超过项目总投资的60%;对于关键领域核心技术攻关、新引擎新赛道等领域,中央投资支持比例通常不超过项目总投资的15%。

2024年以来,国内多个省市发文推动民间投资加快发展,建立民间投资重点产业项目库,支持民间投资参与国家重大工程和补短板项目、重点产业链供应链项目等建设。据统计,2024年北京市重点工程中,社会资本投资项目占比超五成,投资额占比逾七成;湖北省一季度集中开工的重大项目中,民间投资项目数量占比达到62.1%;天津市重点项目中,以社会资本为主的重点建设项目投资占比超80%。
五是利好个人财富保值增值。
近年来,中央多次明确提出“多渠道提高城乡居民财产性收入”。今年2月,央行发布《关于银行间债券市场柜台业务有关事项的通知》,进一步扩大柜台债券投资品种,便利居民和其他机构投资者债券投资。从通知内容来看,柜台债券品种涵盖了国债、地方政府债券、金融债券、公司信用类债券等银行间债券市场的几乎所有债券品种。
超长期特别国债以国家信用作担保,具备风险低、流通性强,免征利息所得税等优点,加之收益相对于中短期国债更高,因而是较为理想的投资品。对于个人投资者而言,是否能参与认购,则要根据具体债券批次的发行对象而定。如1998年特别国债面向机构定向发行,而2020年抗疫特别国债则明确鼓励个人和中小微企业投资者认购。
来源:第一财经
(本文作者介绍:博士、教授、博士生导师,享受国务院政府特殊津贴。现任中国首席经济学家论坛理事长、首席经济学家论坛国际金融研究院院长、兼任复旦大学管理学院特聘教授、上海交通大学上海高级金融学院兼聘教授。)