意见领袖 | 戴志锋 邓美君 马志豪
投资要点
总体判断:与征求意见稿差异不大,增加灵活性、可操作性。2023年1月6日,银保监会发布《固定资产贷款管理办法(征求意见稿)》《流动资金贷款管理办法(征求意见稿)》《个人贷款管理办法(征求意见稿)》《项目融资业务管理规定(征求意见稿)》;2024年2月2日,国家金融监督管理总局发布《固定资产贷款管理办法》、《流动资金贷款管理办法》、《个人贷款管理办法》,7月1日起施行。
核心内容:1、合理拓宽固定资产贷款和流动资金贷款的用途及贷款对象范围,优化流动资金贷款测算要求。2、调整优化受托支付:金额标、适度延长受托支付时限、提升受托支付的灵活性。3、优化办理形式:结合信贷办理线上需求,明确视频面谈、非现场调查等办理形式,适配新型融资场景。4、明确贷款期限要求:引导商业银行有效防范贷款期限错配风险,进一步优化贷款结构。5、强化信贷风险管控:推动商业银行提升信贷管理的规范化水平。
文件出台的目的:1、强化对小微和实体经济的金融支持。进一步优化对小微企业贷款的金额、期限、利率、担保和还款方式等的测算方法,建立差异化授信体系,从而更好地满足小微企业和实体经济的融资需求。2、与时俱进,优化流程。经济的发展和科技的进步要求对贷款用途和对象范围进行拓宽、对受托支付金额标准进行上调,以及结合金融科技的进步对尽调等办理形式进行优化。3、强化关注信贷风险管控。强化贷款的实际用途与合同规定用途的一致性,增强金融机构对于信贷资金流向的管理。4、化债背景下对展期期限重新梳理。对各类贷款的期限和展期要求都进行了明确,展期期限进行进一步的灵活处理。
文件对银行经营的影响:授信与风控。1、鼓励金融机构建立差异化授信体系,银行授信能力的差异化会加大。倡导金融机构根据不同类型借款人实际需求不尽相同的情况,调整业务办理方式,支持应用大数据、非现场技术,开展贷款调查和管理。流动资金可以制定针对不同类型借款人的有效测算方法;对于小微企业,可通过其他方式分析判断借款人营运资金需求。2、对贷款用途和资金流向的监控能力要求提升,利于银行业整体风险控制;银行风控能力的差异化也会加大。明确规定贷款人应加强对借款人资金挪用行为的监控,加强金融科技应用,有效监督贷款资金按约定用途使用;金融监督管理局预计会加强相关监管。
投资建议:经济决定银行选股逻辑,经济弱与强的复苏对应不同的标的品种,银行股具有稳健和防御属性,详见我们年度策略《稳健中有生机——宏观到客群,客群到收入》。1、优质城农商行的基本面确定性大,选择估值便宜的城农商行。我们持续推荐江苏银行,受益于区域beta,各项资产摆布能力较强,另外消费金融三驾马车驱动,弥补息差。常熟银行,依托小微特色基本盘,做小做散,受化债、存量房贷影响小,资产质量维持优异。瑞丰银行,深耕普惠小微、零售转型发力,以民营经济发达的绍兴为大本营,区域经济确定性强。同时推荐渝农商行、沪农商行、南京银行和齐鲁银行。二是经济弱复苏、化债受益,高股息率品钟,选择大型银行:农行、中行、邮储、工行、建行、交行等)。三是经济复苏预期强,选择银行中的核心资产:宁波银行、招商银行和平安银行。
风险提示:经济下滑超预期;金融监管超预期。

正文分析
总体判断:与征求意见稿差异不大,增加灵活性、可操作性。2023年1月6日,银保监会发布《固定资产贷款管理办法(征求意见稿)》《流动资金贷款管理办法(征求意见稿)》《个人贷款管理办法(征求意见稿)》《项目融资业务管理规定(征求意见稿)》(以下简称“征求意见稿”);2024年2月2日,国家金融监督管理总局发布《固定资产贷款管理办法》、《流动资金贷款管理办法》、《个人贷款管理办法》(以下简称“新规”),7月1日起施行。这是对“《固定资产贷款管理暂行办法》、《流动资金贷款管理暂行办法》、《个人贷款管理暂行办法》和《项目融资业务指引》”(以下简称“暂行办法”)的修订。
文件出台的目的:①强化对小微和实体经济的金融支持。进一步优化对小微企业贷款的金额、期限、利率、担保和还款方式等的测算方法,建立差异化授信体系,从而更好地满足小微企业和实体经济的融资需求。②与时俱进,优化流程。经济的发展和科技的进步要求对贷款用途和对象范围进行拓宽、对受托支付金额标准进行上调,以及结合金融科技的进步对尽调等办理形式进行优化。③强化关注信贷风险管控。强化贷款的实际用途与合同规定用途的一致性,增强金融机构对于信贷资金流向的管理。④化债背景下对展期期限重新梳理。对各类贷款的期限和展期要求都进行了明确,展期期限进行进一步的灵活处理。
一、明确用途及贷款对象范围
1、固定资产贷款用途及贷款对象范围调整
(1)明确了贷款用途,即固定资产投资主要指借款人在经营过程中对于固定资产的建设、购置、改造等行为。
(2)明确了无形资产贷款适用的管理办法。知识产权和采矿权等无形资产贷款可根据业务特征、运行模式等参照《固定资产贷款管理办法》或《流动资金管理办法》执行。
(3)增加了信用类贷款,并要求评估认为其风险可控,并且在风险评价报告中进行充分论证。
(4)将项目融资也统一纳入固定资产贷款范畴。

2、流动资金贷款用途及贷款对象范围调整
新增两个用途限制:不得用于股东分红及金融资产投资。同时指出对向地方金融组织发放流动资金贷款另有规定的,从其规定。

3、流动资金贷款测算要求变化
(1)测算:贷款人应根据借款人经营规模、业务特征、资金循环周期等要素测算其营运资金需求,并合理确定贷款结构,包括金额、期限、利率、担保和还款方式等。对贷款人根据实际需要制定针对不同类型借款人的有效测算方法提出了要求。
(2)灵活制定测算方法:因此“新规”规定贷款人可根据实际需要,制定针对不同类型借款人的测算方法,并适时对方法进行评估及调整。借款人为小微企业的,贷款人可通过其他方式分析判断借款人营运资金需求。

二、调整优化受托支付要求
1、受托支付的定义
(1)定义:贷款人受托支付是指贷款人根据借款人的提款申请和支付委托,将贷款资金支付给符合合同约定用途的借款人交易对象;借款人自主支付是指贷款人根据借款人的提款申请将贷款资金发放至借款人账户后,由借款人自主支付给符合合同约定用途的借款人交易对象。
(2)目的:受托支付的目的是为了减小贷款被挪用的风险。然而,如果贷款在银行端停留时间过长,就形成了借款人在银行的存款,银行将涉嫌“以贷转存”。因此,需要对受托支付的相关事项进行规定。
2、固定资产贷款受托支付调整
(1)标准:由“单笔金额超过项目总投资5%或超过500万元人民币的贷款资金支付”转变为“向借款人某一交易对象单笔支付金额超过一千万元人民币”。
(2)审核:指出贷款人在必要时可以要求借款人、独立中介机构和承包商等共同检查固定资产建设进度,并根据出具的、符合合同约定条件的共同签证单,进行贷款支付。
(3)时效:指出贷款人原则上应在贷款发放五个工作日内将贷款资金通过借款人账户支付给借款人交易对象,但因借款人方面原因无法完成受托支付的,并且在贷款人在与借款人协商一致的情况下,可放宽至十个工作日内完成对外支付。因不可抗力无法完成受托支付的,贷款人应与借款人协商确定合理的支付时限。
(4)简化流程:指出对于贷款资金使用记录良好的借款人,在合同约定的贷款用途范围内,出现合理的紧急用款需求,贷款人经评估认为风险可控的,可适当简化借款人需提供的受托支付事前证明材料和流程。并且要求贷款人于放款后及时完成事后审核,并加强资金用途管理。
(5)核查用途:指出采用借款人自主支付时,贷款人应在要求借款人定期汇总报告贷款资金支付情况,并通过账户分析、凭证查验、现场调查等方式核查贷款支付是否符合约定用途的基础上,核查是否存在以化整为零方式规避受托支付的情形。

3、流动资金贷款受托支付调整
(1)标准:明确采用受托支付的标准,标准之一由“支付对象明确且单笔支付金额较大”转变为“支付对象明确且向借款人某一交易对象单笔支付金额超过一千万元人民币”。
(2)简化流程:指出对于贷款资金使用记录良好的借款人,在合同约定的贷款用途范围内,出现合理的紧急用款需求,贷款人经评估认为风险可控的,可适当简化借款人需提供的受托支付事前证明材料和流程。
(3)核查用途:贷款人于放款后及时完成事后审核,并加强资金用途管理。

4、个人贷款受托支付调整
(1)简化流程:指出对于贷款资金使用记录良好的借款人,在合同约定的贷款用途范围内,出现合理的紧急用款需求,贷款人经评估认为风险可控的,可适当简化借款人需提供的受托支付事前证明材料和流程。并且要求贷款人于放款后及时完成事后审核,并加强资金用途管理。
(2)核查用途:指出采用借款人自主支付时,贷款人应在要求借款人定期汇总报告贷款资金支付情况,并通过账户分析、凭证查验、现场调查等方式核查贷款支付是否符合约定用途的基础上,核查是否存在以化整为零方式规避受托支付的情形。贷款支付过程中,借款人信用状况下降、贷款资金使用出现异常或违反合同约定以化整为零方式规避受托支付时,要求贷款人与借款人协商补充贷款发放和支付条件,或根据合同约定变更贷款支付方式、停止或中止贷款资金的发放和支付。
三、优化办理形式
1、流动资金贷款办理形式优化
优化贷款调查途径:为小微企业办理的流动资金贷款,贷款人通过非现场调查手段可有效核实相关信息真实性,并可据此对借款人作出风险评价的,可简化或不再进行现场调查。要求贷款人根据自身风险管理能力,按照小微企业流动资金贷款的区域、行业、品种等,审慎确定借款人可简化或不再进行现场调查的贷款金额上限。

2、个人贷款办理形式优化
(1)优化贷款调查途径:①由“以实地调查为主、间接调查为辅”转变为“现场实地调查与非现场间接调查相结合”,新增数字化电子调查等途径和方法。②指出对于金额不超过二十万元人民币的贷款,贷款人通过非现场间接调查手段可有效核实相关信息真实性,并可据此对借款人作出风险评价的,可简化或不再进行现场实地调查。③委托第三方代为办理贷款调查中的部分特定事项时,要求贷款人应建立名单制管理制度,并定期对名单进行审查更新。并且将要求“不得将贷款调查的全部事项委托第三方完成”转变为要求不得将贷款调查中的核心事项委托第三方完成。
(2)丰富面谈面签形式:①指出贷款人可根据业务需要通过视频形式与借款人面谈,并要求贷款人自有平台上进行,记录并保存影像。②指出对于金额不超过二十万元人民币的贷款,可通过电子银行渠道签订有关合同和文件。③要求当面签约时贷款人对签约过程进行录音录像并妥善保存相关影像。
注:上述语境的个人贷款均不包括个人住房贷款。

四、明确贷款期限要求
1、固定资产贷款期限
(1)明确贷款期限:“新规”明确固定资产贷款期限原则上不超过十年,超过十年审批权限要上收总行或相应层级。
(2)优化审核权限:与征求意见稿相比,“新规”删除了可授权一级分行(含总行直属分行)审批的表述,改为“根据实际情况审慎授权相应层级负责审批”。
(3)弱化展期限制:和征求意见稿比,“新规”删除了期限超过一年的贷款展期期限累计最长不得超过五年的要求。
(4)明确还款方式:对于固定资产贷款还款方式,“新规”明确一年期以上贷款,应实行本金分期偿还,且还本频率原则上不低于每年两次。项目经营现金流主要体现为按年整体一次性流入的最长可放宽至每年一次。还款来源主要依赖项目经营产生的收入,首次还款日期应不晚于项目达到预定可使用状态满一年。

2、流动资金贷款期限
(1)明确期限:流动资金贷款期限原则上不超过三年。超过一年的流动资金贷款也需要本金分期偿还,并审慎约定每期还本金额。
(2)更加灵活:“新规”相比于征求意见稿对“不超过三年”的表述有所放松,经营现金流回收周期长的可以适当延长至五年。

3、个人贷款期限
个人消费贷与个人经营贷原则上均不得超过五年。本次“新规”明确个人消费贷不得超过五年、个人经营贷一般不超过五年。其中,对于贷款用途对应的经营现金流回收周期较长的,贷款期限最长不超过十年。

4、展期要求
(1)针对三类贷款,“新规”均明确“借款人申请贷款展期的,贷款人应审慎评估展期原因和后续还款安排的可行性。同意展期的,应根据借款人还款来源等情况,合理确定展期期限,并加强对贷款的后续管理,按照实质风险状况进行风险分类”。
(2)展期期限方面:
一年期以内贷款的展期期限不得超过原贷款期限;
一年期以上固定资产贷款展期期限累计不得超过原贷款期限的一半;
一年期以上流动资金贷款或个人贷款展期期限累计均不得超过原贷款期限的一半。
同时,展期业务需结合人民银行、银保监会最新印发的《商业银行金融资产风险分类办法》(中国银保监会、中国人民银行〔2023〕1号令)开展。国家有关部门对于房地产贷款、个人住房贷款、个人助学贷款等的贷款期限另有规定的,继续执行相关规定。

五、强化信贷风险管控
1、强调金融机构的监管职责,加强对资金流向的监控
①“新规”明确规定贷款人应加强对借款人资金挪用行为的监控,加强金融科技应用,有效监督贷款资金按约定用途使用。
②发现借款人挪用贷款资金的,借款人应承担的违约责任,以及贷款人可按照合同约定采取的提前收回贷款、调整贷款支付方式、压降授信额度、停止或中止贷款发放等措施。
③对于未按照借款合同约定偿还的贷款,贷款人应采取清收、协议重组、债权转让或核销等措施进行处置,并追究相应法律责任。强化对借款人违约行为的惩处,督促借款人强化守约意识。
④贷款人若对借款人严重违背借款合同约定的行为未采取有效措施的,国家金融监督管理总局及其派出机构可根据《中华人民共和国银行业监督管理法》采取相关监管措施。
2、强调金融机构的贷后管理责任和监管部门的审慎监管职能
①明确贷款管理未尽责或对借款人严重违背借款合同约定的行为未采取有效措施的,贷款人和借款人均要承担相应责任。在个人贷款中,还将审查未尽责以及将贷款调查的风险控制核心事项委托第三方完成等纳入需要承担法律责任的事项中。
②“新规”明确国家金融监督管理总局及其派出机构可以根据贷款人的经营管理情况、风险水平和固定资产贷款业务开展情况等,对贷款人固定资产贷款管理提出相关审慎监管要求。
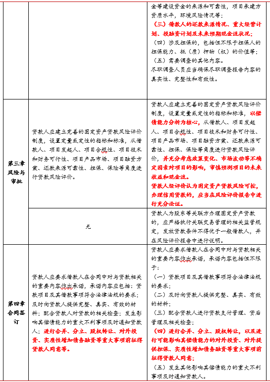
3、固定资产贷款风险管控有关变化
(1)贷款人应落实具体的责任部门和岗位,履行尽职调查并形成书面报告。
(2)借款人及项目发起人等相关关系人的情况,包括但不限于:股权关系、组织架构、公司治理、内部控制、生产经营、核心主业、资产结构、财务资金状况、融资情况及资信水平等。
(3)贷款项目的情况,包括但不限于:项目建设内容和可行性,按照有关规定需取得的审批、核准或备案等手续情况,项目资本金等建设资金的来源和可靠性,项目承建方资质水平,环境风险情况等。
(4)涉及担保的,包括但不限于担保人的担保能力、抵(质)押物(权)的价值等。
(5)相较于“暂行办法”新增了“借款人的还款来源情况、重大经营计划、投融资计划及未来预期现金流状况”作为尽职调查内容。
(6)贷款人应加强对项目资金滞留账户情况的监控,确保贷款发放与项目的实际进度和资金需求相匹配。同时,应对固定资产投资项目的收入现金流以及借款人的整体现金流进行动态监测,对异常情况及时查明原因并采取相应措施。

4、个人贷款风险管控有关变化
(1)细化贷款风险评价内容:强调应全面分析借款人的信用状况和还款能力,关注其收入与支出情况、偿债情况等。
(2)弱化担保、强化对借款人融资情况的评估:用于生产经营的还应对借款人经营情况和风险情况进行分析。对于提供担保的贷款,贷款人应当以全面评价借款人的偿债能力为前提,不得直接通过担保方式确定贷款金额和期限等要素。

六、本次修订对金融机构的影响
1、金融机构建立差异化授信体系的能力要求提升
倡导金融机构根据不同类型借款人实际需求不尽相同的情况,调整业务办理方式,支持应用大数据、非现场技术,开展贷款调查和管理。流动资金贷款方面更是明确,“贷款人应根据实际需要,制定针对不同类型借款人的有效测算方法”,“对于小微企业借款人,贷款人可通过其他方式分析判断借款人营运资金需求”。
2、金融机构对贷款用途和资金流向的监控能力要求提升
明确规定贷款人应加强对借款人资金挪用行为的监控,加强金融科技应用,有效监督贷款资金按约定用途使用。贷款人若对借款人严重违背借款合同约定的行为未采取有效措施的,国家金融监督管理总局及其派出机构可根据《中华人民共和国银行业监督管理法》采取相关监管措施。
七、附录:新旧管理办法原文对比















八、投资建议与风险提示
投资建议:经济决定银行选股逻辑,经济弱与强的复苏对应不同的标的品种,银行股具有稳健和防御属性,详见我们年度策略《稳健中有生机——宏观到客群,客群到收入》。1、优质城农商行的基本面确定性大,选择估值便宜的城农商行。我们持续推荐江苏银行,受益于区域beta,各项资产摆布能力较强,另外消费金融三驾马车驱动,弥补息差。常熟银行,依托小微特色基本盘,做小做散,受化债、存量房贷影响小,资产质量维持优异。瑞丰银行,深耕普惠小微、零售转型发力,以民营经济发达的绍兴为大本营,区域经济确定性强。同时推荐渝农商行、沪农商行、南京银行和齐鲁银行。二是经济弱复苏、化债受益,高股息率品钟,选择大型银行:农行、中行、邮储、工行、建行、交行等)。三是经济复苏预期强,选择银行中的核心资产:宁波银行、招商银行和平安银行。
来源: 传统借贷vs新型金融
(本文作者介绍:中泰证券银行业首席,金融组组长,国家金融与发展实验室特约研究员。)