意见领袖 | 孙彬彬团队
摘 要
地方两会相继召开,重点关注有六:
第一,2023年超半数省市未实现年度目标。根据2023年各地政府工作报告,31省市中,共有17省市未达到2023年初设定的经济增速目标。
第二,2024年多数省市下调GDP目标,基于各省目标设定,2024年全国GDP目标大概率定在5%左右。2024年下调经济增长目标的省份,绝大多数都是2023年未实现目标的省份(仅陕西除外);全国各省市经济增长目标均值5.65%,相比2023年下降0.3个百分点;北京、上海、广州的经济目标设定与全国通常一致,今年三省市目标均设定在5%。
第三,在经济增速目标小幅下调的同时,各地方普遍调低社零增速和固投增速目标,其中固投增速下调幅度较大。共有12省市调低社零增速目标,地方社零增速目标均值下降0.9个百分点至6.8%;16个省市下调固投增速目标,其中12个重点区域最为显著,此外广东等经济大省的固投目标也大幅下调。
第四,对于年度目标,地方政府口中“跳”成为关键词,这意味着今年机遇与挑战并存。
第五,关于2024年固定资产投资项目的开展,同2023年的抓手或有不同。一方面,各地方仍强调重大项目的带动作用,发力方向仍包括新基建、科技、生态、民生补短板等;另一方面,新的发力方向包括高层政策指引的三大工程,以及水利、高标准农田建设,同时多省强调对增发国债、超长期特别国债资金的运用。
第六,就业目标历年维持稳定,今年地方平均城镇调查失业率目标有进一步小幅下探。今年吉林和广西城镇调查失业率增速目标下调0.5个百分点至5.5%,仅黑龙江和内蒙古的调查失业率目标为6%,其余均在5.5%及以下。我们预计今年中央政府调查失业率目标继续维持在5.5%。
整体来看,2024年宏观压力延续,重点观察广义财政工具推进的力度。下一个关键时点在全国两会,考虑到压力和挑战以及目前市场政策预期,我们仍建议债市保持多头思维。

地方两会相继召开,全年目标定多少?如何实现?
- 结合地方两会,2024年工作如何开展?
我国31个省级行政区已成功召开两会,地方政府工作报告也相继发布,关键信息如下。

1.1. 经济增长与通胀:多数省份下调2024年经济增长目标疫后基本面弱修复,根据2023年各地政府工作报告,31省市中,共有17省市未达到年初经济增速目标,可分为三类:一为经济发达地区,GDP基数较大,经济保持中高速增长有一定阻力,如广东、上海,2023年GDP目标与实际增速分别为5%/4.8%,5.5%/5%;二为2023年初设定目标较高地区,目标完成有一定难度,如海南、新疆、江西,2023年GDP目标与实际增速分别为9.5%/9.2%,7%/5.8%,7%/4.1%,其中海南和江西在2024年分别下调GDP增速目标1.5和2个百分点至8%和5%,也是31个省市中下调目标增速幅度最高的两个省份;三为中西部地区,包括绝大多数未实现目标的省份, 包括湖北、安徽、河北、山西、贵州、湖南、福建、云南、陕西、河南、广西、黑龙江,其中黑龙江,广西,云南,贵州四省债务压力较大,位列12个重点省份中。2024年经济增速目标的设定和2023年目标完成情况相关,2024年多数省份下调经济增长目标,经济增长目标多数落于5%-6%的区间。上述未完成经济增速目标的17省份中,除陕西外,均下调2024年GDP增速目标,下调幅度在0.5-2个百分点不等。而完成2023年增速目标的省份中,仅宁夏下调经济增速目标0.5个百分点。其余大多维持不变,部分省份上调0.5个百分点。

2023年完成目标情况整体欠佳的情况下,今年的经济增长仍需加力。从各省制定的经济发展目标来看,2024年各省经济增速目标较去年有所下降,各省平均经济增速目标5.65%,较去年下调0.3个百分点,各地方对2024年经济增长情况普遍较为谨慎。历史上各年份中央经济增长目标设定约低于全部省份目标均值0.5-1个百分点左右。观察重点省市目标设定情况,北京、上海、广东自2018年-2023年的经济增速目标基本与全国经济增速目标设定一致,仅北京2022年和2023年目标低于全国0.5个百分点,上海2023年目标高于全国0.5个百分点。2024年,北京、上海、广东均设定经济增速目标为5%。综合上述因素,我们预计今年全国经济增长目标在5%左右。

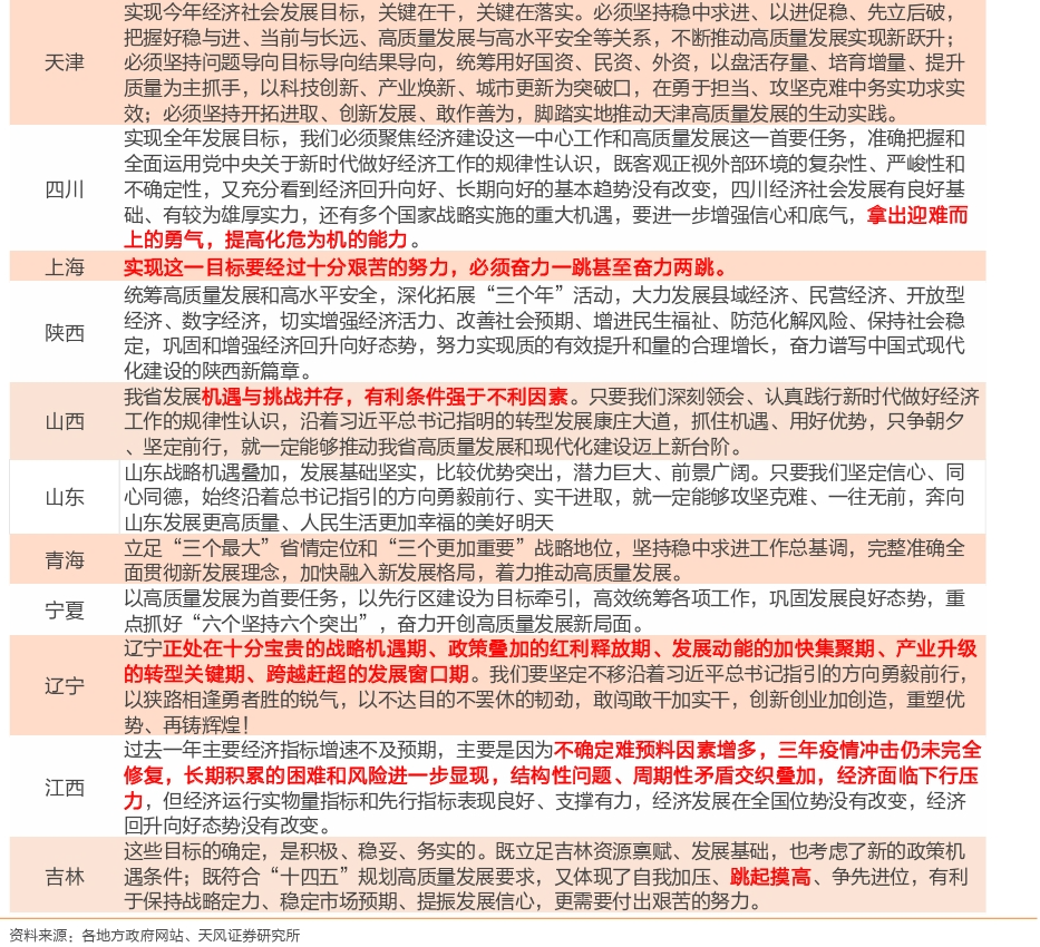
对于2024年经济增长目标的实现,各地方政府整体上表示机遇和挑战并存,区域表述有所分化,其中“跳”成为关键词。上海市市长龚正在上海市第十六届人民代表大会第二次会议闭幕后的记者招待会上表示,“实现这一目标要经过十分艰苦的努力,必须奋力一跳甚至奋力两跳”;重庆表示,“这一目标是‘跳一跳、够得着’的,体现了自我加压、主动作为,力争在实际工作中取得更好结果”;吉林表示,“这些目标的确定……体现了自我加压、跳起摸高、争先进位,有利于保持战略定力、稳定市场预期、提振发展信心,更需要付出艰苦的努力”。


在通胀方面,近两年公布通胀目标的省份2024年均维持3%的通胀目标不变,我们预计2024年全国通胀目标为3%。

1.2. 就业:部分省份就业压力有所缓解2023年12月,中央经济工作会议提出,要更加突出就业优先导向,确保重点群体就业稳定。2023年,全国城镇调查失业率平均值为5.2% ,完成年初设定的5.5%的目标 ,并低于25个省份设立的2023年调查失业率目标。就业目标历年维持稳定,今年有进一步小幅下探。今年绝大部分省份的新增就业及调查失业率目标均与去年相同,其中吉林和广西下调城镇调查失业率0.5个百分点至5.5%,目前仅黑龙江和内蒙古的调查失业率目标为6%,其余均在5.5%及以下。广西省将失业率下调0.5个百分点的同时,同时强调更加突出就业优先导向,并将高校毕业生的就业工作摆在首位:“加强青年特别是高校毕业生就业工作,推进青年发展友好型广西建设,力争离校未就业高校毕业生就业率90%以上。”在公布2024年调查失业率目标的27个省份中,24个省的调查失业率设定在去年中央政府目标5.5%,我们预计今年中央政府调查失业率目标继续维持在5.5%。


1.3. 消费:恢复和扩大消费成为各省份2024年工作重点2023年,我国社零同比增速7.2% ,略低于2023年地方社零增速目标均值7.7%,相应的,2024年地方社零增速目标有所调低。从具体目标设定上来看,共有12省市调低社零增速目标,下调幅度在1-4个百分点不等,3省市(辽宁、重庆、浙江)调高社零增速目标,上调幅度在1-1.5个百分点不等,整体而言,2024年社零增速目标有所下调,各省平均目标增速从7.7%下调0.9个百分点至6.8%。

1.4. 固定资产投资:继续发挥充当稳增长主抓手的关键作用作为扩大内需的另一大抓手,中央经济会议提出要扩大有益投资,其中重点提及新基建和三大工程,同时鼓励社会资本参与。“发挥好政府投资的带动放大效应,重点支持关键核心技术攻关、新型基础设施、节能减排降碳,培育发展新动能。完善投融资机制,实施政府和社会资本合作新机制,支持社会资本参与新型基础设施等领域建设;加快推进保障性住房建设、“平急两用”公共基础设施建设、城中村改造等 ‘三大工程’”。从2023年各地方固投增速目标的完成情况来看,仅有内蒙古、西藏、新疆、浙江成功实现了既定目标,其中天津、山西和江西三省实际增速为负,分别为-16.4%、-6.6%、-5.9%。对于12重点省份,其固定资产投资增速整体相对其余省份较低,12省份2023年平均固投增速为3.34%,其余省份平均固投增速为5.73%,前者主要受天津拖累。从各省份对于今年固定资产投资增速目标的设定情况来看,与2023年相比,2024年地方两会中公布固定资产投资增速目标的22个省份中,共有16个省份有明显下调2023年投资增速目标,有2个省份维持目标不变,内蒙古、云南、山西省上调2023年固定资产投资增速目标。

从分项目标来看,12个重点区域固投目标普遍下调:5个省市未设置固投目标,天津仅设置为正增长目标,而去年天津固投、房地产投资分别下滑-16.4%、-42.1% ;山西、海南、河南等地虽然固投目标较高,主要是因为去年固投增速都是接近0或者负增长,基数效应影响下,今年固投目标设定实际不高;广东、福建、湖南去年固投增速仅2.5%、2.5%、-3.1%,但今年目标增速仍下调至4%、5%、5%。1.5. 财政收入目标下行多数省份下调2024年一般预算收入目标。已公布2024年一般公共预算收入的19个省份中,北京、吉林2省较2023年上调了一般公共预算收入目标,有5个省份2024年目标设定与去年持平,有12个省份下调2024年财政收入目标。此外,天津、浙江、四川3省一般公共预算收入目标与经济增长同步。

此外,考虑到2023年,地方政府在制定一般公共预算收入目标的时候所面临的2022年大规模减税降费和增值税留抵退税带来的低基数效应,随着低基数效应减退,2024年地方一般公共预算收入目标理应有相应下调。综合来看,我们预计2024年财政收支延续紧平衡。对此,梳理部分省份相关表述结合中央经济工作会议来看,改革财政支出结构更多向民生领域重点倾斜,以及加强对转移支付资金的监管,是2024年地产财政平衡的主要措施方向。具体来看,海南省预计2024年一般公共预算收入同比增长7%左右,比去年设定的15%左右的增长目标大幅下调了8个百分点。海南省财政厅相关负责人介绍,2024年收支矛盾仍然较为突出,财政工作还面临不少困难。将坚定信心、保持清醒,充分估计困难,做好预案准备,以超常规方式开展工作,在开源节流防风险上下足功夫,积极应对各种挑战。为此,海南省将以做好封关运作准备工作为重点,积极的财政政策适度加力、提质增效,用好财政政策空间,强化财政保障能力,勤俭建设自贸港,坚持过紧日子不动摇,优化财政支出结构,兜牢基层“三保”底线,加强地方政府债务管理,严肃财经纪律,提高资金绩效,推动落实新一轮财税体制改革,切实增强经济活力、防范化解风险、改善社会预期,巩固和增强经济回升向好态势,增进民生福祉,保持社会稳定,持续推动经济实现质的有效提升和量的合理增长。西藏提到“财政收入主要依靠投资拉动,一次性收入因素较多,存在较大的不确定性。从财政支出看,稳定、发展、生态、强边等重点领域需要继续加大投入,支持区域协调发展、重大项目实施、增强基层“三保”能力,转移支付也需要继续保持必要力度。总体来看,2024年财政收支矛盾依然突出,收支形势仍将处于紧平衡状态,必须做好思想和工作上的准备。”
- 2024年目标实现是否有难度?
首先,我们梳理了固定资产投资增速目标下调4%及以上的省市(广东、天津、重庆、吉林)对固定投资的表述。对比2023年和2024年固定资产投资方面的报告表述,未有规模上的明显缩减。如广东省将2023年8%的固定资产投资目标增速下调至2024年的4%,但两年的重点建设项目数及投资规模基本一致;天津市将2023年3%的固定资产投资目标增速表述改为“固定投资实现正增长”,但年内预计承接项目投资规模均为超1600亿元。

2024年固定资产投资的抓手同2023年或有不同,不变的是,各地方仍强调重大项目的带动作用,发力方向仍包括新基建:十四五”规划《纲要》确定了一批具有战略性、基础性、引领性的重大工程项目,涉及科技攻关、基础设施、生态环境建设、民生补短板、文化传承发展等重点领域。各地方持续强调重大项目对固定资产投资的拉动作用。如北京强调“深入实施“3个100”市重点工程,以重大项目带动投资‘稳规模、优结构’”;上海强调“新开工117个重大项目、总投资1935.7亿元”;广东强调“全年安排省重点建设项目1508个、年度计划投资1万亿元”。

2024年,新基建依然是固投的重要抓手。广东省政府工作报告指出,“推进物联网、工业互联网等信息基础设施建设,加快建设智能交通、智能能源等融合基础设施,布局重大科技、科教、产业技术等创新基础设施”;吉林省政府工作报告指出,“用好政府和社会资本合作新机制,坚持市场化运作,支持社会资本参与新型基础设施等领域建设”。

有所变化的是,重大抓手包括高层政策指引的三大工程,以及水利、高标准农田建设,同时多省强调对增发国债、超长期特别国债资金的运用。其中,各个省份对于保障性住房的规划较为明确,多地强调要把农民工纳入保障范围,完善城市设施和服务功能。部分省份提出了2024年保障性住房的建设目标。广东省提出“新增筹集建设配售型保障性住房1万套、保障性租赁住房不少于18万套(间)”;四川省提出“新筹集保障性租赁住房6.5万套(间),把农民工纳入城镇住房保障范围”;宁夏省提出“筹建保障性住房4000套,有效解决好新市民、青年人、农民工等重点群体住房困难问题”、各个省份在“平急两用”公共基础设施建设暂无具体的项目目标,大多数省份把其放在城市更新行动规划中。上海市提出“优化应急指挥体系,加强应急储备物资保障,积极稳步推进“平急两用”公共基础设施建设”;山东省提出“着力深化城市更新攻坚行动,加快“平急两用”公共基础设施项目建设”;吉林省提出“实施城市更新行动,抓好保障性住房建设、“平急两用”公共基础设施建设、城中村改造“三大工程”,打造宜居、韧性、智慧城市”。多数省份将城中村改造与老旧小区改造作为整体进行规划。上海市提出“启动10个城中村改造项目”;天津市提出“实施7个城市更新项目和一批城中村改造项目,启动275个老旧小区改造提升,开展城市社区嵌入式服务设施建设”;辽宁省提出“稳步推进城中村改造,加快城市地下管网改造,改造老旧小区700个、老旧管网4600公里”;山东省提出“稳妥推进160个老旧片区综合更新,开工城镇老旧小区改造56万户,加快城中村改造”。相比去年,保障性住房和城中村改造的计划未有明显加快,部分省份的计划略有放缓。如宁夏、山东、四川、上海、辽宁,其保障性住房和城中村计划开工建设数量及面积较2023年均有退坡。


水利工程、高标准农田建设方面,根据国家发展改革委会,高标准农田建设项目已在2023年末作为本次增发国债的第一批项目下达地方,共计支持高标准农田建设项目规模5400万亩,安排增发国债资金1254亿元,共支持项目1336个 。京津冀地区、东北地区均突出强调高标准农田及水利工程建设,除此之外重庆市、广东省等地也强调了现代水网建设。

在资金来源方面,部分省市特别提到利用好增发国债、特别国债等增量资金。北京市政府提出“积极争取国债资金支持”,广东省政府提出“用足用好中央预算内投资、增发国债等资金,额度分配向项目准备充分、投资效率较高的地区倾斜”,吉林省政府提出“争取万亿国债、超长期特别国债分配额度”。

与此前强调政府投资的带动作用不同,2024年强调民间投资的支持作用,尤其体现在经济发达地区。北京政府提出“激发民间投资活力”,上海政府提出“支持民间投资健康发展”,广东政府提出“细化出台鼓励民间投资重点行业目录,持续向民间资本推介示范项目和应用场景,让民间投资进得来、退得出、有得投、投得好”,重庆市政府提出“激发民间投资活力,落实扩大民间投资支持政策,动态调整民间投资清单,加大民间投资增信支持和要素保障”。

风 险 提 示
政策不确定性,财政发力不及预期,疫情超预期扩散。
(本文作者介绍:天风证券固定收益首席分析师孙彬彬)