意见领袖 | 任泽平团队
导读
组建住房银行有重要意义。短期,组建住房银行,收购开发商的土地和商品房库存,用于租赁房保障房,利于改善民生、去库存救优质房企、缓解财政压力、促进经济增长。长期,组建住房银行对实现行业健康平稳发展、建立房地产长效机制至关重要。
发达国家怎么做住房银行?主要用来提供融资支持,有三种模式:1)以美日为代表的住房抵押贷款资产证券化模式,这种模式的优势在于通过资产证券化大幅提高房贷流动性、繁荣房贷二级市场;2)以德国为代表的住房自愿储蓄模式,最大特点是先存后贷,可以解决住房银行启动初期筹资难问题;3)以新加坡为代表的住房强制储蓄(公积金)模式,公积金封闭管理,缴存比例较自愿储蓄模式更高。
发达国家如何处置烂尾楼?严格监管、由市场机制解决。发达国家有严格的预售资金监管机制,预售资金放在专门监管账户专款专用,防止开发商挪用。如果开发商烂尾,购房者预缴房款原路退回、不承担烂尾风险,烂尾楼处置由市场化机制解决。中国烂尾楼多由开发商资金断裂引起,烂尾后购房者面临资金难退、无房可住困境。因此,建立中国版住房银行,设立专项资金处置烂尾楼,有助于保交楼、改善市场预期、保障购房者权益。
中国版住房银行的三大关键点是什么?
1)制度基础是什么?住房公积金制度改建住房银行具备现实基础。
2)钱从哪里来?前期靠中央财政,通过发专项债、公积金存量解决,后期可转向资产证券化模式,缓解财政压力。
3)住房银行做什么?一,为符合条件的购房家庭尤其是中低收入群体提供低息贷款,实现“住有所居”长期目标;二,设立专项资金,收购开发商的土地和商品房库存,用于租赁房保障房,改善民生、救优质房企、缓解财政压力,实现“保交楼”“去库存”短期目标。
房地产是周期之母,十次危机九次地产,全球历史上大的经济危机大部分都跟地产有关,也只有地产能产生如此大的冲击。走到今天,房地产困局技术上还有解。以大局为重,办法总比困难多。相信经过实质有力措施,房地产一定能避免硬着陆,实现软着陆,为经济复苏和民生改善贡献力量。
目录
1 化解房地产困境,组建住房银行时机已至
2 他山之石:住房贷款证券化+住房自愿储蓄+住房强制储蓄三大模式
2.1 美国两房模式:政府隐性担保下的住房抵押贷款证券化,提高房贷流动性
2.2 日本住房银行:危机前财政依赖型模式,危机后改建为美国市场化模式
2.3 德国住房储蓄模式:专业经营、广泛参与、先存后贷、固定低息
2.4 新加坡住房公积金模式:实行强制储蓄型中央公积金制度,封闭式管理,存贷分离,高存低贷
3 中国住房银行的构想:住房公积金改制,专项债或MBS筹资,提供低息贷款+收购开发商库存,满足合理住房需求
正文
1 化解房地产困境,组建住房银行时机已至
什么是住房银行?住房银行就是为居民购房提供相关支持的房地产行业政策性金融机构,其定位可类比国家开发银行、进出口银行、农业发展银行在各自领域的角色。融资支持方式包括但不限于贷款、强制储蓄、自愿储蓄等。
为什么要组建住房银行?
短期,组建住房银行利于改善民生、降低购房成本、提振信心、激发合理住房需求、化解房地产库存、促进经济增长。2023年,房地产行业调控政策不断放松,但房企风险持续暴露、成交表现依然偏弱。当前化解房地产困境的关键在于需求端信心恢复,信心提振才能带动销售回暖,进而改善房企资金状况,使行业企稳。需求端信心不足主因开发商暴雷交付难、就业收入预期不稳。通过组建住房银行,一方面收购开发商库存保交楼,提振市场信心;另一方面为购房者提供低息贷款、担保增信,有效提高需求端购房能力、激发合理住房需求、去库存。
长期,房地产长周期拐点出现,组建住房银行是建立房地产长效机制的重要一环。房地产行业发展至今,住房金融领域以短期调控政策为主,缺乏专门服务于房地产行业的金融机构。近年,房地产长周期拐点出现,建立行业长效机制、实现行业健康平稳发展正当其时,其中组建住房银行是完善住房金融制度重要环节。从国外经验看,美国、日本、德国、新加坡等国家均成立了住房银行满足居民住房需求。
组建住房银行有充分政策依据,2013年至今,中央曾多次释放组建国家住房银行信号且做过初步尝试。
2013年,十八届三中全会在《中共中央关于全面深化改革若干重大问题的决定》中提出,“研究建立城市基础设施、住宅政策性金融机构,健全符合国情的住房保障和供应体系,建立公开规范的住房公积金制度,改进住房公积金提取、使用、监管机制”。
2014年,国常会提出,“由国家开发银行成立专门机构,实行单独核算,采取市场化方式发行住宅金融专项债券”,同年,国开行住宅金融事业部成立,可看做中国住宅政策性金融机构的初步尝试,但国开行住宅金融事业部主要服务于棚改、基建,是阶段性的、短期的、有特殊任务的,与中长期住宅政策性金融机构定位不同。
2018年,国家发改委在《关于2017年国民经济和社会发展计划执行情况与2018年国民经济和社会发展计划草案的报告》中提出,“改革住房公积金制度,研究设立国家住宅政策性金融机构,建立健全促进房地产市场平稳健康发展的长效机制”。
2019年,国务院印发的《中共中央 国务院关于支持河北雄安新区全面深化改革和扩大开放的指导意见》提出,“支持在雄安新区设立住宅政策性金融机构,探索住房公积金制度改革”。

2 他山之石:住房贷款证券化+住房自愿储蓄+住房强制储蓄三大模式
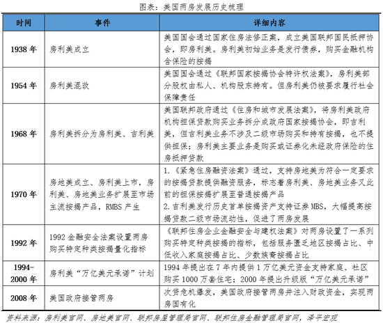
2.1 美国两房模式:政府隐性担保下的住房抵押贷款证券化,提高房贷流动性
美国住房银行包括联邦住房抵押贷款银行(FHLB)、房利美、房地美,两房(“房利美+房地美”)是美国住房市场的重要组成部分,持有或担保的住房贷款占比最高曾达80%-90%。分一二级市场看,
一级市场是美国政府于1933年经济大萧条后成立的“联邦住房抵押贷款银行(FHLB)”,为购房者提供长期低息抵押贷款。
二级市场是房利美、房地美。房利美(美国联邦国民抵押协会FNMA)由美国国会于1938年设立,是罗斯福新政的一部分,设立目的是为住房抵押贷款市场提供稳定而连续的支持,提高住房抵押贷款的可获得性,提高居民住房自有率,实现“居者有其屋”目标。1970年,为防止房利美持续占有二级抵押贷款市场垄断地位,房地美(美国联邦住房贷款抵押公司FHLMC)成立,与房地美成立目的一致。
“房利美+房地美”两房形成了美国住房抵押贷款二级市场的双寡头竞争模式。2007年,两房持有或担保的住房贷款占美国房地产市场的40%左右,次贷危机后,这一比例曾高达80%-90%。

美国两房模式的主要优势在于:
1)创新推出住房贷款证券化产品,大幅提高二级市场房贷流动性、降低购房成本。两房模式最大的创新在于将住房抵押贷款证券化。对金融机构而言,金融机构将期限长、资金规模大的住房贷款,通过抵押贷款二级市场出售给两房,回笼资金后再贷款,相比此前的“贷款-贷款收回-再贷款”模式,资金回笼周期大幅缩短,房贷流动性提高。对两房而言,两房通过购买持有或证券化住房抵押贷款,出售给投资者,使其以更低的成本融资。
2)美国政府隐性担保,两房融资成本低、债券流动性强,政府财政支出压力较小。尽管房利美、房地美20世纪70年代经历了私有化,但由于两房承担了美国政府要求的社会保障责任,其持续享受政府的隐性担保。如房利美证券可以在与美联储体系银行的回购交易中作为抵押品、享受美国国债同等待遇、豁免美国证券交易委员会注册等系列特权。由于政府隐性担保,两房在融资上具备天然优势,一是融资利率低,发行的债券风险仅次于国债;二是流动性强,债券投资者众多,包括各国央行、保险公司、养老基金等。基于融资优势,两房资金来源基本无需财政出资。
2.2 日本住房银行:危机前财政依赖型模式,危机后改建为美国市场化模式
二战后日本政府成立住宅金融公库(GHLC),GHLC依赖政府财政投融资体制,支持住房重建融资;随房地产泡沫破裂,GHLC经营恶化,逐渐向美国两房模式转变。1950年,为加快二战后经济复苏和社会重建,日本政府成立住宅金融公库,为房企、居民提供中长期低息贷款。住宅金融公库对财政资金依赖度高,如日本邮政储蓄、国民养老金等靠国家信用筹集的资金均用于支持住宅金融公库。1965年起,日本商业性金融机构进入房地产市场,与政策性金融机构形成竞争关系;90年代房地产泡沫破裂引发提前还款潮,使住宅金融公库经营面临巨大挑战。一方面,住宅金融公库的住房按揭贷款人提前还款无罚款;另一方面,住宅金融公库遭遇提前还款后,需向财政转向贷款机构(FILP)支付罚款。为应对提前还贷潮、缓解财政压力,2000年起,住宅金融公库逐渐向美国两房模式看齐,2003年,向商业化金融机构购买抵押贷款并发行MBS。
2007年住宅金融公库改建为住房金融支援机构(JHF),重点转向住房贷款资产证券化,形成了以住房抵押贷款资产证券化业务为主、住房贷款保险业务和住房贷款业务为辅的业务模式。1)住房抵押贷款资产证券化业务,即通过购房或担保为商业化金融机构长期固定利率住房贷款提供支持,占所有业务申请量的97%。具体分两种方式,一是直接购买金融机构长期固定利率贷款并进行证券化,这种方式占业务申请量的84.5%。二是在长期固定利率住房贷款证券化后为其提供担保,保证向投资者还本付息。2)住房贷款保险业务,即为商业化金融机构提供住房贷款担保,确保金融机构能够持续提供住房贷款。3)住房贷款业务,直接向特定购房者提供贷款。但门槛较高,主要服务商业化金融机构不能覆盖的购房群体,如灾后重建住房、需重建改建的老旧住房、绿色零排放住房。

改建后的住房银行市场化程度显著提高、对财政资金依赖度大幅下降,2011-2022年,财政资金占比由57.2%降至4.4%。住宅金融支援机构的目标之一是摆脱原有住宅金融公库对财政资金的依赖、实现较充分的市场化运作。经过15年运营,其基本实现这一目标,2011年,住房金融支援机构资金来源中,财政贷款及政府担保债占比57.2%,发行MBS获得的资金占比32.9%;2022年,前者降至4.4%,后者增至66.8%。


2.3 德国住房储蓄模式:专业经营、广泛参与、先存后贷、固定低息
德国住房金融体系运行着独特的住房储蓄模式。1885年,德国成立第一家持续经营的住房储蓄机构“全民住房储蓄社”,二战结束后,德国在面临住房短缺的同时,也面临着严峻的资金短缺,政府资金几乎都被投放于工商业投资以复苏经济,难以为住房建设提供足量资金,因此自给自足的住房储蓄模式得到广泛、快速发展。
德国住房储蓄银行的特点为:
1)专业经营,资金封闭循环。德国住房储蓄机构实行专业经营,除住房储蓄外不能从事其他风险性金融业务,可购买国债等低风险证券,但信贷资金只能用于为参加住房储蓄的居民提供购房、建房、改建等贷款。
2)自愿储蓄,对于低收入居民,政府给予补贴。住房储蓄是一种自愿契约,旨在通过互助形式实现自助。该储蓄方式的参与门槛较低,只需满足最低合同金额和最低存款年限要求。低收入居民也可参与住房储蓄体系,政府提供两种储蓄补贴。首先,对于年收入不超过25600欧元(51200欧元)的单身(双职工)住房储蓄家庭,月存款额不超过512欧元(1024欧元)的部分,政府将给予8.8%的配套奖励,最多奖励45欧元/月(90欧元/月)。其次,对于年收入不超过17000欧元(35800欧元)的单身(双职工)住房储蓄家庭,政府将对其住房储蓄给予9%的配套奖励,最多津贴43欧元/月(86欧元/月)。
3)“先存后贷”,公平配贷。居民与住房储蓄机构签订住房储蓄合同,约定合同额、存款期限和贷款期限,合同额约为计划贷款额的2倍,存款期限8年左右,贷款期限10-11年。依据合同约定,申请者先按月存款(约为合同额的0.48%),存款期限截止时,加上利息后的存款总额达到合同额的50%,满足配贷条件,进入配贷轮候序列。住房储蓄机构依据存款期限、还款贡献、利率等指标,对达到配贷条件的申请者进行配贷评价,评价值高的优先配贷。贷款发放后,申请者按月还款,月还款额约为合同额的0.5-0.6%。
4)低息贷款,提供长期稳定的固定低利率。德国最大的住房储蓄机构施威比豪尔银行提供一种标准产品,其贷款利率仅为2.15%,具有8年的储蓄期和10年的还款期。由于住房储蓄资金仅在机构和参与的居民之间循环,因此利率不受外界资本市场的干扰,能够实施长期稳定的低存低贷固定利率制度,存贷款利差保持在2个百分点。这种低贷款利率结合政府奖励,使得低存款利率的住房储蓄合同成为德国居民的重要投资工具。超过1/3的居民参与到住房储蓄中,为住房储蓄模式的发展提供了充沛的低成本资金。

2.4 新加坡住房公积金模式:实行强制储蓄型中央公积金制度,封闭式管理,存贷分离,高存低贷
1955年新加坡建立中央公积金制度,初期服务于养老,1968年开始用于住房。1955年,英殖民政府为逃避对新加坡本地公务员的养老责任,建立起强制储蓄型中央公积金制度,并成立中央公积金局(Central Provident Fund)负责管理。1968年后,“居者有其屋”计划实施,公积金开始用于购买组屋,1981年拓展至私宅。目前中央公积金制度已成为全面覆盖养老、住房、医疗、家庭保护、子女教育等的综合性社会保障制度。
实行强制储蓄型中央公积金制度,缴存比极高。根据《中央公积金法》规定,新加坡所有公民和永久居民,不论是雇员还是雇主,都必须按月强制缴纳公积金,任何人不得拒绝或延迟缴纳,否则需如数补缴且加罚利息。除购房及部分投资外,公积金存款只有在雇员退休后才可动用,会员无权决定公积金存款长短。此外,公积金缴存比极高,峰值高达50%(雇员、雇主各25%),目前稳定在37%(雇员20%、雇主17%),远高于中国香港(10%)、中国大陆(24%)等同样推行强制储蓄型中央公积金制度的地区,但会随着雇员年龄增长而适度降低,如55-60岁缴存29.5%(雇员15%、雇主14.5%),60-65岁缴存20.5%(雇员9.5%、雇主11%)。
公积金覆盖面极广,保障项目全,推行封闭式管理,保证专款专用。中央公积金覆盖人群较广,由于强制储蓄的要求,覆盖率从1965年的22%增至2022年的103%,总会员数也从41.8万增至420万。保障项目全,分设四大账户、专款专用,广泛覆盖退休、医疗、住房、家庭保护及资产增值等多个领域。此外,新加坡《中央公积金法》严格限制公积金的提取和投资:一是实施最低存款额规定,会员动用普通账户和特别账户进行资本投资时,须确保账户规定限额(普通账户不低于2万新元;特殊账户不低于4万新元);二是会员运用公积金账户投资所得须返回个人账户;三是会员退休提取时,普通账户和保健账户须保证规定金额,用于转入养老账户。此外,由于公积金分存在四大账户,每个账户使用范围仅限于相应领域,保证专款专用。

采取封闭式管理,“存贷分离、高存低贷”。新加坡中央公积金局(CPF)是负责管理公积金的机构,其职责包括公积金的缴纳、支付、管理和保值等。然而,CPF并不直接发放公积金贷款,而是通过购买政府债券交由新加坡政府投资公司(Government of Singapore Investment Corp,简称GIC),再由GIC将积累的公积金投资于国内组屋和基础设施建设,新加坡建屋发展局(Housing andDevelopment Board,简称HDB)获得这些资金后,发放低息贷款给购房者。公积金存款利率相对较高,普通账户为2.5%,特殊、医疗和退休账户均为4%,高于同期五年期国债收益率(2.19%)和商业银行定期存款(1.2%)。此外,公积金总额中的前6万新元及55岁以上会员的前3万新元还可额外再获得1%的利率。相比之下,公积金贷款利率较低,一般在住房公积金存款利率的基础上,上浮0.1%。自1993年以来,贷款利率一直稳定在2.6%。

3 中国住房银行的构想:住房公积金改制,专项债或MBS筹资,提供低息贷款+收购开发商库存,满足合理住房需求
1)制度基础:以中国住房公积金为制度基础,从住房公积金制度改制为住房银行的可行性较高。中国住房公积金发展近30年,已形成规模较大的存量资金池。2022年,住房公积金缴存余额9.2万亿元。但目前住房公积金存在两个困境:一是投资收益率相对较低。2022年,全国层面住房公积金增值收益率仅1.61%;城市层面,以北京、上海为例,北京、上海住房公积金增值收益率仅1.80%、1.89%。二是统筹层次较低。以天津、西藏为例,2022年,天津、西藏个人住房贷款余额占缴存余额的比例分别为80.3%、57.0%。住房公积金累积的存量资金亟待盘活。除制度基础外,近年中央将“住房公积金改革”与“设立住宅政策性金融机构”放在一起表述,也表明住房公积金制度整体改制为住房银行具有较高可行性。
2)立法保障:住房银行相关法律可考虑最高法层面立法,明确银行定位、运行机制、风险管理机制。目前,中国住房金融立法体系缺少顶层设计,中央和地方以出台短期调控政策为主,《住房公积金管理条例》是为数不多的行政法规层面的条例,具备高法律效力、强约束力、强执行力的法律缺位。若住房公积金改制为住房银行,有必要在最高法层面确定住房银行的定位、运行机制、风险管理机制等重要问题,一方面为住房银行发展提供法律基础和支撑,另一方面有利于确保资金安全。
3)资金来源:住房银行的注册资金前期可通过住房公积金贷款风险准备金、中央财政拨付资金等筹措,后期可转为资产证券化模式,缓解财政压力。若住房公积金制度改制住房银行可实现,那么住房公积金贷款风险准备金中的超额拨备可作为住房银行注册资金之一。同时,住房银行作为政策性金融机构,资金筹集可借鉴国开行模式,由财政部和中国汇金公司向住房银行注入资金。此外,可直接发行财政贴息的住房专项政策性金融债筹集资金。前期资金来源以中央财政资金注入为主,后期或可借鉴美国两房模式,采取“按揭-MBS-住房银行”模式,通过购买商业银行住房抵押贷款并发行个人住房抵押贷款支持证券(MBS)获取资金。
4)机构及人员:住房银行机构及人员问题可通过腾挪现有全国住房公积金管理中心、分支机构、网点、从业人员资源低成本解决。2022年,全国住房公积金管理中心341个,未纳入设区城市统一管理的分支机构109个,网点3628个,相关从业人员4.48万人。以住房公积金相关资源为基础,住房银行在此基础上进行改建,中央层面设立总行,管理中心及网点作为分行、支行,由总行实行垂直管理,省去从零开始组建的巨大成本与超长周期。
5)运营模式:住房银行业务一方面借鉴海外经验提供低息贷款,另一方面收购开发商土地和商品房库存用于保障房。
低息贷款:以“住有所居”为长期目标,住房银行为符合条件的购房者提供普惠、优惠贷款,实行新贷新办法,老贷老办法。住房银行重在履行社会保障职能,因此,与发达国家住房银行类似,中国住房银行的最终目标是“住有所居”,为符合条件的购房者提供长期稳定的低成本住房贷款。如何界定是否符合条件?可通过普通住房套数、家庭人均住房面积、家庭人均住房金额等标准,将购房者划分为住房基本信贷、住房投资信贷,对前者实行优惠利率;后者划归商业银行管理。如何管理存量与增量?可实行新贷新办法、老贷老办法。同时,划定商业银行房贷最高比例,逐渐降低商业银行存量房贷规模。
收购土地及住房:以“保交楼”“去库存”为短期目标,住房银行可通过专项资金以合适价格收购开发商土地和商品房库存,用于租赁房保障房,改善民生、救房企、缓解财政压力。2021年下半年至今,房企面临经营压力、资金链改善缓慢。同时,保交楼是重中之重,组建住房银行,建立专项资金用于收购开发商土地、商品房库存,开发商拿到资金后,限定必须进行保交楼,这样可以防止烂尾,坚决不能让购房者承担地产调整的风险,他们是无辜的和弱势群体,会影响社会稳定。当前的做法是让地方政府保交楼,但地方存在一定的财政压力,能力可能相对有限。如果房企回款有多余资金,可以用于拿地,土地财政就会恢复,地方债务压力就能缓解,基建有望回升。收购的库存商品房和土地用于租赁房保障房,有助于改善民生,如果额外再新增供地用于租赁房,将导致一定程度的浪费,一举多得。
(本文作者介绍:经济学家)