意见领袖 | 温彬 孙莹
摘 要
2023年,财政政策加力提效,重心随着国内经济形势的变化不断调整。上半年,疫情影响逐步消退,经济运行整体回升向好,需求收缩、供给冲击、预期转弱三重压力得到不同程度的缓解,在此形势下,考虑到上年财政实际执行力度空前,财政政策重在提升效能、力度有所收敛。下半年,由于经济恢复基础不牢固、修复速度不及预期,加之城投非标违约及商票逾期事件频发影响市场信心,财政政策转向发力稳增长,并着力化解地方政府债务风险。
展望2024年,积极的财政政策将适度加力、提质增效。预计赤字率目标安排在3.5%左右,若经济恢复不及预期,不排除年中上调预算的可能性;稳增长和防风险统筹考虑下,新增专项债规模可能由2023年的3.8万亿元小幅增加至4万亿元左右;财政支出结构和税费优惠政策将进一步优化,增强精准性和针对性,兼顾供给侧和需求侧,推动形成消费和投资相互促进的良性循环;在化债的同时,加快推进财政体制和地方债管理机制改革,消除地方债问题形成的根源。
目 录
一、2023年财政政策回顾
(一)财政政策力度加大、效能提升
1.延续、优化、完善税费优惠政策
2.加大中央对地方转移支付力度
3.用足用好地方政府专项债
(二)财政运行总体平稳
1.财政收入企稳改善
2.财政支出稳步扩大
3.广义财政收支端继续承压
(三)地方债务风险逐步缓释
1.开好前门
2.严堵后门
二、2024年财政政策展望
(一)政策取向
1.适度加力
2.提质增效
(二)主要举措
1.赤字率安排在3.5%左右
2.保持适当支出强度
3.合理安排政府投资规模
4.优化调整税费优惠政策
5.有效防范化解地方债务风险
(三)财政形势
一、2023年财政政策回顾
2023年,财政政策加力提效,重心随着国内经济形势的变化不断调整。上半年,疫情影响逐步消退,经济运行整体回升向好,需求收缩、供给冲击、预期转弱三重压力得到不同程度的缓解,在此形势下,考虑到上年财政实际执行力度空前,财政政策重在提升效能、力度有所收敛。下半年,由于经济恢复基础不牢固、修复速度不及预期,加之城投非标违约及商票逾期事件频发影响市场信心,财政政策转向发力稳增长,并着力化解地方政府债务风险。
(一)财政政策力度加大、效能提升
1.延续、优化、完善税费优惠政策
2023年,我国分别于年初和下半年,分批次延续、优化和完善了近70项税费优惠政策,着力为市场主体纾困解难,推动经济平稳健康发展。据国家税务总局,截至10月底,全国新增减税降费及退税缓费16607亿元。
鉴于增值税存量留抵税额已经在2022年集中退还给企业,税费优惠政策规模较上年的4.20万亿元有所降低,有关部门下更大功夫用好税费优惠政策空间、找准发力方向,并全力以赴推进落实,确保政策红利充分释放。
在政策面上,增强连续性、精准性、制度性、普惠性。其一,对2023年、2024年即将到期的税费优惠政策一揽子进行明确,大部分政策直接延续至2027年底,并进一步加力加劲,极大稳定了各类经营主体预期;其二,从提高供给质量和扩大有效需求双向发力,重点支持小微企业和个体工商户,支持先进制造业,支持高水平科技自立自强,支持促增收扩消费保民生,支持稳外贸稳外资和资本市场健康发展,积极回应了各方关切;其三,将企业研发费用加计扣除比例由75%统一提高到100%,并且作为制度性安排长期实施,营造激励企业创新投入的良好税制环境;其四,将民营经济纳税人作为税费优惠政策的主要受益对象,前10个月,全国民营经济纳税人新增减税降费及退税缓费12386亿元,占全国新增减税降费及退税缓费的近75%。
在执行面上,确保政策及时高效落实落地。健全从税务总局、省局、市局、县局一直到分局(所)的“一竿子到底”政策落实机制,针对纳税人缴费人关注度高、诉求集中的问题,发布问题答复清单,明确执行口径;推出 “便民办税春风行动”第五批28项举措,结合智慧税务建设,不断提升税费服务的智能化水平;切实抓好执法风险防控和涉税违法打击。
近年来,减税降费已成为积极财政政策的重点,与此相对应,我国宏观税负持续下行,目前已降至全球偏低水平。2022年,我国小口径宏观税负为13.8%,明显低于美国、日本、英国等发达经济体。

2.加大中央对地方转移支付力度
2023年,尽管国内经济从过去三年疫情影响中逐步恢复,总体呈现回升向好态势,但是一些地方经济发展后劲不足,一般公共预算收入增长不及预期,而房地产市场深度调整影响下,土地市场持续低迷,地方政府性基金收入依然大幅下滑。与此同时,地方“三保”支出、债务还本付息、重点领域项目资金需求不断加大,地方财政运行仍持续紧平衡态势。
对此,中央财政通过优化支出结构,加大对地方转移支付力度,同时提高了一般性转移支付占比,向财政困难和经济欠发达地区倾斜,并优化县级基本财力保障机制奖补办法,为地方财政特别是基层财政平稳运行提供有力保障。2023年年初预算中,中央财政安排对地方转移支付10.06万亿元,首次突破10万亿元关口,相比上年执行数增长3.6%,剔除一次性安排的支持基层落实减税降费和重点民生等专项转移支付后增长7.9%。在此基础上,年底中央财政又增发1万亿元国债,并通过转移支付方式全部安排给地方,其中2023年拟安排使用5000亿元,结转2024年使用5000亿元,这意味着2023年中央对地方转移支付规模进一步提升至10.56万亿元。

3.用足用好地方政府专项债
2023年,为持续扩大有效需求、增强经济恢复发展拉动力,各部门各地区继续把用好用足专项债作为积极财政政策加力提效的重要抓手。
从发行规模来看,支撑重大项目资金充足。截至11月底,新增专项债共发行3.85万亿元。其中,用于项目建设的新增专项债发行3.67万亿元,中小银行专项债发行1805亿元。叠加2022年末地方政府有约1.20万亿元已发行未使用的专项债结转至2023年使用,全年实际使用专项债资金规模高达5.05万亿元。
从发行节奏来看,与2021年较为类似。2023年专项债提前批额度较多、下达时间较早,因此一季度发力明显,呈现出“快马加鞭”势头。但由于第二批新增专项债额度下达时间较晚,且上年的低基数效应推高经济数据同比增速,通过发力基建维稳经济的必要性降低,导致二季度专项债发行节奏放缓。三季度专项债发行提速,规模明显高于上年同期。四季度新增专项债发行进入收尾阶段,并提前下达2024 年部分专项债新增限额。
从资金投向来看,基建占比与去年基本持平。2023年前11个月,发行的用于项目建设的新增专项债中,投向基建领域占比为63.4%,略高于上年的63.3%。12个主要投向中,占比排名前三位的是市政和园区、社会事业、保障性安居工程,分别为32.1%、14.6%、12.3%。
从资金使用效率来看,进一步提高。2023年,财政部继续加强专项债券项目储备和投后管理,完善项目建设和运营全周期、全过程监督管理机制,着力提升专项债券资金使用效益。同时,研究扩大债券资金投向领域和用作项目资本金范围,引导带动社会投资。这主要是考虑到随着专项债大规模发行,很多地方有收益的公益性项目已经明显不足,且2023年前11个月专项债用作项目资本金比例虽然从上年的6.6%提升至7.6%,但仍远低于25%的上限。

(二)财政运行总体平稳
1.财政收入企稳改善
2023年1-11月累计,全国一般公共预算收入同比增长7.9%,高于年初预算安排的6.7%,这主要得益于经济持续恢复、总体回升向好的带动,也与2022年实施大规模增值税留抵退税政策、集中退税较多、拉低了基数有关;预算完成进度为92.1%,略低于过去五年同期均值93.2%,完成全年狭义财政收入预算目标问题不大。
从边际变化来看,财政收入已经初步企稳。年内一般公共预算收入两年复合增速和经济一样呈“U”型分布。一季度一般公共预算收入增长较快,主要与疫后需求集中释放有关;二季度一般公共预算收入转为负增,反映经济修复放缓;三季度以来经济触底企稳,财政收入在基数走高的情况下逐步改善,从7月的-1.1%升至11月的14.0%。
从收入结构来看,供给端的生产税增速高于需求端的收入税和消费税。前11个月,面向生产环节的国内增值税表现良好,同比增长47.6%,是财政收入的主要拉动项;而面向收入和消费环节的国内消费税、企业所得税、个人所得税同比分别下降4.1%、6.0%、0.5%,与生产税增速相背离,反映近年来供给强于需求的特点并未改变。

2.财政支出稳步扩大
2023年1-11月累计,全国一般公共预算支出同比增长4.9%,低于年初预算安排的5.6%,因为地方财政支出在收入掣肘下完成额有所下降,前11个月地方一般公共预算支出同比增长4.8%,而年初财政预算报告中的目标增速是5.2%;预算完成进度为86.7%,持平与过去五年同期均值。
从边际变化来看,财政支出保持稳步扩大节奏。一季度,一般公共预算支出保持较高强度,前置发力特征较为明显;二季度,一般公共预算支出强度随着收入的下行而有所收敛;三季度以来,为巩固经济回升向好基础,一般公共预算支出增速明显加快,特别是地方支出积极“赶进度”。
从支出结构来看,“民生占比增加、基建占比下降”的趋势延续。前11个月,民生方面的社会保障和就业、教育、卫生健康支出分别同比增长9.0%、5.7%、1.4%,占全国一般公共预算支出的38.5%,创近五年新高;基建领域支出同比增长3.0%,占全国一般公共预算支出的21.9%,低于上年全年的22.8%;债务付息支出同比增长5.4%,占全国一般公共预算支出的4.6%,较上年全年提高0.2个百分点,政府债务付息压力边际加大。

3.广义财政收支端继续承压
2023年,由于土地市场低温态势仍在持续,土地使用权出让收入大幅下跌,政府性基金收支低迷。1-11月累计,全国政府性基金预算收入同比下降13.8%,远低于年初预算安排的0.4%的增长速度,预算完成进度为66.3%,较上年同期的61.0%略有改善;全国政府性基金预算支出同比下降13.3%,而年初财政预算报告中的目标增速是6.7%,预算完成进度为70.5%,略高于上年同期的69.0%。

(三)地方债务风险逐步缓释
2023年,为更好统筹发展的效率与安全,我国继续围绕“开前门、堵后门”两条核心主线,精准施策稳妥化解地方政府债务问题,地方债务风险逐步缓释。
1.开好前门
一是保持一定的“开前门”力度,促进稳增长、稳投资。2023年1-11月累计,地方债发行规模达9.1万亿元,较上年全年增加1.8万亿元;净融资额为55624亿元,较上年全年增加9825亿元。截至11月末,全国地方政府债务余额404713亿元,已突破40万亿元关口。随着地方债务规模上升,利息负担进一步加重,但目前风险总体可控。截至三季度末,我国地方政府负债率上升至31.2%,推动政府部门负债率上升至53.8%,低于国际通行的60%警戒线,也低于主要市场经济国家和新兴市场国家水平。
二是提高中央政府债务比重,避免地方政府债务规模过快增长。年初预算中,财政赤字比上年增加5100亿元,均由中央财政承担。年底中央财政又增发1万亿元国债,全部给地方使用,但由中央财政承担还本付息,不增加地方财政负担。这主要是考虑到,近年来财政政策发力更多依赖广义财政,导致地方政府杠杆率增速明显快于中央政府,加杠杆空间较为有限,而中央政府杠杆率处于国际偏低水平且举债成本较低。
三是全面优化地方债务期限结构,缓解地方政府偿债压力。2023年,我国统筹考虑地方债收益率曲线建设、项目期限、融资成本等因素科学设计债券期限,合理控制融资成本、避免未来到期过于集中。1-11月,地方债平均发行期限12.44年,较上年全年缩短0.79年;平均发行利率 2.90%,较上年全年下降 11bp;总体发行利差从上年全年的14.69bp下降至14.32bp。

2.严堵后门
其一,继续严控新增隐性债务。通过压实地方责任,从融资的需求端和供给端双向发力、联动监管,强化金融机构监管和窗口指导,阻断违法融资和高息融资路径。
其二,加快化解隐性债务存量规模。2023年7月召开的政治局会议提出,“要有效防范化解地方债务风险,制定实施一揽子化债方案”,主要措施包括发行特殊再融资债进行置换等。
10月至12月中旬,有29个省区市合计发行特殊再融资债券1.39万亿元。其中,贵州发行规模最高,达2264亿元;天津、云南、湖南、内蒙古发行规模均超过1000亿元;吉林、辽宁、重庆、广西、安徽发行规模均超过600亿元。
本轮发行的特殊再融资债主要用于置换存量非标、高息债务,少数省份部分用于偿还拖欠企业账款,有助于增强城投公司资金流动性,缓解市场对城投债务风险的担忧。
本轮特殊再融资债的发行主体依然是地方政府,由地方政府来承担还本付息责任。这意味着尽管 “一揽子化债方案”由中央进行顶层设计,但化债的责任主体依然是省级地方政府,从而可以避免中央兜底预期引发的道德风险。

与前两轮相比,本轮特殊再融资债发行呈现出以下特点:一是规模更大、节奏更快。前两轮发行历时较长,分别为10个月和9个月,本轮不到3个月发行规模就已超过前两轮之和,体现本次化解隐性债务的决心;二是发行期限较长。本轮发行特殊再融资债期限以5-10年期为主,最短发行期限为3年期,而上一轮有1年期和2年期的特殊再融资债发行。延长发行期限有助于地方缓解短期流动性压力,在更长期限内调整债务结构、平滑偿债负担,从而更好达到“以时间换空间”的目的;三是一般债占比更高。本轮一般债占比近六成,而前两轮一般债占比仅四成,从而更好适应投资结构。
除发行特殊再融资债以外,金融机构也协助地方化债。央行、金管局等指导金融机构不抽贷、不停贷、减息置换存量债务,支持债务重组,这有利于压降高息债务和短期债务占比,降低利息负担,实现存量债务不断链,有序缓释城投债务风险,避免发生处置风险的风险。
其三,推进融资平台公司市场化转型发展。根据各融资平台公司的业务情况,细分为不同类型,分类推进融资平台改革转型,形成政府和企业界限清晰、责任明确、风险可控的良性机制。在转变角色定位、主营业务、投融资模式、经营机制、监管方式上下功夫,加快建立健全现代企业制度,完善市场化经营管理机制,不断提升国有资本运营质量效率。
二、2024年财政政策展望
展望2024年,积极的财政政策将适度加力、提质增效。预计赤字率目标安排在3.5%左右,若经济恢复不及预期,不排除年中上调预算的可能性;稳增长和防风险统筹考虑下,新增专项债规模可能由2023年的3.8万亿元小幅增加至4万亿元左右;财政支出结构和税费优惠政策将进一步优化,增强精准性和针对性,兼顾供给侧和需求侧,推动形成消费和投资相互促进的良性循环;在化债的同时,加快推进财政体制和地方债管理机制改革,消除地方债问题形成的根源。
(一)政策取向
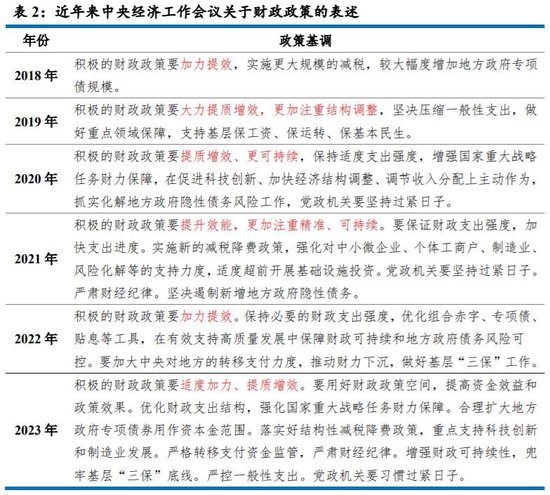
中央经济工作会议指出,2024年“积极的财政政策要适度加力、提质增效”。相比上年的“加力提效”,政策取向基本一致,体现出政策的连续性。财政部在新闻发布会上曾表示,“加力提效”中的“加力”就是要适度加大财政政策扩张力度,“提效”就是要提升政策效能。

1.适度加力
“适度加力”意味着财政政策会根据经济运行情况,适时、适度加大政策扩张力度,巩固经济回稳向好基础。强调适度,主要是出于以下考虑:一方面,随着经济持续修复,财政增收有基础,政策过度扩张力度的必要性下降,同时也为宏观调控留下更多政策空间;另一方面,2023年底中央财政增发国债1万亿元转移支付给地方使用,考虑到债券发行、资金拨付、项目端申报等均需要时间,形成实际投资支出将在2024年。
2.提质增效
“提质增效”则是从优化结构和加强管理着眼,进一步完善政策实施机制,切实提升政策效能和资金效益,这是财政政策的长期目标,旨在缓解地方财政压力、确保财政运行可持续。
2023年以来,地方可用财力增长乏力,而财政支出刚性增长,财政收支延续紧平衡。1-11月累计,地方财政赤字9.7万亿元,略高于上年同期的9.6万亿元,明显高于2020年、2021年同期的7.7万亿元和7.0万亿元,赤字使用进度70.1%,高于过去三年同期均值68.7%;地方政府性基金收支逆差3.2万亿元,规模仅次于上年同期的3.6万亿元,政府性基金收支空间也在进一步缩减。
(二)主要举措
1.赤字率安排在3.5%左右
2024年预算赤字率可能会安排在3.5%左右。赤字率继续突破3.0%,主要是因为当前外部不稳定不确定因素依然较多,国内需求仍显不足,经济回升向好基础尚需巩固,但经过疫情三年的资金腾挪后,赤字之外的工具箱,如专项债、特别国债、调入资金、结转结余、政策性金融工具等空间缩小。赤字率比2023年预算调低0.3个百分点,则是为应对风险挑战预留政策空间,若经济恢复不及预期,不排除年中上调预算的可能性。
在《以进促稳,复归常态——2024年中国经济形势展望》中,我们预计2024年实际GDP增速约为5.0%,CPI、PPI分别同比上涨1.0%、0.5%左右,据此推算出赤字规模约在4.82万亿元左右,与2023年基本持平。地方债务扩张约束下,中央是加杠杆的主力,赤字规模或达41000亿元左右;地方赤字规模为7200亿元左右,持平于2023年。

2.保持适当支出强度
虽然赤字率适当下调,但2024年财政支出力度将比2023年进一步增加。一是随着经济持续修复,财政增收有基础;二是2023年年底增发的1万亿元国债将有一半结转至2024年使用;三是国有资本收益将更多地划转和补充到一般公共预算。2023年11月7日,中央全面深化改革委员会第三次会议审议通过了《关于进一步完善国有资本经营预算制度的意见》,提出合理确定预算收支规模,统筹保障和改善民生。这意味着未来国有资本经营预算往一般公共预算调入资金的规模和比例有望进一步提高,用于保障民生等公共服务支出。
与此同时,优化财政支出结构。一方面,严格过紧日子执行。继续从严控制一般性支出,强化“三公”经费预算管理,努力降低行政运行成本,把更多财政资源腾出来,用于改善基本民生和支持市场主体发展。另一方面,完善财政转移支付体系,继续增加中央对地方转移支付规模,筑牢兜实基层“三保”。
3.合理安排政府投资规模
稳增长和防风险统筹考虑下,新增专项债规模可能由2023年的3.8万亿元小幅增加至4万亿元左右。近年来,疫情影响下我国地方政府债务压力加大,结构性和区域性风险进一步凸显。为保障地方政府举债投资的长期可持续性、防范化解债务风险,新增专项债不可能大幅度扩容。而加快构建现代化基础设施体系要求下,基建项目新增资金需求仍然较高。
4.优化调整税费优惠政策
由于近年来我国已发布多轮减税降费举措,与发达国家相比,宏观税负水平偏低,预计2024年税费优惠政策力度不会有太大变化,规模可能在2万亿元左右,与2023年基本持平,更多将在提高精准性和针对性上下功夫。
在供给侧,继续围绕小微企业、个体工商户、科技创新、重点群体创业就业等实行结构性减税,从而稳定企业预期、增强市场信心;在需求侧,加快推进个税改革,降低中低收入人群税收负担,增加家庭实际可支配收入,更好释放消费潜力、增强经济发展动能。
5.有效防范化解地方债务风险
全国财政工作会议明确,2024年要在严格落实既定化债举措,加大存量隐性债务化解力度,坚决防止新增隐性债务的基础上,健全化债长效机制。2023年中央金融工作会议也提出了“建立防范化解地方债务风险长效机制,建立同高质量发展相适应的政府债务管理机制”的要求。
预计2024年在化债的同时,财政体制和地方债管理机制改革将加快推进,消除地方债问题形成的根源。具体措施可能包括:其一,对央地财权、事权进行再平衡,主要方向可能是强化上级事权,减少共同事权,并避免“层层下压”的现象;其二,优化完善债务管理长效机制,将绩效管理融入到项目资金“借、用、管、还”全过程,促进资金安全、规范、高效实用;其三,强化财政与金融配合,以财政为主,金融从数量和价格上支持财政,避免财政单打一进而透支空间;其四,加快地方税体系建设,为地方政府构建稳定税源,弥补土地财政缺口。
(三)财政形势
一般公共预算方面,在经历了疫后第一年“波浪式发展、曲折式前进”的复苏进程之后,预计经济增速会逐渐向潜在水平收敛,带动财政收入较快增长,增速与名义GDP增速基本匹配,预计在6.5%左右。财政支出增速可能略低于名义GDP增速,在5.5%左右。
政府性基金预算方面,随着政策持续发力,房地产市场有望逐渐企稳,带动土地出让收入回暖,加之上年基数偏低,预计2024年政府性基金收入同比增长1.0%左右。政府性基金收入改善会支撑政府性基金支出增长,预计全年增速在2.0%左右。
来源: 民银研究
(本文作者介绍:民生银行首席经济学家)