意见领袖 | 温彬、王静文

摘要
2023年,我国经济运行一波三折,一季度积压需求释放后增速转弱,下半年政策发力带动筑底回升,全年GDP同比增长5.2%左右。
展望2024年,预计增长目标将设置为5.0%左右,经济增速会逐渐向潜在水平收敛,支撑因素包括以下几个方面:
一是出口。随着外需拖累缓解、出口市占率保持稳定以及价格企稳回升等,预计出口增速回正,全年能实现3.0%左右的正增长。二是消费。居民消费能力随就业恢复得到改善,消费意愿随伤痕效应消退得到提升,消费有望保持稳健发展。三是投资。基建投资仍是财政发力稳增长的重要抓手,制造业投资有望随出口恢复,房地产开发投资在“三大工程”的带动下降幅有望收窄,民间投资则有望转正。在经济固本培元、复归常态过程中,物价也有望摆脱此前的类通缩态势,预计2024年CPI同比上涨1.0%,PPI同比上涨0.5%左右。
政策方面,中央提出要“稳中求进,以稳促进,先立后破”。财政政策要“适度加力,提质增效”,赤字率有望上调至3.5%左右,专项债规模增加至4.0万亿元左右;货币政策要“灵活适度,精准有效”精准有力,量、价和结构性政策都有发力空间。
目 录
一、2023年国内经济回顾
二、2024年国内经济展望
(一)GDP:预计2024年目标为5.0%左右
(二)出口:预计2024年同比增长3.0%左右
(三)消费:预计2024年同比增长5.5%左右
(四)投资:预计2024年同比增长5.0%左右
1.基建投资:预计2024年同比增长5.0%左右
2.制造业投资:预计2024年同比增长7.0%左右
3.房地产开发投资:预计2024年同比增长-5.0%左右
4.民间投资:预计2024年同比增长2.0%左右
(五)物价:CPI温和上涨,PPI缓步回正
1.CPI:预计2024年同比上涨1.0%左右
2.PPI:预计2024年同比上涨0.5%左右
三、2024年宏观政策展望
(一)政策导向:稳中求进,以进促稳,先立后破
(二)财政政策:适度加力,提质增效
(三)货币政策:灵活适度,精准有效
附:主要指标预测表
一、2023年国内经济回顾
2023年,官方制定了5.0%左右的年度GDP增长目标。截至前三季度,累计增速为5.2%。据统计局测算,四季度只要增长4.4%以上,就足以保障完成年度目标,难度并不大。从单季表现来看,经济运行可谓一波三折。
经历了2023年初的疫情防控平稳转段后,一季度GDP同比增长4.5%,高于去年四季度的2.9%,也超出市场预期,实现了良好开局。推动因素包括经济社会恢复正常后服务业和消费明显回升、居民积压购房需求释放带动房地产开发投资降幅收窄、财政和货币政策发力支持基建投资发挥托底作用,以及产能加速恢复带来的出口韧性等。
进入二季度之后,经济恢复速度放缓,各项指标大都出现回落。当季GDP同比增长6.3%,折合两年平均增速为3.3%,低于一季度的4.7%。环比增速为0.8%,低于一季度的2.2%。
二季度经济增速之所以放缓,主要受以下几个因素拖累:一是出口受外需放缓和地缘政治等因素影响转向低迷。二是受预期不稳、产能过剩等因素影响,民企扩产意愿不足。三是失业率上升,对居民消费和加杠杆意愿形成冲击。四是受市场预期转弱、加杠杆意愿不足等因素抑制,新增购房需求下降,市场转向降温,进而对部分地方政府债务构成压力。
进入下半年之后,随着政策加大宏观调控力度,经济有边际好转迹象。三季度GDP同比增长4.9%,好于市场预期。两年平均增速为4.4%,较二季度加快1.1个百分点。季调环比增长1.3%,也好于二季度水平。
下半年以来经济主要沿着三条主线回温。一是就业和收入支撑居民消费回暖。城镇调查失业率持续下降,居民消费倾向不断上升,为经济修复提供了较强动力;二是产业升级与结构优化下的新增长动能。以新技术、新能源为代表的高端制造业,在工业生产、投资和外贸方面,都发挥了重要支撑作用;三是政策效应持续释放。7月政治局会议以来,促进民间经济发展壮大、稳定房地产市场、发行特殊再融资债券等政策接连出台,对提振市场主体信心发挥了积极作用。
可以认为,随着政策持续落地显效,本轮周期经济增长和通胀底部基本已经形成,回稳向好势头正趋于巩固。预计四季度我国出口降幅或将继续收窄,前期各项政策有望促进内需继续回稳。考虑到去年四季度的基数较低,预计当季GDP有望回升到5.2%左右,全年增速预计为5.2%,顺利实现年度目标。

二、2024年国内经济展望
(一)GDP:预计2024年目标为5.0%左右
2023年我国GDP增长目标设置为5.0%左右,预计2024年目标仍然维持在这一水平。
从必要性角度看,一是与中长期目标相衔接。如果要实现2035年经济总量翻一番的目标,则需要2024年-2035年平均经济增速达到4.55%左右。为了留出缓冲空间,预计不会在上年5.0%左右基础上再往下调。二是保证就业稳定。2024年预计高校毕业生人数将上升至1179万人,再创历史新高。按照“经济增长一个百分点带动大约220万个就业岗位”推算,至少需要达到5.0%左右的增速才能基本与新增毕业生人数相匹配。
从可行性角度看,市场对于“十四五”期间我国潜在增长水平的预期约为5.0%-5.5%区间。国家统计局副局长盛来运在《中国经济高质量发展大势没有变》也指出,“2020年-2022年中国经济年均增长4.5%,明显低于潜在增长水平”。2023年前三季度,我国GDP平减指数为-0.78%,连续两个季度为负,成为继1998-1999和2009年之后的第三个负增长时段。负产出缺口的存在显示实际经济增速确实未达到潜在增长水平,因此,设置5%左右的增长目标具有可行性。通过加大逆周期调节力度,可以在不刺激通胀的前提下改善经济表现。
从历史规律看,我国历史上还没有连续三年下调增长目标的先例。自2010年以来,GDP增速目标呈缓步回落态势,下调步长均为0.5个百分点,且最多连续两年下调。这种方式,可以为保持就业和经济发展提供一定缓冲,同时也向市场传达出足够的信心。考虑到2022年和2023年已经连续两年下调增长目标,连续第三年下调的可能性不大。
展望2024年全年,在经历了疫后第一年“波浪式发展、曲折式前进”的复苏进程之后,预计经济增速会逐渐向潜在水平收敛,支撑因素包括以下几个方面:
一是出口。随着外需拖累减弱、出口市占率保持稳定以及价格企稳回升,预计2024年出口增速有望转正,全年能实现3.0%左右的正增长。二是消费。居民消费能力正随就业恢复得到改善,消费意愿也随伤痕效应消退得到提升,这为消费稳健发展提供了基础。三是投资。基建投资仍是财政发力稳增长的重要抓手,制造业投资有望随出口与利润率走高而继续恢复,房地产开发投资在“三大工程”带动下降幅有望收窄,民间投资则有望转正。在经济复归常态过程中,物价也有望摆脱此前的类通缩态势,预计2024年CPI同比上涨1.0%,PPI同比上涨0.5%左右。

(二)出口:预计2024年同比增长3.0%左右
受“高基数、低价格、弱外需”三重因素共同影响,2023年我国出口表现偏弱。1-2月出口延续2022年末的负增长态势,3、4月逆势上涨,5月份后步入持续下行区间,在去年同期低基数条件下,11月出口增速回升至0.5%,实现转正。前11个月出口同比下降5.2%,预计全年增速-4.6%,弱于上年的5.6%。
展望2024年,预计出口增速转正至3.0%左右。
首先,外需对出口的拖累将有所缓解。2024年全球经济增速预计将略有回落,但贸易形势仍有乐观理由:一是主要发达国家抗通胀取得成效之后,政策目标将让位于稳增长,降息启动后,利率敏感型行业将企稳反弹;二是美国库存周期已经触底,2024年有望波动回升,带动我国出口边际改善。因此,WTO预测2024年全球商品贸易增速将由2023年的0.8%提高至3.3%,IMF则预测由0%上升至3.2%。
其次,出口市占率有望保持稳定。2023年我国迅速摆脱疫情影响,供应链、产业链亦在短时间内恢复稳定,出口订单外流现象有所缓和,1-7月我国出口占全球份额14.4%,高于上年同期的14.2%。我国继续巩固、拓展外贸“朋友圈”,有助于2024年出口市占率保持稳定:一是与美国经贸合作有望回暖。11月15日中美元首于旧金山再次会晤,被视为中美关系止跌企稳的标志性事件;二是与“一带一路”共建国家经贸合作持续深化,1-11月我国对“一带一路”沿线国家出口同比增长6.9%(按人民币计价),高于外贸整体增速;三是RCEP全面实施将给我国与东盟等国家的贸易合作带来机遇。
最后,出口价格将企稳回升。受人民币贬值、PPI走弱等因素影响,2023年出口价格指数不断下行,拖累出口额整体表现。目前,美联储降息提上日程,人民币升值态势初现,中东紧张局势升级、相关行业进入主动补库存周期,大宗商品价格易涨难跌,国内PPI有望继续回升,因此,预计2024年出口价格或将步入上行通道,对出口额由拖累转向支撑。
当然,2024年出口亦面临不少风险因素:一是主要经济体经济增速下滑,可能会影响整体外需表现;二是主要发达经济体未来的通胀走势仍面临较大不确定性,从而会干扰货币政策节奏;三是发达经济体的制造业回流等政策,可能会对中国在全球产业链上的地位造成冲击。但总体来看,2024年出口表现转正应该问题不大。



(三)消费:预计2024年同比增长5.5%左右
2023年,消费市场整体呈恢复向好走势,特别是餐饮消费大幅好于商品消费,但与疫前水平相比仍存在一定差距。1-11月累计,社会消费品零售总额同比增长7.2%,低于2019年同期的8.0%。消费对经济增长拉动效应明显,前三季度最终消费支出拉动GDP增长4.4个百分点,继续发挥压舱石作用。预计2023年全年社会消费品零售总额同比增长7.3%左右,高于2022年全年的-0.2%。
展望2024年,在居民收入、消费意愿逐步向好的趋势下,叠加促消费政策继续发力,消费恢复基础将不断巩固,有助于消费企稳,但受政府消费减弱、老龄化率上升以及上年基数偏高等因素拖累,预计全年增速约为5.5%左右。
一是居民消费能力改善。随着就业优先政策进一步强化和收入分配制度改革加快,就业形势持续好转、居民收入稳步提升。2023年1-11月全国城镇调查失业率均值为5.2%,较上年同期低0.4个百分点。居民收入增速二季度、三季度均高于名义经济增速,个人所得税扣除标准提高、存量房贷利率下调等政策持续显效,预计将继续支持扩大居民收入,提升消费能力。
二是居民消费意愿提升。2023年国庆中秋假期,国内旅游收入恢复至2019年同期的101.5%,为疫情以来的最高恢复率。居民消费倾向(人均消费支出/人均可支配收入)呈逐季抬升趋势,三季度达到69.8%,为2015年以来同期最高水平。从居民存款和贷款增速差来看,2023年以来也呈收窄态势,显示居民超额储蓄倾向有所下降,“伤痕效应”正在逐渐消退。
三是促消费政策将会进一步加力。中央经济工作会议提出“要激发有潜能的消费”,“推动消费从疫后恢复转向持续扩大”“增加城乡居民收入,扩大中等收入群体规模,优化消费环境”,预计各部门、各地区会牢牢把握消费这个战略基点,继续出台政策措施,充分释放出消费潜力。
与此同时,还需关注消费的制约因素:一是政府消费承压。中央经济工作会议要求“严控一般性支出。党政机关要习惯过紧日子”,可能会拖累部分地区的消费水平。二是人口老龄化程度加深。2022年末,我国65岁及以上人口比重进一步上升至14.9%,而老年人倾向于减少消费,增加储蓄,可能会影响到消费扩大。三是2024年就业压力仍然阶段性存在,以及资本市场和房地产市场的“负财富效应”,可能会影响消费能力释放;四是2023年基数偏高,预计也会影响消费读数。


(四)投资:预计2024年同比增长5.0%左右
2023年,固定资产投资成为增长拖累项。前三季度社会资本形成拉动GDP同比增长1.6个百分点,而疫前基本在2.0个百分点以上。1-11月固定资产投资同比增长2.9%,低于2022年全年的5.1%。其中基建投资和制造业投资走势稳健,房地产开发投资持续下滑。预计全年固定资产投资增速约为3.0%左右。
展望2024年,预计固定资产投资同比增长5.0%左右,其中,基建投资同比增长5.0%左右,制造业投资同比增长7.0%左右,房地产开发投资同比增长-5.0%左右。
1.基建投资:预计2024年同比增长5.0%左右
2023年1-11月基建投资(不含电力)累计同比增长5.8%,高于整体投资增速,仍是托底经济增长的重要抓手。预计全年基建投资增速在5.6%左右,低于2022年的9.4%。
基建投资增速回落主要原因在于:一是2023年安排专项债额度3.8万亿元,略低于上年实际发行的4.03万亿元,资金支持力度有所减弱;二是地方政府债务压力上升,财政支出向民生领域倾斜,挤压基建支出空间;三是2022年基数较高。
展望2024年,预计基建投资增速约为5.0%左右。支撑因素主要体现在以下两个方面:
从资金来源看,2023年四季度,中央财政增发国债1万亿元转移支付给地方使用,从而缓解地方支出压力、支持地方项目建设。考虑到债券发行、资金拨付、项目申报等均需要时间,形成实际投资支出将在2024年。2024年财政政策“适度发力,提质增效”,新增专项债发行规模预计将不低于2023年,继续为重点项目建设提供资金保障。财政部已表示将会适度扩大专项债券投向领域和用作项目资本金范围,以撬动更多有效投资。
从项目来看,发改委近日表示,京津冀和东北地区灾后重建项目持续推进,带动这些地区道路重建、管网修复、水利建设这些基础设施行业投资保持较快增长。国资委表示,将秉持长期主义,布局一批强牵引、利长远的重大项目,加快建设现代化产业体系,更好发挥国有经济战略支撑作用。2024年是实现“十四五”规划目标任务的关键一年,预计重大项目将会持续推进。
不过,基建投资将会面临土地财政承压和地方化债加快推进的拖累。一方面,房地产市场低迷使得地方政府土地出让收入持续负增,制约财政对基建投资的支持力度。另一方面,随着新一轮地方化债加速推进,“控增化存”下城投债用于项目建设的比重将持续下降,对基建的支撑力度预计有所减弱。

2.制造业投资:预计2024年同比增长7.0%左右
2023年制造业投资增速有所放缓,1-10月累计同比增长6.2%。但相比之下,仍高于基建投资和房地产投资增速,在一定程度上成为稳投资的压舱石。预计全年制造业投资增速约为6.1%,低于2022年全年的9.1%。
2023年1-11月制造业累计同比增长6.3%,高于基建投资和房地产投资增速,相当程度上成为稳投资的压舱石。预计全年制造业投资增速约为6.4%左右,低于2022年全年的9.1%。
2023年制造业投资增速之所以放缓,一是由于需求不足。国内经济复苏不及预期导致内需疲弱,全球经济增速放缓导致出口下滑,内外不利因素叠加,企业去库存周期被动拉长,使投资需求受到抑制;二是由于价格低迷,2023年全球大宗商品价格走弱,加之终端需求疲软,PPI自2022年10月以来连续负增长,对工业企业利润形成压制,进而拖累企业投资意愿。三是由于上年同期基数偏高。
展望2024年,“需求弱、价格低、库存高、利润降”等不利因素有望同步改善,预计制造业投资增速有望回升至7.0%左右。
从基本面看,制造业投资有回升动能。一是2024年出口有望边际回暖,将会带动以装备制造业为代表的制造业投资增速反弹;二是2023年以来制造业企业利润累计降幅持续收窄,企业正向补库存周期过渡,同样有助于改善制造业企业的经营状况和投资信心;三是2023年三季度制造业产能利用率达到75.8%,呈逐季上升趋势,有望支撑制造业投资。
从政策面看,我国制造业转型升级过程中,高端制造、智能制造、绿色转型等战略性新兴产业具备长期投资潜力。二十大报告提出“推进新型工业化,加快建设制造强国”,《扩大内需战略规划纲要(2022-2035年)》明确要求“加大制造业投资支持力度”。近期高层频繁强调新型工业化和先进制造业发展,要求加紧实施十大重点行业稳增长工作方案,中央经济工作会议将“以科技创新引领现代化产业体系建设”作为2024年重点工作首位。可以预见,未来较长一段时期内,对制造业转型升级的政策支持力度将有增无减。


3.房地产开发投资:预计2024年同比增长-5.0%左右
2023年以来,房地产市场在经历了一季度的小阳春之后持续低迷。1-11月,房地产开发投资增速同比-9.4%,继续刷新年内低点。主要指标中,除了竣工面积和待销售面积增速处于正增长区间之外,拿地、新开工、施工面积、销售面积和销售额等累计增速均处于负增长区间。预计全年房地产开发投资增速为-9.4%左右,略好于2022年全年的-10.0%。
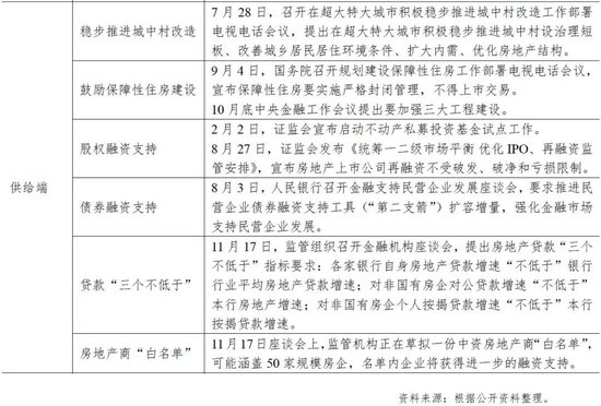
在此背景下,年内房地产支持政策持续推出,特别是7·24政治局会议不提“房住不炒”,8月份集中出台了认房不用认贷、降低首套房首付比和利率下限等需求端刺激政策,但就效果而言并不显著,短期内市场仍然面临着“价格跌—销售弱—回款难—拿地下降—投资下滑”的负反馈压力,房企甚至部分优质房企接连在股市和债市上受到冲击。因此,中央金融工作会议特别强调要“促进金融与房地产的良性循环”,随后监管层也连续召开会议,引导金融机构一视同仁满足房企的合理融资需求,更好支持刚性和改善性住房需求。
展望2024年,预计年度房地产销售面积总量与上年大致持平,房地产投资增速约为-5%左右。
从需求端看,居民购房意愿下降主要受三重因素影响:对未来收入信心不足导致加杠杆意愿不强,房价仍处于下行区间导致“买涨不买跌”心理,以及烂尾楼事件导致对期房的不信任上升。不过,随着5年期LPR利率连续下调,以及“认房不认贷”等政策出台,居民购房成本已经大幅下降。尽管城镇化率放缓、老龄化率提高会影响刚性需求,但城市更新需求和居民改善性需求仍在,年度销售面积仍能维持在11-12亿平左右。预计2024年商品房销售面积总量与2023年持平。
从供给端看,目前监管层正在制定优质房企白名单,并向大型银行提出了“三个不低于”的信贷政策 ,要求对正常经营的房地产企业不惜贷、抽贷、断贷。再加上债券融资和股权融资的加强,房企的资金来源有望好转。此外,中央金融工作会议要求“加快保障性住房等‘三大工程’建设”,央行表示将提供中长期低成本资金支持,市场对于PSL预期较高,这些都将有助于提振开发投资增速。不过,考虑到房企上一年拿地和新开工面积大幅减少,土地购置费递延支付以及建安投资对2024年开发投资的支撑作用都将相对有限,再加上房企信心修复尚需时日,当期拿地和新开工同样难以大幅反弹,预计年度开发投资增速转正可能性不大。





4.民间投资:预计2024年同比增长2.0%左右
2023年以来,民间投资延续回落走势,1-8月累计增速降至-0.7%,此后,随着一系列政策因素效果显现,增速开始缓慢回升,1-10月为-0.5%,但占固定资产投资完成额比重为51.5%,降至2011年初以来最低水平。预计全年累计增速为-0.2%,低于上年全年的0.9%。
2023年以来,民间投资延续回落走势,1-8月累计增速降至-0.7%,此后,随着一系列政策因素效果显现,增速开始缓慢回升,1-11月为-0.5%,但占固定资产投资完成额比重为51.1%,降至2011年初以来最低水平。预计全年累计增速为-0.4%,低于上年全年的0.9%。
分行业看,1-10月第二产业民间投资累计增速为9.4%,继续保持在较高水平,但第三产业累计增速为-5.8%,自2022年4月以来连续处于负增长区间,主要由于房地产业的拖累。据发改委介绍,如果扣除房地产开发投资,1-10月民间投资增长9.1%。可以认为,房地产市场的持续降温和民营房企的融资困境,是影响民企信心的关键因素。
展望2024年,我们认为,民间投资增速有望回升至2.0%左右。
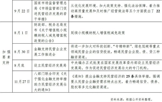
从政策面来看,自7月19日民营经济31条发布以来,国家连续出台了一系列促进民营经济发展的措施,从优化发展环境、加强要素支持等方面,促进民间经济“做大做优做强”。特别是中央金融工作会议之后,“一视同仁满足房企的合理融资需求”成为政策主线,“金融25条”也强调要从民营企业融资需求特点出发,着力畅通信贷、债券、股权等多元化融资渠道,政策效应预计会持续发挥,继续提振民企信心。
从基本面来看,一方面,1-10月私营工业企业利润总额累计增速达到-1.9%,为2022年5月以来最高水平,大幅高于工业企业平均利润增速和国有工业企业利润增速,显示私营工业企业经营状况正明显得到改善。2024年随着出口增速回升,私营工业企业投资增速有望继续反弹。另一方面,2024年房地产业预计仍处于筑底阶段,但“三大工程”陆续落地、融资环境持续改善以及上年基数偏低等因素,有望推动民营房企开发投资降幅收窄。



(五)物价:CPI温和上涨,PPI缓步回正
1.CPI:预计2024年同比上涨1.0%左右
2023年国内CPI整体波动下行,受猪肉价格下跌、需求偏弱、去年基数较高等因素影响,由年初2.1%下跌至11月的-0.4%,预计全年CPI为0.2%,低于2022年全年的2.0%。
展望2024年,预期CPI将保持温和上升态势。
首先,食品价格小幅上行。猪肉方面,2023年能繁母猪存栏量整体保持下行态势,但去化速度明显偏慢,致使猪肉价格全年保持弱势。展望2024年,能繁母猪和生猪存栏量延续下降将会带动猪肉价格走高,不过,市场高集中度导致去化速度仍然偏慢,预计猪价反弹幅度有限。其他食品方面,近年来我国农业生产保持稳定,预计鲜果、鲜菜等价格变化幅度不大。
其次,输入型通胀压力加大。2023年国际大宗商品价格先跌后涨,输入型通胀压力并不显著。展望2024年,随着美联储转向降息,主要经济体进入补库存阶段,大宗商品价格有上升可能。EIA能源市场分析报告亦指出,由于原油供需处于紧平衡状态,2024年国际油价或将小幅上行。近期IMF将2024年全球CPI预测由5.2%上调至5.8%,预计输入型通胀会小幅抬升。
最后,核心CPI平稳回升。疫情防控放开之后,居民补偿性需求得到释放,2023年出行、旅游等消费旺盛,服务品价格明显高于消费品,成为核心CPI的主要支撑。展望2024年,预计服务需求难有爆发式上涨,服务价格同比涨幅或将回落,但核心商品价格增速有望随着边际消费倾向改善而有所回升。整体看,预计核心CPI有望保持平稳回升势头。
综合来看,考虑到猪肉价格回升、输入型通胀压力抬头以及核心CPI平稳回升等因素,预计2024年全年CPI同比上涨1.0%,逐渐摆脱2023年的类通缩状况。
2.PPI:预计2024年同比上涨0.5%左右
受生产资料价格大幅下跌影响,2023年国内PPI由1月的-0.8%一路下行并快速探底,于5月达到年中低点-5.4%,而后在原油、有色等大宗商品价格回升的带动下回升至10月的-2.6%,前10个月累计涨幅为-3.1%,预计全年为-2.9%,大幅弱于2022年的4.1%。
受生产资料价格大幅下跌影响,2023年国内PPI由1月的-0.8%一路下行并快速探底,于5月达到年中低点-5.4%,而后在原油、有色等大宗商品价格回升的带动下回升至11月的-3.0%,前11个月累计涨幅为-3.1%,预计全年为-3.0%,大幅弱于2022年的4.1%。
展望2024年,预计PPI将缓步回正。
一是预计大宗商品价格波动上行。随着美联储转向降息,主要经济体进入补库存阶段,大宗商品价格有上升可能。全球能源结构调整,预计将会带来新能源相关的有色金属、硅料等需求增加及价格攀升。地缘政治风险、极端天气或灾害等对全球商品价格可能造成扰动。
二是稳增长政策有望带动投资企稳。2024年财政、货币政策均保持稳中偏松基调,央行降准降息均有可能,赤字率有望突破3%且超前发力,“三大工程”持续落地,库存回补加速,有望带动中上游行业需求抬升及价格上行。房地产供需两端政策继续放松,开发投资降幅有望收窄至-5%左右,进而可能带动钢铁、水泥、玻璃等中游需求上升。
三是预计消费有望逐步恢复。受伤痕效应消退、居民消费倾向边际上升等因素带动,2024年消费有望延续恢复态势。受基数效应影响,预计商品消费增速可能高于服务消费,进而带动食品、耐用消费品等生活资料价格上涨,并逐步向上游生产资料传导。
最后从基数效应看,2023年PPI呈现先降后升的走势,全年均处于负增长区间,低基数也会对2024年的PPI产生正向支撑。
综合来看,预计2024年PPI先升后落,6月有望转正,全年中枢约在0.5%左右。


三、2024年宏观政策展望
(一)政策导向:稳中求进,以进促稳,先立后破
2023年12月中旬,中央经济工作会议召开。会议将2024年工作总基调确定为“稳中求进、以进促稳、先立后破”。从以往更强调“稳”,到今年更强调“进”和“立”,传递出更为积极的政策信号。
所谓“以进促稳”,就是要确立更适宜的目标、出台更统一的政策,通过发展来解决稳定问题。所以会议提出“多出有利于稳预期、稳增长、稳就业的政策,在转方式、调结构、提质量、增效益上积极进取”。
所谓“先立后破”,就是要做好新旧模式之间的衔接和切换,避免之前出现过的盲目求快或一刀切的做法。涉及“立”和“破”的领域,除了能源结构之外,还包括经济新旧动能转化、房地产发展模式等。预计在新机制正式成型之前,旧模式还将运行一段时间。
此外,中央要求“统筹把握时度效”。从“时”的角度看,就是“强化宏观政策逆周期和跨周期调节”,既关注短期波动,也关注中长期的结构优化。从“度”的角度看,就是财政政策的“适度加力”与货币政策的“灵活适度”。从“效”的角度看,就是“在政策储备上打好提前量,留出冗余度,在政策效果评价上注重有效性,增强获得感”。
中央部署了九个方面的重点工作,涵盖了现代产业体系建设、扩大国内需求、深化改革、扩大开放、化解风险、“三农”、城乡融合区域协调、绿色低碳发展以及保障改善民生等方面,其中后四项单列,体现出对民生福祉的重视。而从“以进促稳”和“先立后破”角度看,以下三方面工作需要重点关注。
一是加强现代产业体系建设。会议将“以科技创新引领现代化产业体系建设”作为重点工作的第一项,反映出中央对于科技创新和产业发展的高度重视。
2022年中央经济工作会议曾提出“推动科技、产业、金融良性循环”,这无疑代表着未来的发展方向,也是“立”的题中之义。此次会议强调“以科技创新推动产业创新,特别是以颠覆性技术和前沿技术催生新产业、新模式、新动能,发展新质生产力”“提升产业链供应链韧性和安全水平”“大力推进新型工业化”“鼓励发展创业投资、股权投资”等,表明既要大力发掘新产业和新赛道,也要用新技术加快传统产业的升级,同时要加大金融支持力度。
二是扩大国内需求。会议提出“要激发有潜能的消费,扩大有效益的投资,形成消费和投资相互促进的良性循环”,与以往表述相比,重点强调了“有潜能”“有效益”和“良性循环”这几个方面,这意味着政策将不再孤立地刺激消费和投资,而是放眼长远,兼顾提升市场经济运行效率,力争实现投资和消费相互促进的良性循环,追求“1+1>2”的政策效果,提高内需增长的可持续性。
在“激发有潜能的消费”方面,会议提出既要稳定和扩大汽车、电子产品等传统消费,也要培育壮大数字、绿色、健康等新型消费,积极培育新的消费增长点,同时增加城乡居民收入、优化消费环境。在“扩大有效益的投资”方面,强调设备更新、消费品以旧换新、新型基础设施建设三个领域,并要求政府和社会资本加强合作,发挥好政府投资的带动放大效应。从“促进良性循环”角度看,预计2024年重点投资方向为与最终需求相匹配的关键民生领域,以此来实现供需匹配、良性循环。
三是防范化解风险。会议提出“持续有效防范化解重点领域风险”,与2022年会议“有效防范化解重大经济金融风险”表述相比,强调了“持续”“重点领域”,这意味着防风险工作要继续加强。会议强调要“统筹化解房地产、地方债务、中小金融机构等风险”,预示着未来防范化解风险的关键点之一在于要通盘考虑这个重点“风险三角”之间的关联关系。
房地产风险化解仍然至关重要。此次会议要求“一视同仁满足不同所有制房地产企业的合理融资需求,促进房地产市场平稳健康发展。加快推进保障性住房建设、‘平急两用’公共基础设施建设、城中村改造等‘三大工程’。完善相关基础性制度,加快构建房地产发展新模式”,继续从供给端、需求端和新模式三方面开展相关工作。
在房地产发展新模式形成过程中,当务之急仍是打破负反馈链条,阻断市场下滑,避免房地产市场风险蔓延。因此,近期的政策重点在“保交楼”之外新增了“保主体”,无论是“白名单”制度还是“三个不低于”,目的都是打破市场的惯性下滑趋势,推动金融与房地产的良性循环,以实现“先立后破”。后续随着房地产政策“组合拳”效力愈发显现,市场预期有望逐步修复,房地产行业也有望筑底企稳。
(二)财政政策:继续加力提效
2023年,财政政策重心随着国内经济形势变化不断调整。上半年,疫情影响逐步消退,经济运行整体回升向好,需求收缩、供给冲击、预期转弱三重压力得到不同程度的缓解,在此形势下,考虑到上年财政实际执行力度空前,财政政策重在提升效能、力度有所收敛。
下半年,财政政策转向发力稳增长,并着力化解地方政府债务风险。在收入端,延续、优化、完善并落实好减税降费政策;在支出端,加快地方债发行使用进度,并由中央增发1万亿元国债转移支付给地方使用;防风险方面,制定实施一揽子化债方案,加快发行特殊再融资债。
展望2024年,中央经济工作会议提出“积极的财政政策要适度加力、提质增效”。
“适度加力”意味着财政政策会根据经济运行情况,适时适度加大政策扩张力度,巩固经济回稳向好基础。强调适度,一方面由于随着经济持续修复,财政增收有基础,政策过度扩张力度的必要性下降,同时也为宏观调控留下更多政策空间;另一方面,2023年底中央财政增发国债1万亿元转移支付给地方使用,而债券发行、资金拨付、项目端申报等均需要时间,形成实际投资支出将在2024年。
“提质增效”则是从优化结构和加强管理着眼,进一步完善政策实施机制,切实提升政策效能和资金效益,这是财政政策的长期目标,旨在缓解地方财政压力、确保财政运行可持续。2023年以来,由于经济恢复基础尚不牢固,叠加房地产市场深度调整影响下土地市场持续低迷,地方可用财力增长乏力,而财政支出刚性增长,“三保”支出、债务还本付息、重点领域项目资金需求不断加大,地方财政收支延续紧平衡,一些基层财政运行比较困难。
从具体措施来看,预计2024年的财政赤字率可能会设置于3.5%左右,若经济恢复不及预期,不排除年中上调预算的可能性;稳增长和防风险统筹考虑下,新增专项债规模可能由2023年的3.8万亿元小幅增加至4万亿元左右;税费优惠政策和财政支出结构将进一步优化,增强精准性和针对性,兼顾供给侧和需求侧,从而加快推动形成消费和投资相互促进的良性循环。
(三)货币政策:确保精准有力
2023年货币政策总体保持积极基调。在总量政策方面,3月27日和9月14日分别降准25个基点,一是提供长期流动性,二是降低金融机构资金成本。此外,央行还根据市场资金情况,通过公开市场操作调节流动性。
在价格政策方面,随着经济呈现疲态,央行6月初重提“加强逆周期调节”,要求“保持货币信贷总量适度、节奏平稳,推动实体经济综合融资成本稳中有降”。6月中旬,央行序贯下调OMO-SLF-MLF-LPR利率各10个基点,8月中旬下调OMO-SLF 10个基点,MLF 15个基点,1年期LPR10个基点,5年期LPR则保持不变。
在结构性工具方面,截至3季度末,结构性货币政策工具余额约7.0万亿元,占人民银行资产负债表规模的16.4%左右。央行按照“聚焦重点、合理适度、有进有退”的原则,通过结构性工具继续加大对普惠小微、制造业、绿色发展、科技创新、基础设施建设等国民经济重点领域和薄弱环节的支持力度,以体现“精准”这一要求。
展望2024年,中央经济会议提出“稳健的货币政策要灵活适度、精准有效”。“灵活适度”的提法在2019-2021年均出现过,政策基调保持稳中偏松。2024年,稳健的货币政策将根据内外部形势、流动性情况变化等相机抉择,充分运用各类总量和结构性政策工具灵活调整,保持流动性合理充裕,满足实体经济融资需求。
会议强调“社会融资规模、货币供应量同经济增长和价格水平预期目标相匹配”,与2022年会议表述相比,将原有目标“名义经济增速”拆分为“经济增长”和“价格水平预期目标”,侧重强调货币政策在稳定价格水平预期方面的重要作用,通胀或成为下一阶段判断货币政策是否有效的重要因素。预计2024年货币政策有望适度发力,推动物价水平温和上升。
“精准有效”,一方面预示着包括PSL在内的结构性工具有望发挥更大作用,着力做好科技金融、绿色金融、普惠金融、养老金融、数字金融“五篇大文章”;另一方面,将强化货币政策和财政、产业、区域、科技政策等之间的协调配合,积极盘活被低效、无效占用的金融资源,实现信贷结构“有增有减”、融资结构“有升有降”,提高资金使用效率,为经济高质量发展注入新动力。



(孙莹、张梦婷、王娜、杨美超均有贡献)
(本文作者介绍:民生银行首席经济学家)