文/意见领袖专栏作家 靳毅

变动一:“投资级公司”认定趋严,“正式稿”删除对于“金融、建筑工程、航空运输等特殊行业”资产负债率的放松监管。多数非银金融企业未来不能被认定为“投资级公司”,相关债券也无法享受风险权重下调利好。
变动二:“核心市场参与者”认定放宽。券商自营、保险自营被明确纳入“核心市场参与者”,避免了季末资金交易时银行间信用分层加剧。法人产品户方面,除公募基金、银行理财产品等公募产品延续“征求意见稿”规定,被认定是“核心市场参与者”外,基金专户、券商资管、保险资管是否属于“满足一定资本或杠杆率要求且受监管的资产管理产品”,仍需监管进一步说明。
变动三:资产管理产品穿透认定放宽,允许公募基金管理人作为“独立第三方”计算风险资本权重系数,为商业银行按照“穿透法”计量公募基金提供了便利。
今年中长端银行普通债、二级资本债的利差中枢已经出现抬升,或反映出商业银行对于《资本新规》落地的预期。但对于1Y以下短端而言,利差中枢尚未出现明显变化。我们认为,随着2024年《资本新规》的正式生效,以及第一个检查点的临近,《资本新规》对于银行同业资产券种短端的影响,可能也会逐渐体现。

11月1日,国家金融监督管理总局发布《商业银行资本管理办法》(以下简称“正式稿”)。相比于2月18日公布的《商业银行资本管理办法(征求意见稿)》(以下简称“征求意见稿”),本次“正式稿”整体变动不大,但在部分细节处做出了修改。
“征求意见稿”公布后,我们曾在2月21日、3月26日发布两篇报告《资本新规如何影响债市?》、《同业降杠杆,影响有多大?》,分析“征求意见稿”相较于现行规定(2013年版《商业银行资本管理办法(试行)》)作出的变化,及其对债市的影响。感兴趣的投资者可以参考往期报告,在此不做赘述。
本文将重点分析本次“正式稿”对比“征求意见稿”做出的修改,特别是其中我们认为对于债市可能产生影响的部分。
变动一:“投资级公司”认定趋严
变动
相较于现行规定,“征求意见稿”和“正式稿”均提出了“投资级公司”这一认定。财务方面,利润总额和归母净利润、资产负债率和现金流量净额三类数据若符合监管要求,可被认定为“投资级公司”,享受风险资本权重从100%下调至75%的利好。
值得关注的是,本次“正式稿”对“投资级公司”的认定趋严,我们认为主要变化在资产负债率要求方面。“征求意见稿”要求“上一会计年度末资产负债率原则上不高于70%,金融、建筑工程、航空运输等特殊行业的公司可适当放宽”。“正式稿”则删除了后半句话,即删除了对于“金融、建筑工程、航空运输等特殊行业”资产负债率的放松监管(表1)。

我们认为,这一变化重点影响非银金融债(非次级债),如证券公司债、保险债等,边际影响城投债。
由于非银金融机构资产负债率普遍较高,考核资产负债率后,多数非银机构将不能再被认定为“投资级公司”。以证券公司债为例,参考“征求意见稿”,如果我们假设非银金融机构认定“投资级公司”时豁免资产负债率要求,根据2022年底财报数据,我们计算市场上有98%的证券公司债(非次级债)符合“投资级公司”的认定。但是考核资产负债率要求后,符合“投资级公司”认定的同类债券比例大幅下降至4.2%。
不过从历史行情来看,“征求意见稿”出台之后,证券公司债利差中枢并未因未来可能享受“投资级公司”认定利好而系统性下移(图1),我们认为这反映出投资者尚未根据“征求意见稿”进行交易。“正式稿”出台后,我们认为新的修订对于目前行情的影响也不大。只不过利好政策受限,会抑制未来相关券种信用中枢下行的空间。

“建筑工程、航空运输”主要涉及城投领域,我们认为这一修订也会边际影响部分城投公司的资质认定。我们计算,若新增资产负债率要求,根据2022年底财报数据,符合“投资级公司”认定的城投债占比将从30.3%略微下降至29.4%。
同时我们提示,有关“投资级公司”认定的变化,也会影响到后续商业银行对于所涉及行业的贷款偏好。
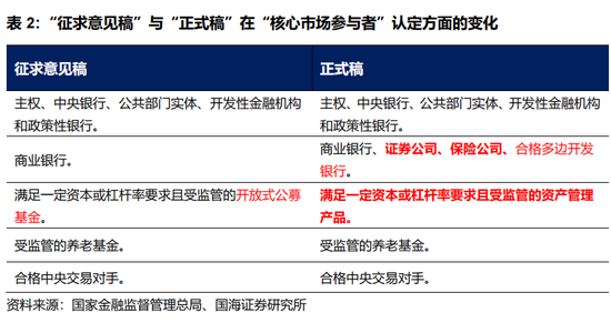
变动二:“核心市场参与者”认定放宽
“征求意见稿”和“正式稿”提出了“核心市场参与者”的认定,主要涉及资金质押回购交易。
若非“核心市场参与者”,当资金交易对手方是商业银行时,本方只能押1.25倍市场价值的国债、政金债,才能使得对手方商业银行计提风险资本权重为0%。如若不然,在跨季考核时,可能因消耗对手方商业银行风险资本而导致资金交易成本上升或被拒绝交易。
若为“核心市场参与者”,当资金交易对手方是商业银行时,则无“押1.25倍”的要求,只要1倍覆盖(押国债、政金债)即可使得对手方商业银行计提风险资本权重为0%。
“征求意见稿”在“核心市场参与者”认定方面较为狭窄。目前广泛参与资金交易的券商自营、保险自营,以及基金专户、券商资管、保险资管等非公募法人产品,不被“征求意见稿”认定是“核心市场参与者”。由此可能导致跨季时,上述账户资金融入成本上升,银行间信用分层加剧。
但“正式稿”放松了相关认定,券商自营、保险自营被明确纳入“核心市场参与者”。法人产品户方面,除公募基金、银行理财产品等公募产品延续“征求意见稿”规定,被认定是“核心市场参与者”外,基金专户、券商资管、保险资管是否属于“满足一定资本或杠杆率要求且受监管的资产管理产品”,仍需监管进一步说明,但我们认为也存在纳入机会。

变动三:资产管理产品穿透认定放宽
变动
有关商业银行投资资管产品如何计算风险资本权重,在2月21日报告《资本新规如何影响债市?》中,我们已有详述。
简单来说就是,如果能详细掌握资管产品底层资产,按照“穿透法”计提。如果不能,根据基金募集说明书等对底层资产范围的限定,进行“授权基础法”计算。如果“授权基础法”也不适用,则按照1250%计提权重。
“征求意见稿”规定,商业银行实施“穿透法”计提时,“商业银行所获取的基础资产信息能够被独立第三方确认”——我们认为这增加了商业银行投资公募基金时按照“穿透法”认定的难度。因为公募基金投资者数量众多,出于信息披露公平性的原则,很难向商业银行投资方单独报送底层资产,并交由独立第三方审核确认。
本次“正式稿”则新增一条说明“特定情况下,(独立第三方)包括资产管理产品管理人”(表3)。在“正式稿”通知附录的“资本监管政策问答”中,监管额外说明“现阶段‘特定情况’是指商业银行投资的资产管理产品是公开募集证券投资基金。”
我们认为,该规定为商业银行按照“穿透法”计量公募基金提供了便利,只需要投资方商业银行和基金管理人两方合作,无需通过第三方。具体操作时,基金管理人可以通过自身计算,报送一个风险资本权重系数。商业银行也无需直接掌握公募基金底层资产情况,使用基金管理人报送的风险资本权重系数乘以1.2即可(表3)。

同时我们也认为,本次《资本新规》的正式落地,将对未来商业银行与公募基金之间的互动产生深远影响:
① 与商业银行合作时,基金管理人需要独立计算风险资本权重系数,对基金公司会计系统提出新的改造要求。
② 由于同业存单、商业银行普通债、商业银行次级债等同业资产风险计提上升,商业银行或将更加倾向于投资利率债基金。
③ 若无法满足商业银行穿透要求,纯债基金采用“授权基础法”的,我们建议在基金募集说明书或通过其他公开说明,限制次级债(风险权重150%)的投资比例。以免按照“授权基础法”认定时风险权重计提大幅上升,不利于吸引银行自营资金。
正式稿落地,对债市有哪些影响?
变动
我们认为本次《资本新规》最重要的变化,还是在于银行同业资产(同业存单、银行普通债、银行二永债)风险资本权重的整体上移,此举将一定程度上抬升相关券种的信用利差。
从历史行情上来看,今年中长端银行普通债、二级资本债的利差中枢已经出现抬升,或反映出商业银行对于《资本新规》落地的预期(图2)。但对于1Y以下短端而言,利差中枢尚未出现明显变化(图3)。
我们认为,随着2024年《资本新规》的正式生效,以及第一个检查点的临近(2024年一季度末),《资本新规》对于银行同业资产券种短端的影响,可能也会逐渐体现。

风险提示:相关监管政策发生超预期变化、货币政策超预期、历史数据无法预测未来走势,相关资料仅供参考。
(本文作者介绍:国海证券研究所固定收益研究团队负责人。)