意见领袖丨戴志锋团队
核心观点
核心观点:1、存量房贷下调比例预计不会很大。复盘2008-2009年存量利率调整情况,与今年情况相似,均是银行与个人自主协商变更合同约定,或是新发放贷款置换原来的存量贷款。在市场化协商和博弈的过程,考虑个人的资金还款能力,预计存量房贷下调比例不会很大。我们测算08、09年享受存量房贷利率置换的比例小于6%。2、中性假设下每年个人负债支出可节约850亿。假设30%的存量按揭调降80bp,个人资金成本支出可节约850亿,对银行息差影响为3bp,营收影响为1.5%,利润影响3.3%。
报告摘要
事件:2023年7月14日,国新办公室召开2023年上半年金融统计数据新闻发布会,人民银行货币司司长邹澜提到:支持和鼓励商业银行与借款人自主协商变更合同约定,或者是新发放贷款置换原来的存量贷款。引发市场对于个人房贷存量利率调降的讨论。
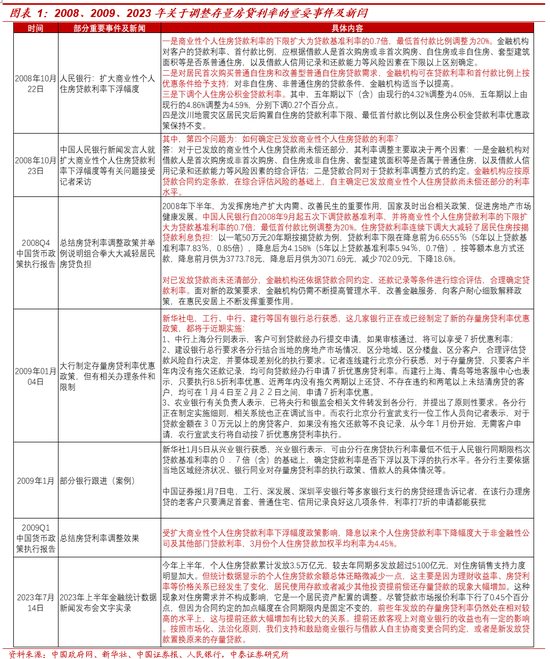
08-09存量房贷利率调整历程:2008年10月22日人行扩大房贷下浮幅度,2008年10月23日人行表示金融机构应按原贷款合同约定条款,在综合评估风险的基础上,自主确定已发放商业性个人住房贷款尚未偿还部分的利率水平。但始终并未公开发布强制性存量房贷利率调整政策。09年初大行率先在部分地区对存量房贷进行利率优惠。
08-09年享受存量房贷利率置换的比例预计小于6%。08年贷款基准下调幅度189bp,而09年上市银行个贷加权平均利率较08年下降194bp,剔除基准下调冲击、也就是房贷新发价格下行+存量置换对个贷利率的拖累程度在5bp左右。当时存量利率调整,房贷款利率下限幅度从85折到7折,调降约89bp,粗测约6%的客户享受了存量置换(存量比例*调降幅度89bp=5bp)。再考虑新发价格下行,预计实际享受存量置换的比例小于6%。
后续演绎:存量房贷全面下调的可能性较低。1、目前住房贷款规模体量与当年差距大,国内住房贷款规模近40万亿,是08年的13倍,上市银行按揭占比总贷款提升10个点至25%,是银行资产稳定的基本盘。2、“因城施策”实施多年,统一全面调整的难度较大。3、目的之一为银行缓解提前还款压力提供可行路径,按揭客户是银行最优质的客户类型之一,综合收益高,合理的利率调降方案优于客户流失,并且人行强调要按照市场化、法治化原则;即优质客户低风险相对应低收益的差异化定价,不具备提前还款能力的客户在博弈中不占优。
息差、营收和利润影响测算:假设存量10%、30%、50%的房贷利率分别下降40bp和80bp。1、在我们六种情景假设下,对上市银行息差影响在0.54bp-5.38bp,营收影响在0.24%-2.43%,利润影响在0.6%-5.5%。(1)假设10%、30%、50%存量按揭调降40bp,对上市银行息差影响分别在0.54bp、1.61bp、2.69bp,对营收影响分别在0.24%、0.73%、1.22%,对税前利润影响分别在0.6%、1.6%、2.7%。(2)假设10%、30%、50%存量按揭调降80bp,对上市银行息差影响分别在1.08bp、3.23bp、5.38bp,对营收影响分别在0.49%、1.46%、2.43%,对税前利润影响分别在1.1%、3.3%、5.5%。2、分板块来看,受影响由大至小为大行、股份、城商、农商。浙商、宁波、南京、常熟以及张家港银行由于按揭占比不高、受影响相对较小。

1、央行表态:对于存量房贷支持自主协商或贷款置换
事件:2023年7月14日,国务院新闻办公室召开新闻发布会,中国人民银行副行长刘国强,中国人民银行新闻发言人、调查统计司司长阮健弘,中国人民银行货币政策司司长邹澜介绍2023年上半年金融统计数据情况,并答记者问。其中,邹澜司长关于个人住房贷款的相关回答引发市场对于个人房贷存量利率调降的讨论,主要有以下三点:
1、上半年个人住房贷款投放同比多增超5100亿元,但个人住房贷款总额有所减少,主要原因是居民提前偿还存量贷款现象高增:邹澜表示,今年上半年,个人住房贷款累计发放3.5万亿元,较去年同期多发放超过5100亿元,对住房销售支持力度明显加大,但统计数据显示个人住房贷款余额总体略微减少,这主要是因为理财收益率、房贷利率等价格关系已经发生了变化,居民使用存款或者减少其他投资提前偿还存量贷款的现象大幅增加。
2、提前还款大幅增加很大程度上与存量房贷利率依然处于高位有关:邹澜表示,尽管贷款市场报价利率下行了0.45个百分点,但因为合同约定的加点幅度在合同期限内是固定不变的,前些年发放的存量房贷利率仍然处在相对较高的水平上,这与提前还款大幅增加有比较大的关系。
3、提前还款对银行收益有一定影响,对于存量房贷,支持自主协商或贷款置换:邹澜表示,提前还款客观上对商业银行的收益也有一定的影响。按照市场化、法治化原则,支持和鼓励商业银行与借款人自主协商变更合同约定,或者是新发放贷款置换原来的存量贷款。
2、08-09存量房贷利率调整历程及影响
2.1 08-09年存量房贷利率调整的历程
回溯历史:2008年央行有过类似表态,但无明确强制性对存量贷款利率调整的公开政策,09年初部分银行在部分地区对存量房贷进行利率优惠。
2008年10月22日扩大房贷下浮幅度:2008年10月22日,央行决定,自2008年10月27日起,将商业性个人住房贷款利率下浮幅度由0.85倍下限扩大为贷款基准利率的0.7倍,最低首付款比例调整为20%;并下调个人住房公积金贷款利率27bp。
2008年10月23日,央行就扩大商业性个人住房贷款利率下浮幅度等有关问题接受记者采访,表示:金融机构应按原贷款合同约定条款,在综合评估风险的基础上,自主确定已发放商业性个人住房贷款尚未偿还部分的利率水平。但始终并未公开发布强制性存量房贷利率调整政策。
2008年Q4央行货币政策执行报告,总结房贷利率调整政策并举例说明组合拳大大减轻居民房贷负担:自2008年9月起五次下调贷款基准利率,并将商业性个人住房贷款利率的下限扩大为贷款基准利率的0.7倍;最低首付款比例调整为20%。住房贷款利率连续下调大大减轻了居民住房按揭贷款利息负担:以一笔50万元20年期按揭贷款为例,贷款利率下限在降息前为6.6555%(5年以上贷款基准利率7.83%,0.85倍),降息后为4.158%(5年以上贷款基准利率5.94%,0.7倍),按等额本息方式还款,降息前月供为3773.78元,降息后月供为3071.69元,减少702.09元,下降18.6%。对已发放贷款尚未还清部分,金融机构还依据贷款合同约定、还款记录等条件进行综合评估,合理确定贷款利率。
2009年01月04日,新华社电,大行制定了存量房贷利率优惠政策,但有相关办理条件和限制。随后根据新华社2009年1月陆续报道包括兴业、深发展等银行也制定了相关优惠政策。
2009年Q1央行货币政策执行报告总结房贷利率调整效果:受扩大商业性个人住房贷款利率下浮幅度政策影响,降息以来个人住房贷款利率下降幅度大于非金融性公司及其他部门贷款利率,3月份个人住房贷款加权平均利率为4.45%。

2.2 08-09年享受存量房贷利率置换的比例预计小于6%
2009年上市银行个贷利率下降194bp,主要受贷款基准下降影响,按揭贷款跟随基准重定价。2008年上市银行个人贷款加权平均利率为7.07%, 个人按揭贷款占比个人贷款比重为74%;2009年上市银行个人贷款加权平均利率为5.13%,个人按揭贷款占比个人贷款比重为73.6%。08到09年按揭占比个人贷款基本维持稳定,且个人消费贷款、个人信用卡贷款、个人经营贷款占比也基本维持稳定。在个贷结构稳定的基础上,个贷加权平均利率却下滑194bp,主要是以基准利率为锚的个人按揭贷款利率下降影响。
个人按揭利率下降主要受2008年房贷组合拳影响:一是2008年5次累计调降5年以上中长期贷款基准利率189bp。2008年受金融危机等影响,央行对各期限基准利率进行调降,其中与住房贷款相关的5年以上中长期贷款基准利率自2008年9月开始调降,截至12月底调降5次,累积调降189bp至5.94%,2009年维持该基准利率。二是扩大商业性个人住房贷款利率下限幅度:由0.85倍的下限幅度扩大为贷款基准利率的0.7倍;最低首付款比例调整为20%;并下调公积金贷款利率27bp。
08-09年享受存量房贷利率置换的比例预计小于6%。评估过程:1、存量房贷利率调整对个贷拖累5bp。08年贷款基准下调幅度189bp,而09年上市银行个贷加权平均利率较08年下降194bp,剔除基准下调冲击、也就是房贷新发价格下行+存量置换对个贷利率的拖累程度在5bp左右。2、考虑调降幅度89bp,粗测调降比例在6%左右。2008年12月基准为5.94%,房贷款利率下限幅度从85折到7折,调降约89bp,粗略看5bp/89bp=6%,约6%的客户享受了存量置换(存量比例*调降幅度89bp=5bp)。3、考虑新发价格下行,实际存量调整比例预计低于6%。并且09年上市银行按揭贷款规模较08年大幅增长1.3万亿、增幅46%至4.4万亿,09年新发放按揭贷款均按照新规7折执行,因此享受存量置换的比例预计小于6%。4、比例不高的原因:存量房贷利率调整是银行跟个人的市场化协商博弈过程,取决于个人的资金能力。银行跟客户重新签订合同也是基于低风险相对低收益的差异化定价原则,优质客户可以享受7折调整,不具备提前还款能力的客户在博弈中不占优。


3、本轮存量房贷调整的演绎和测算
3.1 背景:房贷利率已低于5年LPR,提前还款拖累房贷增长
新发放住房贷款利率已低于5年LPR,居民提前还款意愿强。根据央行2022年12月公布的数据,22Q4新发放住房贷款利率为4.26%,低于5年LPR为4bp,23Q1新发放住房贷款利率为4.14%,低于5年LPR为16bp,差距有走阔趋势。
提前还款拖累住房贷款增长,存量贷款利率调整是稳住房贷规模的方法之一。一方面据邹澜司长表示:二季度上半年个人住房贷款投放同比多增超5100亿元,但个人住房贷款总额有所减少,主要原因是居民提前偿还存量贷款现象高增。另一方面,我们通过RMBS条件早偿指数也可以观测到,自2023年以来该指数呈波动上升趋势,6-7月相较5月高峰有所回落,但相较2021-2022年仍处于高位。(注:RMBS条件早偿率旨在刻画由境内公开发行且上市流通的个人住房抵押贷款支持证券的基础资产池整体条件早偿率变化情况,是指“在个人住房抵押贷款中,债务人提前偿付债务的金额占资产池未偿本金余额的占比”,RMBS条件早偿率是居民个人住房贷款提前还款行为的重要观测指标)


3.2 后续演绎:存量房贷全面下调的可能性较低
存量房贷利率下调虽然有其合理性支撑,但全面下调的可能性较低,具体还要等待政策落地。
1、目前住房贷款规模体量与当年差距大,影响范围广:目前国内住房贷款规模是08年的13倍,上市银行按揭占比总贷款提升10个点至25%,是银行资产稳固的基本盘。国内个人住房贷款余额由2008年末的3万亿上涨至2023年3月末的38.9万亿,存量规模是当年的13倍。上市银行角度看,上市银行个人按揭贷款规模由2008年末的3万亿上涨到2022年末的35.3万亿,存量规模是当年的11.7倍;个人按揭贷款占比总贷款也由2008年末的14.3%上升至2022年末的24.5%,占比提升10个百分点。
2、“因城施策”到“一城一策”,统一调整的难度较大。自2016年中央经济工作会议中对房地产调控首次强调“要坚持分类调控,因地因城施策”后,2018年和2019年的中央经济工作会议均明确提及“因城施策”,时至近期,2022年8月24日,国务院常务会议首次提出允许地方“一城一策”,是“因城施策”政策的深化。目前不同省份、城市的个人住房贷款政策和利率差异较大,统一全面调整的难度较大。
3、目的之一为银行缓解提前还款压力提供可行路径,合理的利率调降方案优于客户流失,并强调按照市场化、法治化原则。央行明确表示提前还款对银行收益有一定影响,按照市场化、法治化原则,支持和鼓励商业银行与借款人自主协商变更合同约定,或者是新发放贷款置换原来的存量贷款。这里有三点:一是央行首先说明了提前还款对银行经营带来的压力,然后再引出存量贷款调整思路,其目的之一是为了缓解提前还款而为银行提供了可行的路径。按揭客户是银行最优质的的零售客户类型之一,按揭客户除了能为银行带来稳定、低风险的贷款规模和利息收入,其派生的留存存款、财富管理需求、非按揭贷款需求、高净值客户背后的企业融资需求等,都是极具开发潜力的业务需求,因此在零售客户竞争白热化的今天,合理的利率调降方案是优于客户流失的。二是强调要按照市场化、法治化原则,这就排除了强制全面调降存量利率的可能,即使在2008年,央行也未曾公开出具明确的政策或指引。三是支持和鼓励商业银行与借款人自主协商变更合同约定,或者是新发放贷款置换原来的存量贷款。优质客户低风险相对应低收益的差异化定价,不具备提前还款能力的客户在博弈中不占优。
综上,预计存量全面下调的可能性较低,具体要等待监管或商业银行细则出台,即使陆续有政策出台,鉴于目前的按揭贷款体量和规则与08年有较大差异,预计政策针对不同地区、不同信用主体的政策预计也将不同,相较当年要更加复杂和个性化。


3.3 息差及营收测算:受影响由大至小为大行、股份、城商、农商
2023年Q1新发放贷款利率为4.14%,邹澜司长提到上半年新发放贷款利率为4.18%。假设目前存量房贷平均利率5%,若下调至4.14%或4.18%,则下调幅度为86bp。结合我们对08-09年存量按揭贷款置换比例的测算为6%,我们分别假设存量按揭的10%、30%、50%,调降40bp或80bp,进行六种情景下的银行息差及营收测算。
1、假设10%、30%、50%存量按揭调降40bp,对上市银行息差影响分别在0.54bp、1.61bp、2.69bp,对营收影响分别在0.24%、0.73%、1.22%。
2、假设10%、30%、50%存量按揭调降80bp,对上市银行息差影响分别在1.08bp、3.23bp、5.38bp,对营收影响分别在0.49%、1.46%、2.43%。
3、分板块来看, 2022年末按揭占比总贷款由高到低为大行(28.1%)、股份行(18.7%)、城商行(13.6%)、农商行(11.2%),存量按揭利率调整的影响由大到小也是对应此顺序。
大行中,交通银行受影响最小,其2022年按揭占比总贷款为20.7%。
股份行中,浙商银行受影响最小。其2022年按揭占比总贷款仅为7%。
城商行中,受影响最小的前三位是宁波、贵阳、南京。按揭占比总贷款分别为6.1%、6.8%和8.6%。
农商行中,常熟银行受影响最小。常熟银行2022年按揭占比总贷款仅为7.2%。


4、投资建议
投资建议:银行股核心逻辑是宏观经济,坚持修复逻辑和确定性增长逻辑两条主线。银行股的核心逻辑是宏观经济,之前要看政策预期,如今政策预期落地后,下阶段就要看经济的持续性。第一条选股主线是确定性增长逻辑:收入端增长确定性最强的仍是优质区域城商行板块,看好宁波、江苏、苏州、南京、成都。第二条选股主线是修复逻辑:地产回暖+消费复苏,看好招行、宁波、平安、邮储。
风险提示事件:经济下滑超预期。疫情影响超预期。
