文/意见领袖专栏作家 黄利明
4月26日,“0添加”双标事件的后续影响充分显现,海天味业首度发布了2022年度以及一季报财报,但数据却不容乐观——终结了上市以来连续十年财报的盈利增长,两者都首度出现了盈利下滑。财报更是凸显出0添加双标事件所带来的巨大冲击波,2022年四季度海天味业遭遇历史性的业绩大幅双杀——营收同比下滑7.05%、净利同比暴跌22.03%。而与此形成鲜明对比的是,同为竞争对手的千禾味业,营收和净利都大幅暴增。
更为令投资者焦心的是,作为调味品龙头的海天味业自首度公开回应(2022年9月30日晚)0添加双标事件以来(至2023年4月30日),股价下跌14.75%市值缩水566亿——期间市值更是一度蒸发逾千亿元,而同期调味品概念指数上涨5.06%——两者相差近20%个点的涨幅差距。同为直接竞争对手的千禾味业,股价同期涨幅更是高达57.56%——两者相差逾70%。
因此,0添加双标事件似乎是海天味业的一个业绩与估值分水岭,当然也得未来看海天如何重拾品牌信心与张力。而这一切都源于0添加双标事件的舆情应对,首度回应的不专业连带整个三次不够专业的公开回应,屡屡把自己送上舆情风口和热搜榜,而且后手舆情、品牌、投资者关系管理扭转能力也都偏弱。
舆情危机后遗症:业绩与估值双杀
如果看海天味业上市最近连续10年的公开财报,我们会发现,其于2022年出现了首次的年度历史性净利润下滑。
从营收上观察,海天味业2011年至2021年的11年间年平均营收增长率为15.46%,而2022年营收同比增长大幅收窄仅为2.42%至256.1亿元。同期,年平均净利增长率为21.32%,而2022年净利却同比下滑7.09%至61.98亿元。
尤其是2022年4季度,海天味业营收65.15亿元同比下滑下滑7.05%,净利为17.16亿元同比暴跌22.03%。事实上,海天味业的营收下滑,已经从2022年三季度开始有所显现。而利润的下滑则从2022年一季度开始出现,不过2022年二季度海天还一度大幅抬升了业绩表现,可惜三季度却又开始转弱,四季度更是急转直下。而今年一季度,海天营收亦是下滑3.17%,利润下滑6.2%。


相比而言,同为直接竞争对手的千禾味业靠着顺势打出“0添加”在去年四季度则是营收暴增54.92%至8.83亿元、利润暴增74.97%至1.57亿元。而今年一季度千禾味业业绩依然保持高增长,营收增69.8%、利润飙升162.9%。而同为食品行业的巨头金龙鱼,去年四季度以及今年一季度营收也是分别增长13.82%、7.97%。
虽然千禾味业的营收、利润规模暂时都难以与海天味业相匹敌,但巨头的滑落也许是在那不经意的瞬间所展现的颓势,给了后来者以快速追赶的机会和态势。这一点海天味业是值得有更多的危机感的,而对千禾味业也不能再以过往几乎可以忽视或顶多跟随龙头的眼光来看待。
投资者在这半年多来,也是对海天味业用脚投票。作为调味品龙头的海天味业自首度公开回应(2022年9月30日晚)0添加双标事件以来(至2023年4月30日),股价下跌14.75%市值缩水566亿——期间市值更是一度蒸发逾千亿元,而同期调味品概念指数上涨5.06%——两者相差近20%个点的涨幅差距。同为直接竞争对手的千禾味业,股价同期涨幅更是高达57.56%——两者相差逾70%。
再复盘海天舆情应对错在哪里?
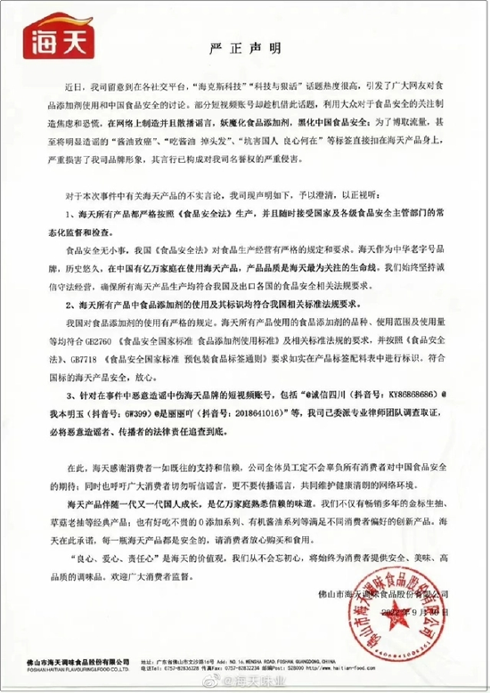
海天味业的“0添加”双标舆情风波,可以说是2022年A股中最大的舆情风波之一。尤其是海天味业作为关系千家万户的知名食品企业,又是A股的白马龙头股之一。因此,在今年三四月份,掌柜的在走访上市公司的时候,屡屡被上市公司高管、董秘和品牌负责人们提及。
之所以成为众所关注,甚至A股舆情史上的经典案例,是因为其并非因为有毒、有损健康的、致命性的产品质量问题,而是消费者品质追求受到不公平待遇的问题,甚至是一个科普维度的问题,更是一个情绪引导和价值引导的问题。
如今看来,海天味业“0添加”双标事件的冲击波还在延续,问题是为何这一舆情风波,带来了如此大的杀伤力,海天味业到底做错了什么?
掌柜的在4月中旬在跟四川近20家上市公司董秘做分享交流《新媒体舆情应对与价值管理实战》的时候,8个舆情和价值管理案例中,就特别重点地分析了海天味业的舆情应对案例。分享交流中,还以修订方式直接呈现我们认为相对正确的公开回应方式。

从实战角度而言,海天味业最大的败笔就是在第一份公开回应上,可谓是一步错步步错。
海天味业的第一份公开回应,我们是从以下10个维度来进行适度修订的:
1、本来只是一个相对小的舆情,不应在公开回应中自己定义来将舆情范围扩大化;
2、公开回应要有同理心、共情力,不应展现出总有刁民想害朕的思维,这样只会增加网民的对立情绪;
3、公开回应不是针对哪个媒体、哪个自媒体或者哪个人,回应从来都是给相信支持和中立派,尤其是未了解事实全貌的消费者、网民看的;
4、舆情回应,要以事实(包括法律政策规定标准)为先导进行定性陈述,而不是上来就形成说道理、讲感情,更不是树靶子搞情绪对立。
5、公开回应是回应焦点、核心问题,不应跟大众自我重复强化污名化负面评价;
6、公开回应可适度阐述产品存在远超出国家标准的事实,以及各个国家都有各自标准的问题,也应阐释各国标准都是以食品安全为前提的。
7、要站在消费者、网民舆情的情绪诉求维度来理解消费者,以此形成情绪价值共鸣,引导和疏导消费者与网民情绪。
8、舆情公开回应,应抱有更加包容、开放心态来对待媒体、消费者、网民,反而会收获更多的认同和掌声;
9、面对舆情要解决消费者、网民诉求,给出解决方案,同时危机危机,危中有机,要看到其中的机会,而不只是看到危;
10、解决舆情,要找相对独立的第三方盟友,但不能很低级地假装盟友再次敷衍消费者和网民。
恰恰海天味业在上述10个维度做的不足不够,甚至是错误的。此后的第二份、第三份公开回应,乃至调味品协会的助攻,也基本存在前述的问题,才导致了舆情的一波波升级。
新浪舆情通的数据显示,9月30日-10月11日,“海天味业被指双标”事件相关话题登上全网热搜66个。同期,与“海天味业被指双标”有关的全网信息中敏感信息量为12.39万条,占全网海天味业信息总量的85.58%。品牌美誉度从93.47%曾一度下跌至22.32%。
在掌柜的看来,海天味业“0添加”双标问题是有点冤的,因为他的产品是合法合规的,但他并不合情。更是因为自己的不专业,自己把自己推到了更大的舆情风口浪尖。
我们要看到,随着中国人均收入的增长,消费者对产品品质的要求在提升,这是国情。同时,中国人从原来对西方国家的仰视,越来越转向平视,追求平等待遇的权利,这也是国情。最近宝马MINI“冰淇淋”事件也是这种国人要求平视和追求平等待遇的另一个典型案例。
满足合法合规是企业经营的基本前提,而尊重国情也是满足消费者需求变化的一部分,这才是产品与市场所存在的更大提升空间。不顾国情,不顾舆情,甚至放大舆情、制造新舆情,不引导不疏导情绪,继续放大情绪和激化情绪对立,最终自然是产品的品牌美誉度降低,市场拓展空间也会被压制压缩。
这也是为何海天味业10月市值一度蒸发掉1082亿元的原因。即便市值蒸发有所收窄,但同行比较下的业绩增长与估值增长悬殊差距,投资者对海天未来给出了不好的基本面和估值预期,如今一切都在应验。同时,千禾味业则借势宣传其产品“0添加”,反而在海天味业这波舆情风波中大幅受益。
海天就此滑落?还能做什么?
0添加双标事件,会成为海天味业巨头就此滑落的分水岭吗?海天味业还能在品牌和市场维度做些什么?
作为调味品最大的龙头企业,海天味业此前基本上代表的这个行业的趋势和未来。因此,正常而言,海天味业拥有龙头和巨头的行业增长惯性。2022年这种增长惯性则是被打破了。
从财务数据上来看,海天味业的业绩下滑并非从0添加双标事件之后,其在而从2021年二季度其就开始出现了营收下滑的现象,中间恢复增长后,2022年三季度再度出现营收下滑,至今已经出现连续三个季度营收同比下滑。当然,0添加双标事件加速了海天味业的业绩滑落。
客观上,0添加双标事件并非是一个有毒、可致癌性的质量问题,只是一个内外标准有别的双标问题,与此前白酒的塑化剂风波、双汇瘦肉精事件、三鹿奶粉的三聚氰胺毒奶粉事件完全不可比。
因此,如果说海天味业就此会步步滑落甚至跌落则是不符合事实。但我们要看到的是,海天味业并未在产品创新以及产品布局上充分抓住市场需求——比如在此前并未大力推广0添加产品。这凸显的是海天味业的产品路径依赖,以及战略眼光还是不够长远。从这个维度而言,是值得海天反思和投资者警惕的。
另一方面则是,海天味业在形成这种应对舆情、品牌危机的状态,以及产品、业务调整不够及时的状态,部分凸显的则是大企业病。更凸显的是对消费者傲慢和不够尊重,这种思维对消费型企业是比较忌讳的。这也是值得海天反思和投资者警惕的。
那海天还能做什么?最核心的点,还得是从品牌输出维度,继续着力在“0添加”维度入手,随着“0添加”产品和渠道的布局,持续打“0添加”概念。行动、事实、数据是最有说服力的,品牌需要修复,市场需要迎接。如果能带来“0添加”产品销售数据的大幅抬升和品牌修复,拿相信海天味业会有重拾龙头增长效应的一天。
同时,我们要看到0添加双标事件背后,是消费者对食品质量更高追求的诉求和表达,以及国人对国内外平等对待的情感诉求。这不仅是对海天味业的考验,也是对所有消费类企业的考验。这将更加考验企业在产品创新维度提升健康安全上的能力,也更考验企业能否以放眼全球最高标准的维度来要求自己。这还将进一步考验企业在客户服务上,未来能否真正做到对客户平等对待、一视同仁。同时,在品牌端企业也可以更加注重健康安全维度的来营销推广自己的产品,当然也更应注重国人的民族情感和自尊——来防范不必要的舆情出现
(本文作者介绍:尺度APP/德林社创始人,曾任新京报、经济观察报高级记者,多年主导“尺度投资年度峰会”云集投资大咖,并长期为上市公司提供价值管理传播咨询。)