意见领袖丨戴志锋团队
核心观点
政策把“恢复和扩大消费”摆在优先位置;我们从银行的角度,关注钱来自哪里?1、存款持续高增,对存量超额储蓄存款进行拆解分析,向消费的释放空间有限。2、居民整体偿债负担出现边际改善,且国内消费金融渗透率偏低,仍有加杠杆空间;同时海内外经验表明,消费意愿在疫后均有不同程度的复苏;所以,消费信贷还是有望成为消费的重要的资金来源。3、收入预期目前影响居民消费,消费信贷是市场未来值得重点关注的指标,反映居民对未来的信心。消费信贷值得未来政策发力,仍是是银行重点布局的业务之一。
报告摘要
超额储蓄拆解分析:向消费的释放空间有限。拆分8万亿的超额储蓄来源来看,超储主要源于居民资产配置的转移:1、居民减配理财而产生的超额储蓄约为4.1万亿;2、因居民减配房地产而产生的超额储蓄约为2.1万亿;3、消费缩减而实际产生的超额储蓄约为0.6万亿,释放空间有限。拆分超额储蓄的人群结构:超额储蓄主要来自高收入人群,而高收入人群消费倾向增加有限,中低收入群体具有一定消费空间,但具体还要看就业恢复情况以及相关消费支持政策力度,可从信贷定价和对低收入人群的消费补贴入手。
消费信贷有望成为消费的重要资金来源。1、长期角度看,居民整体偿债负担出现边际改善,仍有加杠杆空间,且国内消费金融渗透率偏低。2、短期角度看,海内外消费在疫后均有不同程度的复苏意愿,国内消费缓慢恢复且修复分化,消费贷伴随消费回暖有望迎来复苏拐点。3、预计2023年新增狭义消费贷预计约1.4万亿,参考历年新增狭义消费贷款与社零比重规律进行测算。
消费的“钱”重点来自消费信贷,是市场值得重点关注的指标,是银行重点布局业务。1、消费信贷还是有望成为提振消费组合拳的重要一环,但若收入预期不确定,影响消费支出意愿,政策应继续鼓励消费信贷,给消费者信心。2、消费信贷是银行重点业务,利于银行估值提升。线上线下角度:线上韧性较强且占比或有提升,线下消费贡献体量仍超过65%,银行线上经营能力需持续提升;消费场景角度:必选消费韧性强,可选消费恢复弹性大,汽车、本地生活、旅游出行、化妆品、居家升级、医药医疗几类重点消费及相关客群可重点关注;分省市角度:消费水平+医疗水平较高的城市恢复会较为稳健,区域银行会受益。
风险提示事件:经济下滑超预期。国内外疫情反复超预期。金融监管超预期。




一、超额储蓄来源拆解与人群分级分析
核心观点:2022年新增居民存款17.8万亿,同比多增7.9万亿,远超历史水平,1Q23单季新增9.9万亿,同比多增2.1万亿,均是历史最高水平,可见居民存款增长趋势延续。天量存款后续能否释放至消费,一方面要看居民不同支出缩减而节约的贡献度(来源不完全决定流向,但可判断初始资金的用途),另一方面要看不同收入群体的贡献,最后要看消费场景的恢复力度。综合来看,超储对于消费支撑存在较多不确定性,向消费的释放不宜高估,下文作具体分析。
(一)超储来源拆解:居民可支配收入、
投资性支出和消费性支出三个方面
该部分超额储蓄来源主要从收支两条线拆解,从居民可支配收入,投资性支出和消费性支出方面去拆解。上市银行个人存款数据方面,从绝对值来看,上市银行1H22新增存款规模(6.8万亿)已超过2021年年度新增规模(5.8万亿),逼近2020年全年新增规模(6.9万亿)。从比重来看,上市银行个人存款单年新增占居民存款单年新增比重近年来基本维持在60%以上,可见超额储蓄如何释放,对下阶段银行经营有较大影响。



1、居民收入端:可支配收入增速低于疫前,无超预期收入增加
在收入端来看,2022年居民可支配收入增速仍低于疫情前水平,并无超预期收入的增加,整体失业率有所抬升。2022年居民可支配收入同比增速一直低于疫情前,2022年人均可支配收入累计实际同比仅为2.9%,2019年为5.8%。2021年虽有反弹,但是建立在2020年低增速的基础上。拆分收入种类,当季同比来看,2020年一季度和2022年二季度,经营净收入当季同比下滑最明显,波动最为剧烈,可见疫情对于经营净收入影响最大。失业率方面,2022年以来,全国城镇总体调查失业率、16-24岁城镇居民调查失业率均维持高位。城镇总体失业率于2022年4月达阶段性高点6.10%,为疫情以来次高,截至22年12月回落至5.50%;16-24岁城镇居民调查失业率于2022年7月达疫情以来最高点19.90%,截至22年12月回落至16.70%,仍与疫情以来次高点相当。另外,从现金流量表的另一大流入项贷款来看,2022年新增居民贷款3.8万亿,显著低于历年新增额(2018-2021分别为7.36/7.43/7.87/7.92万亿),且新增存款与新增贷款之差高达14万亿(2018-2021分别为-0.16/2.3/3.4/2万亿),是历史上首次高于5万亿。综上可见居民收入端并无明显多增,居民贷款也是显著少增,储蓄更多是应对收入增长不确定和失业风险的预防性储蓄,央行在22年三季度货币政策执行报告中针对于存贷差扩大也进行了相关阐述:今年以来我国银行体系存款总体增长较快,同时由于疫情等特殊因素,居民预防性储蓄增加,居民存款与企业存款之间的循环不畅。而反观近年来支出端扰动因素明显增多,2020年以来的消费缩减、2022年的房地产低迷及理财波动,则对支出端产生了更明显的影响,因此我们更多考虑支出端因素。



2、居民投资性支出:减配理财产生4.1万亿、减配地产产生2.1万亿
投资性支出方面,根据央行2019 年对城镇居民部门资产负债的调查情况,我国城镇居民住房配置占比接近60%,加上商铺累积涉房占比高达66%;存款(现金、活期、定期)占比8%,理财、资管、信托占5.4%,其他金融投资占比3.8%。可见,假如居民由其他资产配置向存款发生转移,显然会导致存款的增长。下文我们基于主要资产的减配情况,分析由于投资性支出的下降而产生的超储。

一是因居民减配理财而产生的超额储蓄约为4.1万亿。
-
银行理财以其稳健的特征,一直被居民当作存款的稳健的替代品,因此2022年因减配理财而产生的储蓄不容忽视。自2016年以来监管开启金融去杠杆,先是在2016年7月颁布《商业银行理财业务监督管理办法(征求意见稿)》,后续在2017年3/4月颁布“334”整改文件,并在同年三季度陆续针对资管行业资金池、刚性兑付、多层嵌套、监管套利等问题进行探讨,年底颁布资管新规。理财规模自2017年增速降至1.7%,2018年大幅下降7.5万亿,此后保持平稳增长。单独观察2022年11-12月两月存款增量,2022年11/12两月增加5.1万亿(占全年增量的29%),同比多增2.5万亿(占全年同比多增的32%),远高于历年同期,对应同期11-12月债市波动导致理财净值下跌和理财赎回,两者有较大相关性。基于此我们测算由减配理财而产生的储蓄规模。

-
通过理财规模趋势值与实际值之差,来测算由理财减配而留存的储蓄。理财规模实际值:据中国理财网发布的《中国银行业理财市场年度报告(2022)》(以下简称《报告》),截至2022年底,银行理财市场存续规模27.65万亿元。理财规模趋势值:2019-2021平均增速为9.6%,2022理财规模在该增速下规模可达31.8万亿。因理财减配而产生的超储测算:理财规模实际值较趋势值少增4.1万亿,同比2021年少增1.3万亿。此前银行理财投资者并未接受过范围如此广的理财破净潮,该部分理财资金向储蓄的转化更多是由于理财净值化波动引发的短期行为,预计该部分资金向消费转化的潜力不大。
二是因居民减配房地产而产生的超额储蓄约为2.1万亿。
-
住房是居民资产配置中占比最高的资产,购房首付需要支出大量储蓄,按揭贷款的持续支出也对储蓄积累产生持续压力,2022年因居民减配房产而留存的储蓄也是超额储蓄的重要构成。在2016年底明确“房住不炒”之后,2017年住房销售额增速大幅放缓,此后维持较为稳定趋势,2022年出现断崖式下跌,基于此测算由于居民减配房产而产生的储蓄。
-
我们通过测算住宅销售额缩减规模,并结合首付比例,来测算由于减配房产而产生的储蓄。首先测算住宅销售额缩减规模,房地产(住宅)销售额实际值:2022年则断崖式下滑,实际销售金额为11.67万亿。房地产(住宅)销售额趋势值:2017-2021同比增速均值为10.5%,以此计算2022趋势值为17.98万亿(按照2017-2021线性外推2022趋势值为17.99万亿,相差不大)。房地产(住宅)销售额少增:实际值较趋势值少增6.3万亿左右。其次确认首付比例:一是确认一套二套住房占比,根据2021年9月银保监会答记者问显示,截至2021年7月末个人按揭贷款首套房占比达到92%,我们假设2022年二套占比有所有上升,一套二套占比分别为9:1。二是确认首付比例,大部分城市首套首付比例20%-35%之间,按30%测算;大部分城市二套首付40%-70%,按照60%测算,一套二套整体按揭首付约33%。最后测算由于减配房产而产生的储蓄:按照房地产销售额少增6.3万亿,按揭首付33%的假设来测算,由房产减配而产生的超额储蓄约为2.1万亿。“房住不炒”以来,住房消费维持稳健,在2022年遭遇滑铁卢之后,多重政策下2023年或迎来弱复苏,但在“房住不炒”和人口负增长的大背景下,房地产市场稳定发展是趋势,一方面是“房住不炒”带来的居民资产配置倾向的长远变化,一方面是短期可观测的23年初房地产销售额的不及预期,该部分储蓄再次流向房市的比例仍需观察,不排除有一定潜力向其他投资或消费转移。


3、居民消费性支出:消费缩减而实际产生的超储约为0.6万亿
-
2022年居民消费支出缩减1.3万亿。受消费场景抑制和收入增速下滑,全国人均消费支出同比增速在2020年出现明显下降,若将2017年-2019年平均同比增速视作若无疫情影响的趋势值(5.7%),则2022年全国居民人均消费支出约在2.55万元,较实际值多0.09万,按照14亿人口测算,2022年消费支出约缩减1.3万亿,但并不代表能够形成超额储蓄也有1.3万亿,也要考虑消费贷款的增量影响。
-
用于消费的狭义消费贷少增0.7万亿。2020年、2022年居民狭义消费贷款增速明显低于其他年份,2020年全年增速8.9%,1-4季度同比增速均在10%以下,2022年同比增速仅为4.1%,且同比增速逐季下滑。因此2022年消费支出的缩减也要考虑狭义消费贷款的少增。2022年全年狭义消费贷款总额约在17.2万亿。而按照2021年增速测算2022年趋势值约在18.1万亿,实际值少增约0.9万亿,考虑到其中有流入房市股市的情况,实际用于消费的消费贷款少增额应少于0.9万亿,假设参考下文关于2019年消费贷流入房市比例(24%)测算,用于消费的消费贷少增约0.7万亿。
-
消费缩减而实际产生的超额储蓄约为0.6万亿。相对于因消费支出缩减的1.3万亿,同时考虑较往年少增的消费贷款,剔除流向房市部分,可看出由于消费缩减而实际产生的超额储蓄约为1.3-0.7=0.6万亿,可见真正由消费缩减带来的超额储蓄不宜高估。

(二)超额储蓄人群分级分析
核心观点:超额储蓄主要来自高收入人群,而高收入人群消费倾向偏低且长期看有下行趋势,或对超额储蓄释放至消费有一定的抑制作用,而低收入群体或得益于消费场景服务行业的修复,带来一定的收入反弹,但低收入人群可支配收入基数较小,能贡献于消费的总量有限,具体还要看就业恢复情况以及相关消费支持政策力度。
1、收入端
核心观点:收入端,从多个角度观测总结,小部分的高收入人群占有大多数财富,而历年来高收入人群的绝对收入增量远高于低收入人群,且收入及财富增速受疫情影响更小。
(1)第一个角度,按照国家统计局口径的低中高收入人群观测(数据更新至2020年底):高收入人群人均可支配收入净增量是低收入人群的十倍,低收入人群人均可支配收入受疫情影响最大,2020年收入同比增速下滑幅度高达8个百分点。
-
从净增额看,截至2020年,根据《中国统计年鉴2021》显示,按照五等份分组人均可支配收入指标观测,自2014年至2020年之间最高20%收入组年收入净增3万元至8.3万元,而最低20%收入者净增3千元至8千元不到,最高组年可支配收入是最低组的10倍之多,净增额也高达十倍。

-
从同比增速看,低收入人群收入弹性大,受疫情影响更大。一方面,按照五等份分组人均可支配收入指标观测,2020年各收入组可支配收入同比增速均出现不同程度的下滑,下滑幅度基本由从最低收入组到最高收入组依次递减,由于基数较低,低收入组历年变化幅度较大,2020年增速下滑高达8个百分点,而高收入组仅3个百分点。另一方面,疫后餐饮酒店、商超电影、居民服务等基于消费场景复苏或对低收入人群收入提振较大,但低收入人群基数较小,能贡献于消费的总量有限。私营企业平均薪资相比非私营更低:根据《中国统计年鉴2021》,截至2020年,全国就业人数7.62亿,其中城镇4.2亿,乡村3.4亿,城镇就业人口中非私营单位就业人口1.7亿,占全国总就业人口的22%,而该部分就业人员平均工资9.7万,是城镇私营就业人员平均工资(5.8万)的1.7倍。进一步拆分私营企业、非私营企业中不同行业人员平均薪资:私营企业中,农林牧渔、住宿和餐饮、水利环境和公共设施管理、居民服务维修和其他服务、教育位列倒数前五名,非私营企业中,农林牧渔、住宿和餐饮、水利环境和公共设施管理、居民服务维修和其他服务、建筑位列倒数前五名,以上行业均是低收入人群重点覆盖行业,而正由于低收入人群可支配收入弹性更大,疫后覆盖相关消费场景的行业复苏或对提升低收入人群的收入水平有较大贡献,但从工资总额(国家统计局仅披露了非私营工资总额)简单来看,低收入人群所处行业整体收入基数仍较小,能贡献于消费的总量或有限。



(2)第二个角度,按照城镇与农村居民收入观测,城镇居民人均可支配收入相比农村居民人均可支配收入绝对差额逐年递增,由2013年的1.7万元拉升至2020年的2.9万元。

(3) 第三个角度,招商银行AUM数据观测,2%的高净值客户占有80%AUM,且占比在2020年达峰值,不到1%的私行客户占30%的AUM,且占比在2021年达峰值,疫后三年均高于疫情前2019年水平。历年来招行2%的高净值客户(月均资产在50万以上)对应的AUM占招行总零售AUM的80%以上,在2020年末达峰值82.15%,且之后一直维持在高于2019年的水平;其中不到1%的私行客户占总AUM的30%,且自2020年末以来均维持在31%以上,在2021年达峰值31.54%,在高占比的基础上较疫情前仍然有所抬升。而剩下的98%的普通客户只占有不到20%的AUM,近三年维持在18%左右,低于疫情前2019年水平。

2、支出端
核心观点:支出端,城镇居民消费支出占收入比重低,储蓄意愿更强,而农村居民由于且刚性消费支出占比高,消费倾向较高,储蓄率偏低,结合收入端分析,更多超额储蓄或由高收入人群带来。
-
国内方面,用人均消费支出/人均可支配收入来计算消费倾向,城镇居民消费倾向持续走低,储蓄意愿更强,储蓄率在2020年和2022年达到峰值,而农村居民储蓄率整体趋势走低,并虽在疫情期间有所抬升,但幅度较小。城镇居民消费倾向近十年来程不断下降趋势,消费支出占可支配收入比重不断压缩,在2020年下滑近5个百分点达近十年来最低值61.6%,虽在2021年有所反弹,但在2020年疫情后始终未恢复至疫情前水平;同理,以(可支配收入-消费支出)/可支配收入简单计算的储蓄率来看;城镇居民储蓄率在2020年达到峰值38.4%,随后在2021年回落后又在2022年达到38.3%的高位。农村居民消费倾向则与城镇居民消费倾向程相反趋势,十年来消费占比不断抬升,仅在2020年下滑3个百分点后,在2021年迅速反弹4个百分点至84%,达十年来最高水平,即使是2022年也处于近83%的高位,2022年储蓄率仅为17.4%。结合城镇与农村居民的恩格尔系数来看,农村居民恩格尔系数在2020年大幅抬升2.7个点,并在2021年维持高位,逼近2015年水平,可见农村居民消费支出中必需品支出占比高,且在疫情后并无下降,可见其消费刚性,这也是其消费支出占比居高不下的主要原因;而城镇居民服务消费等非必需消费占比更高,受疫情消费场景限制更大,因此消费支出占比在2020年和2022年大幅下落。

-
美国方面,根据美联储于 2022年 10 月的研究报告《Excess Savings during the COVID-19 Pandemic》表述,截至22Q2美国全部超额储蓄约1.73万亿美元,其中中高收入人群持有约 1.35 万亿美元,占超额储蓄总额的78%。

因此,判断超额储蓄主要来自高收入人群,而高收入人群消费倾向偏低且长期看有下行趋势,或对超额储蓄释放至消费有一定的抑制作用,而低收入群体或得益于消费场景服务行业的修复,带来一定的收入反弹,但具体还要看就业恢复情况以及相关消费支持政策力度,可从信贷定价和对低收入人群的消费补贴入手。基于国内收支两条线以及海外结论基本可以判断,国内超额储蓄主要来自于高收入人群,因此超额储蓄有多少能释放于消费,更多依赖于高收入人群的消费倾向变化,一方面高收入人群的消费倾向偏低,其消费支出占收入历年基本程下行趋势,另一方面基于场景的服务类消费相比商品类受损更严重,虽然弹性较高,但整体恢复速度普遍比商品更慢,高收入人群在此类消费的支出恢复更慢,因此综合考虑近年来形成的巨量超额储蓄流向消费的力度或受一定抑制。从低收入人群看,基于消费场景的餐饮、商超等消费复苏,或对低收入人群收入有良好修复,且消费支出占比高,对消费或有提振作用。但低收入人群可支配收入基数较小,能贡献于消费的总量有限,具体提升作用还要看就业恢复情况以及相关消费支持政策力度,可从信贷定价和对低收入人群的消费补贴入手。
超储拆解总结:综上对超额储蓄的分析来看,在考虑消费信贷少增的基础上,真正由于消费压制而节约的超额储蓄在0.5万亿左右;且超额储蓄的积累或主要来源于高收入人群,从不同人群消费倾向、消费体量两方面看,超额储蓄的释放存在较多不确定性。预计消费复苏,居民仍有加杠杆空间的前提下,消费信贷的支撑度更高。
二、在超储贡献预计有限的基础上,
消费信贷有望成为消费的重要资金来源
(一)长期看:居民偿债负担出现边际改善
+国内消费金融渗透率偏低
1、居民收入端:可支配收入增速低于疫前,无超预期收入增加
核心观点:从居民债务/GDP来看,我国居民杠杆率在世界范围内并不算高,但该指标未考虑不同国家之间差异;更精确角度看,测算居民实际还本付息支出,三个角度说明居民债务负担相对可控,且出现边际缓解,在货币政策等多重因素支撑下,居民仍有加杠杆的空间。
首先是从居民债务/GDP来看,我国居民杠杆率在世界范围内处于中游水平。根据国际清算银行披露的各国杠杆率(居民债务/GDP)来看,截止至2022年6月底,我国居民杠杆率为61.6%,在世界范围内处于中游水平,相较于发达国家并不算高,且低于全部报告国的平均值。从社科院披露的年度杠杆率(历年与国际清算银行披露的杠杆率差距不大)来看,我国居民杠杆率在20年末以来已维持平稳,且2021-2022维持在61.9%,较2020年峰值下降0.4个百分点。但居民债务/GDP该指标未考虑住房制度、社会保障制度等差异,各国直接横向简单对比并不能反映真实的国民债务负担情况。


基于此,我们从我国居民的季度收支角度,更为高频地观测居民债务负担情况,三个角度说明居民偿债压力已经出现边际缓解,居民仍有加杠杆的空间。测算方法:根据季度可得的居民购房贷款、其他非房贷款、居民人均可支配收入、居民人均消费支出等数据,假设房贷久期20年,房贷以外的中长期贷款久期为10年,利率采自央行《货币政策执行报告》,计息方式为等额本息,增量储蓄=可支配收入-消费支出,存量储蓄直接采用央行披露的住户存款。以此测算居民各项债务的季度还本付息额,四季度相加即可得年度各债务还本付息额,相较于直接按照年度数据测算,季度频率测算缩小了提前还款带来的误差。测算结果:增量储蓄角度,居民债务支出占居民增量储蓄比重低于2019年水平。观测历年还本付息额/增量储蓄,在2019年之前中国居民债务支出负担越来越重,但近年来有所波动,2022为66.6%,低于2019年的68.2%。存量储蓄角度,居民债务支出占居民存量储蓄比重下降至6年来最低水平9.6%。观测历年还本付息额/存量储蓄,2022年为9.6%,是2017年以来的最低值。居民季度还本付息增速来看,自22年三季度以来开始低于居民可支配收入增速,这是2016年以来的首次边际缓解,这主要依赖于还本付息增速的持续下降,得益于居民降低负债以及货币政策发力的多重影响。在扩内需、促销费的大背景下,货币政策或将继续发力降低居民融资成本。得益于货币政策的持续发力,21年三季度以来各项贷款利率较2020年均出现了较快的下降,并维持下降趋势,这也应对了居民还本付息增速的持续下降;而23年央行工作会议针对货币政策整体基调指出要“多举措并举降低市场主体融资成本”,相比2022年工作会议中的“推动企业综合融资成本稳中有降”,2023年降成本范围有望有所扩大,或继续通过引导LPR下调、调整住房贷款利率下限等方式进一步降低居民端购房成本以及非房信贷成本,均有利于进一步减轻居民债务负担,居民或仍有加杠杆的空间。

2、中国消费金融渗透率与消费金融杠杆均有提升空间
中国消费金融渗透率、消费信贷杠杆率均低于美国。测算中美两国的消费金融渗透率,用狭义消费贷款与社零总额比重代表消费金融渗透率,中国消费金融渗透率不到40%,而美国一直维持在67%以上;用狭义消费贷款与GDP比重代表消费金融杠杆率,中美近三年来均有所下滑,中国为14.2%,也低于美国的18.8%。

(二)短期看:海内外消费在疫后均有
不同程度复苏,消费贷有望迎来拐点
1、海外消费复苏情况:恢复程度不同,二次冲击影响小
海外:在各国疫情逐步放开后,多数国家零售销售额相比疫情期间均呈现不同程度恢复,但在放开后的3-4个月左右会有病例短暂升高,随之零售销售额会伴随二次冲击阶段回落,后再度恢复较好增长。
美国:2020年5月首次放松,得益于较好的医疗资源和较高的现金补贴,消费快速恢复,随着疫情反复有所波动,但整体受二次冲击影响较小;2020年11月单月新增开始骤增,防控略有收紧,但在2020年12月及2021年3月又陆续出台现金补贴措施刺激消费,零售销售额整体程波动提升,在2022年3月全面放开以后,单月新增逐步增多,7月达到峰值,此后逐步回落,零售销售额受疫情二次冲击较小,高位维持波动平稳。
日本:2021年10月逐步放松以后,商业销售额同比维持优于2019的水平,2022年3月防控全面放开后,8月出现单月新增病例峰值,商业销售额9月下滑至与2019年持平,10月回升至高位。
韩国:2021年11月防疫逐步放松以后,零售消费额同比2019波动抬升超过3个季度,2022年4月全面放开,8月出现放开后新增感染峰值,零售消费额同比自2022年7月以来随着感染病例抬升而有所回落。
中国香港:4月宣布放开,零售业总销货价值逐步拉升,虽未恢复到疫情前水平,但增长趋势未受到7月以来单月新增抬升的拖累。
越南:2021年10月逐步放开,零售销售同比2019迅速拉升并持续一个季度,3月全面放开,当月达到新增感染峰值后回落,8月新增病例有所反复,整体看全面放开后零售销售同比稳步增长。


2、国内消费复苏情况:预期改善,消费缓慢复苏,修复分化
居民收入及就业预期改善,消费意愿回升,储蓄意愿下降,消费数据企稳,整体看消费处于缓慢复苏的阶段,复苏程度有分化。3月CPI 同比回落 0.3pct 至 0.7%,修复分化。
社零方面:疫情全面放开后的一个月后社零降幅收窄,2023年1-2月社零同比增3.5%,超过wind一致预期,扭转了2022年10月以来连续三个月下降的趋势,餐饮复苏明显。从2020-2022年维度看:社零增速与疫情管控基本程反向变化,2022年社零总额同比下降0.2%,12月单月社零4.1万亿,同比下降 1.8%,在疫情放开的一个月后降幅便同比收窄。从2023年数据看,1-2月社零总额7.7万亿,同比增长3.5%,扭转了2022年10月以来连续三个月下降的趋势,在上年同期较高基数基础上持续恢复。细项看,1-2月,商品零售6.9万亿,同比增2.9%;餐饮收入0.8亿,同比增9.2%(2022年全年下降6.3%)。春节的报复性线下消费贡献较多:(1)春节餐饮方面:据中国烹饪协会开展的“兔年春节期间重点餐饮企业经营情况调研”数据显示,除夕至正月初六(1月21日—27日)受访餐饮企业营业收入与去年春节相比上涨24.7%,与2019年春节相比上涨1.9%;客流量与去年春节相比上涨26%,与2019年春节基本持平。(2)春节商超方面,根据万达官微数据显示,春节期间(除夕至初六)全国 480 座万达广场客流 1.6 亿人次,销售收入 126.8 亿元,其中可比万达广场同比2019 年客流增长 15%,销售额增长 29%。(3)春节电影方面,2023年初一至初五点评票房达58万,高于2022年和2019年。(4)春节旅游方面,春节期间国内旅游人次和旅游收入分别恢复至 2019 年同期的90%和 70%。春节假期,国内旅游人次 3.1亿人次,同比增 23%,恢复至2019 年同期的 90%,远高于元旦的43%;旅游收入3758亿元,同比增30%,恢复至2019年同期的73%,远高于元旦的35%;旅游客单价涨幅明显,接近于2019年同期持平。关于2023年更为具体的消费细项分析详见后文。
消费倾向方面,4Q22不及4Q21水平,但优于2020。1Q20消费倾向下降至近十年来的最低点,但在1Q20/1Q21/1Q22后均有较历史同期更为强势的反弹,2Q21恢复接近至2019同期水平,但整体看仍未恢复到疫情前水平,2022年由于上半年疫情多发以及四季度放开短期冲击影响,4Q22不及4Q21水平,但优于2020。
23Q1城镇储户调查结果方面,居民消费意愿回升0.4pct至23.2%,趋势止跌回升。居民就业预期和收入信心指数在3月分别大幅提升9.3个点和5.5个点至52.3%和49.9%,整体收入和就业预期趋稳。
CPI同比增速方面:CPI回落0.3pct至0.7%,核心CPI提升0.1pct至0.7%,服务类整体有所修复,其中出行修复明显,交通工具和租赁拖累。当前物价并非全面持续下降,并不符合通缩的特征,但消费信心仍要持续提振。分类看,交通工具方面:3月国内汽车“价格战”火热,主要受能源和汽车价格下降影响,其中汽油和柴油价格分别下降6.6%和7.3%,燃油小汽车价格下降4.5%,拖累交通工具CPI回落1.5pct至3.3%,服务类方面:服务类CPI提升0.2pct至0.8%,旅游CPI提升2.3pct到5.3%,其中飞机票、宾馆住宿、交通工具租赁费、旅游价格分别上涨37.0%、6.1%、5.9%和5.3%,涨幅均有扩大;但租赁房房租CPI同比-0.5%,仍维持偏弱,对服务类有所拖累,与前文青年失业率维持在较高位置对应。
因此,消费程缓慢复苏但有分化,居民收入、就业预期仍要持续提振,需要长期改善,消费信贷有望成为刺激消费组合拳中的重要一环,下文作具体介绍。




(三)狭义消费贷款回溯:除2017年外,
与社零、消费支出同向变化
核心观点:狭义消费信贷历史趋势来看,国内狭义消费贷款与社零基本程同向变化,消费贷伴随消费回暖有望迎来复苏拐点。除2017年外,历史上狭义消费贷款与人均消费支出、社零整体同比增速趋势一致,特别是在2019年以后增长趋势基本吻合。2017年发生背离的原因主要是由于房地产市场压制、消金监管的共同作用。
1、2017年因房市和监管,与社零增长分别有两段背离
增长发生背离主要在两段:一是 2017年,狭义消费贷同比高增,而人均消费支出、社零总额均不同程度同比下滑。这一现象背后或是消费贷变相流入房市。2016年购房贷款达到31%的同比高增速,远超2015年的20%,2016限购等政策(16 年4季度各地密集出台地产调控政策,尤其是提高首付比例、限购限贷等措施)出台,购房贷款增速大幅下滑,消费贷增速逆势告诉上涨完美接棒,大概率有相当一部分变相流入房市,并且当年监管加大消费贷经营贷流向房贷的整治,也间接说明这一点。我们在下文将进行具体测算。二是2017年末消费金融强监管,消费贷同比增速回落,城镇居民消费微增。2017年特别是2017年末以来,消费金融迎来强监管,针对校园贷(2017.06)、联合贷款(2017.08)、现金贷(2017.12)、P2P、网络小贷进行严格整治,2018年消费贷款同比增速回落到25%,2019年进一步下降至15%。而此阶段社零和消费支出有所恢复,是因为此处只是监管整改部分消费贷款,并未直接对整体消费产生影响。
2、2019年后狭义消费贷与社零、消费支出趋势更加吻合
除2017年外,狭义消费贷与人均消费支出、社零基本维持正相关,特别是在2019年以后增长趋势更加吻合。一是2019年末疫情爆发,消费贷款增速迎来十年最低点。2020年全年消费贷款同比增速仅有9%,达2014-2020年的最低点。二是2021年得益于疫情防控较好,消费贷款同比增速有所恢复。2021年前三季度消费贷款同比增速均维持在10%以上,全年同比增9.5%。三是2022年疫情反复,消费贷款增速再次下滑。2022年消费贷款同比增速仅为4.1%,达2014年以来的最低点。在疫情影响逐步消退后,伴随着消费的逐步回暖,消费贷有望迎来复苏拐点。

(四)居民购房贷款仍有缺口,
非房贷款流向问题难以彻底解决
一是历史角度看居民购房贷款有缺口,不排除有居民利用非房贷款补充缺口。新增居民购房贷款占商品房住宅销售额的比重在2017-2021五年间维持在24%-31%之间:自2012年以来,新增居民购房贷款占商品房住宅销售额的比重不断抬升至2016年50%的高点,后随着监管趋严,比重回落到2018-2020年的30%左右,近两年下降更为明显,截至2022年3季度仅为17.7%,2022年全年仅为4.1%。房贷仍有缺口:按照前文假设,一套二套按揭累计首付比例约33%。2021年住宅销售额16万亿,对应首付5.28万亿,同年新增购房贷款为3.9万亿(2021年末上市银行较年初新增个人按揭3.4万亿),首付款+购房贷款总计为9.18万亿。2022年住宅销售额8.7万亿,对应首付款2.9万亿,新增购房贷款余额仅为0.48万亿,首付款+购房贷款总计仅为3.4万亿。由于数据可得性、未考虑全款买房、首付比例不精确、以及提前还贷等情况,以上观测缺口可能偏大,但科粗略判断实际房贷与真实需求之间其实仍有缺口,在消费贷款利率不断下行的情况下,不排除有非房贷款继续流入房市。
二是按揭提前还款潮趋势下,非房贷款置换还款现象增多,监管整治贷款中介,也反映了非房贷款流向房市的现象难以彻底解决,且当前居民对利率更加敏感。中介治理:在消费贷款、经营贷款利率不断下行的情况下,利用非房贷款置换还款的现象增多,为此3月9日银保监会发布《关于开展不法贷款中介专项治理行动的通知》,要求各银保监局、各银行业金融机构要深刻认识不法贷款中介乱象的严重危害,部署开展为期六个月 (2023年3月15日-2023年9月15日) 的不法贷款中介专项治理行动。该事件反映了:虽然为了防止非房贷款流向房市,监管以及各级金融机构颁布了各类规定和采取了多种手段,但从实际操作角度,仍难以彻底解决资金流向违规问题。

三、消费信贷新增规模测算
与银行重点业务机会简析
(一)消费增量及消费信贷测算:
狭义消费贷新增约1.4万亿
第一步:测算2023年社零规模。通过历年社零数据对2023年消费品增量进行预测,预计2023年社零整体增加2.67万亿,全年约46.54万亿。
数据选择:根据数据可得性,可根据历史数据估测2023社零总额,以及其中的汽车、餐饮、线上、线下社零规模,其他细项只能通过限额以上商品零售披露的细项进行测算。计算方法:首先通过观察社零同比增速趋势,通过历史数据估测2023年社零恢复到正常水平的增速,假设以2019-2021年中不受疫情影响月份(剔除2020年1-3月份)的社零同比平均增速作为2023年的增速预测,经测算社零平均增速为6.2%。其次根据月度平均增速以及2022年月均社零规模,计算2023年月均社零规模3.88万亿,在此基础上,全年社零总额约同比增2.7万亿,总额约为46.54万亿,其中汽车5万亿,餐饮4.7万亿;线上线下来看,线上社零1.6万亿,线下社零3.1万亿。

第二步:计算新增狭义消费贷与社零比重。每年同比新增狭义消费贷与社零比重大多位于2.6%-3.6%之间,2017年该比重破10%,估测当年约2.5万亿狭义消费贷未真正投入居民消费。
限购后,居民购房意愿不太会立即降温,房贷受限后,一部分非房贷消费贷流向了楼市。我们根据狭义消费贷款与社零比重去观测异常狭义消费贷款,除2017-2019以外,狭义消费贷同比新增额占社零比重在2.6%-3.6%之间,平均值在3.1%,而2017占比高达10%,假设维持2016的比重3.4%,则新增的异常消费贷=(10.1-3.4%)*社零(2017),计算得2017年大约有2.5万亿异常狭义消费贷,同理2018年约1.1万亿,2019年约0.45万亿。2019年以后该比重回归正常范围,异常的狭义消费贷明显减少。

第三步:根据第一步预测的2023年社零大约在46.54万亿,根据第二步中新增狭义消费贷款与社零比重在2019年后重新趋稳,2020-2022.09平均占比为3%,参考此比例计算狭义消费贷新增约1.4万亿。
根据2023年居民部门贷款数据看,1-2月短期消费贷、长期经营贷增长好于2022年。一是短期消费贷款1月、2月分别同比增5.2%、8.4%(vs2022年1、2月同比增速5.1%、5.7%),增速已超过2022同期增速。二是长期经营贷1月、2月分别同比增19.0%、20.3%,(vs2022年1、2月同比增速18.6%、17.3%),在中小微企业信贷需求并未完全恢复的情况下,长期经营贷同比增速抬升,或许印证了部分流入房市的现象。而短期经营贷增速稍弱于去年,体现了中小微企业信贷需求仍未完全恢复;长期消费贷则受地产影响大幅低于去年,其中 2023年购房贷款数据暂未披露,若剔除购房贷款,预计长期消费贷增幅差距将有所收窄。

(二)政策应鼓励消费信贷
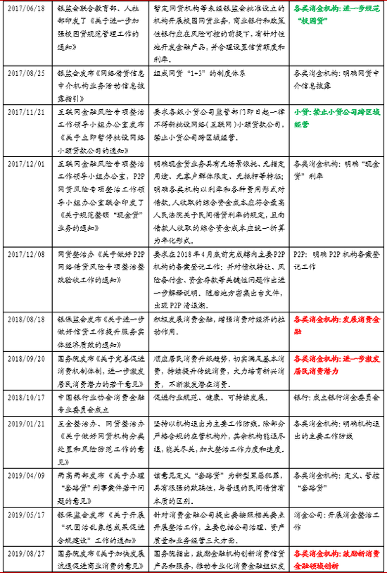
核心观点:中国消费信贷监管是在伴随着支持消费与金融合理创新的背景下,不断趋严而推动消金合理规范发展的过程,近期监管政策趋于稳定,且明确表示要合理增加消费信贷,降低消费信贷融资成本,下阶段或进一步加大对消费信贷的支持力度。
整体梳理来看,从2009年颁布《消费金融公司试点管理办法》,消金开始向专业化发展,后来随着消金的蓬勃发展而对乱象进行整治,近年来针对小贷公司、消费金融公司、商业银行、融担公司出台了一系列针对性的监管政策,将消费金融监管覆盖至全部的主流参与者,总体是趋严的,但同时中间也不断发布政策支持消费,支持创新,监管在充分理解消费金融对于消费的重要性的基础上,特别是2020以来,通过严控跨地域经营(城农商行联合贷款、助贷规模增长受阻)、规定利率上限(腰部机构利润压缩)以及断直连(数据治理成本提升)等规定,不断地推动消费金融合理规范发展,利好持牌机构(包括银行、消金)以及市场上优质的头部助贷机构。
1、2009-2013开放试点期:2008年底,4万亿计划启动,2010消金公司开始试点,首批持牌消费金融公司(4家)成立。
2、2014-2016鼓励创新期:这期间互联网经济快速发展,大型电商、消费分期平台、网贷平台、P2P 平台、小贷等快速布局消费金融,监管政策多集中于鼓励金融创新、普惠金融、消费扩大和升级;同时对P2P、校园贷进行一定的规范。
3、2017-2019消费贷监管趋严,同时发文支持消费:2017年特别是年末以来迎来强监管,针对校园贷、联合贷款、现金贷、P2P、网络小贷进行严格整治,出现P2P清退潮。2017年同时房地产市场也迎来强监管,限购限售政策频出,房贷承压,消费贷、经营贷流入房市。2018年下半年发文支持信贷服务实体,激发消费潜力。2019年首次明确超过36%的实际年利率为非法放货行为。
4、2020年以来监管面扩大,利好持牌机构:监管面覆盖商业银行、消金、助贷机构几乎全部消费金融参与主体。2020年:7月出台《商业银行互联网贷款管理办法》,要求商业银行建立互联网贷款业务的全面风险管理体系,8月最高法规定民间借贷上限以4倍LPR为准;9月消费者权益保护法、金控管理办法出台;11月网络小贷管理办法出台,小贷监管趋严,消金公司监管放松。2021年:依次出台《关于进一步规范商业银行互联网贷款业务的通知》严控跨地域经营、《征信业务管理办法》,其中,《征信业务管理办法》明确“断直连”,自2022年1月1日执行,过渡期至2023 年6 月底。
5、2022年年末以来,中央把扩内需、促销费放在更重要的位置,政府明确提出要合理增加消费信贷。 2022年:12月14号中央发文《扩大内需战略规划纲要(2022-2035年)》,要求全面促进消费,加快消费提质升级。12月16号中央经济工作会议表示,大力发展数字经济,支持平台企业在引领发展、创造就业、国际竞争中大显身手。12月23日银保监会表示,要为积极恢复和扩大消费营造良好金融环境,着力保障重点领域信贷资金需求。2023年:1月28号国常会要求合理增加消费信贷。2月3号银保监会表示,要把支持和扩大消费摆在优先位置,做好投资和融资保障,支持社会领域加快补短板。4月14号人行货币政策委员会2023年第一季度例会表示,要发挥存款利率市场化调整机制重要作用,发挥贷款市场报价利率改革效能和指导作用,推动企业综合融资成本和个人消费信贷成本稳中有降。
6、下阶段预计将在严控风险的情况下,继续增加对消费信贷的支持力度,推动融资成本稳中有降,做好重点领域融资保障。可以通过消费信贷ABS发行量来侧面观察政策对于消费信贷的支持力度,1Q23 个人消费信贷ABS发行169个,发行规模454亿,发行数量和规模均创6年来最高。







(三)银行业务机会简析
根据前文关于海内外复苏的分析及上表,从大类来看银行有几项可以重点关注,我们将在后续报告中将继续对消费信贷市场以及相关个股进行深入拆解,此处仅作简要分析。
1、线上线下角度:线上韧性较强,银行线上经营能力需持续提升
-
线下:根据前述测算,主要的消费增量还是由线下消费提供,线下场景复苏程度更大影响消费提升空间,线下消费贡献体量仍超过65%,2023年初受线下场景复苏带动,线下占比有所抬升。
-
线上:一是线上消费占比长期看波动上升。随着疫情对人们消费习惯的影响,线上消费占比长期看城波动上升趋势。二是线上消费韧性较强,恢复较线下更快,也更为稳定。顺应以上趋势,具有强劲线上经营能力的银行持续受益,并再次促使银行加强线上渠道合作和生态搭建。长期利好线上渠道、生态建设更为完善,线上用户更为活跃的银行,如招行、平安。

2、消费场景角度:必选韧性强,可选弹性大,几类重点消费可关注
回顾国内过去三年,自2020年初国内疫情爆发以来,期间经历了2021年的复苏以及2022年的再封城,后2022年11月全面放开至今的复苏过程。可从历史消费恢复情况以及近期数据观测有哪些场景可以重点关注:
(1)整体来看:必选消费韧性较强,在疫情后受影响较小:必选消费零售额在2020年末恢复至疫情前水平,整体增速保持平稳;可选消费恢复弹性大,但受后续2022年3月以来疫情冲击较大。历史恢复速度来看,文体用品>化妆品>汽车>家具家电通讯>珠宝>服装纺织>石油及制品>建筑装潢。历史恢复弹性来看,化妆品>文体用品>珠宝>汽车>家具家电通讯>石油及制品>服装纺织>建筑装潢。


(2)汽车消费方面:长期看汽车是国民消费支柱产业,且疫后家庭单独出行需求提升;短期看地方政府汽车促销费政策延续+二季度车展+五一出行等利好,预计回暖延续,利好在汽车金融有完善布局的股份行。
长期看:社零数据看海内外汽车疫后恢复速度一般较快,国内汽车消费在社零总量上贡献仍然是单项最高,是国民消费支的柱产业,且在感染高峰过后,疫情期间带来的出行不变提升了家庭用车的必要性,长期看乘用车消费有望在出行需求反弹(特别是独立出行需求)反弹的背景下实现修复,在此基础上,无车人群/家庭购车需求可能增加。
从短期看,目前正处于燃油车购置税减半和新能源补贴的政策退坡窗口期,叠加1月春节和疫情刚放开,一季度乘用车销量同比下降7.2%。在地方政府陆续进行的汽车消费刺激政策接力下,3月明显回暖,3月单月乘用车环比同比分别增22%和8.2%,新能源车销量环比同比分别增24.4%和34.8%。二季度随着各地春季车展开幕+各地方汽车消费政策持续+五一节假日出行等利好,汽车消费、特别是新能源汽车以及二手车预计回暖趋势将有所延续。
利好在汽车金融有完善布局的股份行:汽车消费复苏主要带动汽车消费贷款以及信用卡分期购车贷款,各银行汽车贷款业务差异大。由于发放贷款时对抵押物和担保的要求手续较严格,需要人力、网点投入,一般在全国布局网点的国有或者股份行占优势,利好汽车贷款占比高、汽车贷款业务强劲、在新能源车有完善业务布局的银行,如平安银行等。截至2022年末,平安银行汽车金融贷款余额3,210亿元,较上年末增长 6.6%,个人新能源汽车贷款新发放249亿元,同比增41.8%,并且平安银行持续升级“车 E 通”平台,汽车金融客群MAU达 356万户,较上年末增长 15.1%,新车、商用车贷款的全流程作业时长较 2021 年末分别缩短 25.2%、37.4%,平安银行汽车金融优势进一步巩固。



(3)本地餐饮、商超、娱乐及打车出行,外地酒店旅游恢复较好,利好信用卡业务占比高的股份行。以本地需求为代表的餐饮、商超、娱乐、打车出行最先快速复苏,异地需求为主的酒旅随后,信用卡告别跑马圈地,进入精耕细作。
一是餐饮消费:受疫情影响较大,我国餐饮消费在2022内除8月外,同比增速均为负值,在疫情放开且第一波感染期过后,前文分析春节期间已经有明显好转,且1-2月餐饮社零同比+9.2%,领先于整体社零的3.5%。根据前文预测2023年平均增速为7.4%,且贡献增量额仅次于汽车,有较大增量空间。
二是旅游出行:海内外在疫后均有报复性反弹,二季度五一假期有望释放前期积压的出行需求。春节数据:前文春节数据显示春节期间国内旅游人次和旅游收入分别恢复至 2019 年同期的90%和 70%,春节假期国内旅游人次 3.1亿人次,同比增 23%,恢复至2019 年同期的 90%,远高于元旦的43%;旅游收入3758亿元,同比增30%,恢复至2019年同期的73%,远高于元旦的35%;旅游客单价涨幅明显,接近于2019年同期持平。Q2五一假期带动:根据4月6日,携程的“五一”假日旅游前瞻发现,国内游订单已追平2019年,同比增长超7倍;内地出境游预订同比增长超18倍,境外跟团游报名量较4月初增长157%,2月以来消费者积压的旅游需求,有望在五一期间得到释放。重点城市方面,截至4月6日,五一期间上海、北京、南京、成都、西安、杭州、重庆、武汉、广州、长沙的整体旅游报名较为火爆,多地五一预订量已经赶超2019年同期,成都、长沙、青岛、苏州、福州、珠海等热门旅游地均超过2019年30%以上,大理、威海则凭借更高的增长幅度一跃成为五一的“大黑马”,大理五一旅游订单量反超2019年190%,威海则增长300%以上;海南整体旅游订单量同比增长超过4倍,三亚作为五一假期热门的度假目的地,目前旅游预订同比增长超过560%,而4月13日起,应三亚市委市政府统一部署要求,三亚市旅游推广局依托三亚优质旅游资源优势,启动“轻松到三亚”旅游消费券发放活动,项目将分两期通过携程等平台,向大众发放总金额达3500万的消费券。
三是酒店:在旅游和出差的带动下,酒店也有显著回暖。境外疫后规律:如我国香港等分步放松的地区,整体复苏节奏趋缓,而韩国、印度等快速放松的国家,则表现出更快的复苏速度甚至短期出现报复性反弹。境内多家酒店集团数据显示恢复较好:首旅如家官网数据显示,2023年1-2月,其以北京、上海等为代表的一线城市酒店出租率同比增长超30%。而以杭州为代表的新一线城市也增幅明显,酒店出租率同比增长达10%以上。在聚焦商旅出行的企业客户方面,2023年1-2月GMV同比增长达 117.61%,间夜同比增长达98.65%。锦江国际2022年财报显示其2022年全年RevPAR为2019年度的72.37%,较2021年度降低17.25%。但1-2月整体平均RevPAR已分别恢复至2019年同期的88%和115%。
以上场景均是信用卡重点场景,信用卡告别跑马圈地,进入精耕细作。据人民银行统计,我国信用卡累计发卡量由2010年2.3亿张翻两番至2021年8.0亿张。我国信用卡行业离发卡量天花板越来越近。相应的,其增速已从2017年26.5%以近乎连年腰斩的方式下降至2021年2.8%,昭示着信用卡“跑马圈地”时代的终结,存量信用卡业务占比高、交易额高的银行将有望持续保持竞争优势,如招行、平安、光大、兴业、邮储等。而本地餐饮、商超、娱乐、打车出行的复苏或同时利好一部分与本地消费场景有深入合作的城农商行,招行管理层在2022年年报业绩交流会上公开表示信用卡交易数据回暖明显



(4)化妆品、珠宝:海内外社零复苏情况来看,化妆品无论是在恢复韧性还是弹性上均表现较好,有明显的6.18和双11效应,珠宝在过去疫后恢复也不俗。化妆品方面,银行应对女性客群消费信贷需求可加强重点关注。6月得益于6.18大促在全年销售额中的比重和排名均越来越高,占全年比重自2009年的7.54%提升到2022年的12.9%;排名自2020年开始稳居第2名,11月得益于双十一,稳居第一。

(5)居家升级和疫后家装带动家装消费相关复苏,特别是家具、家电等复苏,银行可加强对按揭客户的交叉营销。家装方面,疫情封城期间积累的装修需求得到释放,叠加房地产的逐步回暖,2023年1-2月家具社零同比增5.2%(2022同期-6%,2019同期0.7%),高于社零整体的3.5%。家电方面,根据中国电子信息产业发展研究院发布的《2021年中国家电市场报告》,2021全年家电零售额中,线下渠道贡献了47%,而疫情前的2019年则贡献了59%,疫情对家电线下消费的影响较大,线下场景恢复后,线下家电有望回暖。银行客群方面,按揭客群普遍为银行质量较高的客群,在复苏大背景下银行对按揭客群可加强消费贷、信用卡消费联动营销,链接场景消费和小额现金贷款,充分满足客户家装相关需求,加大对高质量按揭客群的重点挖掘。
(6)医药消费韧性较强,线下医疗、医美、康养消费有望回暖,银行可对女性、老年客群信贷需求加强关注。根据弗若斯特沙利文数据显示,医疗美容市场规模与疫情防控呈一定的反相关关系,疫情防治、疫后遗留症状催生的医药、保健需求,以及前期因线下受限而搁置的康养、医美、手术等线下医疗服务均有回暖基础,特别对应女性、中老年客群需求更高。并且前文分析了中高收入人群受疫情影响较小,而医美、康养单价较高,因此特别是中高收入人群疫情期间积压的医美、康养需求有望改善。

3、城市分化角度:医疗及消费水平较高的城市在消费复苏过程中更为稳定
分省市来看,医疗及消费水平较高的城市在消费复苏过程中更为稳定,属地银行将首先收益。各省市情况来看,居民收入、消费支出、医疗资源配备不够均衡,整体恢复程度或有差别,综合人均可支配收入、人均消费支出、ICU床位配备情况来看,北京、浙江、山东、湖北在疫后恢复过程中会更为迅速,在抵御或有的二次冲击的过程中也有望更为稳定。

以上仅为基于海内外消费复苏情况对银行消费信贷机会的简要分析,我们将在后续报告中将继续对消费信贷市场以及相关个股进行深入拆解。
四、投资建议
投资建议:银行股核心逻辑是宏观经济,坚持修复逻辑和确定性增长逻辑两条主线。银行股的核心逻辑是宏观经济,之前要看政策预期,如今政策预期落地后,下阶段就要看经济的持续性。第一条选股主线是确定性增长逻辑:收入端增长确定性最强的仍是优质区域城商行板块,看好宁波、苏州、江苏、南京、成都。第二条选股主线是修复逻辑:地产回暖+消费复苏,看好招行、宁波、平安、邮储。
风险提示:经济下滑超预期。国内外疫情反复超预期。金融监管超预期。
(本文作者介绍:中泰证券银行业首席,金融组组长,国家金融与发展实验室特约研究员。)