意见领袖丨任泽平团队

文:任泽平团队
导读
二十大报告中指出,我国要积极稳妥推进碳达峰碳中和,立足我国能源资源禀赋,坚持先立后破,加强煤炭清洁高效利用,积极参与应对气候变化全球治理。碳捕集利用与封存(CCUS)技术,从固碳端改善生态环境,降低人类活动对自然环境的影响,最大程度上实现人与自然和谐共生的目标。

要实现碳中和,需要在发电端、能源消费端和固碳端共同发力。新能源发电端,有风电光伏为代表,新能源消费端,有新能源车为代表。那么在固碳端,碳捕集利用与封存技术将作为碳减排最有效、最直接的手段,减排的潜力大、应用场景广、潜在效益高。
上游碳捕集,是整个固碳技术的核心环节。有传统捕集、生物质能碳捕集和空气碳捕集等多种技术,大幅降了碳捕集成本。又有燃烧前捕集、富氧燃烧捕集、燃烧后捕集等多种捕集工艺,化学吸收法、物理吸收法、膜分离法等多种分离吸收途径。未来,新一代的捕集技术有望从实验室走到现实,进一步优化碳减排捕集成本。
中游碳运输,能够实现“碳转移”,是连接技术链上中下游的关键。未来以管道输运为主流,辅以罐车运输和船舶运输等方式,将建立起多运输方式结合的碳输运体系,满足规模化碳减排需求。
下游碳利用和封存,陆上咸水层封存、海上咸水层封存和枯竭油气田封存等碳封存技术飞速发展;地质利用、物理利用和化学利用等碳利用技术初具规模。未来的碳封存,可将二氧化碳储存于地层或海底中,成为碳元素的“储备池”;碳利用,可从“储备池”提取碳元素进行利用,多种方式加强二氧化碳中碳元素的经济效益,实现人工碳循环。
发展碳捕集利用与封存技术,是稳健推进我国能源体系转型的关键。高碳排能源由此变得清洁化,先立后破,是加强煤炭清洁高效利用的关键。未来,在碳减排需求规模化增长的趋势下,碳的捕捉、封存、利用等各环节,将更加注重安全性、可靠性、经济性的提升,新型商业模式、多元化产业格局得以构建。

目录
1 实现碳中和,要把碳捕捉、封存、利用起来
2 碳捕集利用与封存运行机制:上中下游共同发力实现碳减排
2.1 上游碳捕集:多元技术路线发展降成本
2.2 中游碳运输:多种运输方式,满足规模化需求
2.3 下游碳利用与封存:多途径处理助力碳循环
3 趋势与展望:实现商业化、规模化,固碳体系是绿色发展的重要环节
正文
1 实现碳中和,要把碳捕捉、封存、利用起来
碳中和,一般指国家、企业、产品、个人通过植树造林、节能减排等形式,抵消自身产生的二氧化碳或温室气体排放。最终达到在一定时间内自身直接或间接产生的二氧化碳或温室气体排放总量相对“零排放”的状态。
碳中和的提出,是为了使大气中二氧化碳的浓度不再增加,减少人类活动对气候的影响。《气候变化2013:自然科学基础》指出,人类活动导致的气温升高的可能性高达95%以上。而自然界自身产生的二氧化碳排放通过生态系统的固碳抵消,对气候变暖的影响忽略不计。从这个角度上来看,实现碳中和关键点在于如何处理人类活动所产生的二氧化碳。
目前,生产经营活动产生的二氧化碳排放主要集中在能源发电端和能源消费端,其中发电端占比超过40%,能源消费端包括工业、交通运输、居民消费等占比超50%。根据碳排现状,实现碳中和目标必须从电力端、能源消费端以及固碳端三端共同发力。
一是在电力端,要大力发展清洁能源,优化能源结构。未来电力和热力的供应结构从以煤为主,优化发展为以风、光、水、核、地热、氢能等可再生能源和非碳能源为主,最大幅度减少能源发电端的碳排放。
二是在能源消费端,要推动工业生产、交通运输领域使用低碳化的原材料,减少使用高碳排材料,比如水泥生产过程把原料石灰石的使用量降到最低等。同时在生产过程中加大绿电消纳,如建材、钢铁、化工、有色金属等原材料生产的用能,以绿电、绿氢为主。
三是在固碳端,推动二氧化碳捕集利用和封存等固碳技术发展,实现商业化和规模化发展,真正实现人类生产生活碳排放对气候环境的“0”影响。实际上,无论电力端和能源消费端如何发展,技术上要实现“0”碳排放是不现实的。
短期来看,目前全球能源体系仍然以化石能源为主,发展中国家对于化石能源更为依赖,新型清洁能源暂时无法独挑大梁。发电端仍以煤电为主的事实,短期内难以逆转,能源端的高碳排放缓解仍需要时间。长期来说,即使绿电发展到能够足以替代化石能源,但在某些领域,仍然会产生大量的二氧化碳排放。国际能源署发布钢铁行业技术路线图指出,2050年多数国家实现碳中和之际,钢铁行业在工艺改进、效率提升、能源和原料低碳化后,仍将剩余34%的碳排放量,即使叠加氢直接还原铁技术的突破,剩余的碳排放量也将超过8%。水泥行业通过采取其他常规减排方案后,仍将有48%的碳排放量剩余。
因此,我们迫切需要发展固碳技术,将“不得不排放的二氧化碳”用各种人为措施固定下来。
在固碳技术中,碳捕集利用与封存技术(CCUS)是最关键的存在,为我国碳中和目标的如期实现助力。例如,未来对绿电占比要求高了以后,如果新能源储能没有及时匹配,可能导致的电力系统波动性增大。而CCUS技术使得火力发电也拥有了低碳排放的可能,从这个角度而言,火电低碳化,火电也成为了绿电。CCUS技术也是钢铁、水泥等高碳行业实现净零排放的必要技术选择。未来,CCUS技术与新能源结合,整体或实现负排放。

相比其他碳减排手段,CCUS减排潜力大、减排效益可观。根据国际能源署预测,未来CCUS可满足我国各行业巨大的碳减排需求,到2030年约可实现碳减排2.49亿吨/年,2050年实现10.3亿吨/年,2060年则可实现碳减排14.1亿吨/年,减排能力显著上升。CCUS技术对实现碳减排直接有效、贡献大。根据国际能源署可持续发展情景,预计全球将于2070年实现净零排放,2050年CCUS减排贡献比将达到9%,2070年减排贡献比上升至15%以上。

CCUS技术可深度赋能多种领域。在能源电力领域,“火电+CCUS”的组合在电力系统中极具竞争力,能够实现低碳发展与发电效率之间的平衡。在工业领域,CCUS技术能够激励许多高排放、难减排行业低碳转型,为传统高耗能行业产业升级、低碳发展提供了技术保障。如在钢铁行业,捕集的二氧化碳除了可以进行利用与封存以外,还可直接用于炼钢过程,能够进一步提高减排效率。在水泥行业,石灰石分解产生的二氧化碳排放约占水泥行业总排放量的60%,碳捕集技术可捕获该过程中的二氧化碳,是水泥行业脱碳的必要技术手段。在石油化工行业,CCUS可以实现石油增产和碳减排双赢。
此外,CCUS技术还可加速能源清洁化发展进程。随着氢能产业的爆发,化石能源制氢叠加CCUS技术,将是未来较长一段时间内低碳氢的重要来源。目前,全球经过CCUS技术改造的7个制氢厂年产量高达40万吨,是电解槽制氢量的3倍。预计到2070年,全球也将有40%的低碳氢源来自“化石能源+CCUS技术”。
在减排效益上,CCUS的负碳技术能够降低实现碳中和目标的整体成本。一方面,CCUS的负碳技术包括生物质能-碳捕集与封存(BECCS)与直接空气碳捕获与封存技术(DACCS),分别从生物质能源转换过程和大气中直接捕集二氧化碳,能够以更低成本、更高效率实现深度脱碳,减少项目显性成本。据测算,通过生物质能-碳捕集(BECCS)技术和空气碳捕集(DACCS)技术实现电力部门的深度脱碳,要比以间歇性可再生能源、储能为主导的系统总投资成本减少37%-48%。另一方面,CCUS可降低资产搁浅风险,减少隐性成本。利用CCUS技术对相关工业基础设施进行改造,可实现化石能源基础设施的低碳利用,降低碳排放约束下的设施闲置成本。

整体而言,得益于减排潜力大、应用场景广、潜在效益高等优势,CCUS技术将为我国如期实现碳中和目标持续发力,成为在固碳端上减少碳排放的最佳方案。
2 碳捕集利用与封存运行机制:上中下游共同发力实现碳减排
碳捕集利用与封存(CCUS)技术是指将二氧化碳从工业过程、能源利用或大气中分离出来,直接加以利用或注入地层和海底,以降低大气中二氧化碳浓度的过程。
CCUS技术的上中下游各环节相互联通,关系紧密,共同构成完整的碳减排技术体系。主要包括碳捕集、碳运输、碳利用和碳封存四个环节。整个产业链环环相扣:上游端从化石燃料、工业排放、生物质利用等排放源处捕集二氧化碳,中游用罐车、船舶等方式输送至对应地点,最终在下游对碳利用或封存,实现碳减排。

2.1 上游碳捕集:多元技术路线发展降成本
碳捕集,是CCUS技术中最核心的环节,在整个技术链中成本占比超过70%。近年来,我国碳捕集技术的发展如火如荼。从规模上看,我国已经具备大规模捕集利用与封存二氧化碳的能力,年碳捕集达300万吨。

碳捕集主要通过三种途径,一是传统的CCUS捕集技术,主要对化石燃料和工业过程产生的二氧化碳进行捕集。二是生物质能-碳捕集(BECCS)技术,利用生物质能源从大气中捕集二氧化碳。三是空气碳捕集(DACCS)技术,直接从空气源捕集二氧化碳,进一步降低大气中的二氧化碳浓度,实现负碳效果。以传统捕集途径为主,辅以生物质能和空气碳捕集途径,未来固碳途径将朝着多元化方向前进。
按照可持续发展情景估计,到2070年,生物质能和空气碳捕集途径占比将进一步上升,从2050年的19.6%上升至36.2%。

碳捕集主要包括捕集和分离两大流程,分为不同的技术路线。
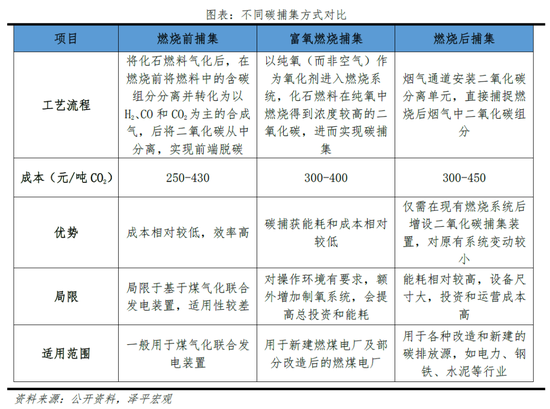
在捕集环节,按照碳捕获与燃烧过程的先后顺序进行分类,可分为燃烧前捕获、富氧捕集以及燃烧后捕获等三种技术路线。燃烧后捕集更具技术优势。燃烧后捕集具有较高的适用性和捕集率,是目前最成熟的捕集技术,国内外的技术差距较小,应用最为广泛。而燃烧前捕集和富氧燃烧相关的示范项目占比较少,相关技术还不够成熟,应用场景具有更大局限性。
二氧化碳排放浓度和流量是影响碳捕集成本的主要因素,两者呈现反向相关关系。二氧化碳排放浓度越高,捕集成本越低;排放浓度越低,捕集成本越高。燃烧后捕集气体杂质较多,能耗较大,投资和运营成本高。因此燃烧前捕集和富氧燃烧捕集技术的发展也仍需重视。随着技术成熟,未来将有望形成多元化技术发展路线:在特定范围内使用燃烧前捕集和富氧燃烧捕集,在其他绝大部分范围使用燃烧后捕集,以综合最低成本进行碳捕集。

在分离环节,碳捕集分离技术有化学吸收法、物理吸收法以及膜分离法等。化学吸收技术吸收量大、吸收效果好、吸收效率高,且具备更加广泛的应用和商业化场景。细分来看,其主要包括有机胺法、氨吸收法、热钾碱法、离子液态吸收法等,目前有机胺法是最主要的化学吸收法,已广泛运用于国内外碳捕集示范项目中。但总体而言,三种分离方法各有侧重,需并行发展,在各自优势领域应用,实现二氧化碳吸收分离效果的最优化。


目前国际主流碳捕集技术为第一代的燃烧后捕集+化学吸收法,已处于大规模的示范和应用阶段。国内燃烧前物理吸收法已经处于商业应用阶段,燃烧后化学吸附法尚处于中试阶段,其它大部分捕集技术处于工业示范阶段。而第二代和第三代如新型膜分离技术、新型吸收技术、新型吸附技术、增压富氧燃烧技术、化学链燃烧技术等均处于研发阶段,预计技术成熟后能耗和成本将比第一代技术降低30%以上。
未来新一代捕集技术有望从实验室走到现实项目应用中,多元化的技术路线并行发展,大幅降低碳捕集成本,提升整体的经济性,助力CCUS技术进一步推广与应用。
2.2中游碳运输:多种运输方式,满足规模化需求
碳运输将二氧化碳进行空间转移,是连接CCUS技术链上下游的关键。现阶段我国二氧化碳的运输方式主要有罐车运输、管道运输以及船舶运输三种类型。限于目前CCUS示范项目规模较小,尚无大规模碳运输需求,70%以上的二氧化碳是采用罐车输送。未来,减排量的高速增长将衍生出对碳运输的规模化发展要求,管道运输等能实现大规模二氧化碳运输的方式亟需发展。根据国际能源署测算,我国碳减排需求将从2025年的0.24亿吨/年增长至2060年的14.1亿吨/年,增长近59倍。
未来,能满足大规模二氧化碳运输需求的管道输运方式将脱颖而出,成为主流。一是从运输效率上看,管道运输连续性强,运输量大,且不受天气影响,稳定性强,可满足长距离大规模运输的需求。二是从安全性上看,管道运输二氧化碳泄漏量极少,对环境污染小,安全性远高于其他运输方式。三是从成本上看,大规模运输下,管道运输运行的成本更低。根据APEC分析,在不考虑初始投资成本的情况下,若每年管道运输量大于1000万吨,则运输费用则会下降至2-6美元/(100km·吨)的水平,远低于罐车运输方式。同时在650km的距离范围内,相比船舶运输也具备成本优势。四是从建设进展上来看,目前我国已具备大规模的管道设计能力,正在制定相关设计规范,未来建设潜力巨大。

以管道运输的发展为重点,未来多样的碳运输方式各展所长,建立起多运输方式结合的碳输运体系,满足碳中和目标下大规模的碳减排需求。
2.3下游碳利用与封存:多途径处理助力碳循环
CCUS技术链中,将项目捕集到的二氧化碳进行处理的主要技术为碳利用和碳封存两种。两种技术相辅相成,提升碳元素的经济性,助力实现人工碳循环。
碳封存能够有效完成“碳安置”,建立碳元素的“储备池”。它能将一部分二氧化碳进行碳封存处理,将液态或气液混合状态的二氧化碳注入到一定深度的地层或海底,实现与大气隔绝的目的。
碳封存技术主要分为陆上咸水层封存、海上咸水层封存和枯竭油气田封存等三大类。其中陆上咸水层占主导地位,是最主要的碳封存场所。一是从封存条件上看,陆上咸水层地质条件优良,封闭性较好,分布广泛,是最为理想的二氧化碳封存场所。枯竭油气田封存则需要完整的构造、封闭稳定的地质环境和详细的地质勘探基础等条件,限制条件更多。二是从封存潜力上看,我国CCUS陆上咸水层地质封存潜力具大,约为1.21~4.13万亿吨。根据水环地调中心《中国及毗邻海域主要沉积盆地二氧化碳地质储存适宜性评价图(1∶500万)》,我国深部咸水层二氧化碳地质储存潜力占总潜力的90%以上,是我国未来实现规模化二氧化碳地质储存的主力储存空间。仅其中,松辽盆地、塔里木盆地和渤海湾盆地这3个陆上最大的封存区域就能封存总封存量一半的二氧化碳。
其他碳封存技术正处于方案设计与论证阶段,2021年中国海油对外宣布恩平 15-1油田群正式启动我国首个海上二氧化碳封存示范工程。未来更多封存方式商业应用落地可期。

碳利用是处理二氧化碳的第二种途径。碳利用是指通过工程技术手段,将捕集的二氧化碳实现资源化利用的过程。在减少碳排放的同时,能够利用二氧化碳的物理、化学或生物性质,实现能源增产增效、矿产资源增采、化学品转化合成、生物农产品增产等,大大增强碳元素的经济性,实现碳元素循环。
碳利用技术内容丰富,主要分为地质利用、物理利用和化学利用三种类型。在节能减排的大趋势下,我国碳利用技术的发展初见成效。在CCUS捕集的二氧化碳处理上,碳利用是最主要的二氧化碳处理方式,处理量占我国所有CCUS项目捕集碳排放总量的70%以上。
从各技术类型的发展情况来看,现阶段地质利用已初具规模,成为我国最主要的碳利用方式。地质利用主要通过工程技术手段将捕集的二氧化碳注入地下,在地质条件下强化能源和资源的开采。具体来看,我国碳利用中,地质利用的比重高达48%,已封存的二氧化碳规模超过580万吨。

此外,化工利用和生物利用也正在稳步推进中。在化工利用方面,电催化、光催化等新技术大量涌现,如合成有机碳酸脂、可降解聚合物、制备聚酯材料等利用二氧化碳合成化学材料技术大放异彩,推动碳元素加速循环。在生物利用方面,微藻固定和气肥利用技术取得重大突破。2021年9月,中国科学院宣布人工合成淀粉方面取得的重要进展,在国际上首次实现了二氧化碳到淀粉的从头合成,使淀粉生产从传统农业种植模式向工业车间生产模式转变在技术上成为可能。
目前,碳利用技术方兴未艾,是实现碳循环、提升碳元素经济效益的关键。在《能源技术革命创新行动计划(2016-2030)》中,二氧化碳利用被我国列为重点攻关任务。不局限于地质利用,未来生物利用和化工利用技术的进一步发展,将拓展碳利用的商业应用范围。据测算,至2060年,我国化工和生物利用方面的碳利用潜力最高可达8.7万吨。

理论上,碳封存技术将二氧化碳储存于地层或海底中,成为碳元素的“储备池”,碳利用技术的发展成熟将有望从“储备池”中将碳元素进一步提取利用,实现人工碳循环。
3 趋势与展望:实现商业化、规模化,固碳体系是绿色发展的重要环节
CCUS技术对全球碳中和进程至关重要。二十大报告中强调,要以中国式现代化全面推进中华民族伟大复兴,实现绿色发展,人与自然和谐共生。CCUS技术从捕捉到封存和利用,改善生态环境,最大程度降低人类活动排碳,减少对自然环境的影响。
二十大报告强调,积极稳妥推进碳达峰、碳中和,立足我国能源资源禀赋,坚持先立后破,有计划分步骤实施碳达峰行动。短期来看,CCUS技术是实现我国能源体系先立后破的关键。未来碳减排需求规模化增长,CCUS技术也将大幅商业化、规模化。《中国碳捕集利用与封存技术发展路线图》,明确了我国CCUS技术至2030、2035、2040及2050年的阶段性目标和总体发展愿景:到2030年,现有技术开始进入商业化应用阶段并具备产业化能力。到2035年,部分新兴技术实现大规模运行。到2040年,CCUS系统集成与风险管控技术得到突破,初步建立CCUS集群。到2050年,CCUS技术实现广泛部署,建成多个CCUS集群。

目前CCUS技术的多数细分环节仍处于研发和早期的系统示范阶段,在成本、能耗、安全性、可靠性方面有较大发展空间。
进一步规范完善CCUS技术的应用标准,明确碳中和目标下的CCUS技术需求,逐步形成由政府部门规划引导、风险资本踊跃参与、科研机构创新研发的CCUS产业格局。完善相关基础设施建设,解决安全性发展难题。加大二氧化碳输送与封存等基础设施投资力度与建设规模,建立二氧化碳运输与封存共享网络,降低二氧化碳在捕集、运输、利用与封存等环节的泄露风险,增强技术安全性。
未来CCUS各类细分技术发展,以技术革新推动降本增效。在碳捕集方面,注重多元化的技术路线的并行发展,将有效降低捕集成本。未来10~20年间,碳捕集成本有望在电化学分离技术、加压富氧燃烧、化学链燃烧、吸附强化水煤气变换技术、新型膜分离、新型吸收以及新型吸附等技术成熟的情况下降低30% ~50%。在碳运输方面,管道运输、公路运输、铁路运输和船舶运输四种运输方式结合使用,实现碳运输成本的最优化。在碳封存方面,随着智能化钻井技术和勘探技术的发展,预计碳封存成本至2040年可减少20%~25%。在碳利用方面,多样化的碳利用方式将助力CCUS经济效益的提升。

此外,未来CCUS技术商业模式推陈出新,多元化产业格局建立,也将成为CCUS技术走向商业化、规模化应用的催化剂。
在投融资方面,除传统风险投资方式外,参考欧洲创新基金等方式,引入气候投融资,吸引多元投资主体可通过公共资金和社会资本共同促进CCUS产业发展。融资上,银行为CCUS项目提供优先授信与优惠贷款政策,结合政府税收优惠等财政激励,可大幅减轻CCUS融资压力。
在运营模式方面,开发独立的CCUS运营商模式将优化运营效率。传统的油企全流程独立运营模式使得油气企业既是CCUS运营商,也是CCUS最终服务的客户,缺乏市场竞争,效率有待提高。而未来,具备独立市场化运营机制的CCUS运营商模式推出,能将技术商业化进程拓展到更多企业和更多行业当中。捕集的二氧化碳既可出售给用于食品或化工制造的消费企业,又可出售给油企用于驱油封存,具备灵活高效的优势。
在商业盈利模式方面,融入碳价、碳交易等市场化机制可建立“CCUS+CCER”的全新商业模式,拓展更低成本、更多元化的减碳方式,建立长期、公平、可持续发展的盈利模式。
在多元化产业格局上,未来CCUS各环节的对接,产业集群建设的加强将进一步实现CCUS与其他碳中和机制技术的协同与融合发展。碳中和技术体系是一个互为支撑的体系,CCUS能够与可再生能源、储能等融合能催生出新的技术范式,构建储能多能互补的技术体系。如结合CCUS技术的低成本、低碳化的制氢技术就是促进中短期氢能源爆发极具前景的方向。
(本文作者介绍:经济学家)