意见领袖 | 任泽平团队

导读
随着中国人口拐点到来、人均住房面积及套户比提高,房地产由大开发时代进入存量房时代,叠加“房住不炒”及“稳地价、稳房价、稳预期”政策,通过传统买卖交易实现房产保值增值的空间有限。中国住房供不应求得到缓解,但在人口流入的城市群都市圈热点城市,供应的住房存在房龄偏高、品质下降、物业管理水平偏低等问题,与流入的人口带来的对高品质住房的需求形成矛盾,形成住房供需结构性错配,租房成为新市民、青年人解决住房需求的主要方式,住房租赁成为持有闲置房产群体实现房产保值的方式。近年住房租赁市场迎政策利好,政策尤其支持以分散式房为代表的机构化、长租房市场发展,机构化分散化长租房对解决住房结构性供需矛盾、人地错配、住房租赁市场“散、乱、旧”痛点意义重大,选择专业机构将闲置房产长期出租也是房产保值的关键。
目录
1 房地产由大开发时代进入存量房时代
1.1 需求端:人口拐点带来需求拐点,核心城市需求韧性强
1.2 供给端:热点城市仍面临短缺、房产市场进入存量时代
2 存量时代房地产大趋势:从购买性转向使用性,从购买性增值转向使用性增值
2.1 什么是购买性和使用性?
2.2 房价趋于稳定,以传统买卖实现购买性增值空间有限
2.3 租赁住房市场大有可为,住房实现使用性增值潜力巨大
3 住房租赁市场现状
3.1 市场规模:近年持续快速增长,未来增长空间巨大
3.2 产业链:多元化市场主体供给,多渠道满足住房需求
3.3 行业痛点:供需错配、机构化率低、乱象频出
4 实现使用性增值:以市场化、专业化长租机构运营分散式长租房
4.1 要素一:住房改造升级
4.2 要素二:住房长期租赁
4.3 要素三:分散式长租房由市场化、专业化长租机构运营
正文
1 房地产由大开发时代进入存量房时代
1.1 需求端:人口拐点带来需求拐点,核心城市需求韧性强
从需求侧看,中国总人口由增到减的拐点将现,20-50岁主力置业人群见顶,人口少子化、老龄化加剧,城镇化率增速放缓,人口持续向城市群都市圈集聚,房地产正在迎来置业人群需求的长周期向下拐点,房地产市场从大开发时代步入存量时代、由高增长进入中速、高质量发展阶段,但城市群都市圈热点城市人口持续流入,支撑其住房需求增长。
一,总人口即将由增到减,主力置业人群见顶回落。中国2021年总人口14.12亿,较2020年仅增长48万人。根据育娲人口预测,预计十四五期间中国总人口出现负增长,2030年或降至13.95亿人。2011-2021年,中国20-50岁主力置业人群规模由峰值的6.88亿人降至5.85亿人。


二,人口少子化加剧,出生人口、总和生育率走低。中国出生率、出生人口规模持续大幅下降,2010-2021年出生率从11.9‰降至7.52‰,近十年出生人口由2016年的高点1883万人降至2021年的1062万人,总和生育率从1970年之前的6降至2021年的1.15。

三,人口老龄化速度加快、程度加深。2021年中国60岁及以上、65岁及以上人口分别为2.67、2.01亿,占全国人口的18.9% 、14.2%,跨过深度老龄化线。根据育娲人口预测,预计2030年中国65岁及以上人口规模将增至2.7亿、占比近20%,进入超级老龄化社会。
四,城镇化进入尾声增速放缓,住房需求增长随之放缓。一方面,城镇化率增速放缓导致整体住房需求增速放缓。2021年中国常住人口口径的城镇化率64.72%,近10年年均复合增速2.2%,低于1991-2001年、2001-2011年3.4%、3.2%的年均复合增速。

五,流动人口占比呈增长趋势,人口持续流入城市群都市圈,热点一二线城市住房需求韧性仍较强。中国流动人口数量呈增长态势,2021年流动人口达3.8亿人,占总人口比重由1982年的0.6%增至27.2%。人口持续向城市群都市圈集聚, 34个千万人以上大都市圈人口持续流入。


1.2 供给端:热点城市仍面临短缺、房产市场进入存量时代
从供给侧看,中国城镇住房从供给短缺到总体平衡,套户比提升至1.1左右。一二线城市供给仍面临短缺,房龄普遍较高,与流入人口带来的高品质住房需求,形成住房供需结构性错配。
一,中国城镇人均住房面积近40年增长5.8倍,但一二线城市人均住房面积明显较小。1978-2020年,城镇居民人均住房面积从6.7增长5.8倍至38.6平米,但近10年增速明显放缓。一二线人均住房面积较小,2020年,一线、二线、三线城市人均住房建筑面积分别为26.4、34.6、37平米。


二,中国城镇套户比从0.8增至1.09,住房从供给短缺走向整体平衡,但区域供求差异大,都市圈城市群热点城市仍面临住房短缺。1978-2020年,中国城镇住房套户比从0.8增至1.09,住宅市场从供给短缺到总体平衡。但一二线热点城市住房供给仍然偏紧,2020年,一线、二线、三线城市套户比分别为0.97、1.08、1.12。
三,中国城市家庭户住房自有率呈下降趋势,租房比重呈上升趋势。中国城镇居民住房自有率较高、呈下降趋势。根据人口普查年鉴,2000-2020年,中国城市家庭户住房自有率从72.0%下降至68.4%,高于美日德的住房自有率。2000-2020年,城市家庭户租房比例呈上升趋势,租房比例由23.2%增至25.6%,低于美德英等国的租房比例。人口流入的一二线热点城市租房比例高,热点城市住房供需错配有望推动租房比重进一步增长。

综合需求放缓、供应增长等因素,中国住房供不应求得到缓解,但在人口流入的城市群都市圈热点城市,供应的住房存在房龄偏高、品质下降、物业管理水平偏低等问题,与流入的人口带来的对高品质住房的需求形成矛盾,形成住房供需结构性错配
2 存量时代房地产大趋势:从购买性转向使用性,从购买性增值转向使用性增值
2.1 什么是购买性和使用性?
住房兼具投资品和消费品双重属性,消费品属性对应使用价值,即使用性,住房作为消费品实现价值增加,对应使用性增值;投资品属性对应购买价值,即购买性,住房作为投资品实现价值增加,对应购买性增值。
从消费品的角度看,住房具有满足居民客观居住需求的消费品属性,对应使用价值即居住,无论是自住还是租赁,居住是住房的自然属性和根本功能,使用性增值受住房内部因素的影响。使用价值决定租金,租金通过资产市场转换为房产价格。住宅使用价值的高低取决于居住体验,居住体验好坏又取决于住宅内部物理性能、功能结构等因素,如功能分区、各分区面积、保温、隔热、采光、通风、智能家居等。通过精细的规划设计,根据居住生活性质对住宅内部物理性能、功能结构进行装修、改造、保养,最大程度协调平衡起居、饮食、洗浴、休息、储藏、工作学习等居住空间的功能,能够实现住宅使用价值的提升,从而推动居住体验的提升,使住房的使用价值从低变高,实现住房使用性增值。
从投资品的角度看,住房具有满足居民投资或投机需求的资本属性,对应购买价值,购买性增值受经济社会发展等外部、内部因素共同影响;住房作为投资品是财富的象征,是中国居民投资的重要渠道。住宅购买价值通过买卖交易实现,是依附于使用价值存在的住房的第二功能。购买价值的提升,即购买性增值取决于内部、外部因素,一方面是住房内部物理性能、功能结构,另一方面依赖位置、交通、周边商业教育医疗配套、小区环境等外部因素。根据《中国住房市值测算报告》,2020年中国住房市值为62.6万亿美元,住房市值与GDP的比例为414%。由于中国资本市场发育尚不成熟、房地产过去20余年迅速发展,住房成为居民主要的投资渠道,住房市值占股债房市值的比例为66.6%,远高于美日英等发达经济体。

2.2 房价趋于稳定,以传统买卖实现购买性增值空间有限
政策端,“房住不炒”、“稳地价、稳房价、稳预期”等政策,是未来中国房地产价格稳定的基石,使购买性增值空间较小。2016年,中央在经济工作会议上提出“房子是用来住的,不是用来炒的”政策,此后围绕“房住不炒”政策不断完善、适时调整房地产市场监管体系。2021年上半年房地产市场调控政策不断收紧,包括“三线四档”“房贷集中度管理”、“土地两集中”“二手房指导价”,2021年下半年至今,在市场明显降温下行的情况下,调控政策持续放松,包括房贷利率下行、限购限售限贷政策放松等。政策的适时调整均旨在“稳地价、稳房价、稳预期”。中央牢牢坚持“房住不炒”,不将房地产作为短期刺激经济的手段,是未来房地产价格保持稳定的基石。
供需端,总人口下降、人口结构变化等因素导致的供需关系变化,也将使房地产价格趋于稳定,但区域、城市间分化将加剧,导致购买性增值空间相对稳定且随区域与城市分化。整体看,中国总人口、人口年龄结构的变化将导致全国住房需求呈现长周期向下的趋势,从而使房地产价格在全国层面趋于稳定。分区域、城市看,人口流动方向将使区域、城市间房地产市场加速分化。人口流入的城市群都市圈热点城市住房需求仍会增长,但由于热点城市当前房价普遍较高、未来或有小幅上涨压力,新市民、青年人或将更多的通过租房的方式解决住房需求。人口流出的三四线城市住房需求下降,从而导致闲置房屋增加、利用率下降,进而住房价格或将出现小幅下降。
2.3 租赁住房市场大有可为,住房实现使用性增值潜力巨大
住房租赁是住房使用性以及使用性增值的实现方式。根据使用性及使用性增值定义,自住或租赁是实现使用性的方式。对自有住房的群体来说,自住产生的使用性是内生性的,即自有住房者的自给性生产活动,住房的使用性被自己所消费。而租赁产生的使用性是外部的,自有住房者通过将住房租赁给其他人使用的方式实现使用性,使用性以租客支付租金来计量。因此,租赁是通过租金实现住房使用性及使用性增值的方式。
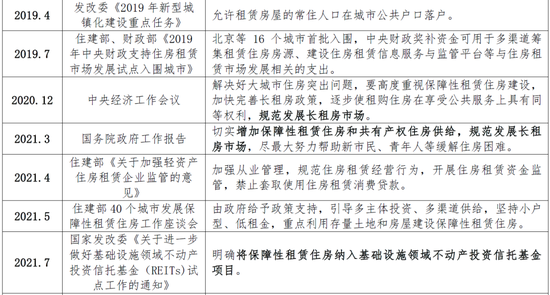
近年住房租赁市场迎政策利好,尤其是以分散式房为代表的机构化、长租房市场迅速发展,推动住房使用性的实现及增值。2015年前,住宅交易市场快速发展,但住房租赁市场发展滞后,以保障性住房与个人出租为主。2015-2018年,购租并举被提出,以自如为代表的机构化、分散式房快速发展。2019年至今,住房租赁政策持续密集出台,一方面鼓励支持住房租赁市场尤其是长租房市场发展,2021年、2022年政府工作报告提出“规范发展长租房市场”、“加快发展长租房市场”;另一方面住房租赁市场规范性监管政策逐步完善,如《北京市住房租赁条例》明确“中介机构”与“长租机构”工商资质的本质区别,让市场主体各司其职,助力租房市场更规范。

解决住房结构性供需矛盾以及人地错配对住房租赁市场尤其是机构化分散式长租房发展提出了要求,从而推动住房向使用性转变。近十年,中国房地产发展速度加快、房地产市场规范程度不断提高、居民住房条件明显改善、住房供应规模持续增加,住房主要矛盾从总量不足转变为结构性供需矛盾以及人地错配。一线、热点二线城市人口持续流入、房价高企,新市民、青年人难以在短期内通过购房解决住房需求,持有老旧住宅群体面临住房成交困难、长期闲置、利用率低的难题。因此,建设完善住房租赁市场,尤其是加大机构化分散式长租房供给,是完善住房保障体系、盘活闲置存量房源、让闲置资产重新发挥使用价值、实现使用性增值的手段,也能解决住房供需错配问题、实现居民住有所居目标。



3 住房租赁市场现状
3.1 市场规模:近年持续快速增长,未来增长空间巨大
得益于政策支持、存量房时代到来、流动人口支撑等因素,住房租赁市场规模近年来持续增长。根据头豹研究院数据,2016-2020年中国住房租赁市场规模由1.64万亿元增至2.23万亿元,年均复合增长率高达7.9%。随着经济社会的持续发展、整体经济的稳定增长、城镇化进程稳步推进,预计未来中国住房租赁市场规模仍有较大的增长空间,到2025年,行业整体市场规模预计将达到3.28万亿元,2030年,达到10万亿元。

3.2 产业链:多元化市场主体供给,多渠道满足住房需求
中国住房租赁市场参与方主要包括上游的住房供给方、金融机构、服务供应商,中游的传统租赁经纪平台、互联网租赁经纪平台、专业长租房机构以及下游的住房租赁需求方构成。
从上游看,根据产权拥有方的不同,住房供给方可细分为三类,一是自发发展的散租市场,房源是由自然人房东提供的分散式住房,二是房地产开发商、酒店等提供的集中式公寓,三是政府建设供给的保障性住房,包括公租房、保障性租赁住房等。金融机构通过股权融资、资产证券化、企业贷款等多种方式为住房租赁开发商、经营商提供金融支持。服务供应商为产权拥有方提供装修改造、家具家装、物业管理等服务,一般其服务对象为集中式公寓产权人或管理者,较少涉及个人房东的分散式房源。
从中游看,参与方也分为三类,一是传统租赁经纪平台,以线下门店为主,通过汇总、匹配业主与租客信息,促成交易达成,代表企业包括链家、中原地产等。二是互联网租赁经纪平台,包括线上信息整合平台、房东直租平台等,主要作用是为买卖双方创造共享房源信息的平台,代表企业包括58同城、安居客。三是专业化长租机构,通过租赁个人房东房源、自持住房等方式,对住房进行标准化改造后向租客提供房源,代表企业包括自如等。

3.3 行业痛点:供需错配、机构化率低、乱象频出
一,一线、强二线城市人口大量流入带来高速增长的租房需求,然而市场缺乏充足、高质量的租赁住房供应,供需存在错配。近年来我国人口流动性显著增强,流动人口的增加带动租赁住房需求增长。根据七普数据,中国流动人口规模在近十年中增长显著。全国人口中,人户分离人口达到4.93亿人,其中,市辖区内人户分离人口1.17亿,流动人口3.76亿,2010-2020年流动人口增长69.7%。此外,人口持续加速向一线、强二线等大城市集聚,向京津冀、长三角、珠三角、成渝等超大城市群集聚。深圳、广州、成都等城市10年内常住人口增长超过500万。大量人口,尤其是年轻人口的流入使住房需求迅速扩张。根据相关调查数据,不同收入群体对租赁住房差异明显。如大城市新增常住人口以90后、未婚高学历群体为主,住房需求偏好小户型,同时也会综合考虑通勤距离、周边配套等因素。而非户籍大学生偏好安全规范的合租与中低端整租。流动人口、新增常住人口的增长,与住房租赁市场供给的房源数量、户型类别、房源价格、房源质量等不匹配,导致住房租赁市场出现结构性供需错配,即户型错配、地段错配、价格错配等。
二,住房租赁供给主体仍然以散户为主,机构主体发育不充分、专业化程度低。当前我国租赁房源筹集渠道单—,租赁房源主要以存量房为主,房源质量良莠不齐,此外市场中的一些乱象,导致租赁纠纷多,市场秩序混乱,租房者的利益难以得到保障。横向对比,我国由专业机构持有运营和机构托管租赁房源比例仅有5%,远低于发达国家50-60%的平均水平。租房机构主体的发育不足,使得市场规范性低,难以满足消费者对住房品质的追求。租赁投资收益低,前期投资大,短期盈利难。当前许多长租公寓企业具有房企背景,其重资产运营模式前期需要经历购地、装修等一系列程序,建设投资数额巨大。此外,由于我国租售比在国际上处于较高水平,租金租赁收益率低,资金周转压力也十分巨大,投资回收周期长,短期内实现盈利十分困难。近年来,政府陆续出台规定收紧对房企融资限制,企业的融资成本和难度进一步增加。加之住房租赁税负成本高。机构租赁企业面临房产税、企业所得税、企业增值税等多种税负。这进一步压缩企业利润空间,导致企业参与租赁业务积极性低。
三,住房租赁市场法律体系尚不完善,市场参与方权益无法得到充分保障,行业乱象频出。从法律体系看,中国住房租赁行业法律以及监管体系尚不完善,目前,全国层面,住房租赁基础法律体系是《住房租赁条例》,但仍在制定中尚未实施。城市层面,北京2022年9月实施《北京市住房租赁条例》,成为全国首部规范住房租赁、规范长租公寓等新兴业态的地方性法规。对比国外,美国、日本、英国、德国的住房租赁行业有相对完善的底层法律体系以及监管制度。中国住房租赁市场法律法规的不完善导致行业乱象丛生。一是承租人与出租人纠纷。当前租赁住房供给以个人出租为主,承租人与出租人之间关系不稳定,容易产生纠纷,政府对市场化住房租赁的管理难以到位,纠纷解决主要靠自行协商或民事诉讼,导致住房租赁体验无法满足租房者需求。承租人与出租人相比在经济实力、合同利益等方面处于明显的弱势地位,谈判能力较低。二是承租人与住房租赁经纪平台纠纷。部分住房租赁平台运营不规范,导致“黑中介”发布虚假信息、恶意哄抬租金、“一房多租”现象;部分平台对房屋改建要求不合规,资金链断裂携款跑路,严重扰乱市场秩序,侵害消费者正当权益。住房租赁法律规定的不完善,个人二房东、中介更易逃脱监管,从而导致住房租赁违法成本低,监管难度高。

4 实现使用性增值:以市场化、专业化长租机构运营分散式长租房
住房升级改造是使用性增值的前提,长期租赁是使用性增值的方式,市场化、专业化、机构化的长租运营机构是使用性增值最优解,将有效发挥分散式长租房对住房租赁供给市场品质提升的补充价值。
4.1 要素一:住房改造升级
住房内部属性升级改造是使用性增值的重要前提。使用性强调住房内部属性,包括但不限于功能分区、空间布局、物理性能、设施设备、物业服务等方面。因此,使用价值提升的前提之一是住房内部属性的升级改造。功能分区方面,一般来说,住房需要具备起居、饮食、洗浴、就寝、储藏、工作学习六大基本功能。在相同面积的情况下尽可能多的分隔出功能分区有助于实现使用性增值。空间布局方面,追求住宅功能空间的合理性,即通过规划测算适当的功能空间的面积与尺度,满足活动需求与家具布置。物理性能方面,住房保温、隔热、采光、通风是影响使用价值的重要因素,综合地区、朝向、方位、地形地势等因素,合理改造物理性能,从而提升使用价值。设施设备方面,厨房、卫生间设施设备智能化、自动化是住房发展趋势,是提高住房使用性的一大要素。物业服务方面,住房的定期维护、保养能够延长住房寿命、提高耐旧性,对提高使用价值至关重要。
新市民、青年人居住消费升级、租房观念改变,要求住房内部属性升级改造,进而支撑住房使用性增值。随着中国居民收入增加、住房消费理念的变化、住房需求结构变化,新市民、青年人等新生代租赁群体,尤其是一二线城市租赁群体,相对上一代人,对租房持更包容和开放的态度,对租赁住房的要求从单纯的“有床住”升级为对居住品质、安全性、隐私性、社交性等全方位要求。根据新华网联合自如研究院发布的《2021中国城市租住生活蓝皮书》,租客租房时重点关注因素包括“室内环境是否健康环保、邻里关系是否和睦、房屋是否美观、租客安全是否有保障、是否配备智能家居设备”,反映出租房群体对品质的要求。为满足新一代租赁群体需求,住房内部属性需要进行升级改造,对后续住房使用性增值形成支撑。
4.2 要素二:住房长期租赁
由于使用性是住房的自然属性、使用性决定租金水平,住房长期租赁成为实现使用性及使用性增值的方式,也有利解决住房租赁市场痛点。
一方面,使用性是住房本身具有的居住功能,长期看,不考虑突发自然灾害等对住房使用性的破坏,正常情况下,住房使用价值较为稳定。因此,住房长期出租,房东能够获得长期稳定的现金流。同时,相对发达经济体,我国租售比相对处于较低水平。根据诸葛研究院数据,2022年上半年,我国50个重点城市租金回报率为1.95%,租售比为1:617,而国际标准良好的租售比通常为1:200-1:300。而日本租金回报率为5%,租售比约1:200。预计随着租赁市场发展完善,租金水平及回报率将趋向合理水平,从而推动住房使用性随之增长。
另一方面,住房进入租赁市场,在实现使用性增值的同时,也将有效增加租赁住房供应、盘活老旧住宅,满足不断增长的租房需求、改善市场供需结构错配、提高租赁市场规模。新生代租赁群体,尤其是大中型城市的租客,偏好拥有长期、稳定的租赁关系。根据自如数据,大城市中有75%的租客租房超过3年,有18%的租客愿意租房10年以上。租客对长租的偏好也对住房的使用性提出了更高的要求,从而促使房东提升住房使用性。
4.3 要素三:分散式长租房由市场化、专业化长租机构运营
通过住房升级改造、个人房东长期租赁实现使用性增值时间、物质成本高,市场化、专业化、机构化的长租运营机构是使用性增值最优解。选择市场化、专业化、机构化长租机构,能够实现市场、业主、租客共赢局面,产生住房的二次价值。
相较于个人房东出租,专业化长租机构应同时具备产品化改造、专业出租、装修交付、租期服务管理等四方面能力,才能进一步满足毛坯老旧、简装精装甚至大平层豪宅等各类分散式房屋实现使用性增值。
目前以自如为代表的专业长租机构,在房屋改造上通过对居住适用性、功能性、物理性的合理规划设计,融入更多简约美学理念、引入智能家具家居设备,让房屋不仅提升了设计感、品质感,迎来更多年轻人喜爱,同时让房屋享受到品质提升带来的价值增长。此外,在房屋改造过程中,超190项标准工艺,采用无醛板材、环保认证涂料,可实现平均34个工作日交付,系统性打造环保、宜居的室内空间。对于房屋专业出租能力,基于自如APP平台科技已实现日均300万人线上找房,101万条VR视频清晰展示房源细节,帮助租客快速了解房屋,实现“找房-看房-签约”全流程平均签约周期不超过7天,相较于个人出租、传统中介出租的45天,效率提升超6倍。
出租期间的服务管理,同样是房屋使用性增值的关键。为了解决传统普租市场租期不稳定、信息不对等以及“居间撮合”无租期服务的弊端,长租机构应提供相关租期服务,维护房屋使用期间的品质水平。而在收益保障方面,自如“无差价、无空置期、收益有保底、年度有分成”的创新机制,是房屋价值提高、收益增值的保障。一方面是让业主清楚知道每一笔支出和收益明细,装修、出租更透明,同时在与自如合作期内,无论市场如何变化,业主每月都将有至少80%保底的稳定收益,而随着市场形势走高,还将享受超额分成的收益回报。
总的来看,发展专业化长租机构,有利于将市场上分散的房屋“更好的管起来”,也将助于住房租赁市场环境清朗。对于业主来说,提升了房屋品质感、设计感,带来了房屋居住属性提高、使用价值增长、收益红利增强;对租客来说,机构长租房的安全、环保、美观、智能、“拎包入住”等特性,相当程度上便利了新市民、青年人能快速融入城市生活;对社会来说,有效释放了城市存量房的利用价值,扩大了租赁住房供给水平,建立起稳定的租赁各方关系。
(本文作者介绍:经济学家)