意见领袖 | 罗志恒
摘要
财政财政,以“政”领“财”,以“财”辅“政”,财是表象,政是根本。政府职能的发挥离不开财政的支持,这决定了财政在经济社会中牵一发而动全身的作用。财政事关改革、发展与稳定。改革影响的利益群体需要财政资金支持,方能保持社会稳定和改革顺利推进;中国还是发展中国家,财政从“吃饭财政”进入到“建设财政”与“民生财政“之间,财政通过基建投资扩大需求稳定短期经济,通过教育等人力资本投资有力地支持了中长期经济发展;财政亦通过外交、国防、军队支出维护外部秩序稳定,通过公共安全支出和稳就业等维护内部秩序稳定。一言以蔽之,财政是经济社会风险的最后防线,财政是中国经济矛盾的总根源。未来在中国式现代化实现过程中,经济社会发展面临的不确定性越来越大,结构性改革必要性突出,财政将发挥更大的作用。
党的十八大以来,中央赋予了财政“国家治理的基础和重要支柱”的角色,从理论和实践赋予了财政新的内涵,推动财政事业取得巨大成就。财政从传统账房先生的角色,一跃上升到国家治理和国家战略的高度,从经济调控工具扩展到政治经济文化社会生态“五位一体”的治理维度。其一,十年来,财政始终坚持“以人民为中心“的理念,以“政府过紧日子换老百姓和企业的好日子”,减税降费、发行特别国债,以自身风险的适度扩大来对冲经济社会风险,化解房地产风险、金融风险等。其二,十年来,我国财政持续加大对中西部尤其是深度贫困地区的转移支付力度,积极助力三大攻坚战尤其是脱贫攻坚,在第一个百年奋斗目标全面建成小康社会过程中发挥了巨大作用。其三,十年来,国际局势风云变幻,加快构建新发展格局和安全发展成为应对百年未有之变局的重要战略举措,财政加大对科技创新、粮食安全、能源安全等的投入,有力地支持国家重大战略目标推进。其四,十年来,财政持续推动中央和地方、省以下财政体制改革,推进预算管理全面规范,深化税制改革,落实税收法定,有效处理好中央和地方、政府与市场、政府与社会的关系,形成各方主体各司其职、积极性得到有效发挥的局面,国家治理体系和治理能力现代化水平明显提高。
近年来,财政在维护经济稳定(扩大总需求、畅通供应链、稳住微观主体)、保障和改善民生、防范化解风险等保民生保稳定目标方面发挥了至关重要的作用,但是也面临财政风险上升以及财政形势困难等亟待解决的问题。其一,持续的减税降费导致减税降费的边际效率下降,而且引发市场主体对减税降费的依赖;支出端民生刚性支出不减,财政空间缩小。其二,当前财政体制的发展完善仍落后于经济改革的步伐。房地产市场遇冷导致相关税收下降、土地财政可持续性减弱,而“双碳”经济、服务经济和数字经济所引发的一系列变革尚未充分体现到经济统计和财税制度。其三,在防风险、推动区域均衡发展和实施举债终身追责的背景下,过往消化和解决收支矛盾的隐性机制显性化、透明化和规范化,地方难以通过过往方式化解矛盾,财政形势愈发紧张。
财政紧平衡和收支矛盾加剧将是未来的常态,财政要兼顾多重目标:实现发展与安全的平衡、稳增长和防风险的平衡、减税降费和财政可持续性的平衡、短期经济社会稳定与长期内生增长动力的平衡、民生福利改善与科技强国的平衡。必须未雨绸缪地认识到财政所承载改革发展、推进国家治理水平提高和实现国家战略目标任务的艰巨性、形势的复杂性,要更加注重科学有效地减税降费,不能浪费政策的一颗子弹,必须站在促进经济高质量发展和构建新发展格局、人口老龄化和人口流动背景、解决收入不均等、提高两个积极性的高度加快财政体制改革。
具体而言,十年来,财政主要在以下八个方面取得了巨大成就(详见正文)。
一是财政实力大幅增强,极大提高了中央宏观调控的能力,有力地支持了中国经济社会平稳健康发展,中国经济稳居世界第二,占全球经济比重逐步上升。
二是从“结构性减税”到“普惠性减税与结构性减税并举”,从阶段性减税降费到制度性减税降费,在扩大需求、降低企业成本、稳定企业现金流、稳住微观主体、提高企业抗风险能力等方面发挥重要作用。
二是财政支出规模持续扩大,支出结构继续优化,民生支出占比上升,落实以人民为中心的发展理念。
三是政府间责权关系更加明晰,央地事权与支出责任进一步理顺,省以下财政体制改革取得新进展。
四是转移支付更加完善,推动财力协调、区域均衡的中央与地方财政关系形成,基本公共服务均等化得到更有力保障。
五是税收制度不断完善,推动营改增消除重复征税,推进个人所得税、消费税、资源税等改革,保障基本民生、促进社会公平、推动绿色发展。
六是税收法定持续推进,税务征管水平不断提升,严肃财政纪律、促进税收公平。
七是预算编制更加规范,建立全面规范透明、标准科学、约束有力的预算制度。同时充分发挥社会主义制度优越性,加大预算收入统筹力度,提高财政运行效率,增强财政可持续性。
八是防范化解重大风险取得实效,“开前门,堵后门”,加强地方政府债务管理,建立规范的地方政府举债融资机制。
风险提示:经济恢复不及预期;财政体制改革进展不及预期
目录
一、财政实力显著增强,近年来持续减税降费放水养鱼
二、财政支出规模不断提升,结构从基建转向民生,引导经济高质量发展、构建新发展格局
三、央地财政关系更加明晰,国家治理能力稳步提升
四、转移支付更加完善,助力区域协调,基本公共服务均等化得到有力保障
五、税收制度不断完善,保障基本民生、促进社会公平、推动绿色发展
六、税收法定持续推进,税务征管水平不断提升,严肃财政纪律、促进税收公平
七、预算编制更加规范,建立全面规范透明、标准科学、约束有力的预算制度
八、“开前门,堵后门”,加强地方政府债务管理,建立规范的地方政府举债融资机制

正文
一、财政实力显著增强,近年来持续减税降费放水养鱼
党的十八大以来,我国财政实力不断增强,财政收入保持较快增速,财政“蛋糕”越做越大。财政收入规模从2012年的11.7万亿增长至2021年的20.3万亿,年均增速达到6.9%。财政“蛋糕”越做越大的同时,财政宏观调控不断完善,连续实施积极的财政政策,通过持续实施减税降费,有力支持了经济社会高质量发展。
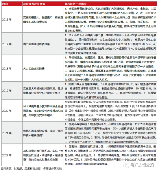
十年来,我国持续推进减税降费、放水养鱼,减税降费规模持续提高,有效地降低了微观主体负担,成为供给侧结构性改革的重要组成部分,改善了营商环境,更有效地应对美国税改引发的国际资本流动和舆论压力。
从减税降费的总体规模来看,据税务总局披露,2013年至2021年我国办理新增减税降费累计达8.8万亿元。2022年实施大规模增值税留抵退税等新的组合式税费支持政策,截至8月底,全国累计新增减税降费及退税缓税缓费超3.3万亿元。以税收收入/GDP衡量的狭义宏观税负,2021年我国宏观税负为15.1%,较2012年的18.7%下降3.6个百分点。

在减税降费的具体措施方面,从“结构性减税”到“普惠性减税与结构性减税并举”,从阶段性减税降费到制度性减税降费,我国减税降费政策步步扩围、层层递进,为微观“降成本”、为实业“促创新”。总体来看,2012年以来我国减税降费主要经历了两个阶段。一是2012年-2015年结构性减税为主,普遍性降费为辅。其中,为消除重复征税、减轻企业税负、推动产业结构升级,自2012年起我国推动营改增试点并在2016年全面实施营改增,期间累计减税1.6万亿元。同时,通过提高小微企业增值税起征点、扩大企业研发费用税前加计扣除范围、全面清理取消不合理不合法的收费项目等措施,财政为降低小微企业成本、促进实体企业创新、优化营商环境奠定坚实基础。二是2016年以来持续推动的普惠性降税降费,通过坚持阶段性措施和制度性安排相结合,在税制完善中不断释放红利。一方面,减税降费规模提升明显,2018年后年度减税降费规模高达万亿以上;另一方面,通过简并及降低增值税税率、修订个人所得税法建立综合与分类相结合的个人所得税制、提高个人所得税免征额及完善专项附加扣除标准、降低社会保险费率、推动养老保险全国统筹等增值税、个人所得税、社保等领域关键的制度性减税降费安排,持续巩固经济高质量发展基础。此外,为稳住全国经济大盘、落实“六稳六保”工作,2020-2022年针对中小微企业、个体工商户的阶段性政策安排频出,这些安排与前期制度性安排叠加,进一步稳定了全国经济大盘。
十八大以来,我国减税降费力度大、范围广、措施多,推动减税降费与税制改革相结合,持续推动企业创新和小微企业发展,充分发挥财政引导经济及产业转型的作用。当然也要看到,当前我国减税降费的效率在下降,财政空间在缩小,财政的可持续性必须尽快提上日程。



二、财政支出规模不断提升,结构从基建转向民生,引导经济高质量发展、构建新发展格局
近年来,财政在国家社会经济转型中持续发力,财政支出规模持续扩大,在全面促进国家高质量发展能力提升的同时,发挥其在国家治理中的基础性作用和支撑性作用。
一是财政支出规模稳步上升,保持了较高的支出强度,为稳定经济社会发展做出了积极贡献。2012-2021年全国一般公共预算支出从12.6万亿元增长到24.6万亿元,十年累计193.64万亿元,年均增长8.5%。

二是支出结构继续优化,落实以人民为中心的发展理念,从基建转向民生,妥善应对城乡差距、老龄化等挑战,扎实推进共同富裕。与教育、卫生、社保相关的民生支出事关人民生活保障,属于财政支出中的“刚性”部分,也是推动缓解人民日益增长的美好生活需要和不平衡不充分的发展之间矛盾的重要推手。十八大以来一般公共预算支出中社保、卫生健康和教育等民生相关支出保持增长,2021年民生领域支出占一般公共预算支出比重为36.8%,较2012年提高4.3个百分点。农林水、城乡社区、交通运输以及节能环保等基建相关支出合计占一般公共预算支出23.8%,较2012年下降1.7个百分点。
三是项目投资支出突出重点,与供给侧改革结合推动产业结构升级,助力构建新发展格局。近年来财政支出以质换量,更加强调“扩大有效投资”,立足紧扣国家发展战略,加快实施一批重点项目。同时,扩大投资支出要与“补短板”对接,对应的重点领域包括5G基站建设、城际高速铁路和城市轨道交通、新能源汽车充电桩、冷链物流、新一代信息基础设施等,确保资金投放目标精准到位。此外,更加关注社会资本的参与性,深化政府与社会资本合作,切实体现政府投资的整体拉动作用。
四是中央财政加大对地方政府的转移支付,下沉财力,兜牢“三保”底线。同时压缩政府非必要开支,为减税降费政策腾出空间。党的十八大以来我国大力压减财政一般性支出、严格把控“三公”支出,“政府机关过紧日子”的号召体现了积极财政政策的“节用裕民”:用政府过紧日子省下的“子弹”来为减税降费、“六稳六保”提供财政支持。2020-2021年中央本级支出连续两年负增长,2021年中央本级一般公共预算支出占全国财政支出比重为14.2%,较2012年降低0.7个百分点。
五是提高财政支出效率,实施常态化的财政资金直达机制,为地方落实“六稳”“六保”工作提供保障。财政持续完善直达资金管理制度,建立常态化财政资金直达机制,扩大直达资金范围,2021年将27项转移支付整体纳入直达范围,资金总量达到2.8万亿元,较2020年增加1.1万亿元。健全直达资金监控体系,有助于盯紧盯牢直达资金的分配、拨付和使用,提高财政支出效率。
伴随中国中长期发展逻辑发生从先富转向共富、从效率转向公平的转变,财政作为国家治理的基础,其支出范围和结构也将持续发生深刻变化,需持续推进公共服务均等化、助力构建统一大市场。但财政在履行政府职能的同时也需要注意理清政府与市场关系简政放权,在为各类市场主体创造公平的发展环境的同时,谨防金融风险财政化、房地产风险财政化,促进市场资源配置,提高财政的可持续性。



三、央地财政关系更加明晰,国家治理能力稳步提升
1994年的分税制改革奠定了中央与地方财权和事权分配的基本框架。在“构建现代财政制度”的总设计下,央地财政关系改革不仅要考虑满足公共服务、促进经济发展等基础职能,还要实现优化资源配置、维护市场统一、促进社会公平、维护国家长治久安等新时代下的财政治理目标。省以下财政体制改革的目标由一元转化为多元,由专注于推动经济增长,转变为提高中央与地方在经济、政治、社会、生态文明等各方面的综合治理能力。财政职能完成了由“账房先生”到“国家治理”的跨越式发展。
一是中央与地方的事权和支出责任划分更加明晰,中央在维护国家安全、促进全国市场统一等方面发挥主导作用,地方利用信息优势负责区域性公共事务。《国务院关于推进中央与地方财政事权和支出责任划分改革的指导意见》(国发〔2016〕49号)明确了中央事权、地方事权和共同事权,以及相应的支出责任;其后在基本公共服务、卫生、医疗等领域陆续发布相应的事权和支出责任划分改革方案。各级政府间事权和支出责任划分需要充分考虑事权的信息优势、受益范围等综合因素。近年来,中央与地方财政事权和支出责任划分改革分层次多角度发力,从医疗、科技、教育、交通运输、生态环境等方面为解决经济社会发展中的突出矛盾和问题发挥了重要作用。国防、外交等关系到全国的事权由中央行使,城乡事务、医疗卫生、农林水事务等区域性公共服务为地方事权。2021年,中央政府在外交、国防与粮油储备上的支出占该项总支出比例分别为99.7%、98.3%和62.7%。在城乡事务、卫生健康、农林水事务等项目上支出占比较低,为0.4%、1.2%和2.3%。

二是中央和地方收入划分进一步理顺,中央与地方财政关系明显优化。中央和地方财力格局总体稳定是合理划分中央和地方收入的前提。十年来,在中央与地方收入格局大体不变的前提下,中央与地方分税税种及比例进一步合理化,尤其是营改增后推出中央和地方增值税“五五分成“。在遵循公平、便利、效率等原则上,优化不同属性和功能的税种的分配比例。2021年中央一般公共预算收入占全国收入比重为45.2%,较2012年下降2.7个百分点。
三是省以下财政体制改革取得新进展。2022年6月出台的《国务院办公厅关于进一步推进省以下财政体制改革工作的指导意见》,完善省以下财权与事权和支出责任划分,进一步推进构建权责清晰、财力协调、区域均衡的省以下财政体制。

四、转移支付更加完善,助力区域协调,基本公共服务均等化得到有力保障
随着改革的不断推进,我国社会的主要矛盾已转化为人民日益增长的美好生活需要和发展不平衡不充分之间的矛盾。我国社会需求已经由单纯的经济增长转变为一种范围更广、层次更高的需求。财政工作的重心也由单纯推动发展,转为“在继续推动发展的基础上,着力解决好发展不平衡不充分问题”。十年间,我国转移支付资金管理、资金分配更加完善,为推动区域财力均衡、优化中央与地方财政关系、推进基本公共服务均等提供了有力保障。
一是转移支付金额逐步走高,中央政府财政调配更为有力,弥补地方政府收支缺口、均衡地区间财力。2012年,中央对地方转移支付总额为40233.6亿元。2021年中央对地方转移支付总额增长为82152.3亿元,几何年均增长率高达8.3%。
二是转移支付结构进一步优化,有效推动了中央相关政策措施的贯彻落实。一方面,大幅清理专项转移支付项目,转移支付安排更加清晰,构建以一般性转移支付为主的转移支付制度。过去,转移支付结构安排存在一般性转移支付项目种类多、目标多元、功能弱化、涉及领域过宽、分配使用不够科学的问题。改革后,政策到期、“小、散、乱”、纯竞争性领域等方面专项转移支付项目分阶段逐步取消。2012年,中央对地方一般性转移支付为21429.5亿元,专项转移支付为18804.1亿元,一般性转移支付占中央对地方转移支付总额的53.3%。2021年,中央对地方一般性转移支付总额上升为74799.3亿元,占中央对地方转移支付总额的91.0%,较2012年大幅提高37.7个百分点。另一方面,改善均衡性转移支付与所得税增量挂钩的方式,助力经济放缓地区发展。《国务院关于改革和完善中央对地方转移支付制度的意见》(国发〔2014〕71号)明确提出要改变均衡性转移支付与所得税增量挂钩的方式,确保均衡性转移支付增幅高于转移支付的总体增幅,改善部分欠发达地区所得税增量放缓问题。


三是坚持共享发展,持续加大对革命老区、民族地区、边疆地区的转移支付力度,有效推动公共服务均等化。十年来,中央政府对革命老区、民族地区、资源枯竭地区、边疆地区等经济欠发达地区转移支付力度大幅增强,其中老少边穷地区转移支付由2013年的1081亿元增加到2021年的3027.2亿元,年均增长13.7%。同时,教科文卫、社会保障、节能环保、农林水等重点民生领域的投入力度进一步加大,持续推动公共服务均等化。


四是转移支付资金管理机制更加完善,优化资金分配流程、强化全过程动态监控、提高资金分配的科学性、安全性和透明度。好的政策安排需要好的管理制度以保障实施。十年来,我国先后多次出台转移支付相关政策,从转移支付的设立调整、资金申报分配、测算分配、下达使用、绩效管理、监督检查等角度进行了全面规范。近年来,我国转移支付预算执行进度明显加快、转移支付预算公开力度不断加大,转移支付资金管理能力迈上新台阶。
五、税收制度不断完善,保障基本民生、促进社会公平、推动绿色发展
税收制度是财政制度的重要组成部分,我国税收制度更加贴近高质量发展目标。2014 年中共中央政治局审议通过的《深化财税体制改革总体方案》提出,建立有利于高质量发展、社会公平、市场统一的税收制度体系,充分发挥税收筹集财政收入、调节分配、促进结构优化的职能作用。基于此,近十年,我国税制改革发力增值税、消费税、资源税、环境保护税、房地产税、个人所得税等税种,向建立“有利于高质量发展、社会公平、市场统一的税收制度体系”这一目标稳步前进。
一是直接税占比提升明显,有效促进社会公平。直接税是直接向个人或企业开征的税种,其税收计量的逻辑更为符合“税负公平”和“量能负担”原则,对于社会财富的再分配和社会保障的满足具有特殊的调节作用。十年来,个人所得税、企业所得税等直接税的税收制度不断优化,征收范围、征收环节不断调整。直接税的调节功能不断增强,为促进社会公平打下了坚实的税收制度基础。

二是完善税制消除重复征税,全面推开增值税改革。近十年,我国增值税改革在三个方面有重要突破。其一,“营改增”全面推开。2012年,“营改增”改革在上海市的交通运输业和部分现代服务业开展试点。2012年9月1日起至年底,试点范围扩大至北京、江苏等省市。2016年试点全面推开,增值税全面替代营业税,营业税退出历史舞台。其二,增值税负大幅降低。2017年取消13%税率,将四档税率简并为三档,2018年、2019年增值税税率连续降低,进项税抵扣范围进一步扩大,并建立了期末留抵退税制度,在基本建立现代增值税制度的同时,实现了所有行业税负“只减不增”。2017年,增值税收入占国内生产总值比为6.8%。2021年,这一比值降低至5.6%,纳税人增值税税收负担大幅降低。其三,增值税出口退税机制改革。2003及2005年,我国两次对出口退税机制进行了改革。2015年,我国进一步调整了出口税收返还政策。改革后出口退税(包括出口货物退增值税和营业税改征增值税出口退税)全部由中央负担,地方将2014年负担的出口退税基数定额上解中央。改革进一步优化了中央与地方收入划分,有效促进外贸稳定发展。


三是税收制度改革助力绿色环保,推动经济高质量发展。新时代,我国税制改革向服务高质量发展的方向进一步前进。通过资源税扩展至自然生态空间及环境税改革等方式,有效助力绿色发展方针。其一,资源税从价计征改革进一步推进,逐步将资源税范围扩展到水流、森林、草原、滩涂等自然生态空间。我国于1984年开征资源税。开征时,仅包含煤炭、石油和天然气三种资源税。经历数十年发展,2011年资源税征收范围进一步扩大。自2016年7月1日起,资源税改革全面推进。改革首先采取费改税方式在河北试点开展水资源税改革。改革中,地表水和地下水纳入征税范围,实行从量定额计征。在高质量发展的要求下,资源税是保护自然资源、调节级差收入、筹集财政收入的重要政策工具。资源税向自然生态空间的扩展不仅丰富了我国税收体系,更有利于促进资源节约利用。其二,推进环境保护税改革,企业超标排放率持续下降。2018年1月1日,环境保护税正式开征。据税务总局公布数据,2018-2021年,全国环境保护税税收年均规模保持在200亿水平。环境保护税主要以污染物实际排放量为征收依据,遵循“多排多征、少排少征、不排不征”的征税原则。环境保护税的改革进一步发挥税收了对生态环境保护、绿色发展的促进作用。2018年企业的超标排放率是11.3%,2020年已经下降到9.7%。


六、税收法定持续推进,税务征管水平不断提升,严肃财政纪律、促进税收公平
一是持续推进税收法定工作,健全税收法律制度体系。2013年十八届三中全会通过的《中共中央关于全面深化改革若干重大问题的决定》提出“落实税收法定原则”要求后,我国税收法定工作进入“快车道”。截至2022年9月,我国已有12个税种完成立法任务,剩余税种的立法工作也在不断推进,税收法律制度体系逐步健全。
二是促进征管体制改革、合并国税地税机构,持续调整税务部门对社会保险费和非税收入的征收范围,强化税务部门非税收入征管职责,降低征纳成本、提高征管效率。自1994年实行分税制以来,我国国税、地税分设的征管体制在过去充分调动了地方组织税收的积极性,具有重要意义,但也存在着诸如争抢税源、办税不便等问题。2015年起,我国国税、地税稳步推动从合作、合并到合成的改革进程,逐步构建起优化高效统一的税费征管体制,为高质量推进新时代税收现代化提供有力制度保证。在推动税务机构改革的同时,按照便民高效的原则和相关文件的指引,基本养老保险费、基本医疗保险费等各项社会保险费,逐步交由税务部门统一征收,2021年推进国有土地使用权出让收入、矿产资源专项收入等6项非税收入的征管职责向税务部门的划转,进一步完善了税收征管体系建设。
三是加强税费政策解读和宣传辅导,开展纳税便民服务。同时依法加强重点领域风险防控和监管,堵住高收入人群逃税漏税,促进税收公平。近十年来,随着我国税收立法不断推进,相应税费政策不断调整,税费政策解读和宣传辅导工作持续开展,切实解决了纳税人缴费人的急难愁盼问题。同时,通过近年来对偷逃税款的娱乐明星、头部网红带货主播等依法补收和罚款,对部分高收入人群偷逃税的漏洞予以围堵,一方面有效减少税款流失、筹集财政收入,缓解财政紧平衡形势,同时为规范的减税降费腾出空间;另一方面,促进税收公平,营造公平竞争的税收环境,避免“劣币驱逐良币”和“老实人吃亏”,体现了财税部门维护税收法治、促进税收公平、以人民为中心和以大局为重。2022年初至2022年9月20日,挽回虚开骗税税款损失超40亿元,挽回骗取或违规取得留抵退税税款损失超130亿元。

七、预算编制更加规范,建立全面规范透明、标准科学、约束有力的预算制度
近十年来预算管理制度改革,从新《预算法》修订施行正式拉开帷幕。新《预算法》提出了我国预算制度的新要求:一是体现预算完整性原则,实行全口径预算管理,同时保持预算间的相互衔接,二是遵循预算公开透明原则,加大公开力度,接受并便利人民监督,三是讲求绩效原则,勤俭节约量力而行,提高财政资金使用效率,四是建立跨年度预算平衡机制,减少预算安排执行中的短视行为,增强政策“逆周期”调节效果,五是允许地方政府发债,建立起规范的地方政府债务管理机制,防范债务风险。近年来,我国现代预算管理制度已基本建立。
一是完善政府预算体系,加大预算间财力统筹。体现完整性原则、实行全口径预算管理,是建立财政制度的基本前提。当前我国逐步完善以四本账为主体的政府预算体系,并加大其他三本账对一般公共预算的衔接和调入,以更好地统筹支出,支持民生事务。一是充分发挥社会主义优越性,逐步提高国有资本收益红利上缴财政比例,2020年提到30%。二是加强政府性基金预算与国有资本经营预算对一般公共预算的调入,如中央国有资本经营预算调入一般公共预算的比例,从2016年的19%提高到2020年的约35%。三是一般公共预算持续加强对社保基金预算的补贴,保障和改善民生。
二是加大预算公开力度,探索预算审查公开新形式。近十年来,按新《预算法》和后续相关文件的在预算公开上的改革要求,我国各级政府的预算公开力度不断加大,由中央到省市县级地方政府逐步公开更加细致完备的财政收支科目,坚持以公开为常态、不公开为例外,扩大预算公开范围,公开预决算信息,细化公开内容,加快公开进度,规范公开方式,目前各省市县人民政府基本在其官网设有政府预决算公开专栏,积极接受民众监督,并及时响应社会各界的其他公开要求。
三是加强预算绩效管理,提高资金使用效率,做到“花钱要问效、无效要问责”。同时,试编中期财政规划,建立跨年度预算平衡机制。保证了预算预测的准确性,兼顾了预算规划的长远性,增强了财政政策“逆周期”的调节效果,有利于未来向中期预算的过渡,使财政更好地服务于经济社会发展。
八、“开前门,堵后门”,加强地方政府债务管理,建立规范的地方政府举债融资机制
党的十八届三中全会通过的《中共中央关于全面深化改革若干重大问题的决定》,对我国政府债务管理作出重要部署,明确提出 “建立规范合理的中央和地方政府债务管理和风险预警机制”等要求。近十年来,我国已初步建立起规范的地方政府举债融资和债务管理机制,防范化解地方政府隐性债务风险取得实效。
一是赋予地方政府法定自主举债权,建立规范举债融资机制,并确定限额管理模式,纳入全口径预算管理。经历由财政部“代发代还”和试点省市“自发代还”两个阶段探索,2014年《预算法》的修订正式赋予了地方政府法定的自主举债权,地方政府采用“自发自还”模式直接融资,建立了规范的地方政府举债融资机制,有效补充地方政府财力,并在严格限定政府举债程序和资金用途的基础上,遵循市场化原则,建立地方政府信用评级制度,完善地方政府债券市场。截至2022年8月,全国地方政府债务余额接近34.8万亿元,其中,一般债务144422亿元,专项债务203416亿元。
二是防范化解政府隐性债务取得实效,推进融资平台市场化转型。一方面,坚决遏制隐性债务增量。严堵违法违规举债融资的“后门”,着力加强风险源头管控,硬化预算约束,要求严格地方建设项目审核,管控新增项目融资的金融“闸门”,强化地方国有企事业单位债务融资管控,严禁违规为地方政府变相举债,地方政府广义债务率上涨趋势得到有效控制。另一方面,稳妥化解隐性债务存量。坚持中央不救助原则,并建立市场化、法治化的债务违约处置机制,稳妥化解隐性债务存量。推动上海市、广东省等经济体量大、财政实力强的地区率先开展全域无隐性债务试点工作,其中广东省2021年如期实现“清零”目标。
三是建立地方政府债务风险预警机制、应急处置机制、地方政府考核问责机制等,切实防范和化解区域性或系统性风险。持续推动出台终身问责、倒查责任制度办法,坚决查处问责违法违规行为。督促省级政府健全责任追究机制,对继续违法违规举债违规行为,做到终身问责、倒查责任。


(本文作者介绍:粤开证券首席经济学家、研究院院长,经济学博士,注册会计师,高级经济师,中国首席经济学家论坛理事,主要研究方向:宏观经济、财政理论与政策。)