意见领袖丨任泽平团队
一、现实:2020年以后,中企赴印投资发生根本性改变
2013年底中国“一带一路”倡议提出后,激起了一轮对印度投资的热潮;2014年至2019年间,中国对印度直接投资流量复合增速约为11%。以绿地投资为主(33.7%);涉及多个行业,能源行业(21%)、消费服务行业(30%)、科技通讯行业(12%)、运输行业(10%)、以及旅游、地产、钢铁等[i]。
但2020年以后,中企赴印投资发生根本性改变。总量上,2020、2021年中国对印投资额连续两年断崖式下跌,两年复合增速同比减少66%。2020年4月22日,印度政府修订了《外汇管理法》(FEMA),直指中国投资。其中对外国直接投资政策的修改,规定与印度接壤国家的非公民实体在印投资时,需在政府路径下进行提前审批,旨在遏制疫情期间的“投机性收购”。受此政策影响,中国对印度投资数量和流量不断减少;自2020年至2022年间,印度政府共收到382份来自中国的投资申请,其中仅有80份通过审批。叠加疫情影响,全球对外投资活动遇冷。根据联合国《2021年世界投资报告》,2020年全球外商投资同比下降35%。
微观上,中国企业在印度生存现状堪忧。根据印度时报消息,自2020年6月以来,包括TikTok、百度、钉钉等59款中国应用程序在印度被永久封禁。同时,印度税务情报局开始大规模稽查行动;自2020年起至2022年两年间,多家在印投资企业受到了税务及合规性普查,涉及行业广、影响大;其中不乏中兴、小米、vivo、oppo等在印投资额较大的通讯制造厂商。

二、探究印度营商环境:是针对还是贸易保护主义?
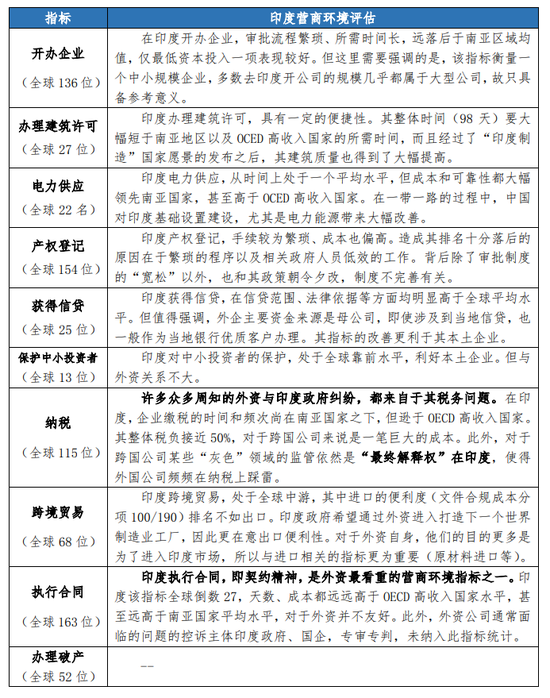
(一)印度营商环境指标分析
企业在印度的发展与成功,都需要建立在一个法制化、制度化的市场,以及不朝令夕改的监管主体之下。显然近年印度对于外资的态度和做法不尽人意,不仅仅是中资企业,其他外国资本也在印度遭受到了不公正待遇以及打压。
对于在印度直接投资的外企来讲,需要面临两个大环节。第一个环节是印度商务部的审批流程。而在2020年修改了外资投资法以后,与印度接壤的经济体企业到印度投资还要面临额外的审查流程;这个审查流程过程繁琐,且耗时较长,最重要的是处理不够透明化。对于外资企业来说,很可能与其在印度的整体事前规划发展方案产生时间上的滞后,从而影响其整体商业计划。而在审批通过之后,便进入第二环节,登记财产(产权注册)、纳税、跨境贸易、执行合同(契约精神)是外企较为看重的营商环境指标。

我们分析印度营商环境指标发现[ii],印度整体指标从2018-2020年连续三年都有改善,但各分项指标之间差异较大。1)从世界银行给出的营商环境十大指标入手,其中,登记财产、纳税、跨境贸易和执行合同与体量相对较大的外资关系密切。办理施工许可证和获得电力三项则对印度本土和外资企业都十分重要。2)再看,印度的改善指标主要体现在四个分项:创立公司所缴纳注册费的减免(开办企业);建筑许可的审批和发放更便捷(办理施工许可证);跨境贸易的便捷性(跨境贸易);资产处置(办理破产)程序的优化;利好外资的分项很少。3)反而与外资关系密切的分项,我们看纳税(115/190)、执行合同(契约精神,163/190)均居于全球倒数,而商务部审批(第一环节)也出现收紧趋势。可以说,印度多年来的改革成果,并没有建立一个对外资十分友好的营商环境。
总结起来,印度营商环境的改善,更多的是对于本国(外贸)企业的利好,而非进入印度市场的外资企业。可以说是为了本国利益优先,形成了某种意义上的贸易保护主义。

(二)印度与外资纠纷案例总结
印度的贸易保护主义还有很多国际案例;大量外资企业对印度失去信心、或已(计划)退出印度市场,我们总结出三类典型。
第一类,税务纠纷,也是外资企业最常遇到的问题。2009年以来,IBM有8.65亿美元被冻结在一个第三方托管账户中,因为IBM与印度政府之间一直存在税务纠纷,这导致IBM和印度政府谁都无法动用这笔资金。法国烈酒公司保乐力加集团也宣布暂停其在印度的新投资,原因是该集团与印度当地政府的税收纠纷可以追溯到30年前。
最经典的案例,莫过于2007年VIHBV的转让案。简单来说,因为转让的公司主体设立在开曼群岛,便避开了印度所得税法规定的转让印度公司股权需要在印度纳税条款。但印度税务局建议国会专门修订了所得税法,规定间接转让印度公司股权也要在印度纳税,从1961年开始追溯50年。这场官司从2007年打到2020年,从地方法院一路至国际仲裁。最终在2020年9月25日,国际仲裁庭裁决印方违反了BIPA,印度国税局败诉。
第二类,反垄断调查。2022年5月,印度竞争委员会(反垄断机构)对亚马逊在印度国内的两家合作卖家发动突击检查,并指控两家企业违反竞争法。同时,沃尔玛在印度的合作方也受到了突击检查。值得一提的是,印度的零售业者是莫迪的主要支持者,他们长期认为亚马逊和沃尔玛采用掠夺性定价形成垄断市场。而相关的调查早在2020年1月便已开始。
第三类,印度政府公信力差。2012年,世界第二大机场运营商德国Fraport集团,因为政府对机场进行私有化的计划无疾而终,而选择在进入印度6年后离开该市场。阿联酋电信公司、巴林电信公司等因印度政府下令取消其执照而退出印度市场。
三、归因:印度政府的“短视”造成了其畸形的营商环境
2014年9月,印度总理莫迪提出“Make in India”(印度制造)国家愿景,根本上是贸易保护主义。“印度制造”即促进印度基建的现代化建设,在新领域开放外资,以及力图将印度打造成“全球设计和制造业出口港口”。其设立了三大量化目标,即实现制造业年均12-14%的增速,在2022年底前增加一亿就业岗位,以及在2022年底(后修改至2025年底)实现制造业占GDP比重不低于25%。当然,从结果并不成功,其制造业的占比即使没有疫情的影响,在2019年也并没有出现明显的上升趋势,占比不足19%。
从更宏观视角来看,这也与社会大周期末期、逆全球化、全球强人政治抬头密切相关。“强人政治的代表人物”莫迪表达的贸易保护主义,提高关税、在经贸领域“做减法”、排挤外资,无异于“伤敌一千,自损八百”。中国“一带一路”倡议本意为营造国家共赢的局面,中国在“一带一路”的大框架下对印度基础设置建设,尤其是基建能源给予了大力支持。相较之下,印度政府对于外资企业的排挤显得过于“短视”。此外,全球产业链重构的大背景下,印度不但不欢迎各国制造业建厂,反而提出了更苛刻的审查要求。导致企业的生产不能连贯,反而疲于应对各种各样变化的政策以及巨额罚款。对印度内部、全球化无益。
四、写给在印投资企业:合作共赢、理性投资
印度作为一个具有大量人口的发展中国家,其劳动力、能源(电力)成本优势对于制造业、高耗能企业来说具有相当的吸引力。但同时也要认清现实,印度在顶层设计上对外来投资者审批严格、法律监管制度不完善、灰色地带较多,整体营商环境对外资并不友好。
印度的贸易保护主义无异于“伤敌一千,自损八百”,大部分知识精英、企业家和民众是理性的,积极推动全球化秩序完善。合作共赢固然是最优方案,在独资行不通情况下,可以优先考虑存续多年、根基深厚的家族制企业,和家族最大的决策人建立良好关系。
写在最后,企业合作的方式以及与当地社会的接触路径还需要更细致的斟酌,在保护自身利益的大前提下,理性投资。
[i]数据来源:American EnterpriseInstitute,https://www.aei.org
[ii]数据来源:the World Bank,https://archive.doingbusiness.org/en/doingbusiness
(本文作者介绍:经济学家)