意见领袖 | 张瑜

稳增长步入下半场,财政该出何招?财政四大类工具中,由于预算已定,我们聚焦债务、收入、支出三类工具,以史为鉴、细数1989年以来的财政工具箱:
对于债务工具,我们维持5月以来对特别国债存疑的判断,专项建设基金、专项债提前发行更优先;对于收入工具,年内退税减税降费总量空间已有限,结构上稳外贸仍有发力空间;对于支出工具,三种腾挪手段可创造近万亿空间。
一、债务工具:特别国债窗口渐逝,专项建设基金+专项债提前发更优先
历史上债务工具的用法花样繁多,主要有4类、5种工具:一是特别国债类,包括特别/抗疫特别国债(1998、2007、2020);二是国债/建设国债,可增发(调整赤字率,1998~2000)、超发(2013、2020);三是地方债,可提前下达(2018~2022),今年或可提前发行;四是准财政债,设立专项建设基金,借道政策性银行扩张财力(2015~2017)。
预算执行中,5种工具按是否计入赤字(可持续性)和是否需要预算调整(便利性),可划分为2X2优先级矩阵。其中,专项建设基金、专项债提前发行属于高优先级,特别国债属于低优先级。
专项建设基金2015~2017年规模曾达2万亿,最大优势是不进预算、不增加政府债务,发行极快。但需注意资金沉淀、挤出社会资本等现象。
专项债提前发行无历史先例、也无明确法规限制,对市场而言,更务实的是盯住两个时点:一是盯住7月底的委员长会议。若公布提前发行相关议程,则将走预算调整流程,最早8月下旬人大常委会审批后各地可获提前下达额度,9月即可提前发行;二是盯住8、9月的潜在提前下达。2018~2020年都晚于11月提前下达,主要是当年额度到三季度末才基本发完,考虑到冬季施工条件,提前下达实际都指向下年启动发行;而今年发完时点较往年提前了一个季度,若提前下达时点也随之前移至8、9月,提前发行将具备往年未有的施工条件,概率大增。
对于特别国债,我们维持5月以来存疑的判断,主要是三点原因:
一是从流程看,与不进预算、随时可发的专项建设基金和或能绕过预算调整的专项债提前发行相比,特别国债必须走预算调整流程,欠缺灵活性;二是从效果看,今年稳增长重点在基建,专项建设基金和专项债提前发行“名正言顺”,特别国债欠缺目的性;三是从可行性看,即便7月底明确特别国债发行,按历史耗时推算,发行通知最早也要等到10月中上旬才能发布,留给年内发行的时间窗口较为狭窄,不符合“该出手时就会出手”的增量政策工具初衷。
二、收入工具:历次应对危机,如何减税降费?
主要是退税减税降费,按其目的可分为促消费、扩投资、稳外贸、保主体4类。
应对历次危机的减税降费,主要有3次可供年内参考:1998~2002年应对亚洲金融危机,主要偏扩投资、稳外贸,同时帮扶国企下岗职工;2008~2012年应对次贷危机,采用较为均衡的结构性减税;2020年应对疫情冲击,大规模减税降费以保主体为主,降费是大头。2022年在疫情反复下稳增长,主要通过留抵退税扩投资、保主体。
对比历次危机,年内退税减税降费总量空间已有限,结构上稳外贸仍有发力空间;降费相比2020年仍有空间,或视疫情响应。
三、支出工具:三种腾挪手段可创造近万亿空间
一是盘活财政存量资金/资产:2015年积极财政的重要着力点,今年积极财政的X因素,可弥补5000亿;二是从中央二、三本账调入:“财政后手”已补4000亿,可再补4000亿;三是从中央/地方预算稳定调节基金调入:余额有限,动用麻烦→难有增量。
风险提示:
疫情超预期,债务工具使用超预期,盘活存量和特定机构上缴不及预期

稳增长步入下半场,财政该出何招?财政四大类工具中,由于预算已定,我们聚焦债务、收入、支出三类工具,以史为鉴、细数1989年以来的财政工具箱,基本结论如下:
对于债务工具,我们维持5月以来对特别国债存疑的判断,专项建设基金、专项债提前发行更优先,主要是三点原因:一是从流程看,与不进预算、随时可发的专项建设基金和或能绕过预算调整的专项债提前发行相比,特别国债必须走预算调整流程,欠缺灵活性;二是从效果看,今年稳增长重点在基建,专项建设基金和专项债提前发行“名正言顺”,特别国债欠缺目的性;三是从可行性看,即便7月底明确特别国债发行,按历史耗时推算,发行通知最早也要等到10月中上旬才能发布,留给年内发行的时间窗口较为狭窄,不符合“该出手时就会出手”的增量政策工具初衷。
对于收入工具,对比历次危机,年内退税减税降费总量空间已有限,结构上稳外贸仍有发力空间;降费相比2020年仍有空间,或视疫情响应。
对于支出工具,三种腾挪手段可创造近万亿空间:一是盘活财政存量资金/资产:2015年积极财政的重要着力点,今年积极财政的X因素,可弥补5000亿;二是从中央二、三本账调入:“财政后手”已补4000亿,可再补4000亿;三是从中央/地方预算稳定调节基金调入:余额有限,动用麻烦→难有增量。
具体来看:
债务工具:特别国债窗口渐逝,专项建设基金+专项债提前发更优先
历史上债务工具的用法花样繁多,主要有4类、5种工具:一是特别国债类,包括特别/抗疫特别国债(1998、2007、2020);二是国债/建设国债,可增发(调整赤字率,1998~2000)、超发(2013、2020);三是地方债,可提前下达(2018~2022),今年或可提前发行;四是准财政债,设立专项建设基金,借道政策性银行扩张财力(2015~2017)。
预算执行中,5种工具按是否计入赤字(可持续性)和是否需要预算调整(便利性),可划分为2X2优先级矩阵(图1):右下角兼具可持续性和便利性,划为高优先级;左下角较可持续(不增赤字)但需要预算调整,政策出台流程较长,优先级低于右下角;左上角用法既增赤字又需预算调整,理论上优先级最低;右上角在我国现有债务工具中难以找到。以下我们分高优先级(矩阵右下角)和低优先级(矩阵左侧)两类梳理。

(一)高优先级:专项建设基金、提前下达发行专项债、国债超发
1、专项建设基金:灵活有力
6月30日国常会要求运用政策性、开发性金融工具,通过发行金融债券等筹资3000亿元,用于补充重大项目资本金或为专项债项目资本金搭桥;与之相似的是2015~2017年一度发行2万亿的专项建设债,短时间内为财政提供了大量资本金支持:
2015年地产、制造业投资持续疲软的背景下,专项建设基金由发改委牵头于8月推出、旨在补充项目资本金,被列为当年促投资稳增长十大举措之首;专项建设债一年半发行2万亿,按3~4倍的资本金撬动计算,可拉动8万亿投资,但实际撬动由于资金沉淀、挤出社会资本等存疑,2017年初淡出。
专项建设基金的本质是低息贷款,由政策性银行“筹钱+发钱”,财政部“贴钱”,分三步完成(图2):第一步,政策性银行“筹钱”:国开行和农发行向邮储银行定向发行长期专项建设债,并以此建立专项基金;第二步,财政“贴钱”:中央财政按照债券利率的90%贴息,使实际融资成本降至1.2%;第三步,政策性银行“发钱”:基于资金池,国开行和农发行在国家发改委提供的各地优质项目中选择具体的项目,提供项目建设资本金。
专项建设基金的最大优势是不进预算、不增加政府债务,发行极快。但需注意资金沉淀、挤出社会资本等现象。
专项建设基金有多快?从市场猜测到首批投放完毕仅用时一个月,一年半发2万亿。2015年7月29日国常会提及“城市地下管廊建设纳入专项金融债予以支持”,引发市场猜测;8月4日,某省发改委下发的《专项建设债券工作实施方案》验证市场猜测;而当国家发改委9月15日首次官方承认动用该工具时,第一批基金早已于8月31日投放到位:据时任国家开发银行董事长胡怀邦介绍“8月31日完成向邮储银行定向发行专项债券的当天,国开行就实现超过一半的资金投放。短短三天内,投放占比就达到92%”;从至2017年初,专项建设债一年半共发行七批合计2万亿,按3~4倍的资本金撬动计算,可拉动8万亿投资。
为何不到两年就退出?出现两大现象,使实际撬动存疑。一是挤出社会资本和银行贷款:项目公司以1.2%的极低成本获取项目资本金,远低于市场平均融资成本(甚至低于一年期存款利率),滋生套用空间;二是资金沉淀,审计发现,“部分重大建设项目中存在行政许可手续不完善、项目建设滞后、以老项目代替新项目及基金投放速度慢、闲置和利用率不高等问题突出”。上述现象使原定于16Q3发行的第七批专项建设债拖至10月才重启,并对资金投向和贴息率做出大幅调整(图3);伴随2017年初经济回升,专项建设基金淡出政策视野。


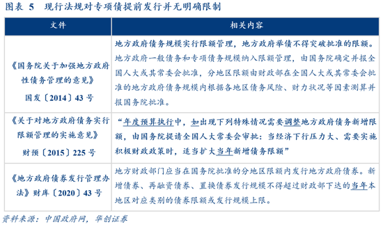
2、专项债提前发行:两种情形
专项债提前发行无历史先例、也无明确法规限制,分两种情形讨论。
情形1-需预算调整:专项债实行限额管理,简单来说就是不仅对年末余额有上限要求,每年新增限额也需人大及其常委会批准。因此两会定了当年新增专项债限额后,年中想多发专项债,都要走预算调整流程(图4)。
对市场而言,一旦涉及预算调整,把握“拇指法则”——盯住委员长会议即可,因其是最早见诸报道时点,最近一次在7月底前后。预算调整方案需由人大常委会审批,人大常委会一般每两个月举行一次,通常在双月下旬,年内仍有8月、10月、12月3次会议时点;人大常委会日期、议程由委员长会议拟定,委员长会议一般在人大常委会前约10~20天举行,通过当天报道即可知10~20天后的人大常委会是否有相关议程,后续关注7月底、9月底、11月底前后的委员长会议拟定议程是否包含提前发行相关事项。
情形2-无需预算调整,提前下达后即可发行,支持该情形的理由如下:
首先,提前下达授权未提及提前发行,即没有明文限制,今年恰好为授权期限最后一年,提前下达专项债规模可达3.65*60%=2.19万亿。2018年12月,第十三届全国人民代表大会常务委员会第七次会议决定,“授权国务院在2019年以后年度,在当年新增地方政府债务限额的60%以内,提前下达下一年度新增地方政府债务限额(包括一般债务限额和专项债务限额)。授权期限为2019年1月1日至2022年12月31日。”
其次,现行法规对提前发行无明确限制,因其限制对象为当年额度,而提前下达的是下年额度,或能绕开限制(图5)。
综合两种情形看,对市场而言,更务实的是盯住两个时点:
一是盯住7月底的委员长会议。若公布提前发行相关议程,则将走情形1中的预算调整流程,最早8月下旬人大常委会审批后各地可获提前下达额度,9月即可提前发行;
二是盯住8、9月的潜在提前下达。2018~2020年都晚于11月提前下达,主要是当年额度到三季度末才基本发完,考虑到冬季施工条件,提前下达实际都指向下年启动发行;而今年发完时点较往年提前了一个季度,若提前下达时点也随之前移至8、9月(财政部开吹风会或地方财政接受采访披露),提前发行将具备往年未有的施工条件,概率大增。



3、国债超发:简单易用
国债超发,指国债净融资超过两会确定的中央赤字规模,在2013年、2020年曾采用,分别超发666亿、2553亿;今年最高可超发7811亿,或用于增加对地方转移支付,对应今年4月12日国务院政策吹风会上,财政部国库司司长王小龙所说的“必要时将灵活运用短期国债工具进行筹资”。
国债超发的依据,是我国自2006年起对国债实行余额管理,简单来说就是只要不超规定的年末限额,每年新增发行(对应余额上升)不受限制,中央赤字并非硬约束:立法机关不具体限定中央政府当年国债发行额度,而是通过限定年末国债余额上限来限制国债规模,这一上限每年可向上提升,幅度即为当年全国人代会批准的中央赤字规模,因此,一旦过往年份国债少发(净融资少于当年中央赤字),就会积攒未来超发的空间;由于2009年以来国债除2013、2020年外均为少发,今年已积攒了近8000亿超发空间。
程序上,只要年末余额不超限额(超发7811亿以内),均无需过人大,国务院同意即可。

(二)低优先级:特别国债、国债增发
1、特别国债:窗口渐逝
矩阵左侧有发行特别国债、国债增发两种工具。其中,对于特别国债,我们维持5月以来存疑的判断,主要是三点原因:
一是从流程看,与不进预算、随时可发的专项建设基金和或能绕过预算调整的专项债提前发行相比,特别国债必须走预算调整流程,欠缺灵活性;二是从效果看,今年稳增长重点在基建,专项建设基金和专项债提前发行“名正言顺”,特别国债欠缺目的性;三是从可行性看,即便7月底明确特别国债发行(图9),按历史耗时推算,发行通知最早也要等到10月中上旬才能发布(图10),留给年内发行的时间窗口较为狭窄,不符合“该出手时就会出手”的增量政策工具初衷。


特别国债历史上出现过三次新发,分别为:1998年为缓解金融风险、补充四大行资本金新发2700亿特别国债(图11);2007年为缓解流动性过剩新发1.55万亿特别国债(图12)。2020年为筹集财政资金、统筹推进疫情防控和经济社会发展,发行1万亿抗疫特别国债——不同于1998、2007年特别国债100%对应形成资产,抗疫特别国债中至少4200亿可用于弥补预算缺口(抗疫相关支出),剩余5800亿主要投向基建项目(图13)。



2、国债增发:增加赤字
国债增发将直接增加赤字,且加码基建效果不如专项建设基金、专项债提前发行,理论上优先级最低,历史上出现过三次:分别为1998、1999、2000年增发1000亿、600亿、500亿(图14)。

二
收入工具:历次应对危机,如何减税降费?
收入工具主要是退税减税降费,按其目的可分为促消费、扩投资、稳外贸、保主体4类。两会确定预算后,主要就是对政策的加码和细化。
历次应对危机的减税降费,主要有3次可供年内参考(图15):1998~2002年应对亚洲金融危机,主要偏扩投资、稳外贸,同时帮扶国企下岗职工;2008~2012年应对次贷危机,采用较为均衡的结构性减税;2020年应对疫情冲击,大规模减税降费以保主体为主,降费是大头(为市场主体减负超2.6万亿,其中减免社保费1.7万亿)。2022年在疫情反复下稳增长,主要通过留抵退税扩投资、保主体(预计全年新增退税超1.64万亿,减税1万亿,社保缓缴0.32万亿)。
从年内空间看,总量空间已有限,稳外贸及降费政策仍可期待。考虑到今年退税减税降费占比财政收入、GDP均已基本持平2020年,预计后续以结构性发力为主,对比历次危机,今年在稳外贸上仍有进一步发力空间;降费相比2020年仍有空间,或视疫情响应。
从政策流程看,出台快速灵活。国务院同意后,通常通过国常会、新闻发布会、座谈会等形式先行披露,随后财政部、税务总局及有关部委快速发布公告明确细节、转入执行;以留抵退税为例,4次发布公告时点和政策披露时点间隔不超过15天(图16)。


三
支出工具:三种腾挪手段可创造近万亿空间
支出工具可分为调结构和保总量两类。前者由于支出较具刚性,除了1998年腾挪基建支出、2008Q4追加中央投资、2016年对应增值税调整增加税收返还、2020年大幅压降基建支出等特例外(图17),和预算安排相差不大。

今年的关注点主要在后者,即如何在疫情+卖地减收冲击下,保证既定总量力度。我们测算三种腾挪手段可创造近万亿空间,对应图18红框项目超预算的部分:
一是盘活财政存量资金/资产:2015年积极财政重要着力点,今年的积极财政的X因素,可弥补5000亿;二是从中央二、三本账调入:“财政后手”已补4000亿,可再补4000亿;三是从中央/地方预算稳定调节基金调入:余额有限,动用麻烦→难有增量。具体来看:


(一)盘活财政存量资金/资产:2015年着力点,今年X因素,可弥补5000亿
我们提示盘活财政存量资金或将成为今年积极财政的X因素,较预算可多盘5000亿。《关于印发扎实稳住经济一揽子政策措施的通知》提出“加大盘活存量资金力度,对结余资金和连续两年未用完的结转资金按规定收回统筹使用,对不足两年的结转资金中不需按原用途使用的资金收回统筹用于经济社会发展急需支持的领域”。
什么是财政存量资金?简单来说就是各级财政还没花完的钱,或是已有预算用途但最终没能花出去的钱;结转结余资金是财政存量资金的主体,其中结转资金对应没花完的钱,结余资金对应没能花出去的钱;盘活财政存量资金,就是把存量资金花完、或重新安排支出。
还剩多少可盘?窄口径近5万亿可盘,宽口径近40万亿可盘。窄口径即国库余额(又称财政存款),据财政部副部长许宏才介绍,截至4月末国库余额4.94万亿,对应存央行的政府存款+存商业银行的国库定期存款;宽口径为国库余额+机关团体存款,其中机关团体存款余额已超32万亿,主要是大学、医院等事业单位的沉淀资金;这部分盘活难度相对较大,或需动用类似1989-1991年的特种国债(图23)。
历史上盘过多少?2015年盘活存量资金曾经成为积极财政重要着力点(年中国常会5月6提,见图24),加上中央财政首次使用1370亿中央结转结余资金,盘活量超5000亿,相当于提高赤字率0.8个百分点。
今年可盘多少?若增量盘活力度持平2015年,较预算可创造5000亿增量;此外,盘活存量资产还可贡献额外增量:国办发〔2022〕19号文指出“地方政府债务率较高、财政收支平衡压力较大的地区,盘活存量公共资产回收的资金可适当用于‘三保’支出及债务还本付息”,具体通过REITs和PPP等盘活方式完成,亦能贡献一定支出增量。



(二)从中央二、三本账调入:“财政后手”已补4000亿,可再补4000亿
今年预算安排9900亿,但留了4000亿“财政后手”。主要是从中央二本账调入9000亿,资金来自央行、中投、中烟等特定机构的1.65万亿利润上缴,剩余900亿从中央三本账调入,资金来自实体央企常规利润上缴。1.65万亿利润上缴中,除了今年调入一般公共预算9000亿、二本账支出3500亿外,还留了4000亿“财政后手”,列入2023年预算。
已补4000亿,就来自于预支“财政后手”:5月27日,财政部提前下达第三批4000亿预算支持减税降费和重点民生,使今年实际可支出资金较预算增加4000亿。
可再补4000亿,来自于特定机构的超量上缴空间,两点理由:
一是有空间,今年预算安排的1.65万亿利润上缴并未“掏空”特定机构,如财政部负责人 3 月 8 日披露“考虑当前与长远,在今年实施新的组合式税费支持政策的情况下,经按程序批准,今年安排特定国有金融机构和专营机构上缴了 2021 年以前形成的部分结存利润”。
二是有先例,历史上财政困难年份出现过大幅超量上缴;特定机构的上缴主体和一般公共预算-非税收入-国有资本经营收入一致,都是央行+中投、中烟等财政“嫡系”,2015、2019两个财政困难年份,国有资本经营收入上缴分别达5389、7720亿,分别完成预算数的216%、127%,对应同期中烟上缴财政跳升(图26)。若今年特定机构上缴的预算完成度持平2019年,对应超量上缴将超4000亿。
超量上缴在流程上是否有困难?法规无限制,财政部可“应收尽收”。对于央行,根据《中华人民共和国中国人民银行法》第三十九条“中国人民银行每一会计年度的收入减除该年度支出,并按照国务院财政部门核定的比例提取总准备金后的净利润,全部上缴中央财政”。对于财政“嫡系”,根据《中央国有资本经营预算管理暂行办法》第十六条“中央企业按规定应上交的国有资本收益,应当及时、足额上交中央财政。任何部门和单位不得擅自减免中央国有资本经营预算收入”;第三十条“本办法由财政部负责解释”。

(三)从中央/地方预算稳定调节基金调入:余额有限,动用麻烦→难有增量
预算安排2765亿,资金主要来自过往年份的预算超收和短支,本质也是财政存量资金。
余额有限,中央仅剩千亿出头,地方料也不多。《国务院办公厅关于进一步做好盘活财政存量资金工作的通知》要求合理控制预算稳定调节基金规模,“预算稳定调节基金编制年度预算调入后的规模一般不超过当年本级一般公共预算支出总额的5%”,目前中央预算稳定调节基金余额仅剩约1100亿,地方预算稳定调节基金余额不公布,但依规料也不多。
动用麻烦,仅有一次先例。根据预算法第六十七条,预算执行中需要调入预算稳定调节基金的,应当进行预算调整。即财政部无法拍板,需提请人大常委会审批,流程较为繁琐,历史上仅有一次先例:2008年6月,经十一届全国人民代表大会常务委员会第三次会议批准,在年初调入500亿的基础上,再调入600亿,转入地震灾后恢复重建基金。

(本文作者介绍:中国人民大学国际货币研究所研究员)