文/新浪财经意见领袖专栏作家 张宁

健康金融作为一个汉语词语,本身有两层含义,或者健康作为形容词修饰金融,类似Healthy finance,其含义是健康的金融体系(或其他),非本文讨论内容;或者作为与健康有关的金融,类似health finance或者Health financing,这是本文的关注点。对应的,健康金融科技也可以是“健康的“金融科技,意指金融科技发展要合规、避免伦理偏见、算法偏见和数据偏见等;也可以是健康金融中的”金融科技“,同样,本文也关注后者。
健康金融的概念与本质
Health financing是一个比较泛化的提法即健康融资,在健康相关的行业或者研究都是习惯性的应用,例如世界卫生组织在官网上介绍了health financing,定义健康融资为卫生系统的一项核心职能,可以通过改善有效的服务覆盖面和财务保护,在实现全民健康覆盖方面取得进展。其具体包括了如下几类任务:收入筹集(资金来源,包括政府预算、强制性或自愿预付保险计划、用户直接自付费用和外部援助);汇集资金(代表部分或全部人口积累预付资金);购买服务(向卫生服务提供者支付或分配资源)。事实上,这几类任务的划分对于健康金融有很好的引导,即对当前大健康领域的服务方、支付方、客户的关系和任务进行了确定。
一个可以直接启发健康金融的是Healthcare finance,该词语是许多医学背景的研究者(或者医生)首先提出,至于谁最早提出已经不可考,在笔者当初访学多伦多大学医学院并将精算方法和人工智能方法用于大规模健康量化研究时,就有一个从墨西哥过去的学者设计了一个精巧的healthcare finance 工具,用于帮助支付方(保险公司)与制药公司以及医疗设备公司合作,市场上还有许多healthcare finance的工具(解决方案)用以帮助不同的患者设计负担的起的付款方式,这些有一个共同的特点,就是提供有助于“患者”(被服务方)的健康改善,另外需要注意的是,它们聚焦于C端客户。
国内在提到健康金融时,常常引用《“健康中国2030”规划纲要》中提出的“形成多元筹资格局,鼓励金融等机构创新产品和服务”或者相关第十四个五年规划和二〇三五年远景目标中的相关点。它们也有一个共同点,那就是努力提升“中国老百姓”的健康水平,提高“帮助提高或维持民众健康的机构(例如医疗)“的运行效率。同时,一些金融机构较早的提出健康金融的宣传概念,通常是与地方政府合作,目的是帮助、优化或者创新医疗机构的融资手段,这仍然可以看作是提升”医疗机构”运行效率的一种。进一步的,提升效率的本质是让更多的个体有机会使用这些医疗资源,从而是整体的健康水平提升。
部分研究以及券商报告从行业出发考虑健康金融,即从健康所涉及的行业来看金融对这些行业的服务(活动),例如典型的包括养老、医疗、体育、饮食,它们作为健康行业的中的一环金融都有很大的支持空间,形成很多金融问题或者可以总结的特征。但需要看到的是,健康作为人的共有基础需求,其行业的浸染是随着社会进化以及科技发展不断拓展的,例如基因、人体增强等都已经成为典型的健康行业,甚至建筑业也已经是健康行业的参与者。综合来看,通过行业出发看金融的作用,其本质上仍然是聚焦于“个体或者群体的健康”,这与上面体到的WHO、healthcare finance、国家政策和意志的含义是一致的。由此,我们可以跳过以上的不同视角,来给与健康金融一个核心的定义。
所谓健康金融是指以直接或间接促进个体或公众健康为目的的金融。
这个定义的本质就是抓住健康金融诸多表现形式的最终目标:直接或者简介促进个体或者公众健康。从形式上,金融可以包括金融服务、活动以及产品等多种形式,还可以形成市场、机制或者监管等。通过抓住一个核心目标而给予健康金融一个更大的空间,有助于这个行业或者领域快速的发展,使得许多跨领域的问题可以被更好的聚焦、研究或者创造价值。
很显然,类似于上述介绍,可以从不同视角形成健康金融的不同理解和范围:以行业为视角: 医疗(促进健康)的金融,养老金融,体育(健康)金融,饮食(健康)金融,基因(健康)金融等等;也可以以金融的分类为视角,例如: 健康信贷、健康直接融资、健康投资、健康保险等等。还可以提出其他的视角,例如创新和传统、科技与业务等。为了比较清晰的、足够全面的描绘健康金融,本文基于笔者申请健康管理科学博士时的论文中的概念“健康可以有宏观到微观的连续状态”,采用“从微观到宏观的视角”,它实际上有三层含义: 第一层含义是直接的,即个体健康与群体健康;第二层是时间维度,短期健康与全生命周期健康;第三层是时空角度,基于知识经济的时空规律。它们都适合于看到健康金融的全景,本问则将第一层和第二层含义综合起来,聚焦于促进健康的目标群体的尺度,将其分为五类健康金融,笔者建议分别称为个体(个体)健康金融、家庭(家族)健康金融、医疗健康金融、大健康金融以及泛(广义)健康金融,对应的金融科技分别是:个体健康金融科技、家庭健康金融科技、医疗健康金融科技、大健康金融科技以及泛(广义)健康金融科技。接下来本文分别介绍这这五类健康金融以及金融科技,同时基于我们在其中的工作进行示例说明。
二、个人(个体)健康金融与个人(个体)健康金融科技
个人健康金融定义为促进个体健康的金融(如金融影响因素、金融服务、金融活动、金融产品等)。个体健康金融是最微观的目标尺度,当然它可以聚焦于某个时间点也可以涵盖个体的生命周期,但它是健康金融最具吸引力的领域之一,其背景是个体个人健康在社会经济决策中的地位随着经济水平提升而提升:20世纪末,由于整体健康资源不足,即使是欧美社会也仅仅停留在生活质量需求阶段,健康资源的统筹和利用没有到达精准和智能的水平,总体个人健康在宏观决策层面得不到重视——尽管其统计特征常常用来支撑社会经济变革或者政策推演;但进入21世纪后,根据我们生命质量研究会报告(2021),2021年生命质量经济产出已经占全部经济产出的13.8%,这是一个重要的分水岭,意味着生命质量经济即将接近七分之一的拐点,从而进入预言中的生命质量主导的未来经济模式。 在研究方面,个人健康金融所牵涉的主题较多,相对零散,但实际上这恰恰是个人健康金融的“前沿性”决定的,因为个人健康金融不仅仅是金融用于个人健康促进,而且是个人健康的进化与金融的充分融合,即所谓的精准医学带来的广阔空间,金融第一次从外生影响因素成为内生的动力。在个体健康金融方面,实际上这也是我最早跨界到健康领域的出发点.
- 金融影响的全生命周期健康
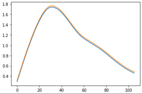
我们(生命质量研究会)首次基于大规模的全周期数据(近30万样本*全生命周期*全维度健康/财富/基因等)构建了可解释的推演框架,精准给出给定个体的全生命周期健康曲线。健康曲线是健康的可视化表现和基础特征,图1是一个真实的例子(可参考之前的主题),左图是一张健康曲线,右图是经过许多因素作用调整后的健康曲线,很显然调整后个体的健康预期寿命以及预期寿命都大幅度增加,这些因素就包括了金融因素,是一个典型的个体健康金融的研究成果,其使用的技术并不神奇,即可解释的机器学习和人工智能框架。
图1:健康曲线实际例子(数据说明:297326数据量,35岁,含多维度信息,来自于生命质量研究会和中国金融科技研究中心的合作结果)- 个人综合健康金融分析(生命质量分析)
在(1)的基础上所构建的完整的生命质量分析,将个人金融需求和健康需求统一在一个生命质量框架下完成,并自然生成财富曲线以及金融产品的适用性评价,是一个从底层基础推演的过程,图2是一个实际例子,可以看到对于个体的生命周期中,金融工具如何影响其财富以及健康,并最终形成了量化生命的生命质量结果。 这个相关结果将在暑期的《财富报告》中发布。
图2:生命质量投影曲线(数据说明:同图1)- 特定人群研究
生命质量研究会以及家办组织服务的主要成员主要是全世界(超)高净值人群,所以我们在高净值人群研究中个人健康金融取得了很多成果,目前部分可公开的相关结果在经过严格的流程后已经形成了高净值人群的演化和稳定理论的一部分。在一些金融机构的私行以及精英代理人培训中可以看到相关理论及应用。
- 个人健康金融的控制问题
我们在生命质量干涉中考虑金融因素,目前在17万的跟踪干涉过程中,有大约3.1万的比例金融因素发挥直接的作用(超过2年以上),这方面形成了很多直接使用的生命质量干涉工具,这些例子可以看作个人健康金融的实际样本,其相关分析具有很重要的示范意义。
以上(1)(2)(3)(4)都涉及到很多金融科技,例如人工智能、机器学习、大数据、区块链、基因科学、人体增强、物联网(健康指标获取)等,延续我们对金融科技的核心定义:金融中核心元素的科技化(《中国金融科技创新发展指数报告》,张宁等,经济科学出版社),则个人健康金融涉及的主要是信息(数据)和风险的科技化。
三、家庭(家族)健康金融与家庭(家族)健康金融科技
家庭(家族)健康金融,定义为促进家庭(家族)健康的金融(因素、服务、活动、产品等),此时群体健康定义在家庭水平上,而家族则是更大范围的家庭,为了减少篇幅减少文字重复,以下都用家庭健康,但显然两者在传承、税筹等有一些不同,这里不做详细区分。家庭健康传统上常常作为一个宏观指标,然而今天的数据科学发展已经需要我们在更加微观的看待家庭这个社会的基本单元。许多金融服务已经考虑家庭作为一个整体(例如保险、信托),同时基于图分析的相关金融分析可以在社会关系的基础上进行深入分析,而家庭则是最关键的基础关联关系。家庭金融健康相对个人金融则同样显得比较有体系,许多我们熟悉的细分行业实际上主要属于家庭金融健康的范围,这些包括:健康保险、(考虑健康的)家族信托、家庭健康财富管理(或规划),(考虑健康的)家庭信用服务等等。 我们在这方面也做了一些工作,以下是简单说明以更加清晰家庭健康金融中的问题和框架。
- 考虑健康因素的家庭财富配置与管理
改革开放 40 多年以来中国经济高速增长,越来越多的人群积累起可观的家庭财富,使得资产配置成为中国家庭一个日趋重要的问题,家庭资产配置问题也成为一个越来越重要的研究领域。 在家庭资产配置中,健康冲击会产生直接照顾或者医疗费用以及间接费用(失去收入),而良好的健康状态不仅可以提高投资者的寿命,而且健康的个体具有好的幸福感和更好的职业发展前景,因此家庭投资者的健康成为影响家庭配置的主要因素之一。因此我们将健康因素引入到家庭财富配置中,即考虑家庭成员健康状态如何影响家庭财富配置,同时又考虑财富对健康的影响,目前合作者中央财经大学保险学院/中国精算研究院刘敬真教授团队已经能够给出一些优美的数值解和一些情况下的清晰的解。家庭健康金融中包含了财富与健康的相互关系以及家庭成员之间财富以及健康的多元关系,为了更好的衡量,这其中我们引入了图数据分析、图机器学习。
- 健康财富规划(英文HWP)或健康财富管理
健康财富规划可以在个体尺度上进行,但大多数健康财富规划都是一揽子综合服务,是在家庭尺度上进行的。实际上这是家庭健康金融最有空间的发展方向,(1)的相关结果也是它的有力支撑,当然健康财富规划超出了家庭健康金融的范畴。为了推动其发展也是为了推动家庭金融在行业中快速进化,我们(与泰康珞珈合作)已经申请了教育部1+X健康财富规划师的新职业,为其建立标准、制定教材并培训相关讲师;同时许多金融机构也已经加入,并形成了自己的健康财富规划培训,事实证明这里的空间很大,以笔者作为主要授课教师的泰康为例,通过初级和高级HWP培训,相关人员业绩获得了较大质量的提升,这意味着家庭健康金融的需求被有效挖掘并产生价值。
- 考虑健康的(家庭)家族信托
这是典型的家族办公室的主要工作之一,但实际情况复杂很多,当前解决的主要机制可以借助于我们的匹配工具实现引导并评估;同时我们依据医学中的数据和积累,配合基因数据进行家族财富优化(含信托、实现传承)。这些工作相对比较零散,更具有个性化,家族财富管理本身就是一个个性化的问题,这其中金融、健康以及科技手段的融合可以获得非常大的“知识”价值。
上述(1)中涉及到许多金融科技,自然也是健康金融科技中的典型应用;(2)中有许多金融科技手段可以用于需求挖掘,特别是大数据以及相关的协同过滤方法;(3)相关的匹配技术以及图谱技术、基因技术都有很好的应用空间。此外,一些综合性的健康财富规划服务(含家族信托)在构建了足够多的链接后可以构建属于自己的金融生态并在金融科技支撑下实现更强信用的交易和协同(类似于区块链以及虚拟币包括数字证券STO、NFT),我们通过这些金融科技已经实现了伦敦香港几处分支的从数据到价值流的协同,规模从当初的百亿规模拓展到现在千亿规模。
四、医疗健康金融与医疗健康金融科技
医疗是健康中的重要一环。医疗健康金融是指与医疗有关的、目的是促进医疗被服务方健康的相关金融活动等。此时群体健康定义在接受医疗服务的个体。 促进被服务方健康水平与提升医疗效率具有一定程度等价性。 这方面包括许多相关领域,主要包括:医疗投融资、医疗财务金融、医疗保险(不是医疗保险产品,是指医疗保险融合)、医药金融制度、药品研发金融、药品科技金融等。 笔者最初的一些研究都属于此,简单介绍如下。
- 医疗保险融合
这个方向研究基于医疗数据进行保险产品开发、定价、分析以及健康管理;同时也考虑保险作为支付方对医疗机构的作用。我们的研究包括了不同类的慢性病以及并发症,例如老年痴呆症(考虑老年痴呆症的医疗险住院费用预测与比较,保险研究,与赵颖旭博士等)、糖尿病(基于机器学习模型的糖尿病带病人群医疗险风险保费测算,与赵颖旭博士等)、健康管理的经济与金融作用、不同带病体分析中的金融问题(与多大医学院、医师学会)等(《健康险与健康管理》上,经济科学出版社)。
- 医疗管理及优化中的金融财务问题
这个方向本质上是考虑金融财务手段优化医疗体系,促进被服务方健康,实际上国外保险的支付方优势地位使得保险公司有机会在此方面进行深入研究和探讨,但在国内这个更多的是局限在医保(最大的支付方)。我们团队(与北京师范大学赵亮副教授、图特云图等合作)给出医院管理中的一个棘手问题的解决方案,即医疗成本问题,通过优化和机器学习方法给出客观的成本,避免当前方法的人为主管以及评估时间长的问题;我们基于金融中的随机方法给出了DRG和DIP影响的预测和评估问题的解答,已经完成多个病组的应用和分析;我们在一些具体医疗行为(比如手术)管理以及评估中引入人工智能技术;我们还将图数据分析用于此类问题,形成了动态评估、权重关联以及动态任务分解等,此方面我们积累许多相关专利,其最核心的任务就是管理和优化医疗体系和流程,在此过程中,金融财务是一个重要的抓手或者目标。
- 医疗机制优化
医疗体制优化是涉及到多重关系的梳理和资源的利用,某种程度上是(2)的一个宏观表现。我们的主要工作是构建了适应多场景的资源分析工具,目前它用于医院、医院药厂合作、区域医疗资源协同中效果还不错。
上述(1)(2)(3)都应用了许多科技手段,特别是像DIP本身就是大数据思想的应用,即是医疗科技也是包含金融因素的健康金融科技。
五、大健康金融与大健康金融科技
大健康是一个成熟的概念,大健康金融的含义也是建立于此,此时群体健康是所有健康服务购买者。 大健康金融和医疗健康金融都是服务方金融。除了医疗服务外,大健康金融的服务购买者还购买健康管理服务、体能服务、塑身等,所以对应的有:养老(健康)金融、体育(健康金融)、健康管理金融、体能管理金融、身材管理金融等非常众多的细分领域。实际上大健康金融通过大健康细分行业与金融细分行业相乘会产生非常多的子领域,我们的研究主要聚焦于这些领域中的金融创新以及科技创新。
我们将人工智能、大数据技术(以下称ABCD)与体育结合起来,拓展了运动生物学的方法,在这其中金融也是一个目标或者衍生的实现途径。
我们将ABCD等技术与健康管理结合,并考虑健康曲线以及健康的基本逻辑,形成了健康管理科学,这其中所包含了金融创新和科技创新。
类似的体能管理身材管理都有相关应用,多集中在科技创新方面。
六、 (广义)泛健康金融
健康金融是一个不断拓展的领域,其边界不段扩大,符合其定义要求的尺度也会越来越多层次,所以泛健康金融给出了一个更多尺度的空间,这里面有基础研究也有拓展研究,例如:考虑用于支持健康的金融活动,也考虑金融对健康的影响,同时考虑两者不同尺度的关系,这是基础研究;考虑环境影响的金融,间接健康影响;考虑虚拟空间和环境的健康金融;考虑特定群体的健康金融等,都属于泛健康金融的范畴。 我们做的工作有:基于生命质量框架的金融和健康的关系分析、测度以及逻辑框架;高净值人群的特定分析;特定基因组携带者健康与金融等;绿色金融中环境健康部分等。
(本文作者介绍:中央财经大学教授、中央电视台《百家讲坛》金融之道主讲人、养老金融专家委员会主任委员)