文/新浪财经意见领袖专栏作家 张宁
事物发展的本质和基本逻辑是其第一推动力,抓住第一推动力才能抓住它的本质,看到其发展的契机和未来的变化,本文从保险的本质和基本逻辑出发,分析健康险发展以及趋势。

健康险是我国保险业高速发展的品牌代言人,过去10年实现了年均30%的符合增长率,甚至以一己之力抹平了保险市场发展过程中的两个拐点,实现了逆保险周期的增长特征:第一个拐点是疫情期间随着民众健康意识提升健康险逆势大幅度增长,而保险业整体则触顶徘徊;第二个拐点是2010年统计口径改变后中国保险业从数量增长逐步转换到质量增长过程中[1],健康险没有出现保险整体的徘徊重整上升的趋势而是维持高增长(图1)。
图1:中国保险业保费增长情况注1:受统计口径变化,2010年后保费与之前含义有差异。
注2:数据来自于中国银保监会公开数据。
然而健康险之所以能够维持高增长而没有受到“数量”到“质量”变化的影响,恰恰说明其市场发展滞后于整个人身险市场——启动晚、基数小、增量快,人身险市场乃至整个保险市场的“换挡”“切换”最终会作用到健康险上,这在如下的一组数据中已经得到体现:拒赔率上升明显;健康险“亏损”普遍;保费流量化(12%-37%,未来超过50%);客单价值(客户价值分析)没有上升,且分化下降严重;每单盈利空间下降70%;客户客观综合忠诚度从70%下降到23%等[2]。该数据是我们于2018年发布的结果,截至到2021年情况更加严重,这是健康险行业真正迈向“质量发展”的序曲,那么在这样的背景下,健康险行业如何发展、方向在哪里,其发展的根本症结是什么?
本文对以上现象以及问题的解答是基于一个非常传统的视角,那就是需求。事实上,中国保险业没有“真正的进行客户需求分析”:在早期的跑马圈地“蓝海”阶段的市场,保险公司无需关注需求;当中国保险业进入到质量发展阶段,积累的惯性和互联网的渗透又阻碍了需求分析的必要性,这种症结实际上成为了保险业发展最本质的阻碍,也形成了许多纷繁复杂的现象和问题。对于这些现象和问题,公司、市场以及监管都会有相应的反应和对策,被问题牵着走;真正要做的是从繁杂多变的问题中找到其最根本的决定因素——本质需求。
保险业所服务的客户的本质需求实际上是保险业发展最需要解决的根本问题,它决定了一切,这是因为:保险作为商品交易是违反“人类社会进化所形成”的商品交易认知和需求心理的。保险交易实际上要求客户首先在当前时间承受一些损失(即保费),然后在未来时间接受一些不确定的“补偿”,该补偿以“风险或不幸”发生作为条件。保险公司当然觉得这是自然的,是保险的基本形式,但是作为人类的客户是从需求进化出发,保险诞生几千年,然而人类社会进化形成的认知和需求心理是几万年,这几万年中人们认为:当前承受一定损失(交钱)当前就拿到一定的收益(购买的商品)。
直观上说,保险的交易形式就是让人“拒绝的“,研究也表明了这一点,无论是中国还是其他国家。 从保险这种“让人拒绝”的模式到普通的商品模式,有三个明显的距离(差距),它需要填补。
差距1:当前的损失换来当前的收益;
差距2:当前收益换来未来的收益;
差距3:未来的收益转换为“未来不确定”的补偿;
所以,实际上保险发展以及保险产品销售本质上就是要同时解决这三个差距,从客户需求角度填上这三个坑,注意不是解决一个就可以了,而是要全部解决,因为这三个差距组合在一起才是保险的“交易模式”。
本文的第一个观点就是: 一家保司或者一个代理人在拓展业务过程中出现困境,本质上一定是从客户需求出发在某个差距上解决的不够好,这是我们分析保险业务模式的法宝。
为了更好的说明,接下来根据我们调研结果看一下这三个差距当前保险公司是如何解决的。
第一个差距事实上保险公司当前没有办法解决,这也是本文要解决的问题。造成的结果是公司无章法代理人就只能上套路,客户即使买了保险心理也会不舒服。
第二个差距是保险公司擅长的。保险公司定位于金融行业的组成,这个差距恰好就是金融本身提供的功能,债券、衍生品、资本市场都是解决这个问题,把当前的收益转换到未来的收益,这个解决好保险公司就会形成依赖,更加强调自己的金融属性,而忘记了客户视角的需求,监管不断强调“保障功能“也是针对此,金融行业不同初心不同。
第三个差距也是金融的维度属性,第二个差距和第三个差距构成了金融了全维度特征中的两个。具体来说,第三个差距在金融业的反应体现在不同风险-收益平衡的市场,也体现在保险产品所提供的功能。保险的基本功能也体现在这里,如健康险和寿险在满足一定条件(对于客户是“不利“的)时可以获得补偿。既然保险公司回归初心,所以营销和培训就会强调在这里,所以代理人是有很多套路解决这个差距的。
所以,综合来看保险公司能够解决就是第二个差距和第三个差距。实际上,第二个差距是保险公司经营资产获利的基础,或者保险公司作为一个金融市场组成的“基本功能“;第三个差距则是构成了保险产品的基本功能,是保险公司经营负债获利的基础,或者保险公司作为特定行业延申的价值(例如健康险作为客户全生命周期健康、大健康)。第一个差距和第二个差距的解决所带来的收益必然都会被竞争、规范和信息对称所逐渐降低,此时保险市场的发展就会进入到质量阶段,根据我们对其他国家市场的分析,这个阶段有长有短,牵涉因素较多,但总体上都要面对这种转换,在新的阶段中,保险发展就必须要解决第一个差距,新的阶段中的本质对推动力来自于第一个差距的解决。
本文的第二个观点就是:新的发展阶段中,第一个差距解决的好坏本质上决定了其竞争力和推动力。
那么第一个差距如何解决那? 不同的保险行业有不同的方案,这里我们聚焦健康险,所谓健康险中求,就是求出这个解决方案。
现实中,保险公司往往没有意识到也没有想解决这个差距:因为这个差距在客户层面表现为“拒绝保险“,所以保险公司不会关注其核心原因是这个差距,而是解决这个表面问题——头痛医头,脚痛医脚,成单就好。具体来说,就是我们过去20年看到的各种 “展业”模式变化:拒绝保险?那就说服你,就构建营销体系,打亲情友情牌,借助互联网流量抱大腿撒大网捕大鱼选小鱼等。这在保险业发展初期当然有用——中国人口14亿,就算再小的概率也会形成一个大的市场;但到了质量竞争,基础的问题就会出来了,前面提供的数据就是一个前期的表现。实际上可以预言,健康险滞后的拐点已经发生了,而且在最后的一批“边际”客户利益榨取完全后,整个市场会往下走,这种往下走不是等中国的保险市场深度和广度达到发达国家水平才发生,而是会提前很多,根据我们的估算大约在1/3-1/2左右的比例之前就会很明显。这是基本规律,不以人的意志为转移。
解决这个差距,从逻辑上有两种途径,一种途径是顺应客户的思维,完成差距的填补;另外一种途径是整合三个差距,提供更多的衍生价值覆盖,这两种模式都可以行,持续性不同,这可以解释为何我们的拐点在欧美发达国家对应水平之前就会到来——因为发达国家采用的是第二条路径:欧美通过第二条路径一定程度解决了这个问题但有限,所以他们的市场很难再到达新的层次;系统的解决第一个差距是中国保险业真正发展的动力,这个动力未来是质量发展中的最本质驱动力量。
这里我给出方案是第一条路径:即基于通用生命质量框架,直面这个问题从根本上改变这种差距,目前已经在有限的场景和市场中得到验证是有效的。系统的陈述它可以参考我们的出版物,这里主要是用其来分析健康险。
首先就是看这第一个差距是如何实际影响健康险(发展)的,其实影响很直接:
这是本文第三个观点: 健康险中求的不同,保险公司作为供给方和客户作为需求方在此完全分裂,保险公司看到的是“险”,客户看到的是“健康”!
稍稍解释一下,如前所述,保险公司致力于解决“第二个和第三个差距”,天赋金融保险的功能,这使得保险公司看到的“健康险“首先是”保险“,当然形式上和监管上也需要他们这么做,但市场则需要他们走的更深,了解客户看到的东西(需求)是健康!健康险的特殊性在于“生命的时间”是不能被弥补的,保险的货币补偿实际上并不是第一需求,客户关注(保险公司所看到的)健康险是“退而求其次”的“需求”——有病有钱治疗,但是基本需求理论告诉我们,次劣需求受制于其根本需求,或者说根本需求会重塑和改变次劣需求,客户的本质需求当然是“健康”,就这么简单,但保险公司真正从上到下从里到外看到的不多,看到了也不会做出改变。
保险公司即使意识到这一点也是不够的,因为这个“模糊”的健康概念无法落地和指导经营业务——无论语言文化还是科学都是这样的结果。甚至上,我们对健康观念也经历了很多更替:如最早的“没病即健康“,保险公司提供的健康险实际上也是在这一层次上起作用——即门诊住院的给付——顺便说一句,反倒是”大病保险“赋予了”健康“更深层次含义,这个含义决定了”大病保险“属于健康险,而且不是空间变窄了,而是有机会变得更宽。 那么客户需求中的“健康“到底是什么那,能否成为具体的可实践的指导? 这是保险公司必须要思考的问题。
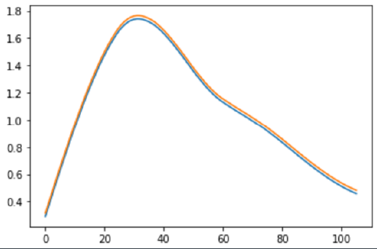
实际上,当一个人说为了健康的时候,它不仅仅是当前时点的结果,而是为了一段时间的状态可能性,这段时间实际上涵盖了从当前到生命的结束,即是全生命周期的概念。也就是说,客户需求中的“健康”其实是一个全生命周期的概念,全生命周期身体的状态,如果我们可以对它进行量化的话,这就是一条曲线。 当然我不可能提前获知这条曲线,但是我们可以基于大量的基础数据(因素、变量等)预测出这条曲线,以越来越大的概率获知它,特别是当涵盖的维度足够多的时候(即高维空间网格覆盖的密度足够大)这种预测可以足够的准确。目前,我们基于过去十年的数据积累、混合了基因、生活方式、医疗生化、生命质量、财富等多维度数据后,能够给出一条比较可靠的健康曲线,包括我们在内的世界的其他几只团队也在做此方面研究。在今天大数据和人工智能的支持下,该方法本身并不复杂,如下图提供了一个真实计算的健康曲线,该曲线经过了5年的验证(2015-2021,第一例验证的)。
图2:健康曲线实际例子 注释:297326数据量,35岁,含多维度信息,来自于生命质量研究会。 客户对健康的概念可能没有这条曲线这么清晰,但是其需求的目标是建立在这条曲线的上的,实际上保险公司的健康险所有业务也是建立在这条曲线上的,采用不同的红线阈值(如死亡、住院、失能)就能够产生对应的风险成本。
也就是是说,基于这条这条曲线,我们第一次完成了保险公司供给和客户需求的初步一致性,同时实质性的完成了整个大健康产业以及养老的整合基础构建(即本质上需求都是来源于此) 这是本文的第四个结论。 这是之前保险公司完全没有想到或者考虑到的。大健康产业参与方没有聚焦,各自为政,没有找到最根本落脚点——这条曲线是最根本的出发点之一。
那么基于这条曲线,客户需求具体化的结果是什么那? 实际上客户的需求在健康视角的具体化提供了三个层次,所谓“自主、转换和反悔权“,大多数健康险产品覆盖的都是第一个层次,这也是我们常说的健康险产品供给不足,不能满足老百姓多元需求的真实原因。这是本文的第五个结论。
客户健康需求一个最朴素的结果就是类似于如下的健康曲线改变,图3是一个真实例子。
图3:客户需求健康维度变化(实际例子),来源同图2当然这个例子实际上是我们生命质量干涉计划综合作用,并非健康险本身的单一作用,但至少是一个参考。这里用它来说明一下,客户的健康曲线发生了改变,预期余命以及健康预期寿命都得以延长,根据生命质量第一定理,其生命质量也得到了增加且可以通过积分计算出来。这条改变的曲线实际上是客户最核心的期望之一,这种期望是保险公司真正要关注到的,即保险公司真正要明白的客户需求,这样的需求满足了,意味着客户通过与保险公司进行交易,得到了一个新的东西,新的东西就是改变后的健康曲线,且这条健康曲线带来了更长的寿命和更长的健康预期寿命以及清晰量化的生命质量改善,所以他会深刻意识到这样一点:
当期获得了损失,但是获得了新的健康曲线带来的收益。
这就是本文的结论。保险公司一直没有解决的第一个“差距“在这里解决了,当然实际上要比这个复杂一些,需要进行通用生命质量[3]的计算以保证转化为现在的收益(如图4曲面计算的截图),但是以上的过程已经能够说明”这个差距“解决的路径,保险公司真正要做的,则是调整目标和方向后真正于市场中聚焦客户的需求,使得保险公司和客户同时看到健康险的”健康“以及”险“。 这是我们后面介绍的内容。
图4: 一个通用生命质量的界面曲线图。数据来源:与图2同。 注释:通用生命质量即GQL框架和体系。我们提出(通用)生命质量(或者是借用这个词),是与医学评价中的同名词语区分,因后者方法指标不利于人生中占比最多的健康时间评价,也不能涵盖全生命周期等。(通用)生命质量它是基于5个基本原理推演出来的一套框架体系(如同初等几何从5个公理推出来),但直到我们完成了17万生命质量(临终关怀)调查后才用起来,毕竟实践是检验的唯一标准。目前它公开的应用包括HWP健康财富规划师培训、教育部1+X体系、以及将要出的人身险监管框架(需求导向)、以及用于销售指导(需求和内省驱动)、以及部分金融和实业机构用于捕捉新的需求特征(这个是用的最成熟的)。深层次应用是我们逐渐将传统的财富配置转向了生命质量导向的配置,目前大约近千亿规模资产协同规模,它可以将多目标转化为清晰目标且具有全生命周期属性。
总结:健康险中求,保险公司不仅求险,还要求客户视角的需求;基于通用生命质量构建的健康曲线及生命质量收益是客户性需求的核心,也是保险公司在新的质量发展阶段最本质的推动力。
(本文作者介绍:中央财经大学教授、中央电视台《百家讲坛》金融之道主讲人、养老金融专家委员会主任委员)