意见领袖丨任泽平团队
导读
中国居民财富规模多大?老百姓如何守住“钱袋子”?泽平宏观和新湖财富联合发布《中国财富报告2022》,解读中国居民财富新蓝图。
核心观点
居民财富如何测算?古往今来,经济学界对财富的认知不断演化。按照资产是否具有实物形态,可以将财富划分为金融资产和实物资产。金融资产主要包括通货及存款、居民理财、股票、债券、基金、信托、保险、黄金等;实物资产以不动产为主。学界对居民财富测算方法主要分为宏观测算和微观调研。宏观测算法较为直接,易追溯和验证,但颗粒度不足,对地域、职业等难以细分。微观调研法自下而上,颗粒度高,能精准覆盖部分人群,但推测总体财富时估算成分高。本文采用宏观测算法,对中国居民财富的总量和结构进行测算,并从居民端、产品端和机构端分析中国居民财富现状及挑战。
中国居民财富有多少?
1)总量层面,2021年中国居民财富总量达687万亿人民币,2005-2021年年均复合增速高达14.7%,财富增速远超美日。户均资产约134.4万元,中国居民财富规模仅次于美国。
2)结构层面,金融资产占比较低,实物资产占近七成。2021年中国实物资产占总财富比重高达69.3%,主要表现为房地产,全国住房市值达到476万亿元;金融资产占比30.7%,随着金融创新深化和直接融资比重提升,2005-2021年居民持有的金融资产占比上升了5个百分点,但仍偏低,相比之下2020年全球、北美、西欧、亚洲(不含日本)的金融资产在总资产中占比分别为48%、28%、55%和64%。
3)金融资产中,现金和存款超五成。受“储蓄文化”的影响,中国居民投资偏保守,2005-2008年现金和存款曾高达78%,随着中国金融市场不断深化有所下降,2021年占比仍53%,权益资产和公募基金占比约19%,资产分散性和多元化不足。与国际相比,美国、英国居民资产配置中,德国、日本金融资产结构偏保守,通货和存款占比分别为13%、26%、40%、54%。
中国居民财富面临怎样的格局和挑战?
从居民端来看,财富“马太效应”。高净值人群数量占比低但持有三成金融资产,财富增速快,偏好“私人定制”,在新经济行业、东部沿海地区的创富能力更强。相较于高净值客户,大众客户的理财知识匮乏,投资者教育亟待加强,财富需求的挖掘潜力仍大。
从产品端来看,中国居民偏向固收类资产,收益率低,抗通胀能力不足。2005-2021年存款占金融资产比重从75.8%降至49.7%,但“储蓄为王”意识仍深入人心。2021年对股票、公募基金、私募股权基金、债券、信托、黄金的配置仅约7%,产品高度集中在银行体系和房地产,抗风险、分散化能力不足。
从机构端来看,2015-2021年中国资管规模从74.8万亿元上升至122.9万亿元,年化增速达8.6%,仅次于美国。“资管新规”净值化管理以来,财富管理机构表现分化,2021年银行理财、信托和券商资管的规模较2017年分别下降1.8%、24.4%和51.4%,保险资管、私募基金和公募基金的市场规模较2017年上升30.8%、76.5%和120.7%。各类机构发挥自身优势,形成客户、渠道、产品、技术等核心优势,抢滩财富管理新蓝海。但大部分机构尚未摆脱销售佣金模式,仅少数头部机构正在探索买方付费制、以客户为中心的商业模式。
中国居民财富有六大愿景。一是中国财富管理市场潜力仍大;二是“共同富裕”背景下,大众客户的理财意识觉醒,成为待开发的蓝海;三是商业模式升级,以客户为中心的买方财富管理模式环境和土壤正在孕育;四是机构化、专业化、多元大类资产配置日趋成为居民理财的主流方式;五是财富管理与金融科技深度结合,数字化是未来大趋势;六是人口老龄化背景下,养老理财将成为财富管理的重要场景。
对个人投资者而言,应关注长期抗通胀的三大硬通货,即人口流入的都市圈城市群、优质的权益类资产、供给稀缺的贵金属及稀有金属,跑赢货币超发。关注大类资产配置,不断加强金融知识学习,树立正确投资观念。

目录
1居民财富的含义和测算方法
1.1 什么是财富?
1.2 居民财富测算方法
2中国居民财富有多少?
2.1 中国居民总财富近700万亿元,户均约134.4万元
2.2 财富结构中,中国居民实物资产占比近七成,金融投资市场仍待开发
2.3 金融资产结构中,中国居民现金和存款超一半
3 中国居民财富格局与挑战
3.1 居民端:高净值人群是重头戏,大众财富需求尚未满足
3.2 产品端:多元化、分散性不足,抗通胀、抗风险能力不足
3.3 机构端:大资管时代,从“销售为王”到“客户为王”
4 前景展望与启示
4.1 中国居民财富六大前景:居民财富增长空间仍大,共同富裕助力普惠金融
4.2 对个人投资者的启示:关注硬通货和大类资产配置
正文
1 居民财富的含义和测算方法
1.1 什么是财富?
人们对财富的认知经历了“物质—货币—价值”三种形式。
早期对财富的理解限于商品的使用价值,“有用即财富”,亚里士多德有一句名言“财富显然不是我们所追求的东西;因为它只是有用,而且是因为其他事物而有用”。
随着重商主义兴起,重商主义学派将金银货币看成是财富的唯一形态,认为“金钱即财富”,只有贸易顺差才能给国家带来财富,因此常常限制进口、鼓励出口。
古典学派认为能产生价值的劳动、土地等要素均创造财富。“经济学之父”亚当·斯密提出劳动时间决定价值,李嘉图认为国民财富是一个国家生产的产品的总量,因此提倡分工和自由贸易;萨伊认为资本、土地和劳动共同创造了价值和财富。
在高度发达的金融体系下,财富不等同于货币、收入或GDP等概念,财富形式更加多元。按照资产是否具有实物形态,可以将财富划分为金融资产和实物资产。金融资产主要包括通货及存款、居民理财、股票、债券、基金、信托、保险、黄金等;实物资产以不动产为主。金融资产和不动产一般是影响居民财富变动的主要因素。

1.2居民财富测算方法
学界对居民财富测算方法主要分为宏观测算和微观调研。
宏观测算法借助公开发布的各类资产规模以及居民持有份额进行估算。代表成果有社科院国家金融与发展实验室编撰的《中国国家资产负债表》。这种方法较为直接,易追溯和验证,缺点是颗粒度不足,对地域、职业等难以细分。
微观调研法以问卷形式进行分层抽样调查,编制财富指数或者借助洛伦兹曲线估算居民财富总量。编撰财富指数的代表机构有新湖财富植信投资研究院的“植信中国财富指数”、交通银行&尼尔森的“交银中国财富景气指数”。借助洛伦兹曲线估算居民财富总量的机构有招商银行&贝恩的《2021年中国私人财富报告》、兴业银行&BCG的《中国私人银行2017》。这种方法自下而上,颗粒度高,能精准覆盖部分人群,但推测总体财富时估算成分高。
托马斯·皮凯蒂设立的WID世界不平等数据库采用微观调查数据和宏观官方数据相结合的方式。宏观上采用财政数据和国民账户,微观上利用税务记录及调查数据。但该数据库侧重的是收入和财富总量数据的国际比较,颗粒度没细化到结构层面。
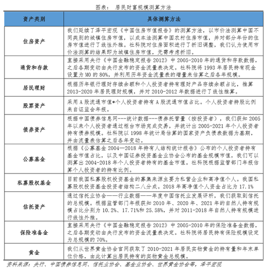
本文采用宏观测算法,统计数据主要来自国家统计局、中国人民银行、行业协会和第三方数据库。金融资产和住房资产一般是影响居民财富变动的主要因素。居民所持金融资产包含通货及存款、居民理财、股票、债券、公募基金、私募股权、信托、保险准备金及黄金。细分资产的数据来源和颗粒度详见附录。统计方法如下:

2中国居民财富有多少?
2.1中国居民总财富近700万亿元,户均约134.4万元
中国居民财富总量近700万亿,居全球第二,增速领先美日。美国居民财富总量常年维持第一,2021年突破1000万亿人民币。中国居民总资产从2005年77万亿元快速上升至2021年687万亿元,年均复合增速高达14.7%,增速远超美国的5.1%和日本的0.65%。中国家庭户均资产从2010年46.2万元上升至2020年122.0万元,年化增速达10.2%,2021年预计户均资产可达134.4万元。

市面上有部分机构对居民财富总量、结构进行测算,主要有社科院国家资产负债表研究中心、中金和招商银行。招商银行联合贝恩公司,借助洛伦兹曲线估算居民财富总量,2020年可投资房产和可投资金融资产的规模总计达241万亿元。2019年,社科院、中金公司和泽平宏观测算的中国居民财富总量分别为575、552和528万亿元,在总量数据上相差不大。关于金融资产和实物资产的占比,我们跟中金测算的结构接近,2019年金融资产占比近三成,非金融资产占比近七成。

2.2财富结构中,中国居民实物资产占比近七成,金融投资市场仍待开发
居民实物资产占比近七成,金融投资市场仍待开发。一方面,中国”家文化“的传统理念与人地错配,导致全国住房市值偏高;另一方面,中国资本市场整体规模偏小,直接融资比例较低。股市呈典型的牛短熊长、暴涨暴跌特征,资本市场发育尚不成熟。但随着金融创新不断深化、资本市场注册制改革,2005-2021年居民持有的金融资产占比上升了5个百分点至30.7%,房地产占比从74.4%下降至69.3%,趋势下降但占比仍偏高,资产结构仍待优化。

中国金融资产在全球金融资产占比超二成。当前麦肯锡、高盛等多家机构对中国居民金融资产规模进行了测算。根据我们测算,2005-2021年,金融资产总量从20万亿元上升至211万亿元,在居民财富总量中占比从26%上升至31%,2021年在全球金融资产的占比突破20%。


住房资产方面,2021年住房市值已突破476万亿,但人均住房市值低。中国人口长期大量向一二线核心城市集聚,但是人地严重错配,一二线城市土地供给严重不足导致高房价,三四线城市土地供给较多导致高库存,进而导致全国住房市值较高。与国际相比,2020年中国住房市值为62.6万亿美元,明显大于美国的33.6万亿美元、日本的10.8万亿美元、英法德三国合计的31.5万亿美元。从人均住房市值来看,2020年中国为4.48万美元,远低于美国、日本、英国、法国、德国的8.3、9.4、15.7、16.4、14.4万美元。


北美成熟市场以金融资产为主,中国房地产投资占比偏高。北美地区的金融市场较为完善,投资渠道相对便利。而我国重视“家”的文化传统,加之过去房价持续上涨带来的“硬通货”心理,使得我国居民更倾向于持有实物资产。根据BCG《2020中国财富报告》,2020年全球、北美、西欧、亚洲(不含日本)的金融资产在总资产中占比分别为48%、28%、55%和64%。美国金融资产投资占比高于北美地区,2020年金融资产占比达76%。中国投资更侧重实物资产,2020年实物资产投资占比高于亚洲,为69%。

2.3金融资产结构中,中国居民现金和存款超一半
中国居民的金融资产配置逐步多元化,但现金和存款仍超50%。随着经济发展,居民财富快速累积,财富配置不再仅局限于单一投资机会。第一阶段,2008年以前,中国居民的投资方式以“储蓄+国库券”为主,2005-2008年现金和存款占金融资产比重平均超过78%。第二阶段,随着银行理财、信托、基金等普及,呈现金融脱媒趋势,2011-2017年居民持有现金和存款占比持续下降了16个百分点至56%,理财、信托资产占金融资产比重,提升了10个百分点至16%。2018年以来,“资管新规”打破银行理财刚性兑付,转型家族信托本源业务,资本市场注册制,直接融资比重提高,股票、债券、公募基金等资产占比提高至19%,居民持有的信托资产占比提高至2.4%,现金和存款占比保持在55%附近。

从国际比较看,中日德金融资产结构偏保守,英美较为均衡。美国居民资产配置中,37%配置于股票及其他权益资产,25%配置于养老基金,对存款、共同基金、寿险、债券等资产的配置也较为均衡。中国居民“储蓄为王”的意识仍强,2020年通货和存款在居民金融资产中占比高达54.9%,与日本的54%接近,高于德国的40%、英国的26%、美国的13%。


3中国居民财富格局与挑战
3.1居民端:高净值人群是重头戏,大众财富需求尚未满足
财富“马太效应”,大众群体财富增速低于高收入群体。根据瑞信《2021年全球财富报告》,中国财富基尼系数从2000年的0.599持续上升至2015年的0.711,随后有所缓和,降至2019年的0.697。但2020年疫情冲击下,量化宽松的货币政策下不同资产的涨幅不同,拉大了贫富差距,中国财富基尼系数上升到0.704。


分人群来看,中国近三成的金融资产是由高净值以上客群持有。按照个人金融资产分类,麦肯锡将中国居民理财市场的参与主体分为超高净值人群(超过2500万美元)、高净值人群(100万-2500万美元)、富裕人群(25万-100万美元)和大众人群(低于25万美元)。高净值和超高净值客群数量少,但占据大量财富蛋糕。根据瑞信《2021年全球财富报告》,全球百万富翁约占总人口的1%,但掌握全球总财富的45.8%,麦肯锡预测2025年高净值和超高净值客户将持有31%的金融资产。

分地区来看,“地区富”则“居民富”。家庭资产分配的分布规律与地区GDP分布较为相似。根据《招商银行2021年中国私人财富报告》测算的高净值人群区域分布,2020年广东、上海、北京、江苏和浙江五个东部沿海省市的高净值人群人数占全国总数的44%,山东、四川、湖北、福建紧随其后,这些区域经济发展水平较高,高净值人群分布密度高。

分职业来看,新经济行业创富能力提升。疫情防控和低碳经济背景下,新能源、生物制药、医疗服务等新兴行业带来大量投融资机会,加速高级管理层和专业人士的财富积累。此外,中国网民规模不断壮大,带动了网红、直播和游戏等新业态的发展。根据《招商银行2021年中国私人财富报告》,来自新经济行业的创富一代从2019年的22%上升至2021年49%。
分需求偏好来看,高净值客群偏好“私人定制”。多元化的高净值客群结构催生了差异化的财富管理需求,高净值客户越来越关注“私人定制”。由于部分继承二代对父辈从事行业不感兴趣,如何实现未来公司治理和家族财富传承成为传统创富一代的核心诉求,而新兴行业诞生的高净值人群更关注财富创造。加之职业金领、继承二代等人群规模占比提升,标准化理财方案已经难以满足多元化客群的财富需求。

与高净值客群相比,大众富裕客群的理财知识相对匮乏,投资品种单一。根据BCG《2021年全球财富管理报告》,30%-50%的大众富裕客户未将财富用于投资,超过50%的资产仍以现金、储蓄形式被客户持有。部分投资者对风险缺乏相应认知,偏向于保本保收益的产品,对净值化产品的接受需要过程,容易陷入“投资陷阱”。
3.2产品端:多元化、分散性不足,抗通胀、抗风险能力不足
从产品特征看,偏向固收类资产,收益率低,抗通胀能力不足。改革开放以来,中国基本处于货币超发状态。1985-2020年中国广义货币供应量M2上涨近420倍,年均增速约15%,同期实际GDP平均增速仅为9.2%。当前受国际局势、大宗商品价格波动等影响,国内通胀压力难以忽视。纵观中国居民资产配置结构,尽管居民持有存款占金融资产的比重呈下降趋势,从2005年75.8%逐步降至2021年49.7%,但占比仍偏高。根据数字100研究院调研,有72%的受访者仍然表示首选存款,“储蓄为王”的意识仍然深入人心。

从风险集中度看,产品高度集中在银行体系和房地产,抗风险、分散化能力不足。发达经济体的资本市场更发达,投资渠道更便利,因此居民可投资的品类更多元均衡。美国投资偏重于权益类资产,持有量排前三的金融资产为股票及其他权益资产、养老基金和共同基金,占比分别为36.85%、25.34%和13.03%。2021年中国通货及存款、理财和房地产规模占居民总资产的比重为89.6%,而同期美国银行体系和房地产的资产规模占比仅为33.1%。
3.3机构端:大资管时代,从“销售为王”到“客户为王”
从市场规模看,中国资管规模全球第二,对亚洲的贡献超八成。中国财富管理行业整体规模从2015年74.8万亿元逐步上升至2021年122.9万亿元,年化增速达8.6%。美国是全球第一大资管市场,2020年资管规模为45万亿美元,占全球市场的43.6%。中国资产规模仅次于美国,2020年中国资管规模在全球占比为19%,在亚洲占比超八成。资管新规实施以来,打破刚兑,产品净值化转型,压降通道类业务,财富管理机构表现分化。2021年银行理财、信托和券商资管的规模较2017年分别下降1.8%、24.4%和51.4%。保险资管、私募基金和公募基金发展迅速,2021年的规模较2017年上升30.8%、76.5%和120.7%。

从竞争格局看,各类机构发挥自身优势,形成客户、渠道、产品、技术等核心优势。1)“客户导向型”以银行理财为主。银行理财子公司借助母行在资金端的优势,客户数量及客户资产总额遥遥领先,且具备精细化的客群分层运营体系,全方位覆盖各层级客户的财富管理需求,尤其是在高净值客户领域占据举足轻重的地位。2)“产品导向型”以基金、券商、信托为主。基金、券商、信托客户基数较小,但客均资产规模相对较高,在权益和固收等产品设计、投研能力等方面更强。3)互联网平台着眼尾部客户,数据和技术为王,凭借技术优势和用户画像,吸引海量长尾、年轻用户群体。4)第三方财富管理机制灵活,抢滩财富管理蓝海。近年来,第三方财富管理机构蓬勃兴起,头部机构对标欧洲私人银行和家族办公室,凭借灵活的机制、高效协同满足客户多元化、跨地区、跨品种的大类资产配置需求。
从服务方式看,大部分机构未摆脱销售佣金模式,以客户为中心的商业模式尚未形成。我国财富管理行业仍处于初级阶段,相比国外成熟市场仍存在服务水平有待提高。大部分财富管理机构是卖方模式,将获取销售佣金作为主要商业模式。这使机构与顾客天然站在对立面,因此往往出现在市场顶部发基金等现象,助长追涨杀跌,买方付费制、以管理费为主的商业模式有待培育。
4前景展望与启示
4.1中国居民财富六大前景:居民财富增长空间仍大,共同富裕助力普惠金融
一是中国财富管理市场潜力仍大。KnightFrank数据显示,2019年中国内地资产净值超3000万美元的超高净值人群超6万,领先德法日英等国,预测到2024年该人群潜在增速可达58%。根据BCG《2021年全球财富报告》,2020年资产超1亿美元的中国超高净值客群数量和可投资财富较上年分别增长了23.9%和26.5%,而同期美、加、俄、印等国的客群数量和可投资财富均未突破20%。未来中国在超高净值客户市场的潜力仍大,BCG预计2020-2025年该群体新增可投资财富金额为2.9万亿美元,除美国以外的其他国家新增均不及1万亿美元。


二是“共同富裕”背景下,大众客户的理财意识觉醒,成为待开发的蓝海。尽管高净值客群的单位贡献大,但大众客群基数庞大,在“共同富裕”背景下,对财富总量的贡献不容忽视。根据麦肯锡财富数据库,2015-2020年,个人金融资产小于25万美元的大众客户,持有金融资产总量的60-65%,但适合普惠市场的银行理财和公募基金仅占居民财富总量的6.24%,理财需求存在巨大的开发潜力。缩小收入差距,增加可支配收入将更好地引导大众客户合理配置闲置资金。
三是商业模式升级,以客户为中心的“买方投顾”模式将逐步普及。2010年投顾人数仅为3882人,在证券从业人员中占比不超过2%。2011年投顾人员规模较上年增长了370%,占比大幅抬升至7%。2011-2020年,投顾规模保持稳定上涨,2020年突破6万大关,年化增速达14.9%。

四是机构化、专业化、多元大类资产配置日趋成为居民理财的主流方式。受全球经济形势日趋复杂等影响,个人投资者“单打独斗”的理财方式越来越难,跨地域、跨资产、跨产品进行大类资产配置的需求越来越高。越来越多投资者选择将一定比例的财富交由境内外财富管理机构打理。根据数字100研究院调查,近六成受访者愿意选择专业金融机构来打理财富,29%的受访者接受第三方财富管理机构。
五是财富管理与金融科技深度结合,数字化是未来大趋势。根据《中国银行家调查报告(2021)》,75.8%的受访银行家表示其所在银行近三年金融科技投入占营业收入比重超2%,较2020年上升15.1个百分点。超七成受访者表示所在银行的金融科技人员占比不低于2%。疫情限制了实体网点的社交距离,线下业务受阻在一定程度上加速线上理财发展。疫情期间,九成以上的证券交易在线上完成,68%的受访基民表示利用互联网浏览理财资讯的时长明显增加。
六是人口老龄化背景下,养老理财将成为财富管理的重要场景。人口老龄化趋势下,依靠国家发放养老金是“独木难支”。根据社科院《中国养老金精算报告》测算,城镇职工基本养老保险基金2035年有耗尽的可能,因此推动企业、个人养老金支柱建立刻不容缓。2021年3月,养老金改革被纳入“十四五规划”,养老财富市场迎来政策东风。2021年9月,银保监会发布了《关于开展养老理财产品试点的通知》,工行、招行、建行、光大四家机构养老理财试点启动,2022年3月1日起试点范围扩至十地十机构。
4.2对个人投资者的启示:关注硬通货和大类资产配置
关注长期抗通胀的三大硬通货。第一,人口流入的都市圈城市群房价能跑赢货币超发。房地产长期看人口、中期看土地、短期看金融,人口流入和流出地区的房价出现分化,人口流入越多的城市越有保值价值。第二,优质的权益类资产将跑赢货币超发。DDM模型指出,股价取决于盈利、利率与风险溢价三个因素,企业盈利增加、利率下行、风险偏好降低将带动股价上涨。同时,受品牌效应、技术壁垒等因素影响,资本市场马太效应显著,行业龙头和中小企业之间的分化较为严重,行业龙头股具有更高的回报率。第三,供给稀缺的贵金属及稀有金属跑赢货币超发。贵金属具有产量稀少、在大宗商品中金融属性最强、逆周期避险能力强等特点,抗通胀能力强。
关注大类资产配置。相较于发达国家,当前,我国居民偏好投资固收类产品,尤以大众、富裕客户为主。当今时代,净值化转型加速、无风险收益率下行、风险资产波动、房地产大周期拐点到来,单一投资机会已经难以适应不断变换的宏观大环境。应该树立成熟的投资理念,逐步从“储蓄为王”过渡到配置多元投资组合。
加强金融知识学习,树立正确投资观念。监管层多次强调,金融机构应当向投资者充分揭示风险,并引导客户树立理性投资、长期投资和价值投资理念。自2018年以来,监管层逐步完善财富管理行业的合规监管体系,加强对投资者保护。从业人员应注重提升专业化服务水平,树立“以客户为中心”的理念。客户应加强投资水平和独立判断能力,根据自身风险偏好合理选择适合自己的投资产品,避免陷入“投资陷阱”。
合作机构介绍
新湖财富:新湖财富从2011年成立至今,历经十年沉淀与积累,累计为8万个家庭、数十万客户提供了资产配置综合财富管理服务,为客户带来近千亿人民币的财富增值。服务企业客户数近2000个,其中上市公司123家,已经成为我国第三方财富管理行业的头部机构。在2021年,新湖财富由“湖”入“海”,全面步入高质量发展新阶段,推出全新服务子品牌泓湖百世财富管家,旨在为新湖财富的投资者提供更专业、更安心的尊享服务。致力于成为“中国最让客户安心的财富管理服务品牌”,做广大客户安心可靠的财富管家。新湖财富品牌体系升级为泓湖品牌生态,形成“一体两翼三大生态四大平台”的品牌矩阵体系。在新的品牌生态体系下,广大投资者将可体验到更高品质的财富管理、健康管理、公益慈善综合服务。