文/李奇霖、孙永乐

在“央行—商业银行”的体系下,央行是银行体系流动性的源头。在本篇文章中,我们将目光转向银行间流动市场。
既然央行是流动性的源头,那么在分析银行间市场流动性的时候,我们首先要去理解目前国内央行的流动性操作框架,从一个整体且全面的角度去理解银行间流动性市场,而不是仅仅着眼于一些细节问题。
目前央行已经构建了以OMO利率和MLF利率为核心的政策利率体系。相应的,在央行的流动性管理框架下,央行会以政策利率为中心,通过各项货币政策工具,来保证流动性合理充裕或者说市场利率围绕政策利率进行波动。
那么央行的流动性管理框架到底是什么?在了解央行的流动性管理框架之后,我们又应该如何去观察银行间市场的流动性水平呢?在本章里我们将对其进行逐一讲解。

一、结构性流动性短缺的货币政策操作框架
根据此前央行在2020年9月发布的《货币政策执行报告》增刊《有序推进贷款市场报价利率改革》中的表述,目前国内央行的操作框架是——结构性流动性短缺的货币政策操作框架。
该框架最早可以追溯到2004年孙国峰司长发表的论文,后续不断完善。2017年孙国峰司长发表《结构性流动性短缺的货币政策操作框架》一文,并对此进行详细的论述。
那么到底什么是结构性流动性短缺的货币政策操作框架呢?
简单来说,结构性流动性短缺的货币政策操作框架是指在法定存款准备金制度下,随着存款规模的上升,银行需要缴纳的法定存款准备金规模也不断增加,而央行是基础货币的唯一供给方,因此央行可以将流动性维持在一个供给略小于需求的局面,从而制造出“流动性短缺”局面,以此来维持央行的优势地位。
进一步来看,我们可以从以下几方面去理解该框架。
第一,法定存款准备金制度是该框架的核心。
国内经济总量的稳步增长带来的实体融资需求扩张以及银行在逐利动机的驱动下扩大信贷投放的诉求共同推动着国内的信贷规模持续扩张。在贷款创造存款的理论框架下,贷款增长自然就会推动存款增长。
在法定存款准备金制度下,存款规模的不断扩大意味着商业银行需要不断将超额存款准备金转变为法定存款准备金以满足监管需求。这也是商业银行资金需求的最主要来源。

第二,央行为了让自己处于有利地位,总是会让流动性处于偏紧的状态。
在基础货币市场上,央行是资金的供给方,商业银行是资金的需求方。只有在资金供不应求的时候,央行才能够更好地影响商业银行的行为。
假设某一时期,商业银行自己因为信贷投放需求弱等原因,持有了较多的超额存款准备金(即事前准备金需求低)。这时候商业银行只需要慢慢消耗自己的超额存款准备金就能够满足监管需求了。
相应的,央行的货币政策操作(比如减少公开市场投放乃至上调法定存款准备金)对商业银行的影响也就比较弱。
相反,如果资金市场是供不应求的,那么央行的货币政策操作对商业银行的影响也就更为明显了。
简单来说,央行并不希望国内银行的超额存款准备金率太高,如果超储率过高,那么央行设立的法定存款准备金制度就很难发挥该有的作用了。
这里我们不妨来看看国内操作框架的变化。在2014年之前的外汇占款时代,中国可以说是结构性流动性盈余的。
当时因为贸易“双顺差”格局带来了大量的外汇,央行开始被动地向市场投放大量的流动性。可以说这时候国内处于结构性流动性充裕的操作框架之下。
因为市场流动性比较充裕,央行在市场上处于被动低位,法定存款准备金制度等对商业银行的行为制约力度也不足,央行政策的传导渠道并不顺畅,进而使得政策意图也很难有效实现。
一直到了2013、2014年之后,随着外汇占款时代过去,央行开始通过各项货币政策工具主动向市场投放流动性。
在这一模式下,央行对流动性市场的掌控力也在不断加强。也是从这时候开始,国内的操作框架逐渐从结构性流动性充裕转为结构性流动性短缺。
第三,央行通过不同期限的货币政策工具对流动性市场进行调节。
在法定存款准备金制度下,商业银行的准备金需求不断增加(见图3)。为了满足需求,商业银行必须要和央行进行交易以获取资金。
从图3中可以看到,央行一方面通过MLF等货币政策工具向商业银行提供中长期资金,从而满足银行的中长期资金需求。另一方面央行通过公开市场操作向商业银行提供短期流动性需求。
在提供流动性的同时,央行也能够有效地调控市场利率,将市场利率控制在合理的波动区间。
同时,央行也逐渐形成了每日在公开市场开展逆回购操作来培育短期政策利率(7天OMO利率),每个月月中开展MLF操作来培育中期政策利率(1年期MLF利率)的操作模式。

另外,从图3中我们能够确认这么两个点。
一是,相比于持续增长的准备金需求,中长期资金的供给是脉冲式的,间断的。比如如果以MLF为例,现在央行每个月才会进行一次MLF操作。
二是,既然中长期资金供给与准备金需求是间断性相符的,那么在此期间,央行就需要通过公开市场操作来满足短期的需求(即图3里三角形区域)。

举一个例子,假设从某年1月开始,银行每天增加100万的存款,法定存款准备金率为9%,即银行每天需要准备9万元的准备金,每10天需要准备90万的准备金,来满足缴准需求。
央行则在月末提供270万元的中长期资金来满足银行的资金需求。而对于月初到月末这一段时间银行面临的资金缺口(最高不到90万),央行可以通过每日的公开市场操作来进行平滑。
进一步来看,如果央行是按照季度来提供中长期资金。这就意味着每个季度(假设为91天)央行会一次性投放819万元资金。
但是在这个季度中间随着时间的累积,银行面临的资金缺口会越来越大。而以短期资金来补足中长期资金无疑会加剧资金面的脆弱性,使得资金利率波动加大。
反之,如果按旬来提供中长期资金,那么这时候中长期资金的供给和需求就几乎重合,市场将不存在明显的资金缺口。
即央行中长期资金的投放频率越低,每次周期中,商业银行面临的资金缺口越小,资金波动越低。

第四,除了控制供给外,央行理论上可以通过降准等方式,将法定存款准备金转变为超额存款准备金,以此来实现银行体系中长期资金的平衡。但这会降低该体系的稳定性。
在资金供需框架下,央行一方面通过各项货币政策工具来为商业银行提供流动性。另一方面,则可以通过降低法定存款准备金率,从而直接降低银行的资金需求。
从图5我们也能够直接看到,降准之后,即使在相同的投放节奏下,央行为了平衡资金供需,每次所需要提供的中长期资金和短期资金都明显减少。
但是我们要看到的一点是,结构性流动性短缺的框架基础就是法定存款准备金制度安排,即降低法定存款准备金并不能常用。准备金率的持续下滑可能不利于建立稳定的流动性管理框架。

第五,央行需要设计准备金需求函数向下刚性,换言之即商业银行不能自行减少准备金需求。
在有些特殊情况下,因为实体融资需求不足,商业银行出于风险等方面的考虑,信贷扩张意愿不足,那么商业银行的准备金需求可能下降。在法定存款准备金不变的情况下,准备金需求的下滑来源于商业银行缩表。
为了避免出现这种情况,央行需要建立一个框架,来确保商业银行准备金需求函数是向下刚性的。
这一点体现为商业银行目前从央行手里获取货币是需要支付不低的成本的,比如目前1年期MLF利率为2.85%。而商业银行将资金存在央行只能够获得0.35%的超额存款准备金利率,完全覆盖不了成本。
那么为了覆盖资金获取成本,商业银行自然会有一定动力扩大资产负债表规模来获取收益。
至此,我们就对目前央行使用的结构性流动性短缺的货币政策操作框架有了一个基础的了解。
总的来说,该框架的核心是法定存款准备金制度,资金的供给端是央行,需求端是商业银行,央行通过将资金维持在一个偏紧张的位置来保证自己的主动性,并通过资金投放来影响商业银行的行为。
二、狭义流动性的数量视角
2.1.超额存款准备金
在上一部分,我们对央行的流动性管理框架进行了系统性的分析。在此基础上,我们再来进一步分析市场应该如何来观察银行体系流动性情况。
简单来说,银行体系流动性主要是指金融机构存放在的央行的超额准备金。超额存款准备金越多就意味着银行可以自由动用的资金越多,反之则意味着银行能够自由动用的资金较少。
对银行超额存款准备金的分析我们可以从央行的资产负债表出发进行观察。在之前《流动性分析手册一》里面我们已经对央行的资产负债表进行了拆分。

其中,央行资产端一共包括6大项,分别是:1)国外资产;2)对政府债权;3)对其他存款性公司债权;4)对其他金融性公司债权;5)对非金融性部门债权;6)其他资产这六个一级分项。
央行负债端一共包括7大项,分别是:1)储备货币;2)不计入储备货币的金融公司存款;3)发行债券;4)国外负债;5)政府存款;6)自有资金和7)其他负债。
其中,超额存款准备金体现在储备货币科目之下。
那么按照:资产=负债的原则,我们有:
国外资产+对政府债权+对其他存款性公司债权+对其他金融性公司债权+对非金融性部门债权+其他资产=储备货币+不计入储备货币的金融公司存款+发行债券+国外负债+政府存款+自有资金+其他负债
移项可以得到:
储备货币=(国外资产+对政府债权+对其他存款性公司债权+对其他金融性公司债权+对非金融性部门债权+其他资产)-(不计入储备货币的金融公司存款+发行债券+国外负债+政府存款+自有资金+其他负债)
其中,我们在《流动性分析手册一》中已经提到,资产端中的国外资产、对政府债权、对其他金融性公司债权、对非金融性部门债权、其他资产、不计入储备货币的金融公司存款、发行债券、国外负债、自有资金和其他负债具有规模不大或变动较小的特性。
需要注意的是,自2017年以来,外汇占款的波动也在逐渐淡化。在此前,因为外汇占款变动大,市场在分析超额存款准备金率的时候,会将其纳入其中,但是现在外汇占款的波动明显较小。因此,在这里我们将其排除在外。
在作差之后,(比如我们用t期的等式去减t-1期的等式,波动小的项目作差后数值较小,出于简化,这里我们将其删除)我们就可以得到如下等式:
△储备货币≈△对其他存款性公司债权(主要是央行投放)-△政府存款
因为储备货币包括货币发行(包括M0和商业银行库存现金,其中商业银行库存现金变动较小)、金融性公司存款(法定存款准备金和超额存款准备金)和非金融机构存款(主要是备付金)三项,于是我们有:
△超额存款准备金≈△对其他存款性公司债权(主要是央行投放)-△政府存款-△货币发行-△法定存款准备金-△非金融机构存款(主要是备付金)

对这五项的详细讲解我们在之前分析央行资产负债表的时候均已经拆分过了。这里我们仅简单来做一个总结回顾。
第一,对其他存款性公司债权。该项体现的是央行净投放的资金。即央行通过各项货币政策工具向市场投放或回笼的资金。该项的变化在很大程度上能够体现央行的政策态度。
比如央行在某年4月通过OMO、MLF、再贷款等政策工具向市场投放5000亿元,同时,4月共有4000亿元资金到期,那么4月当月央行就向市场净投放各期限资金1000亿元。
第二,政府存款。在央行代管国库的制度下,政府财政收支结余的资金便体现在该栏目下。政府存款减少对应于央行投放基础货币,政府存款增加则对应于央行回笼基础货币。
在分析政府存款时,我们可以从财政四本账(一般公共预算、政府性基金预算、国有资本经营预算和社会保险基金预算)入手,考虑到后两本账规模小且月度数据不可得,我们简化之后有:
△政府存款=(一般公共预算收入-一般公共预算支出)+(政府性基金收入-政府性基金支出)+政府债净融资
其中,政府债净融资包括国债、地方政府一般债和地方政府专项债。
从历史数据上看,因为财政收支特别是第一本账存在明显的季节性,一般3、6、9、12月是财政支出的大月,同时1、4、5、7、10月是财政收入大月(主要是纳税大月),所以政府存款也存在明显的季节性。
相应的,在财政支出大月,政府存款会出现明显下滑;反之,在财政收入大月,政府存款则会明显回升。

这里需要额外注意的是,如果拉长趋势来看,我们会发现政府在央行的存款整体是在不断增长的。政府存款持续增长的背后是随着政府收支规模增长带来的长期趋势性增长,毕竟每年政府也不会把钱都花完,那么有一部分资金就会结转留存下去,并体现为政府存款的持续上行。

第三,货币发行。货币发行包括M0和商业银行的库存现金。其中,商业银行库存现金规模小、波动低,主要是商业银行为了应对日常的资金取款需求等准备的资金。
M0即流通中的现金,简单来说就是居民持有的资金。从走势上可以看到M0具有两个明显的特点:一是M0长期上向上,这体现的是随着经济的增长、居民收入增加而带来的趋势性增长。
二是M0具有明显的季节性,即居民在节假日特别是春节前会支取大量的现金,所以我们会看到M0会有一个明显的峰值。
从历史数据上看(比如2014年、2017年,这两年春节在年末,比较好估算),在春节期间,居民的取现需求大概会导致1.5~2 万亿左右的资金流出,春节之后则会出现明显的资金回流。
另外,需要注意的是,近年来随着线上支付的快速发展,在春节期间居民的取现需求可能有所下滑,毕竟发红包等都可以通过微信来进行。

第四,法定存款准备金。这一点我们在文章开头就提到了,随着国内经济增长、融资需求扩张,信贷规模的扩张推动了存款的增长。而在法定存款准备金制度下,银行需要缴纳的法定存款准备金规模也在不断上涨。
第五,非金融机构存款。非金融机构存款主要是指支付机构缴存在央行的客户备付金。比如我们通过京东买东西,在确定收货之前的在途资金就会由对应的支付机构存在央行。
近年来随着国内线上交易的快速发展,支付机构缴纳的客户备付金规模也在稳步扩张,推动非金融机构存款规模持续走高。
至此我们就对影响超额存款准备金的几个主要因素有了大致的了解。在这一基础上我们对第一章的内容可以进行进一步的分析。
2.2.结构性流动性短缺框架再思考
上面我们通过对央行资产负债表的简化,得到了如下恒等式,即超额存款准备金规模(或者说银行间流动性)主要受五个因素影响,包括对其他存款性公司债权、政府存款、货币发行、法定存款准备金和非金融机构存款。
站在央行的角度来看,在这五个因素里面央行能够主动把控的主要是对其他存款性公司债权;而政府存款、货币发行以及非金融机构存款这三项则是偏向于外生的。
另外,法定存款准备金则位于两者之间,一方面央行能够通过调整法定存款准备金率来影响商业银行需要缴纳的法定存款准备金规模,但是另一方面存款规模的增长也会自动导致该项目的变化。
进一步,参考央行在货币政策的执行报告上的表示,这几项对流动性的影响又可以分为中长期影响和短期影响。
其中,中长期影响因素主要包括以下方面:
一是流通中现金因经济增长、居民收入增加而带来的长期趋势性增长;
二是政府在央行存款中稳定增长的部分;
三是因银行发放贷款支持实体经济创造存款而增加的法定准备金存款;
四是支付机构客户备付金存款的趋势性增长。
短期影响因素主要包括以下方面:
一是财政在央行存款的波动。主要表现为税期高峰(通常为月中)以及政府债券集中发行时,财政在央行存款快速上升,银行体系流动性收紧,而月末、季末、年末财政资金集中支出,会增加银行体系流动性。
二是节假日现金投放。节假日特别是春节前,居民大量提取现金会使银行体系流动性在短期内下降 1.5~2 万亿元;春节过后,现金回笼又会使流动性总量迅速回升。
三是法定准备金存款和支付机构客户备付金存款的短期增减变化。
进一步的我们可以对结构性流动性短缺框架进行一个简单的调整。
一来因为各项资金需求均存在一个趋势性向上的力量,所以银行对基础货币的需求会随着时间的推移不断增长。
二来从短期来看,因为各项对资金的需求会出现明显的波动,比如在税期资金的需求会比较高,在春节后资金需求明显回落。
因此,拉长时间来看,金融机构的资金需求整体会是一个波浪式向上的曲线。
那么在t1到t2的阶段,面对因为存款准备金、政府存款、备付金存款等趋势性增加带来的中长期资金需求,央行一方面可以通过投放MLF资金等方式来增加中长期资金的供给;另一方面可以通过降低法定存款准备金率的方式来释放此前被冻结的中长期资金,并减少中长期资金的需求。
在投放中长期资金之前,央行则会在把握波动规律和变化特征的基础上,通过公开市场投放的方式来投放短期资金,以此来满足市场的短期资金需求,保持资金供需整体平稳。

可以说近年来,央行一直在通过货币政策工具对流动性进行管理,将各期限资金供需维持在一个基本平衡的水平,从而实现市场利率围绕央行政策利率波动的政策目标。
从数据上我们也能够看到,目前国内货币市场利率的波动整体更趋平稳,DR007利率整体以OMO利率为核心进行小范围波动,且波动区间整体有所收窄。

这种流动性的中短期波动也意味着市场在分析银行体系流动性情况时,应该从央行结构性流动性短缺的操作框架出发,去理解银行间市场利率的波动。对于短期因素导致的资金利率波动,市场并不需要过度解读。
央行此前在2021年的货币政策执行报告中也提到,市场不能将一些长短期影响因素简单相加计算流动性余缺,更不能将货币政策工具到期作为影响银行体系流动性的因素,并以此判断流动性松紧程度。
同时,央行再次强调从市场角度来说,观察流动性松紧程度最直观、最准确、最及时的指标是市场利率,判断货币政策姿态也应重点关注公开市场操作利率、MLF利率等政策利率,以及市场利率在一段时间内的总体运行情况,而不宜过度关注流动性数量。
2.3.对超储率的测算
虽然近年来随着货币政策逐渐从数量型转向价格型,超额存款准备金等数量型指标的意义是在逐渐下滑的。但是对超储率等的跟踪依旧可以说是流动性研究的一个基本功。因此,在这一部分我们来讲解如何进行超储率的测算。
在实际跟踪超额存款准备金(或超储率)的时候,我们会发现央行并不会主动公布其他存款性公司存款科目下有多少资金是商业银行不能动用的法定存款准备金,有多少资金又是商业银行可以动用的超额存款准备金。
所以我们想要通过跟踪超额存款准备金来观察银行间市场流动性的话就需要自己去算。
一般来说,我们习惯跟踪的指标是超额存款准备金率(超额存款准备金/一般存款)。
目前央行会在货币政策执行报告中发布上一季度末的超储率。从超储率的走势上可以看到2001年之后,国内的超储率一直呈现下降态势,一直到2011年之后,下降趋势才开始停止,并进入震荡状态。
根据央行的表述,超储率的趋势性下滑主要有这么几点原因:
第一,支付体系现代化极大地缩短了资金清算占用的时间,使得银行能够较快地将其他资产变现;
第二,金融市场的快速发展为商业银行提供了更为便捷的融资渠道,这使得商业银行能够及时从市场上获得资金;
第三,商业银行的流动性管理水平不断提高;
第四,央行完善货币政策操作框架,释放出制度红利,如盯住利率精准开展操作,政策目标更加明确清晰;
第五,货币市场利率波动性降低,金融机构的预防性储蓄需求下滑。
另外,我们也需要注意到超储率存在一定的季节性因素,比如在一季度的时候,超储率会出现一个明显的低点。我们认为这主要是因为国内春节一般都在一季度,这会带来大规模的现金漏损。
同时,12月是财政支出大月加上年末监管考核以及银行为来年1月和春节做现金准备,所以12月的超储率往往会比较高。

重新回到超储率的测算上,因为目前央行公布的超储率都是季度数据且时间明显滞后,所以为了更好地跟踪国内流动性的变化,市场往往会自己计算月度超储率数据。
第一种方法,基于存款准备金=法定存款准备金+超额存款准备金的公式来计算。
我们在测算超储率的时候,比较准确的方式是以央行发布的季度超储率为基础,向后递推得到本月的超储率。
理论上比如根据央行公布的2021年12月的超储率数据,我们可以简单估算出2022年1月和2月的超储率数据。
但是在实际操作时,我们需要注意:第一,央行超储率的公布时间会滞后2个月,比如2022年2月才会公布2021年12月的超储率;第二,央行资产负债表在次月公布,比如4月我们仅能够得到3月的央行资产负债表以及相关数据。
所以在实际操作中,我们是基于上一个季度的数据来进行超储率的估算。比如2021年11月我们知道了2021年9月的超储率,然后我们实际上是以9月的官方超储率为基础来重新更正10月和11月的数据,并进一步计算得到12月以及2022年1月和2月的超储率数据。
一直到2022年2月,在获得官方公布的2021年12月数据后,我们对此前的数据进行更正,并进一步推算2022年1月、2月、3月和4月的数据。
这种每季度一次的调整也会避免我们的测算结果出现明显的误差。毕竟随着期数的不断增加,估算结果和真实数据存在的偏离度也会有所增加。
因为存款准备金数据是央行直接公布的,因此我们如果想要计算超储率只需要解决两个环节:第一,确定法定准备金和超额准备金的规模;第二,确定一般存款规模。
第一,我们先来确定一般存款规模。
1998年,央行对当时的存款准备金制度进行改革,将金融机构代理人民银行财政性存款中的机关团体存款、财政预算外存款,划为金融机构的一般存款。
此后,机关团体存款、财政预算外存款、个人储蓄存款、单位存款等均作为一般存款,需要缴纳准备金。
在这一基础上,后续政策会进行微调,并出现了几个特殊项目。
比如2014年将境外金融机构在境内金融机构存放纳入存款准备金缴存范围,但是存款准备金率暂定为零。后续又在2016年的时候,开始规定按正常存款准备金率执行。
同时,央行也将非银机构存款纳入各项存款统计口径,但这一项适用的存款准备金率暂定为零。
额外需要注意的一点是,需要缴纳法定存款准备金的财政存款并不包括存放在央行的政府存款。
但是金融机构信贷收支表下的政府存款分为两类,一是财政性存款;一是机关团体存款。其中财政性存款包括在央行的政府存款,在计算时我们需要减去。
综合考虑之后,本文使用的一般存款口径为金融机构人民币口径下的各项存款-非银行业金融机构存款-央行口径下的政府存款。
这里我们不妨做一个验证,2021年12月央行表示,在下调存款准备金率0.5个百分点后,金融机构加权平均存款准备金率为8.4%。同时,12月央行公布的超额存款准备金率为2%。由此我们可以得到2021年12月商业银行的总准备金率为10.4%。
同时,央行资产负债表显示,2021年12月其他存款性公司存款规模为21.24万亿。这也就意味着2021年12月对应的一般存款规模为204.2万亿。
按照我们上文的公式,那么从金融机构信贷收支表得到的数据为205.6万亿,两者之间比较接近。同样的,2020年5月央行也公布了金融机构加权平均存款准备金率为9.4%,我们以此为依据计算6月数据,可以得到一般存款数据为188.4万亿元,央行公布的数据为187.2万亿元。
由此我们也能够确认本文的计算方式具有较强的可靠性。

第二,确定法定存款准备金率。
需要注意的是,我们这里需要使用的是金融机构加权平均存款准备金率。目前国内实行的是“三档两优”制度,在规定的法定准备金率之外,央行对于那些满足条件(普惠金融等)的银行会给予0.5%-1.5%的优惠。但是我们不知道具体的优惠情况,所以只是按照法定准备金率计算的话,结果会明显偏高。
比如2022年4月大型和中小型存款类金融机构的法定存款准备金率分别为11.25%和8.25%,在优惠之后,金融机构加权平均存款准备金率仅有8.1%。
这里我们使用的方法也是倒推,因为有季度的超储率和总存款准备金率,那么我们自然能够得到季度的平均存款准备金率。
在确定了季度的加权平均存款准备金率之后,我们接下来要考虑的就是如何将其补全为月度数据。
如果在后续两个月里央行没有进行降准的操作,我们就认为加权存款准备金率没有变化。比如在获得4月份的平均法定准备金率后,我们认为如果在5、6月份的时候,央行没有降准,那么在5、6月份,我们便假定平均法定存款准备金率依旧为8.1%。
如果在5月份,央行全面降准0.5%,那么我们便假设5月份的平均法定存款准备金率为7.6%。
如果是定向降准,那我们需要先将其调整成全面降准,再进行操作。比如某年某月,央行定向中小银行降准0.5个百分点,释放长期资金约2000亿元(这个数据央行会在降准时公布),而按照4月份的一般存款计算,这相当于全面降准0.11个百分点。那么我们将当月的平均法定准备金率调低0.11个百分点。
至此,我们就获得了计算超储率的必备数据。下图是一个简单的估算结果。

除了上文表述的方法,市场上比较常用的另外一种方法则是基于超储率五因素模型来进行计算。
△超额存款准备金≈△对其他存款性公司债权-△政府存款-△货币发行-△法定存款准备金-△非金融机构存款
相关的数据,我们均可以从央行资产负债表、金融机构信贷收支表上获得。这里需要注意的是,传统的五因素法一般包括了外汇占款而不包括非金融机构存款。
理论上我们完全可以将五因素模型变为六因素乃至更多因素模型,且加入的因素越多,出现的偏差应该越小,因为其核心思想就是上文我们提到的资产=负债,且主要数据均来源于一张表。
这一方式最难的一点在于对法定存款准备金的估算,我们用的方式和方法一一致,以超储率为基准,反向推算法定存款准备金率。之后以推算得到的法定存款准备金率来计算法定存款准备金和环比变化。
看到这里我们可能会想,既然也要计算法定存款准备金的变化,那么为什么不直接用方法一来计算呢?理论上方法一还更加精准。
我们认为方法一与方法二的主要不同点在于,第一种方法一般需要等待数据出来之后,再进行处理,一般不用于对未来超储率的预判。
方法二则是在确定影响超储率主要因素的基础上,可以通过对其他分项的季节性规律等的把控,来对超储率进行一个简单的预判。
从下图我们也可以看到第一种方法计算得到的超储率和五因素法和六因素法计算得到的超储率整体方向是一致的。


2.4.超储率的一些局限
最后,我们总结一下超储率的一些不足吧。
第一,超储率适合用于分析中期的资金面,而不适合用于分析短期资金面。央行公布的超储率是季度数据,我们自己测算的超储率则是月度数据,且存在不短的时滞。这意味着超储率不能很好地用于跟踪当下的资金面变化。
从这个角度来看,超储率更像是一个起点,我们能够基于超储率五因素等方式来跟踪流动性市场的整体节奏等等。
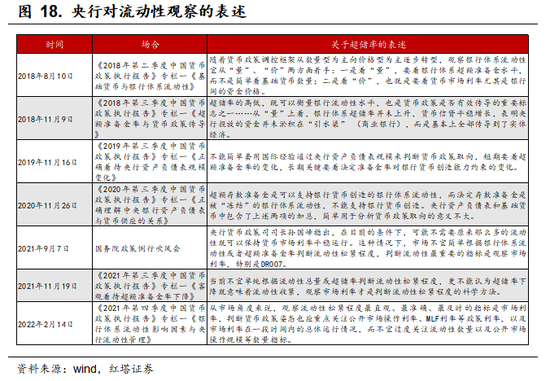
第二,回顾央行对超储率的表述,我们也能够发现,目前超储率对流动性的指示意义在逐渐下滑。
比如在2017年的时候,央行表示“观察银行体系流动性状况,不仅要看超额准备金的绝对水平,也要看超额准备金率。”这也意味着在当时超储率依旧是一个很重要的观察流动性的指标。
但到了2021年三季度,央行就表示“当前不宜单纯根据流动性总量或超储率判断流动性松紧程度,更不能认为超储率下降就意味着流动性收紧,观察市场利率才是判断流动性松紧程度的科学方法。”

我们认为流动性观察指标变化的背后是货币政策调控框架从数量型到价格型的变化。在价格型框架下,央行政策操作锚定的是资金价格,对资金总量的关注度下滑。这一点我们在此前的文章中也已多次表述过。这种变化的背后有这么几点可以关注。
第一,在2014年之后,随着外汇占款时期过去,国内逐渐形成了“央行—大型银行—中小银行—非银金融机构”的流动性传导链条。
此时,流动性供给链条的维系不仅取决于央行的货币政策操作,也取决于流动性链条上的每个环节。只要有一个环节出现问题,那么现金流就很难向下一个环节继续传递。
但是每个环节都会受到机构自身特征的影响,比如银行自身流动性需求、监管压力、风险偏好、季节性因素等等。
在这种情况下,银行间市场流动性供需关系很可能出现结构性的失衡,出现部分机构流动性过剩,而部分机构流动性紧张的“流动性分层”现象。
此时作为总量指标的超储率无法体现结构性的失衡,例如当季末银行面临监管压力时,即使银行超储水平整体较高,非银机构可能也很难在市场上获得资金。再比如在包商银行事件之后,同业刚兑被打破,大型银行在借钱给中小银行等机构的时候,变得更加谨慎,这时候流动性链条下层的机构获取资金的难度会大幅提高,从而出现流动性分层的情况。
第二,超储率仅能够衡量资金的供给端因素,但是并不能够体现资金的需求端变化。
市场流动性是否宽裕取决于资金的供需是否平衡。而超储率是从供给端出发,看现在市场上有多少“闲置”的资金,并不能够体现需求端的力量。
狭义流动性的需求主要来自于银行和非银金融机构。
对于银行而言,对资金的需求来源有这么几点:一是存款规模派生带来的缴准需求。比如在实体融资需求旺盛的时候,信贷派生速度比较快,银行存款规模的派生使得银行需要更多的资金去缴准。
二是政策监管要求带来的资金需求。在目前的监管框架下,监管层对银行有不少的流动性监管指标,比如流动性覆盖率(流动性覆盖率=合格优质流动性资产÷未来30天的现金净流出=合格优质流动性资产÷(未来30天的现金流出-未来30天的现金流入))、流动性比例、流动性缺口率等指标。
为了满足监管考核要求,银行也需要储备一定的流动性需求。比如MPA是季度考核的,在季度末银行出于满足MPA考核的考虑,就会产生不小的流动性需求。
三是银行扩张负债或者补平资产负债表的需求,主要是银行在同业市场上借入其他金融机构资金来对接信贷票据、非标或资管产品等长期资产产生的需求。
因为在期限上会偏向1月、3月、6月乃至更长,相应的银行能够选择的工具也就更加丰富,除了在资金市场上通过同业拆借、质押回购借来短期资金,还可以通过更长期的同业存单等工具借入期限更长的资金。
比如在2020年的时候,监管要求压减结构性存款,这使得银行的结构性存款规模快速压降,部分银行开始缺少中长期负债。在负债缺口扩大的情况下,银行就需要通过发行同业存单等方式来筹集中长期负债资金。
非银金融机构方面,在资产配置过程中采取加杠杆、加久期等策略会为非银机构带来不小的资金需求。
前面我们说过,非银机构位于流动性的最末端,而从银行那边拿钱的成本是比较高的。
高负债成本就意味着在资产配置的时候,非银机构需要通过加杠杆、加久期、下沉信用等方式来增厚收益。
这些提高收益的方式,都对流动性有一定要求。在机构加杠杆、加久期、下沉信用的时候,它们就需要确保负债端的稳定,需要能够及时从市场上借到资金,不然很容易出现资金链断裂的风险。
最常见的一种方式就是滚隔夜,以债券市场为例,如果资金的利率比较低,非银机构就可以通过质押债券获取资金,再拿钱去买债券,再质押换钱的方式来获取更高的收益。
比如A机构只有100万,此时质押回购利率为1%,债券票息为3%,那么在买了100万债之后,A将其质押获得90万元,再买债。这样A就持有了190万元的债券,收益自然增厚了。
但是这里很重要的一点是资金价格不能太高,如果资金价格在3%以上,不考虑资本利得的话,机构完全没有动力滚隔夜加杠杆。更麻烦的是,如果A机构借不到钱,前期杠杆加得又太高,那它就只能出售债券回笼资金,这可能会导致不小的资本损失。
最后,我们要注意到近年来国内资管市场稳步发展,公募基金、券商资管等广义基金的规模不断扩大,非银机构在市场上占据的规模稳步提高。而非银机构相对激进的投资方式、处于流动性末尾的地位等则会使得市场的资金面波动有所加剧。
三、狭义流动性的利率视角
3.1.国内各项利率一览
利率简单来说就是资金的价格,是市场流动性松紧情况最直观的体现。在市场资金紧张时候,资金价格自然会上涨,反之资金利率自然会下滑。
这里我们先来梳理一下目前国内的利率体系。目前国内的资金利率比较丰富,既有反映银行资金松紧情况的银行间存款类金融机构质押回购利率(DR系列),也有体现银行间金融机构(非银)资金情况的质押式回购利率(R系列),还有交易所回购利率(GC利率)、同业拆放利率(SHIBOR利率)等等。
这里我们先对国内的利率体系进行一个系统的梳理。

3.2.银行间回购利率
银行间资金交易的类型还是比较多的,比如质押式回购、买断式回购、同业拆借等等。这几类利率的数据我们除了可以在wind上获取,还可以直接在中国货币网上获取实时数据。

其中,同业拆借(IBO利率)指的是金融机构(银行)之间没有抵押品的资金融通行为,也就是靠自己的信用去借钱。期限最短为1天,最长为1年,一般包括11个品种。
买断式回购(OR利率)简单来说就是A先将自己的持有的债券卖给B,从B处获得资金,并约定好日期和利率,到期A从B处赎回债券。
质押式回购(R、DR)则是指A先将自己的持有的债券抵押给B,从B处获得资金,双方约定好日期和利率,到期B解除质押权即可。
质押式回购和买断式回购的主要区别在于买断式回购的债券所有权出现了变更(从A到B再到A),而质押式回购的债券所有权并未出现变更(一直归属于A)。
因为交易流程可能比较麻烦,所以一般市场投资者并不愿意采用买断式回购来融入资金。
从数据上也能够看到,2022年4月全月买断式回购的总成交金额仅有3920亿元,且大型商业银行和股份制银行的成交金额更是只有638亿元,这也表明大机构并不喜欢这种成交模式。而同业拆借规模达到了10.9万亿,质押式回购则达到了103.8万亿。
考虑到买断式回购和同业拆借规模相对较小,我们一般更关注的是质押式回购利率,这也是银行间资金交易的主要构成部分。


在银行间市场,质押式回购根据参与者的不同,也会被分为两类,即DR系列(存款类机构的质押式回购加权平均利率)和R系列(银行间质押式回购加权平均利率)。
按照全国银行间同业拆借中心的表述,目前能够参与质押式回购的主要包括这么几类机构:
全国银行间债券市场成员中,已签署回购主协议的政策性银行、中资商业银行、农村信用联社、外资银行等银行类金融机构,保险公司、证券公司、基金公司、信托公司、银行理财子公司等非银行金融机构,基金、保险产品、信托产品、证券公司资产管理计划等非法人产品,以及境外央行、人民币清算行、参加行等。
这些机构交易形成的质押式回购利率就是我们说的质押回购利率(R系列利率),期限从1天到1年,共计11个主要利率品种,涵盖了银行间市场上的主要参与者,同时对质押的债券品种也没有明确的要求。
一般我们可以直接从中国货币网上查到当天不同期限的R系列利率的情况。网站上公布的信息包括开盘利率、收盘利率、加权利率、加权平均利率(利率债)等等信息。
其中,加权平均利率(利率债)是指以利率债为抵押品的成交利率,利率水平一般低于整体的利率水平。
除了从官网获取利率数据之外,我们也可以通过加入资金交易群(多是QQ群)等方式了解资金利率的价格。

在DR系列利率没有推出来之前,R系列利率因为涵盖范围广、交易规模较大成为市场投资者最常用的衡量资金价格的指标。
但是一来因为R系列利率对质押债券没有设定标准,利率债、信用债等均可以作为抵押品,抵押品的潜在风险并不一致;二来交易主体较多,主体的信用也不一样。所以R系列利率的波动其实并不小。
出于多方面的考虑,在2014年外汇交易中心推出了DR系列利率(存款类机构质押回购利率)。
相比于R系列利率,DR一来将交易机构限制在存款类金融机构之内;二来将抵押品限制在国债等利率债上。通过这样的方式,DR系列利率在很大程度上降低了交易潜在的主体信用风险和抵押品信用风险。
2016年,央行发布的《2016年三季度货币政策执行报告》也明确指出DR007 可降低交易对手信用风险和抵押品质量对利率定价的扰动,能够更好地反映银行体系流动性松紧状况,对于培育市场基准利率有积极作用。

从成交数据上我们也能够看到这么几点:
第一,在跟踪银行间利率的时候,我们主要关注的是R/DR001和R/DR007这两项。目前R和DR系列都有11个不同期限的品种。但是从上图我们也能够看到在这11个品种中,交易比较活跃的主要是隔夜和7天的品种。
所以我们在跟踪市场流动性的时候主要关注的是这两个品种的利率。其中隔夜利率受临时性因素等的影响更为明显,波动更大,所以一般我们喜欢跟踪7天期的利率。
央行此前也将DR007作为银行间基准利率,表示要引导DR007以OMO利率(政策利率)为中枢进行波动。
第二,在限制了抵押品和交易对手之后,同期限的DR利率会低于R利率,而在利率波动上,DR系列利率也会低于R系列利率。
这主要是因为在目前的货币市场上存在“央行—大型银行—中小银行—非银金融机构”的资金链条,流动性的源头是央行,央行通过各种货币政策工具将资金投放给一级交易商(主要是大行),之后通过货币市场,资金再从大行手里流入中小行,最后流入非银机构。因此可以说非银机构在整个流动性链条上处于最末尾。
这时候如果流动性宽松,市场资金充裕,那么机构之间借钱自然也会比较容易,此时R与DR的差距也会比较接近。
比如在2020年年初,因为疫情,货币政策转向宽松,市场流动性充裕,于是DR007和R007都开始明显下行,两者之间的利差也在快速收窄。
但是在流动性收紧的时候,市场资金紧张,银行要么不愿意将资金借给非银,要么会提高价格,此时R与DR的差距也会走阔。
比如在2017年的时候,当时随着金融严监管时代的到来,货币政策和金融监管政策开始大幅收紧,市场资金利率明显上行,而此前金融同业业务的发展以及金融机构加杠杆、加久期行为的流动使得非银机构在监管收紧之后,存在较大的融资压力,所以这一时期R系列利率大幅上行,DR007与R007的差距明显走阔。
另外,在出现信用冲击的时候,R与DR也会出现明显走阔。比如在2020年11月,永煤事件爆发后,市场信用风险有所提高,金融机构的风险偏好降低,R系列利率相比于DR系列利率明显攀升。后续一直到央行加大货币投放力度,货币政策边际放松之后,两者之间的利差才开始有所收窄。

在R和DR利率的基础上,外汇交易中心在2006年推出了银行间回购定盘利率(FR)。FR利率是以每个交易日 9 点至 11 点半的质押式回购交易为基础,对所有成交利率进行正常排序后取中位数形成的。
2017 年 5 月,交易中心在 DR 基础上推出了存款类金融机构间的回购定盘利率(FDR),采用与 FR 类似的形成方式对 DR 取中位数形成。
FR与FDR的推出主要是为了剔除异常交易价格,同时为其他业务交易提供一个标准的定价利率。比如此前发布的《参与国际基准利率改革和健全中国基准利率体系》也指出FR被广泛用于利率互换、远期利率协议等衍生品市场,目前中国以 FR007作为利率标的的利率互换交易约占 80%。
3.3.交易所回购利率
2006年我国推出了交易所回购交易。目前交易所回购的主要参与者是非银金融机构,商业银行不参与其中。近年来,随着国内资管业务的快速发展,交易所回购业务的规模也在快速发展。
交易所的回购交易按照具体流程的不同,可以分为质押式回购、质押式报价回购、质押式协议回购等等,同时深交所和上交所的债券回购业务也不一样。比如上交所专门成了“固定收益证券平台”、深交所成立了“固定收益信息平台”等用于债券交易、信息公布等等。
从成交情况上看,在各类回购交易中,质押式回购规模占比最高,比如2022年4月某日,上交所质押式回购、报价回购、协议回购的成交规模分别为1.3万亿、269.6亿元和88.3亿元。深交所的质押式回购、协议回购的成交规模分别达到了1788.9亿元和1.88亿元。
因为质押式回购利率具有较大规模的实际成交基础,因此我们在分析交易所资金面的时候主要也会将目光放在交易所质押式回购利率上。
其中,上交所质押式回购的代码是GC,深交所质押回购代码是R-(R-001表示深交所隔夜回购、R001则表示银行间质押式隔夜回购)。
对比于银行间市场回购业务,交易所市场回购主要有这么几点不同:
第一,交易对手不一样。银行间市场的主要参与者是存款类金融机构,而交易所市场的主要参与者是券商、非法人产品等。
第二,交易所市场实行标准券制度。在银行间市场,A可以直接以自己持有的债券为质押品,在市场上寻找对手方,获取资金。
但是在交易所市场,A如果想要以质押式回购交易从市场上获取资金,需要先去中证登把自己持有的债券兑换成由中证登出具的标准券。之后再以持有的标准券为质押物,从债券市场上借入资金。之所以这么做主要是为了剥离质押品风险。
不同类型债券的质押率由中证登公布,一般信用债的等级越高质押率也越大。比如主体及债项评级均在AAA级,且已经上市交易的公司债折扣系数为0.95;而主体及债项评级只有AA+且无担保的公司债折扣系数就只有0.75了。
另外,中证登也会及时对质押券的范围进行调整,比如进一步下调质押库内主体评级为 AA、且评级展望为负面的信用债券的折扣系数等等。
第三,时间不一样。目前交易所质押回购实行T+0清算、T+1交收制度。这有点类似于当天成交,次日才给钱。
比如在2022年5月10日(首次清算日),小A在交易所进行了一笔100万的GC001交易(A是资金融出方),那么5月10日这笔交易就正式确立了,但是要到5月11日(首次交收日)小A账户上的钱才会划转到交易对手方账户上,并开始计算利息。
因为是隔夜资金,所以理论上在5月11日这笔交易就完成了(到期清算日),但是一直到5月12日(到期交收日)这笔资金才会返回到小A的账户上。
这时候如果小A是在某周周四进行GC001交易,那么周五会进行资金划转,因为周末两天休息,所以一直到周一才会是到期交收日。那么这笔资金的计息时间为3天,即实际占用天数为3天。(资金首次交收日到资金到期交收日之间的天数,算头不算尾)但是银行间市场实行的是T+0制度,简单理解就是当天成交,当天给钱。即清算日和交收日是同一天。
这种交易制度的差别在日常交易中体现得也会比较明显。比如一般到了季末的时候,跨季资金往往会比较紧张,比如5月31日跨季,那么交易所回购利率可能在30日就会出现明显上涨,而银行间回购利率一般则会在31日才会出现上行。
在理解了银行间回购与交易所回购的不同之后,我们也能够理解GC系列利率的一些情况了。
一来从期限上看,GC系列利率包括GC001、GC002…GC182等共计9个品种,按照交易所的规则则分别为2040XX等。比如GC001对应的证券编号是204001。
和银行间一样,在这9个品种中,交易规模最大的主要还是隔夜回购,GC001占比往往在80%以上,其次则是7天期利率,虽然占比规模不足,但是毕竟波动率会明显低于隔夜。在2018年到2022年4月末,GC001和GC007的方差分别为0.96和0.64,即GC007相比于隔夜更加的稳定。

二来GC系列利率的价格会明显高于银行间市场利率,且波动率更大。我们认为这主要是因为交易所的交易主体主要是非银金融机构和产品,作为金主的银行并没有参与到交易所回购当中,所以交易所的流动性环境水平整体会更差一些。
另外,交易所回购利率还会受到股市波动等额外因素的影响,所以波动率和价格都会高于银行间回购。
这里需要注意的是,因为交易所回购实行的是标准券制度,机构的交易对手方都是中证登,所以抵押品资质和交易对手方存在的风险都已经得到了有效的控制。

3.4.同业存单利率
在外汇占款时代,无论是大行还是中小行,都能够通过向央行兑换外汇来获取基础货币,也能够由此获取单位或个人的存款,所以银行的负债端是有保障的。
但是现在,很多银行(主要是中小银行)一来丧失了直接从央行手里获取资金的能力,二来因为互联网金融产品的普及、大型银行揽储竞争力更强等原因,负债端的居民存款也在下滑。
在存款不给力的时候,中小银行为了维持负债端稳定,就只能去向大型银行借钱,毕竟他们不仅能够从央行手里拿钱,而且在市场上的揽储能力也很强。也是在这一时期,央行顺势推出了同业存单,即银行可以发行同业存单来获取同业资金。
自2013年同业存单业务开展以来,同业存单凭借着能跨区域吸收负债、期限较长、此前不纳入同业负债考核等优势迎来了快速发展期。截止2022年4月末,国内同业存单的规模已经超过了14万亿,占债券市场的比重也超过了10%,成为债券市场的重要品种。
从发行机构上看,股份行和城商行是同业存单的发行主力,两者的占比分别达到了39.9%和30%。从发行年限上看,1年期同业存单是机构发行的主要品种,4月存量同业存单中,9个月至1年期的同业存单占比达到了74%。

对于同业存单利率我们有这几点可以去关注。
第一,同业存单利率同时受到市场资金面、政策监管等因素的影响。资金面方面,同业存单作为货币市场上比较重要的资产,受资金面的影响比较明显。在市场流动性宽松的时候,同业存单利率趋于下滑,在资金面收紧的时候,则趋于上行。
政策监管方面,同业存单的利率除了受到市场流动性的影响,很大程度上也会受到监管的影响。比如在2016年末到2018年初的时候,监管层开始大力整治金融乱象,去杠杆成为当时监管层关注的重点,而同业存单也是当时整治的重点。在严监管下,同业存单的发行变得更加困难,发行成本也出现明显上行。
另外,同业存单作为商业银行补充中长期负债的重要方式,对银行行为的监管也会引起同业存单的变化。比如2020年对结构性存款的治理使得商业银行开始倾向于通过发行同业存单来补充同业负债。同业存单的供给增加也推动了当时同业存单利率的上行。

第二,同业存单利率与MLF利率的关系如何。简单来说,MLF等政策利率是银行向央行借钱的成本,而同业存单利率就是银行在市场上向其他机构借短中期资金的成本。
那么这两者之间的关系如何呢?从历史数据上看,在2019年之前两者的关系并不明确,但是在2019年之后,随着国内利率体系的逐渐完善,从政策利率向市场利率传导的渠道不断畅通,同业存单利率大致会在MLF利率附近波动。
在2016年末到2018年同业存单利率出现了一轮明显的上行周期。这一事件的背后是在2016年年末国内迎来了一轮金融严监管时代,以资管新规为代表的系列规定的出台对当时国内金融市场造成了巨大的冲击。
随着监管收紧以及货币政策转向,此前快速发展的金融同业业务大受打击,市场流动性大幅收紧。在这样的情况下,为了获取中长期负债资金,同业存单的利率大幅上涨。
但是在2018年之后,随着国内金融市场秩序的逐渐完善,金融同业业务的逐步规范,MLF利率与同业存单利率整体处于一个窄幅波动的情况。
这种情况的出现也很容易理解,MLF和同业存单本质上是一个向央行借钱,一个向市场借钱。
如果MLF利率低于同业存单利率,那么银行特别是一级交易商就更愿意直接从央行手里拿钱,并减少同业存单的发行规模。这里的一个例外就是比如2017年,随着严监管时代的到来,中小银行、非银机构等都面临很大的负债缺口,但是他们又不能直接从央行手里拿钱,所以就只能提高价格发行同业存单了。
如果同业存单利率低于MLF利率,那么银行就更愿意通过发行同业存单的方式,来从市场上获取同业资金。这就使得市场上同业存单的供给增多,并逐渐推动同业存单利率上行。
一个明显的例子就是在2020年初的时候,受疫情影响,货币政策放松,市场流动性充裕,机构情绪乐观。在这样的情况下,同业存单利率明显下行。在这样的情况下,市场对MLF的需求也不高,所以在2020年3月到5月,央行每个月都仅发行了1000亿的MLF。

第三,同业存单与实体融资需求的关系。同业存单作为银行获取中期同业负债的重要方式,同业存单利率与银行的信贷派生情况也密切相关。一般来说,如果实体融资需求很旺盛,信用派生速度比较快,那么银行可能就会需要通过增发同业存单来获取负债。反之如果实体融资需求比较弱,那么银行发行同业存单的需求也会比较低。
从下图我们可以看到在社融同比-M2同比与同业存单利率存在明显的正相关关系。社融同比-M2同比走高往往意味着实体融资比较旺盛,这一来会消耗银行间的狭义流动性,使得狭义流动性收紧,推升同业存单利率;二来银行也有增发同业存单来补充负债的需求,供给增加从而推升价格。
社融同比-M2同比收窄往往意味着实体融资比较弱,这一来会使得资金淤积在银行间市场,二来银行发行同业存单补充负债的需求也会降低,最终体现为同业存单利率下滑。

3.5.银行间拆借市场利率
除了我们前面提到的同业拆借(IBO利率和DIBO利率)之外,还有这么几个利率我们需要注意。
第一个是Chibor利率,即中国银行间同业拆借利率。1996年,中国建立了全国统一的同业拆借网络。同年 6 月,银行间同业拆借利率管制放开。在此基础上,Chibor开始运行并每天对外发布。
不过在当时中国同业拆借市场并不成熟,交易规模较小,Chibor波动较大,后续随着Shibor 利率的推出,Chibor利率逐渐推出了历史舞台。
2007年Shibor 利率,即上海银行间同业拆放利率正式推出了。其借鉴了 Libor的经验,以报价制为基础,每个交易日根据18家报价行的报价,剔除最高、最低各4家报价后,对其余报价进行算术平均计算后得出。
目前,对社会公布的Shibor品种包括隔夜、1周、2周、1个月、3个月、6个月、9个月及1年。利率品种代码按期限长短排列为O/N、1W、2W、1M、3M、6M、9M、1Y(O/N代表隔夜,W代表周,M代表月,Y代表年)。
总的来看,目前Shibor利率能够较好地反映出资金面的松紧程度。一方面短端Shibor利率能较好反映货币市场松紧程度,与实际成交利率紧密联动,其与DR001、DR007 的相关性分别为99%和95%。
另一方面,Shibor利率能够确保形成完整的期限结构,为中长期限金融产品定价提供有益参考。目前Shibor基准涵盖了票据贴现、债券发行、利率掉期、同业存单、银行理财等市场化产品。
以同业存单为例,为了Shibor利率与市场利率的相关性。《同业存单管理暂行办法》表明同业存单利率需要参考Shibor利率为基础进行市场化定价。从数据上我们也能够看,同业存单利率与Shibor利率整体的走势是一致的,其中AAA级同业存单的利率与Shibor利率接近重合。目前 3 个月 SHIBOR与同期限同业存单发行利率的相关性在 90%左右。
可以说,同业存单的推出极大地提高了一个月以上期限的Shibor报价与市场成交利率的相关性。而且随着同业存单市场的快速发展,Shibor利率对长端利率的影响也越来越明显。

除了上文讲述的利率指标之外,另外还有不少其他利率指标,比如Hibor利率和Libor利率等代表离岸市场流动性的指标、能够体现实体融资需求的票据利率等等。前者和国内金融市场的直接关联度不高,在这里我们就不再展开了。后者我们在下文会进行专门的讲解。
(本文作者介绍:红塔证券研究所所长、首席经济学家)