文/意见领袖专栏作家 夏磊
2022年1月百强房企销售金额、销售面积同比-41%、-44%,市场整体低迷,行业下行压力仍大。我们分线拆析房地产市场韧性,探讨需求现状及后市支撑因素。本篇一线城市分析,是我们“开年看地产系列”的第二篇。

核心观点:
· 一线城市总体韧性强,开年上海率先升温
2021年,一线城市商品住宅销售面积4590.8万平方米,同比增长20.8%,北、上、广、深商品住宅销售面积均创5年新高,成交均价4.1万元/平,同比增加3.9%。
全年分季度来看,成交前高后低。2021年四季度一线城市商品住宅销售面积有所下滑,各月同比分别为-7.8%、-15.5%和-19.5%,随着个贷投放增加,特别是到了12月,北、上二手房回暖明显。12月,北、上、广、深二手房住宅网签环比分别为30.7%、19.6%、-10.3%和-6.1%。
开年上海和深圳市场率先升温。2022年1月,北、上、广、深商品住宅成交面积环比分别为-17.2%、4.9%、-57.9%和67.4%。
春节期间上海楼市继续升温。1月31日至2月6日,北、上、广、深新房成交面积环比分别为-38%、18%、-98%和-93%,上海继续保持环比正增长,且上海商品住宅成交面积较2021年春节同比增长649.3%。
· 供给端:一线城市土地市场回暖,开年北京竞买规则优化
去年三轮集中供地整体呈现“一火、二凉、三回暖”特征。一线城市三次集中供地流拍率分别为5%、44%和6%,出让金额分别为3006.4、2074.1和1512亿元,第三轮供地回暖,三轮共出让326宗地块,将有力支撑后续供给。
上海土地市场热度最高。2021年全年三轮集中供地,北、上、广、深流拍率分别为33%、5%、31%和38%,分别出让57、153、78、38宗地块,总出让金额分别为1900、1954、1778和960亿元,上海土拍出让地块最多、流拍率最低,金额最高。
开年北京集中供地抢跑,供地规则优化。目前,仅有北京发布2022年第一次集中供地公告,本批次共出让18宗地块,有 6宗宅地为延期地块,竞买规则经调整优化,一是剥离原地块商业金融服务用地,以纯住宅地块方式推出,起拍地价提升、溢价率下调;二是原地块由竞高标调整为“现场摇号+定高标”;三是原地块取消配建保障性租赁住房,增加竞现房销售面积。同时,18宗地块均匀分布在核心区和近郊,可满足多种人群需求。6宗设置高标准方案评选环节,11宗设置“定高标+摇号”方式。最高溢价率为15%,三宗地块最高溢价率为5%,一宗地块最高溢价率为3%。
· 需求端:一线城市购房需求与供给和贷款可得性高度相关
一线城市经济实力强、工作机会多、城市配套设施完善、医疗教育资源丰厚,对于人才购房定居的吸引力强,刚需长期存在。优质楼盘供给和贷款可得性,是影响市场阶段性冷热的两大直接变量。
从我们调研北京新盘市场来看,阶段性优质供给房源出现,对购房会有很大吸引力,如:限竞房尾房,价格低于同地段周边地区,如华樾国际、熙红印;新型共有产权房,多处热门地段且价格低于同地段周边地区,如永定府、学府公馆、望京养云。这些优质稀缺的楼盘,很受购房者欢迎。
从贷款的可得性来看,放款提速会显著推动成交。2021年12月,四地房贷放款也都出现了提速,最快可以实现一周放款。一线城市二手房由于产证齐全、可选择多,率先回温,并传导至新房交易。房贷利率下降也对购房有影响。1月20日,5年期LPR下调5个基点,调整后,北京首套房贷利率5.15%、二套5.65%,上海首套4.95%、二套5.65%,深圳四大行首套5.05%、二套5.55%。广州主流银行首套在5.5%左右,二套在5.8%左右。5年期LPR对购房的信号作用体现明显。
同时,购房意愿也受“期房能否如期交付”的心理预期影响。一线城市的预售资金监管较严格,期房如期交付保障性高。从销售模式来看,2022年北京第一次土拍既延续了竞品质的条件,还对半数项目设置了竞现房销售环节,提升居民购房安全感。
· 展望后市:一线城市房地产韧性强,限购限贷不会轻易放松
供给端,土拍规则逐步优化,提升对房企的吸引力。从北京开年第一次集中供地竞买规则来看,竞买规则在逐步优化。如提升供给地块质量,均衡分布核心区和近郊区;部分地块取消或缩减配建保障性租赁住房面积;减少商业金融服务用地,多以纯住宅地块方式推出,起拍地价提升、溢价率下调;竞高标改为定高标,提升房企参拍意愿。
需求端,限购和限贷是影响一线城市购房需求的主要因素,不会轻易放松。
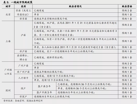
一线城市限购最为严格,并持续完善人才购房、房屋赠与、堵漏假离婚等,进行限购政策打补丁。如北京于2021年8月,明确原家庭在离异前拥有住房套数不符合限购政策的,离异3年内任何一方均不得在本市购房。上海完善离婚购房、赠与住房限购政策,2021年1月,上海要求,夫妻离异3年内购房,其拥有住房套数按离异前家庭总套数计算。2021年7月,明确所赠与住房5年内仍记入赠与人拥有住房套数,且受赠人应符合限购政策。广州细化人才购房规则、限购政策打补丁。2021年4月,广州要求人才购房提供连续12个月缴纳社保或个税记录,不得补缴。深圳购房“户籍+社保”,2020年7月,深圳对于户籍购房调整为落户满3年且连续缴纳3年社保或个税,并沿用至今。
限贷约束未放松。一线城市高首付比及二套房认定约束未放松,制约购房需求释放。目前,北、上、广、深首套首付比分别为35%(非普为40%)、35%、30%和30%。四地对于二套房的认定均为“认房又认贷”,北京二套首付比为普通不低于60%,非普不低于80%;上海为普通不低于50%,非普不低于70%。广州和深圳进一步区别了有房和无房有贷,有房情况下,广州二套商品房首付比不低于50%、公寓不低于70%,深圳普通不低于70%,非普不低于80%。
但京沪落户有所放松,人口流入带来购房需求。北京和上海现行规定为落户后即可购房,无社保或个税缴纳年限要求,因而落户放松会直接带来有购房资格人群增加,购房需求增加。2021年7月,北京发布《北京市引进毕业生管理办法》,放宽落户学历要求、年龄要求、毕业年限要求,并实行特定引进项目计划单列。2021年11月,上海试点在五个新城和自贸区新片区就业的应届研究生毕业生符合基本条件直接落户政策。
贷款利率下降仍有空间,放款提速推动需求释放。此轮房贷利率下调后,北京首套LPR+55BP、二套LPR+105BP,上海首套LPR+35BP、二套LPR+105BP,广州首套LPR+90BP、二套LPR+120BP起,深圳首套LPR+45BP、二套LPR+95BP起,利率下调仍有空间。
风险提示 购房政策不及预期风险,经济超预期下行风险,数据统计偏差风险。

1、一线城市总体韧性强,开年上海率先升温
2021年,一线城市商品住宅销售面积为4590.8万平方米,同比增长20.8%,保持高位增长。北京、上海、广州、深圳商品住宅销售面积分别为1036.6、1800.7、1267.6、485.95万平方米,均创五年新高。横向对比来看, 2021年全年,北京、上海、广州、深圳商品住宅成交面积同比分别为39%、24.1%、8.2%和13%,北京、上海楼市韧性好于广州、深圳。


全年分季度来看,成交前高后低。受2020年低基数影响,2021年1至4月,一线城市各月商品住宅销售面积分别同比增长141.2%、472.8%、143.8%和59%。受房企债务危机加速影响,购房者观望情绪浓厚,交易周期拉长。9月起,同比增速由正转负。9-12月一线城市商品住宅销售面积同比分别为-30.8%、-7.8%、-15.5%和-19.5%。新房成交受集中供地节奏影响,从二手房来看,一线城市有所分化,北京、上海回暖。12月,北、上、广、深二手房住宅网签环比分别为30.7%、19.6%、-10.3%和-6.1%。

成交价呈倒N字,波动性强。2021年全年,一线城市商品住宅成交均价为4.1万元/平,同比增加3.9%。8月成交均价最高,为4.5万元/平,4月成交均价最低,为3.8万元/平,差值近0.8万元/平,房价波动性强。

开年上海和深圳率先升温。2022年1月,北京、上海、广州、深圳商品住宅成交面积同比分别为-26.4%、-10.2%、-58.2%和-48.7%,环比分别为-17.2%、4.9%、-57.9%和67.4%。上海和深圳环比实现增长,逐步修复四季度以来的热度下降,但深圳较去年同期仍有明显降幅。
春节期间上海楼市继续升温。1月31日至2月6日,从新房成交面积来看,北京、上海、广州、深圳分别成交1.6、6.6、0.2、1万平方米,环比分别为-38%、18%、-98%和-93%,仅有上海实现环比正增长。且上海商品住宅成交面积较2021年春节同期增长649.3%。


2、供给端:一线城市土地市场回暖,开年北京竞买规则优化
2021年一线城市三轮集中供地整体呈现“一火、二凉、三回暖”特征。一线城市三次集中供地流拍率分别为5%、44%和6%,出让金额分别为3006.4、2074.1和1512亿元,第三轮供地迅速回暖,三轮共出让326宗地块,出让总额为6592.5亿元。一线城市第二轮集中供地热度相比首轮明显下降,第三轮集中供地迅速回暖,将有力支撑后续房源供给。

上海土地市场热度最高。2021年全年三轮集中供地,北京、上海、广州、深圳流拍率分别为33%、5%、31%和38%,分别成功出让57、153、78、38宗地块,总出让金额分别为1900、1954、1778和960亿元,上海土拍流拍率最低,成交地块最多,出让金额最高。


拿地房企格局转换。2021年,一线城市中拿地金额TOP5房企为越秀地产、深圳地铁、金地、中国铁建和上海港城,均为国企或国资参股企业,购地金额分别为275.4、241.8、191.9、84.1和84亿元,分别购入12、6、10、6和5宗地块。

开年北京集中供地抢跑,供地规则优化。目前,一线城市中仅有北京发布2022年第一次集中供地公告,继续实施限地价、控房价、提品质。本次挂牌18宗地块,总建筑规模约169万平方米,总起始价492亿元。
延期地块竞买规则优化。有 6宗宅地为2021年二批次5宗延期地块竞买规则调整优化,一是剥离原地块商业金融服务用地,以纯住宅地块方式推出,起拍地价提升、溢价率下调;二是原地块由竞高标调整为“现场摇号+定高标”;三是原地块取消配建保障性租赁住房,增加竞现房销售面积。
开年北京第一批集中供地继续将住宅建设品质放在首位,每宗地块均设置最低品质保障要求,18宗地块中6宗设置了竞高标准方案评选环节,11宗设置了“定高标准住宅建设+摇号”方式。要求未来住宅要实现绿色建筑二星级标准、采用装配式建筑且装配率达到60%、设置太阳能光伏或光热系统。同时,最高溢价率限制到15%,且有三宗地块最高溢价率为5%,有一宗地块最高溢价率上线为3%。18宗地块均匀分布在核心区和近郊,可满足多种人群需求。


3、 需求端:一线城市购房需求与供给和贷款可得性高度相关
一线城市经济实力强、工作机会多、城市配套设施完善、医疗教育资源丰厚,对于人才购房定居的吸引力强,刚需长期存在。中指院全国城市居民置业意愿调查数据显示,一线城市购房需求自2021年11月以来持续提升,2022年1月环比提升15个百分点。受访者中,有93%曾到访过售楼处或中介场所看房,88%受访者计划有看房计划。
优质楼盘供给和贷款可得性,是影响市场阶段性冷热的两大直接变量。
从我们调研北京新盘市场来看,阶段性优质供给房源出现,对购房会有很大吸引力,如:限竞房尾房,如华樾国际、熙红印,价格低于同地段周边地区,目前华樾国际领尚均价7.1万/平方米,而紧邻地块于2021年5月10日成功交易,上市后限价为8万/平方米;新型共有产权房,多处热门地段且价格低于同地段周边地区,如永定府、学府公馆、望京养云。永定府位于东城区、二环边、永定门外板块,销售均价8.9万/平方米,其东侧商品房天坛府售价为12.5/平方米,新型共有产权房虽与政府共享份额,但是出租收益及满5年后交易溢价部分全部归购房者所有。这些优质稀缺的楼盘,很受购房者欢迎。
从贷款的可得性来看,放款提速会显著推动成交。2021年12月,四地房贷放款也都出现了提速,最快可以实现一周放款。一线城市二手房由于产证齐全、可选择多,率先回温,并传导至新房交易。
房贷利率下降也对购房有影响。1月20日,5年期LPR下调5个基点,北京、上海、深圳的首套和二套房贷利率均同步下调了5个基点。调整后,北京首套房贷利率5.15%、二套5.65%,上海首套房贷利率4.95%、二套5.65%,深圳四大行首套房贷利率5.05%、二套5.55%,其他部分银行为首套4.9%、二套5.2%。广州房贷利率下调幅度更大,主流银行首套、二套房贷利率下调了20-30个基点,首套在5.5%左右,二套在5.8%左右。5年期LPR对购房的信号作用体现明显。
同时,购房意愿也受“期房能否如期交付”的心理预期影响。一线城市的预售资金监管较严格,期房如期交付保障性高。从销售模式来看,2022年北京第一次土拍既延续了竞品质的条件,还对半数项目设置了竞现房销售环节,提升居民购房安全感。

4、展望后市:一线城市房地产韧性强,限购限贷不会轻易放松
供给端,土拍规则逐步优化,提升对房企的吸引力。从北京开年第一次集中供地竞买规则来看,2022年,一线城市竞买规则逐步优化。如提升供给地块质量,均衡分布核心区和近郊区;部分地块取消或缩减配建保障性租赁住房面积;减少商业金融服务用地,多以纯住宅地块方式推出,起拍地价提升、溢价率下调;将竞高标改为定高标,提升房企参拍意愿。
需求端,一线城市限购和限贷是影响购房需求的主要因素,不会轻易放松。
一线城市限购最为严格,并持续完善人才购房、房屋赠予、堵漏假离婚等措施,进行限购政策打补丁。如北京于2021年8月,发布《关于进一步完善商品住房限购政策的公告》,明确原家庭在离异前拥有住房套数不符合限购政策的,离异3年内任何一方均不得在本市购房。上海完善离婚购房、赠与住房限购政策,2021年1月,上海发布《关于促进本市房地产市场平稳健康发展的意见》要求,夫妻离异3年内购房,其拥有住房套数按离异前家庭总套数计算。2021年7月,所赠与住房5年内仍记入赠与人拥有住房套数,且受赠人应符合限购政策。广州细化人才购房规则、限购政策打补丁。2021年4月,广州发布《关于完善我市房地产平稳健康发展政策的通知》,要求人才购房提供连续12个月缴纳社保或个税记录,不得补缴。深圳购房“户籍+社保”,2020年7月,深圳对于户籍购房调整为落户满3年且连续缴纳3年社保或个税,并沿用至今。


一线城市高首付比及二套房认定约束未放松,制约购房需求释放。对于最低首套房首付比例,北、上、广、深分别为35%(非普为40%)、35%、30%和30%。四地对于二套房的认定均为“认房又认贷”,对于二套房最低首付比例,北京为普通住宅不低于60%,非普通住宅不低于80%;上海为普通住宅不低于50%,非普通住宅不低于70%。广州和深圳进一步区别了有房和无房有贷,有房情况下,广州二套房首付比商品房不低于50%、公寓不低于70%,深圳普通住宅不低于70%,非普通住宅不低于80%。

但京沪落户有所放松,人口流入带来购房需求。北京和上海现行规定为落户后即可购房,无社保或个税缴纳年限要求,因而落户放松会直接带来有购房资格人群增加,购房需求增加。2021年7月,北京发布《北京市引进毕业生管理办法》,放宽落户学历要求、年龄要求、毕业年限要求,并实行特定引进项目计划单列。2021年11月,上海试点在五个新城和自贸区新片区就业的应届研究生毕业生符合基本条件直接落户政策。

利率下降仍有空间,放款提速推动需求释放。此轮房贷利率下调后,以最新五年期LPR4.6%计算,一线城市房贷利率下调仍有空间。目前,北京首套LPR+55BP、二套LPR+105BP,上海首套LPR+35BP、二套LPR+105BP,广州首套LPR+90BP、二套LPR+120BP起,深圳首套LPR+45BP、二套LPR+95BP起。
证券研究报告:《开年看地产:一线城市房地产市场韧性如何》
对外发布时间:2022年2月12日
(本文作者介绍:国海证券首席经济学家、中国证券业协会首席经济学家专业委员会委员,出版学术畅销书《房地产周期》(人民出版社)、《全球房地产》(中信出版社)。)