文/意见领袖专栏作家 刘玉书

美国人工智能军用和民用方面各有侧重,中国人工智能产业发展迅速。美国当前的人工智能发展从类别上主要分为军用和民用两块。军用方面,侧重机器学习、自主性、人机交互、伦理等方面的研究。综合目前开源的文献看,美国军用人工智能在实战方面的应用研究进展迅速。美国在军用人工智能快速发展的同时,民用人工智能也在飞速落地应用到不同项目当中。在人工智能项目的设置上,美国民用领域的研究主要是通过整合计算机、自动化、数学、统计概率、认知科学领域的成果,推动与智力有关的能力自动化。在研究范围上,逐渐从语音识别、语言翻译等进入到大数据分析、情报分析、基因组及医药、视觉与机器人学、无人驾驶与导航等各种领域。
我国人工智能在民用方面产业化发展迅速。2021年4月《人工智能核心技术产业白皮书》表明,我国企业在应用算法、开源开放平台、智能传感等核心关键技术方面已取得局部突破,其中寒武纪、地平线、思必驰等神经网络芯片实现量产并在安防、汽车、语音领域实现规模化应用;百度、阿里、华为、腾讯、旷视、科大讯飞、第四范式、京东等一批AI开放平台初步具备支撑产业快速发展的能力,其中百度AI开放平台已超260万开发者。此外,中国部分关键应用技术已居世界先进水平,其中视频图像识别、语音识别技术全球相对领先,人工智能论文总量、高倍引用的论文数量和发明专利授权量均在世界第一梯队。
自动驾驶领域美国全球领先,但中国步步逼近。2021年2月10日,美国加州交通管理局DMV发布全新2020年全年自动驾驶数据(MPI)。如图1所示,谷歌旗下的Waymo、美国通用汽车旗下的Cruise分别排名前两名。福特旗下Argo名列第五。中国自动驾驶公司AutoX、小马智行(Pony)分别为第三名、第四名。中国文远知行(WeRide)位列第六名。第八名为美国自动驾驶科技公司Nuro。

美国依然是全球人工智能创业热土,但中国紧随其后。2020年第二季度, 美国继续占据AI创业公司交易份额的主导地位。根据CB Insights 的统计,2020年第二季度,全球创业公司交易 份额累计72.273亿美元,其中美国占39.5%,中国紧随其后,占15.5%。图2是2020年第二季度全球人工智能领域最活跃的风险投资人排名,前10名均来自美国。美国依然是人工智能创业最活跃和最吸引相关风投的地区。

美国占有目前全球最多的高增长人工智能企业,中国部分企业进入全球顶尖阵营。2019年全球增长最快的人工智能公司中,美国30家、占60%;中国位居第二,14家、占28%。在全球增长最快的前15名公司中,美国占9家,中国3家,分别为乂学教育的松鼠AI、字节跳动和拼多多(图3)。

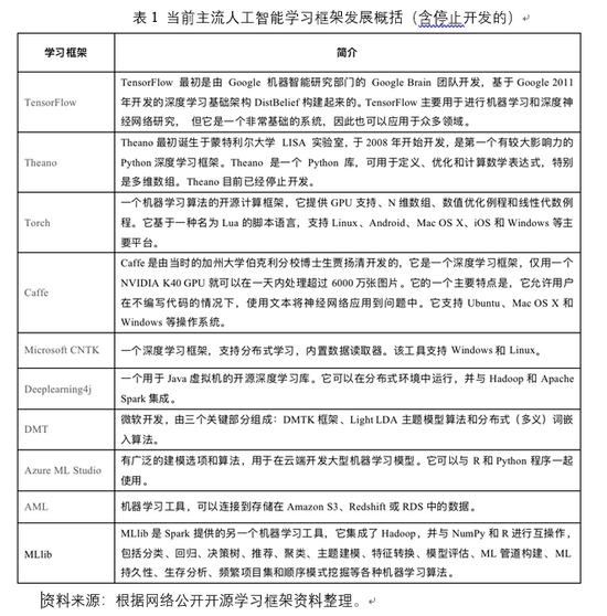
当前主流人工智能学习框架依然主要是美国的,这一点中国仍需加强。如表1所示,当前主流的人工智能机器学习和深度学习框架基本来自美国谷歌、微软、亚马逊、Meta(脸书)等大公司,或者主要由在美国的人开源和发起开源维护工作。人工智能的学习框架是人工智能产业的“地基”。为了进一步加强中国人工智能产业“地基”的稳定性,我国相关行业企业以及相关的产学研机构仍然需要进一步努力,积极推进相关基础研发工作。

同时,我们需要看到的是,虽然人工智能技术发展与应用在过去20年来有一定突破,但是总体仍处于“弱人工智能”阶段,即并不具备真正意义上的“智能”,也不存在“自主意识”,只是能够在确定性规则下解决特定的问题,离“强人工智能”还差很远。从这一维度看,在人工智能领域,中国实际上和美国是在同一条起跑线上,未来人工智能会在什么具体方面实现奇点的突破,始终是未知的。因此,中国的人工智能发展,我们一方面要积极缩小与美国的差距,另一方面应该加大力度支持我们自己的企业、科研机构和科学家门的各类试错尝试。很有可能,下一个层次的人工智能飞跃,是由中国推动的。
(本文作者介绍:中关村软件和信息服务产业创新联盟副秘书长)