文/新浪财经意见领袖专栏作家 卢平
我们预计,未来的政策松供给、不松需求,一方面,供给端房企融资微调,纾解资金困境;另一方面,需求端坚持“房住不炒”,强化预期管理。总体上,房地产的行业周期时间跨度更长、更平滑。

摘要:
中国的房地产市场自2007年以来大致经过了四轮周期。在这四轮周期中,前三轮周期较为相似,其上升段与下降段的时长约为1至2年,一个完整周期的市场约为2到3年。
然而,目前房地产市场所处于的第四轮周期却与前三轮周期大不相同。本次第四轮周期从2015年4月开始以来,一直延续至今,持续时间超过6年。
究其原因,异常主要出现在本轮周期的下降段上。本轮周期的上升段从2015年4月持续到2016年12月,总计20个月,与前三轮周期并无明显差异。而下降段则从2016年12月持续至今接近5年仍未明显反转。
自2017年以来,政府对房地产市场的调控重视程度前所未有,“房住不炒,一城一策”的强力调控改变了房地产市场原有的周期性趋势,政府管控房地产市场的决心空前之强,在经济压力下大幅转向的希望并不大。我们预计,未来的政策松供给、不松需求,一方面,供给端房企融资微调,纾解资金困境;另一方面,需求端坚持“房住不炒”,强化预期管理。总体上,房地产的行业周期时间跨度更长、更平滑。
一、四轮房地产周期
如图1所示,如果用70个大中城市新建住宅价格指数和百城住宅价格指数的同比增速来衡量,中国的房地产市场自2007年以来大致经过了四轮周期。在这四轮周期中,前三轮周期较为相似,其上升段与下降段的时长约为1至2年,一个完整周期的市场约为2到3年。


资料来源:Wind,北信瑞丰基金然而,目前房地产市场所处于的第四轮周期却与前三轮周期大不相同。本次第四轮周期从2015年4月开始以来,一直延续至今,持续时间超过6年。究其原因,异常主要出现在本轮周期的下降段上。本轮周期的上升段从2015年4月持续到2016年12月,总计20个月,与前三轮周期并无明显差异。而下降段则从2016年12月持续至今接近5年仍未明显反转。从图形上可以看出,住宅价格指数同比增速在经历2016年12月到2017年年底2018年年初的迅速下降后并未开始反弹,而是转入了一个缓慢下降的全新阶段。在这一新阶段,住宅价格指数同比增速的波动幅度较之前明显收窄,总体上处于缓慢下降的趋势。
除了总体趋势之外,如果我们分别考察一二三线城市的住宅价格指数同比增速,还能发现第四轮周期与前三轮周期的另一个不同之处。在前三轮周期中,一线城市的住宅价格指数同比增速几乎始终高于二线城市,二线城市则高于三线城市。换言之,在前三轮周期中,房地产投资的最佳选择是一线城市,最差选择是三线城市。在此次第四轮周期中,上升段仍然符合前三轮周期的规律,住宅价格指数同比增速一线城市高于二线城市高于三线城市。但在下降段,一线城市的住宅价格指数同比增速则出现了大幅的下降,在2017年下半年之后低于二三线城市,而且在接下来两年的时间里一直都被压制在0附近。二线城市的住宅价格指数同比增速也出现了不小的降幅,在2017年下半年后小于下跌幅度更加平缓的三线城市。在本轮周期中,出现了一线城市住宅价格指数同比增速低于二线城市,二线城市低于三线城市的全新局面。

从以上的分析我们不难发现,无论是总体趋势的拐点,还是一二三线城市增速排名变化的拐点,都出现在2017年下半年。因此2017年我国的经济政策及房地产政策就非常值得我们关注。
首先是在2016年12月14日至16日在北京举行的中央经济工作会议上提出了“促进房地产市场平稳健康发展。要坚持‘房子是用来住的、不是用来炒的’的定位,综合运用金融、土地、财税、投资、立法等手段,加快研究建立符合国情、适应市场规律的基础性制度和长效机制”。这是政府首次提出“房住不炒”的概念,政府在此后的房地产调控中也一直坚持这一路线。2017年3月17日,北京市住房和城乡建设委员会、北京住房公积金管理中心等五部门联合印发了《关于完善商品住房销售和差别化信贷政策的通知》,此次不仅上调首付比例,而且“认房又认贷”的房地产调控政策,在当时被称为北京史上最严调控政策。在北京的317调控新政出台几天内,石家庄、郑州、广州、长沙、保定等地也纷纷跟进,加码出台了各自的住宅限购限贷政策。2017年12月18日至20日在北京举行的中央经济工作会议则提出“加快建立多主体供应、多渠道保障、租购并举的住房制度。完善促进房地产市场平稳健康发展的长效机制,保持房地产市场调控政策连续性和稳定性,分清中央和地方事权,实行差别化调控”。
从上述政府的相关工作会议及政策不难看出,自2017年以来,政府对房地产市场的调控重视程度前所未有,“房住不炒,一城一策”的强力调控改变了房地产市场原有的周期性趋势,使得住宅价格指数同比增速并未反弹而是持续缓慢下跌。政府对一二线城市,尤其是一线城市的重点调控则改变了以往一二三线城市的房地产市场格局,强力压制住了一二线城市,尤其是一线城市的住宅价格指数同比增速。此外,在本次第四轮周期中,我国还遭遇了2018年中美贸易战以及2020年新冠疫情的巨大负面冲击,经济形势不容乐观。但在经济压力之下,政府并未放松房地产市场的限制,并未使用房地产市场刺激经济。由此可见,2017年以来政府管控房地产市场的决心空前之强,在经济压力下大幅转向的希望并不大。
二、房地产周期与相关政策
如图3所示,商品房销售面积累计同比,也即楼市的景气程度与房地产政策之间存在着明显的相关关系。当楼市升温时,房地产政策往往趋紧,而当楼市进入下行周期时,房地产政策则开始放松。

如图4所示,如果用工业增加值同比增速来衡量经济的景气程度,我们可以发现,经济景气程度与房地产政策之间也存在着明显的相关关系。当经济下行压力较大时,政府倾向于放松房地产政策,而当经济向好过热时,政府则倾向于限制房地产行业。

但在此次第四轮房地产周期中,政府的行为逻辑则与前三轮周期体现出了明显的不同。2020年初新冠疫情危机来袭,我国经济承受着巨大的压力。然而政府却并未像前三轮周期中一样放松房地产市场限制以刺激经济,而是坚持住了“房住不炒”的路线,各地方政府凡是涉及放松限购限贷、下调首付比例的政策都遭到了撤回。

从最近一年的相关政策来看,政府仍在反复重申“房住不炒”的路线,部分城市仍然在进一步收紧房地产市场调控。结合前述疫情期间被撤回的房地产市场放松政策来看,政府在疫情导致的巨大经济压力下,仍然没有房地产政策大幅转向的打算。由此可见,政府在本次第四轮周期中坚定“房住不炒”路线,调控房地产市场的决心空前坚定。因此,预计在未来中短期内,房地产政策不太可能有较大的放松,仍将维持偏紧的局面。

三、 “房住不炒”政策介绍
1、 “房住不炒”政策的背景

2016年年底,中央经济工作会议首次提出“房子是用来住的,不是用来炒的”,由此开启了“房住不炒”政策的征程。此后,相关部门陆续出台了与之相配套的政策,一套以实现“房住不炒”、抑制投机性住房需求为目标,以房企融资、购房者信贷等方面的限制政策为内容的房地产调控机制逐步形成。该政策的实施植根于深刻的经济社会背景。
其一,局部地区房地产过度投机现象的出现是“房住不炒”政策出现的直接原因。住房需求按目的可以划分为消费性住房需求、生产性住房需求和投资性住房需求。投资性住房需求中的投机需求是驱动房价脱离实际价值上涨的主要因素。当房地产价格持续上涨,在强烈的房价上涨预期下,住房的投机需求增加。住房投机需求的增加又通过供需机制导致房价进一步上升,房价上升又导致房价上涨预期进一步强化,从而形成一套正反馈机制,促使房地产价格与实际价值相背离。这部分投机需求过度膨胀,不仅会导致房价过快上涨,从而挤出刚需、生产性需求等其他需求,而且会增加房地产市场的脆弱性。因为一旦房价失去上涨预期,投机性购房需求便会迅速减少,导致房价大幅波动,对金融稳定产生不利影响。房价收入比是一个地方或城市家庭年平均总收入与所购房屋的平均价格的比值,常用于衡量房地产市场是否存在投机过度。根据世界银行的统计,如果房价收入比高于6,则意味着房地产市场投机现象较为严重。我国2000年-2010年不同收入群体的房价收入比显示,我国全国平均房价收入比超过6,房地产市场出现了一定的投机现象。

其二,商品房价格过快地上涨对其他购房需求产生了较大的挤出效应,产生了较大的不利影响。就房地产与其他金融资产对比而言,2007年以来,商品房价格涨幅一骑绝尘,较大的历史涨幅吸引了更多的投资者投资房地产,这些投资者不仅包括个人投资者,而且包括一些产业资本。就房地产与产业资本对比而言,2015年后工业企业利润总额增速便开始落后于商品房价格增速,这对我国经济的健康发展产生相当的不利影响。一方面,这使得很多产业资本退出实体经济,导致制造业投资增速的持续下滑。另一方面,这使得部分非房地产业的实体资本进军房地产行业。一如美的等制造业集团接连开设旗下的房地产公司,进入房地产行业,企图在房地产行业上分一杯羹。这或是2016年年底,政府提出“房住不炒”政策的重要原因。


2、“房住不炒”政策的主要内容



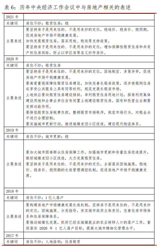
在7年的中央经济工作会议房地产相关表述的关键词中,“房住不炒”出现了5次,“长效机制”、“租赁住房”同样是多次出现的高频词汇。通过梳理历年“房住不炒”相关政策的表述与高频词汇,我们可以大致梳理出“房住不炒”的政策实现路径。从短期措施来看,“房住不炒”主要通过限购政策、房贷利率的调整来控制投机性需求的扩张。同时,政府还通过集中供地、房企“三道红线”等手段来限制房企的高杠杆、高负债的扩张道路,防范相关金融风险。就长效机制而言,一方面,政府注重保持政策的稳定性、连续性,以达到稳地价、稳房价、稳预期的目的,防范房价大幅波动带来的金融风险。
其次,我国不同收入层次人群的房价收入比差距较大,中低收入群体难以承受购房成本。为了满足中低收入群体的住房需求,政府大力推进租赁住房的发展。不断通过政策支持、税收优惠等手段,扩大租赁住房的优质供给,满足不同群体的租赁需求,以实现全体人民住有所居的愿景,促进房地产市场降温。
再者,房地产税收体系改革也是房地产发展长效机制建设的重要内容。2021年5月11日,借430 政治局会议定调“利用稳增长压力较小的窗口期着力推进长期制度建设”的东风,财政部发布消息表示,财政部等4部门在京召开房地产税改革试点工作座谈会,释放了房地产税正在稳步推进的政策信息。未来,房地产的顺利落地有利于从根源上压缩房地产投机行为的获利空间,促进更多空置的投机性房地产供给释放,从而促进房地产行业的健康发展。

3、“房住不炒”政策的实施
“房住不炒”已经连续5年被中央经济工作会议提及,标志其成为我国住房体制未来长期坚持的一条基本原则。但是,在“房住不炒”方针的贯彻与实施过程中,由于其他一系列因素的扰动,“房住不炒”政策的实施也存在一定的困难。

短期内,实施“房住不炒”政策防范房价过快上涨与稳定经济增长、烫平经济周期波动成为“鱼和熊掌”的两端,不可兼得。房地产是水泥、钢铁、玻璃、工业机械等众多产业链的需求端,对我国经济发展起着巨大的作用。据测算,房地产投资影响GDP增速0.6-0.7%,是我国经济发展的重要引擎。通过拟合各季度我国中央经济工作会议提及“房”的次数和会议召开前3个月的月均工业增加值增速,我们不难发现,在工业增加值增速高稳增长压力小的时候,会议提及“房”的次数相对更多,对房地产调控的态度较为坚决。而当工业增加值走低,稳增长压力较大时,会议提及“房”的次数相对较小,对房地产调控的态度会有所松弛。

就中长期而言,“房住不炒”政策的实施面临土地财政和“塔西佗陷阱”之间的取舍。一方面,在短期内,土地财政驱动经济发展的方式难以改变。地方政府通过拍卖土地,达到以地生税、以地生资、以地生租的目的,从而促进土地出让收益和一般公共预算的提升,进而促进基础设施和民生服务的改善,带动经济的发展。这一套经济发展模式驱动了许多地方经济快速发展,在短期内,难以摆脱对它的依赖。另一方面,房地产调控的频繁“摇摆”容易让调控政策陷入“塔西佗陷阱”。
短期内稳增长与控房价的权衡取舍与中长期“土地财政”发展方式与“塔西佗陷阱”约束的权衡取舍在一定程度上导致了房地产调控的波折与曲折,也决定了未来“房住不炒”政策在长期上贯彻态度是坚定、坚决的,但短期的政策呈现可能是渐进的、灵活且曲折的。如近期,在经济下行压力的加大的背景下,部分城市的房贷利率又出现下降的现象。这或许意味着,虽然“房住不炒”的政策导向不会转变,但前期房地产政策的高压态势有望阶段性地迎来边际放松,以应对房地产销售的过快转冷和经济的下行压力。
四、未来房地产走势
1、 房地产供需两弱,走势几何
1)需求端:见底回升,“房住不炒”下未来增长仍乏力
销售增速量价齐跌后,呈现见底回升态势。2021年前10月商品房销售面积及销售金额累计同比增速分别为7.3%和11.8%,较前9月增速分别下降4和4.8个百分点。
从30个大中城市商品房成交数据可以看出,近期一二三线城市成交面积均出现反弹。随着信用风险事件的悲观预期平复,预计短期内销售中枢将有所反弹。

房价同比有所收敛,悲观预期下购房意愿降低。10月商品房累计销售均价9749元/平方米,较年初降低-0.1%,同比下降3.1%,环比下降0.09个百分点,据70个大中城市商品住宅价格指数,一二三线城市增长均有所收敛,同比增速分别较上月降低0.3、0.3、0.5个百分点。
随着房企暴雷,一方面房企通过降价促销稳业绩,导致商品房销售均价环比下行,另一方面,信用风险持续发酵,房价下行的悲观预期导致居民购房意愿降低。伴随9月29日房地产金融工作座谈会上提出的“稳房价、稳预期”政策,预计后续预期和房价波动风险整体可控。


限购、房贷紧缩等政策下居民购房能力仍受限。房贷方面,多地按揭额度收紧导致前8月居民新增中长期贷款累计同比增长7.3%,增速较前7月下降5个百分点,房贷利率依然维持高位运行态势,首套房贷利率5.33%,二套房贷利率5.61%。
在“房住不炒”的政策原则下,考虑到多地调控政策和按揭额度的收紧短期虽然有轻微改善,但未来需求端居民购房能力依旧受限。

2)供给端:暂时遇冷,短期或将有所回暖
房地产贷款集中度管理常态化,房企融资端资金掣肘。前10月房地产到位资金累计同比增长8.8%,增速较1-9月回落2.3个百分点。在销售下滑和房贷额度收紧的背景下,房企的销售回款增速有所放缓,其中定金及预收款同比增长21%和9.7%,增速分别回落4.6和1个百分点。国内贷款累计同比下降10%,跌幅较前9月扩大1.6个百分点。受常态化房地产贷款集中度管理影响,个人按揭贷款和房企国内信贷等资金来源受限,占比较年初分别减少0.2和4.4个百分点,房企自筹资金偿债面临较大压力,占比较年初提升3.3个百分点。
在房价暂无上涨压力的背景下,信贷政策或将宽松以解决房企资金困境,同时销售回款也将逐渐恢复,预计短期内房地产资金面将有所回暖。


土地市场量价齐跌,成交面积与溢价率均走低。百大城市成交土地溢价率自4月以来连续下行,10月环比大幅下降32%,成交土地占地面积也在6月达到高点,结束了今年以来的持续攀升走势,10月环比下降30%。上半年首轮集中土拍加剧房企抢地,土地市场火热,高企的溢价率进一步压缩房企利润。目前在稳低价、让利房企的政策导向下,土地溢价率明显降低,但同时销售下行叠加恒大事件后房企融资压力加剧,房企拿地积极性开始降低,同时第二轮集中供地政策对房企资质、资金来源和竞价规则等方面进行限制,各大城市土地流拍率显著提升。
第二轮土拍遇冷是由于首轮土拍过热,短期内土地储备充足,伴随下半年土地溢价率将进一步得到控制,房企利润边际改善,“金九银十”滞后的拿地需求将得到释放,预计土拍市场或将缓慢复苏。

企业拿地后开工意愿较低,但竣工维持高位导致库存增加。前10月房地产开发投资额同比增速7.2%,较上月下行1.6个百分点。新开工面积进一步下探,前10月累计同比下降7.7%,连续4个月进入负增长区间。而竣工方面,前10月累计增速保持平稳为16.3%,继续维持高位,伴随需求下行,去库存渠道受阻,房企库存和去化周期均有所增加。
结合竣工高增速可以看出,房企开工主要受制于承压的资金链条,下半年伴随“保交付”政策的推进,预期维稳、商品房销售恢复常态后,房地产库存去化周期趋于下降。




2、未来政策走势:松供给、不松需求
房价、土拍、经济下行等利空因素推动政策放松。面对恒大事件后销售需求乏力的房价下跌风险,土地流拍带来的地方财政紧缩,以及经济下行压力等利空因素,政策有望边际宽松,但主要目的在于为房企融资纾困。
未来可能的政策举措包括:
1)供给端:房企融资微调,纾解资金困境
通过窗口指导,扩张开发贷。目前多数银行距“房地产贷款余额占比上限”和“个人住房贷款余额占比上限”两条红线仍有一定宽松空间,两条红线均未触及的银行主要包括工行、农行、中行、交行、浦发、民生、光大、平安、华夏、南京、宁波、西安等,同时房地产开发贷余额与个人住房贷款余额二季度同比增速均持续下滑,其中开发贷同比已经回落至2.8%的低位,存在较大的扩张空间。未来央行或将通过窗口指导,放松银行开发贷审批限制,缓解房企短期流动性问题。


2) 需求端:坚持“房住不炒”,强化预期管理
一方面,要坚守“房住不炒”的前提,传递“大而不能倒”不成立的信号,未来高风险企业的淘汰退出与市场出清的趋势明确,政策将引导房地产行业实现龙头兼并、结构优化的高质量可持续发展。
另一方面,当下“稳房价、稳地价、稳预期”的提出具有重要意义,保质保量完成楼盘交付,以避免楼市烂尾引发的信用风险扩散,同时强化预期管理,稳定房价预期,保证房产在银行和信托资产端的抵押价值,从而有效避免实体经济向金融体系风险传导而造成系统性风险的蔓延。
(本文作者介绍:北信瑞丰基金首席经济学家)