文/新浪财经意见领袖专栏 建信信托
下行压力增大 审慎稳健配置
9月,从宏观经济层面,到行业政策,再到经济个体,有几类热点事件需要思考。美国加息预期持续升温,中国货币政策收紧速度慢于美国,会否造成国际资金离场?限电减碳及碳中和对企业、产业链上下游价格和CPI走势将产生怎样的影响?恒大风险事件影响不容小觑且波及行业,是否会引发系统性风险?这些问题我们将在文中详细分析。

结合对于这些焦点问题的思考,我们认为,10月宏观流动性仍将维持宽裕平衡;债市未见拐点信号,短期仍可能是震荡行情;权益市场风格切换提速,关注重点仍为高景气度和低估值板块。投资策略保持谨慎态度,拒绝盲目追逐热点,继续维持大类资产标配思路。
一、经济增速持续承压
上半年我国GDP超53万亿元,同比增长12.7%;8月经济数据继续降温,尽管也受到疫情反弹、汛情等短期因素些许影响,但更主要是金融信用政策收紧、房地产调控不断升级、大宗商品成本上升等中期因素导致。

从8月国内经济增长数据和全球主要机构对我国经济增速预测结果公布的情况来看,下半年经济增速持续承压的状态不变,预计全年大概率实现8%以上的增速,与年初预测有所调减,“双限”实施则会在短期内进一步加大经济下行压力。
二、 热点事件影响几何?
1、 恒大风险事件影响不容小觑且波及行业,是否会引发重大金融风险?
恒大事件的影响已在股债两市有所体现。股市层面体现银行股、保险股持续下跌,地产产业链也不能幸免(如东方雨虹);近期债市层面则体现为信用债持续下跌,市场风险偏好下降。
但总体上,市场舆论并不认为恒大事件会触发中国的“雷曼时刻”。主要原因有如下三点:
1. 国家对重大金融风险容忍度较低,主要金融机构对房地产风险的压力测试较为充分,不会形成无序的风险扩散。监管层也一直强调要防范“因处置风险而形成的风险”。
2. 风险较大的房企数量少、踩三条红线的主流房企低于10家,大型房企普遍财务指标健康。
3. 主流观点仍判断房价不会系统性下跌,如有风险也主要显现出特异性特征。
受影响的行业主要有三大类,一是相对关联性更强的其他民企地产公司(因信贷收缩出现现金流紧张);二是在房地产领域有大量风险头寸的金融机构(2021年中报显示,恒大对金融机构有息负债涉及约20家,因此总体风险较小);三是建筑、建材、家具、家电等地产产业链相关公司,尤其对公业务占比较大的企业。
2、 限电减碳及碳中和对企业、产业链上下游价格和CPI走势将产生怎样的影响?
9月,工业生产受到较大影响,数据上或将在当月经济数据上有所体现,供给层面的约束会进一步推动价格上涨,PPI等偏上游的价格指数将持续保持高位。
产业链利润预计会继续向上游倾斜,上游价格保持在高位的时间将超出能耗双控严格执行之前的预期,而下游价格能否传导给终端消费者,主要取决于商品的弹性。目前来看,PPI对CPI的传导并不通畅,一方面是农产品(猪肉)拖累CPI,另一方面是居民收入不振的情况下,消费品价格难以大幅上行。
新能源车、光伏、半导体等高景气度行业对于上游原材料的需求持续增长,而相关原材料的采掘和生产也具有高耗能的属性,所以双限对成长板块的影响较大,这也是最近成长股下跌的逻辑支撑。
3、 美国加息进程的潜在影响有哪些?如果中国货币政策收紧速度慢于美国,会否造成国际资金离场?
9月22日召开的美联储议息会议的会后声明中,首次更新了有关缩减资产购买(TAPER)指引。如有可能,11月宣布TAPER落地,并于12月实施,市场预期明年或将加息一次。从历史经验来看,美联储加息一般在美国国内经济的上行周期中,对资产价格的影响为:美债收益率上行,美股上涨。对美元指数而言,如果全球经济复苏,则美元指数相对偏弱,反之美元指数偏强。
当前阶段与历史上的加息周期相比,不同之处在于:一、疫情期间各国均实行宽松政策,而经济复苏后美联储并未收紧货币政策;二、美股PE处于历史高位,标普500股息率处于历史低位,接近2000年科网泡沫巅峰水平;三、全球经济复苏接近短周期顶部。
再看国内经济和政策,疫情期间央行货币政策的宽松程度远远小于美国。考虑到上半年经济复苏高点时央行未有明显收紧动作,因此在四季度稳增长压力逐步增大、CPI低迷的情境下,央行收紧货币政策的可能性较小。
外资投资A股的长期逻辑是看好中国经济增长以及相对稳定的政策,短期影响逻辑则包括全球流动性、A股估值等。从历史经验来看,美联储加息并不会直接导致A股下跌或外资流出。但是,美债利率作为全球金融资产定价的锚,仍然需要给予足够重视,特别需要关注高估值资产的估值收缩压力。对于A股而言,应主要关注美债收益率和美元指数是否会超预期上行,如果两者出现上行,则A股特别是外资偏好的茅指数将会承压。
三、 市场回顾与投资建议

1、权益资产:维持标配
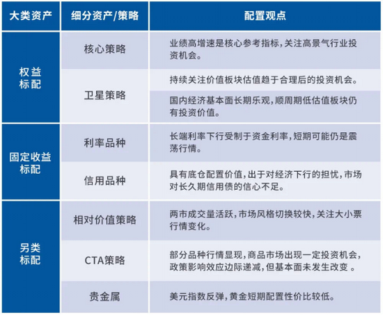
9月两市成交继续维持日均万亿以上高位,但较之前有所回落,下旬以来北向资金小幅流出。9月指数经历了震荡调整,中证500在创下近6年新高后开启一定回调,沪深300及上证50为代表的大盘蓝筹呈现上涨态势,创业板50指数下跌后有所企稳。短期来看,市场仍在调整波动阶段,建议在密切关注价值成长风格表现相对变化的同时,做好板块之间的均衡配置。
从目前情况来看,市场仍将围绕电力供给缺口、大宗商品涨价、专精特新专题及价值风格回升等焦点进行主线配置。根据近期市场走势,成长风格可能处于短期高位,我们建议在对医疗消费等核心板块估值回落保持关注的同时,对基本面边际改善做好验证;对于高景气行业,应关注三季报业绩兑现及产业政策后续发展;周期板块近期调整明显,在供给限制和大宗商品保供稳价双重逻辑作用下,博弈情绪或将导致波动加大。
2、 固定收益资产:维持标配
9月,利率端继续维持震荡走势,赚钱效应不明显,但整体结构性资产荒的格局没有改变。我们认为,当前影响市场走势的核心因素仍是政策的扰动,收益率方面主要面临两方面的矛盾:上行的矛盾主要是宏观政策更注重结构调整而非增速,央行9月7日发布公告称,“今后几个月流动性供求将保持基本平衡,不会出现大的缺口和大的波动”,之前市场降息降准的预期因而落空;下行的矛盾主要是局部地产信用风险释放下,市场对政策纠偏及为防范次生风险的流动性释放预期仍较高。
信用端在风险事件的冲击下,利差走扩,出于对经济下行的担忧,市场对长久期信用债的信心不足,但信用债仍具有底仓配置价值。利率债方面,我们判断,长端利率下行受制于资金利率,短期来看仍将呈现震荡行情。
利多因素方面,8月经济数据超预期下行,利率总体进入下行周期,货币政策预计仍将以稳中偏松为主,并坚持“以我为主”的基调,受美联储收紧的影响较小。另外,今年以来城投债务增速下降,融资结构有所改善,风险有所收敛;周期行业盈利改善,偿付能力提升,但不同行业仍有分化。
利空因素方面,四季度财政政策如果发力,或对利率造成一定上行压力;前期理财新规的影响对市场情绪的冲击目前还未消退,随着资管新规过渡期临近结束,监管政策带来的诸多影响仍需密切跟踪;信用债利差和绝对收益率仍较低,若银行理财配债需求下降,供需层面对信用债估值仍有冲击。
3、 另类资产:维持标配
另类资产方面,须关注相对价值策略及CTA策略的配置价值。
相对价值(量化对冲)策略:市场风格趋于均衡,新能车、光伏、有色、能化等板块依旧活跃,医药、消费、金融等板块有所反弹;两市成交量继续保持活跃,成交额连续多日破万亿;9月中旬以来,中小票走势有一定幅度回调,需加强对市场风格切换的关注;继续动态跟踪基差升贴水的情况,本期建议标配相对价值策略。
CTA(管理期货)策略:美联储最新FOMC决议发布,通胀和就业的影响仍在,缩债、加息立场激进;国内政策调控对商品市场的边际效应递减,动力煤、甲醇、纯碱等商品价格创历史新高;商品波动率逐步抬升,CTA策略净值逐步反弹,本期推荐继续标配CTA策略。
黄金:美联储缩债、加息立场激进,美元指数反弹,黄金短期配置性价比仍然较低。
四、资产配置观点与10月投资方向总结

(本文作者介绍:建行集团一级子公司,致力于打造一流全能型资管机构)