意见领袖丨中银研究
作者:李佩珈
构建良好的公司治理准则不仅是构建现代金融企业制度的核心,也是防控金融风险、维护金融稳定的重要抓手。董事、监事作为金融机构公司治理中的主体,其履职的主动性、科学性将直接关系到金融机构公司治理机制的成效。2021年5月,银保监会发布了《银行保险机构董事监事履职评价办法(试行)》(以下简称《办法》),从履职评价的内容、制度、程序等方面提出了更全面、详尽的要求。未来,商业银行在强化董事监管履职硬约束的同时,也要注意增加“软激励”,提高其履职的主动性,并不断完善配套支持体系,为董事、监事更加尽职、勤勉、独立、专业和合规地履职创造条件。

一、政策出台的背景与目的
(一)构建良好的公司治理水平是防范金融风险、维护金融稳定的重要抓手
提高公司治理水平是促进银行长期稳健经营的基石和保障。近年来,部分民营和中小金融机构风险频发,出现了安邦、华夏人寿、天安人寿、天安财险、易安财险、新时代证券、国盛证券等被银保监会接管的新现象,其主要与部分大股东通过关联交易进行不当利益输送等有关,根源都在于公司治理机制失灵。党的十八大以来,监管部门将完善公司治理作为整治金融市场乱象、防范化解金融风险的重要突破口,先后出台了《商业银行公司治理指引》(2013年7月)、《商业银行股权管理暂行办法》(2018年1月)、《银行保险机构公司治理监管评估办法(试行)》(2019年11月)、《健全银行业保险业公司治理三年行动方案(2020—2022年)》(2020年7月)等多个关于公司治理的文件。这些措施已经取得了明显成效,近年来我国金融风险已趋于收敛。
然而,诸多现象表明持续提高商业银行公司治理水平工作依然任重而道远。一方面,经济金融形势出现新变化。随着我国金融改革进入深水区,我国金融市场规模日益庞大,关联度、复杂性明显上升,要求银行要深入经济金融发展的新趋势,强化风险识别、预警和防范能力。与此同时,大变局下我国面临的不确定性和不稳定性因素都将明显增多,如何有效防范外部风险对我国金融机构提出了新挑战。另一方面,当前我国商业银行公司治理依然存在诸多短板。银保监会《2020年银行保险机构公司治理监管评估结果总体情况》显示,当前商业银行公司治理主要存在七个方面的问题,即党组织对重大经营管理问题参与不足,中小机构存在股权关系不透明不规范,部分机构风险内控管理方面存在不足,关联交易治理方面存在严重薄弱环节等。
(二)提高董事监事履职质效是提高公司治理能力的重要环节
银行股东和经营者之间的委托代理关系是公司治理的核心,董事、监事及经营层的积极履职是良好公司治理的重中之重。从国际公司治理实践看,董事会不仅要对管理层的绩效进行考核与评价,还要对董事会自身和董事会成员的个人表现进行评价。为此,国际金融监管组织都对董事、监事的履职能力提出了明确要求。例如,巴塞尔银行监管委员会《银行公司治理原则》(2010年版)提出,董事会成员在履职资质方面,要更加注重专业素养及履职能力;有效监督高级管理层,要求其行为符合既定的战略规划、风险偏好等。
与此同时,国际大银行也普遍重视对董事监事的履职表现进行评价,并建立了制度化的评价办法。例如,花旗银行通过“公司治理专门委员会”等形式,定期对董事会成员的表现进行评价。董事会下设风险管理等 7 个专门委员会,董事需要在专门委员会上就相关议题发表意见,董事会每年对董事履职时间、履行效果等进行评估。汇丰银行则对不同级别、不同岗位独立董事工作时间提出了差异化要求,要求普通独立非执行董事的工作日为每年 75天,专门委员会主席及风险管理委员主席的工作时间则分别为 100个和150 个工作日。日本三菱金融集团董事会则要求董事监事每 3 个月要向董事会报告履职情况。
(三)我国董事、监事等治理主体的履职能力有待进一步提升
我国从2007年就开始了对董事监事履职评价的探索。2007年,银保监会出台了《保险机构独立董事管理办法》,此后又在2010年前颁布了《商业银行董事履职评价办法》(以下简称“老办法”)。此后我国又于2018年对《保险公司独立董事管理暂行办法》进行了修订,出台了《保险机构独立董事管理办法》等。当前,各家商业银行均建立了董事监事履职评价体系,但仍有进一步提高的空间。一方面,董事监事履职的主动性有待提高。根据银保监会披露的信息,当前有的机构董事盲目屈从于提名股东或董事长个人意志,独立性严重缺失;有的履职意愿不足,工作流于形式,长期不出席重要会议或不发表实质性意见。另一方面,履职能力需要进一步提高。当前经济金融形势复杂多变,金融与科技加速融合,银行高管传统管理经验面临诸多挑战,再加之我国董事监事在人员构成方面的长期短板,这影响了其履职能力的发挥。据相关资料,2018年我国城商行独立董事人数占董事总人数的27%,与国际先进银行存在差距。欧美银行独立董事占比大多超过50%,花旗银行独立董事占比更是高达 93%。此外,履职缺乏制度性保障。不少独立董事往往在每年4次董事会前获得一份会议材料及季度报表等,难以对决议事项做出清晰判断,这也使得不少独立董事不愿在履职上发挥主观能动性。
二、政策的主要特点
特点一:厘清履职评价的责任主体,丰富履职评价内容
《办法》承接了此前出台的《商业银行董事履职评价办法(试行)》的体例和内容,同时结合国际经验和我国实际,对履职评价办法进行了完善。一是更加强调党在公司治理中的作用。《办法》要求担任党委成员的董事监事,应当在决策和监督过程中严格落实党组织决定等,这是我国公司治理的独特优势,有利于将党的领导与公司治理有机融合。二是明确了监事会对董事监事的履职评价工作承担最终责任,这一规定意在强化监事会在内部监督中的作用。三是对董事长、监事会主席、执行董事、独立董事、外部监事等各类主体的履职责任提出更分类要求,并要求独立董事、外部监事每年在银行保险机构工作的时间不得少于15个工作日,董事会风险管理等委员会主任委员工作时间不得少于20个工作日。
特点二:顺应全球公司治理新趋势,构建更加多维的评价体系
相比“老办法”,《办法》对董事监事履职评价的维度更加多元,要求至少包括履行忠实义务、履行勤勉义务、履职专业性、履职独立性与道德水准、履职合规性这五个方面,而在此前仅要求其履行忠实义务、履行勤勉义务(表1)。之所以加入对董事监事在专业性、独立性与道德水准和合规性三方面能力的考察,主要与全球公司治理出现的新趋势、新变化有关。当前,全球公司治理理念正由传统的“股东至上”向“利益相关者”转化。特别是在碳中和发展背景下,可持续发展理念已深入人心,要求银行将绿色、环保、气候等社会责任纳入公司治理框架中。这既是商业银行的社会责任,也是商业银行发展的新机遇。与此同时,相比国际大行,我国商业银行董事、监事独立性不足,专业能力偏弱。因此,加入对董事监事独立性、合规性和专业性的考察是我国银行公司治理进一步与国际接轨的体现。
表1:董事监事履职评价维度

资料来源:作者整理,中国银行研究院
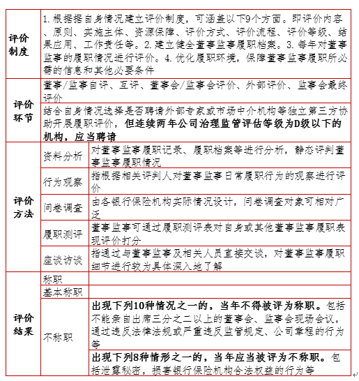
特点三:增加履职评价的重点内容,完善履职评价的程序和方法
《办法》以列举的方式明确了董事监事履职中应当关注21个方面的重点内容。相比“老办法”主要集中于关联交易、信息披露等7个方面的评价内容,新《办法》的评价内容更加细致、全面和具体,尤其是其大幅增加了关于战略规划、风险管理、重大投融资项目、资本管理和资本补充、股权管理、内部控制有效性、薪酬奖励与设计、数据报送质量、消费者权益保护等内容。这些新增评价内容内涵丰富,意在解决过去一段时间我国银行经营管理中的突出问题。
以股权管理为例,近年来部分中小金融机构出现了股权结构不清晰,违规代持以及滥用股东权利损害银行利益等现象。因此,《办法》要求“完善股权结构和内部治理架构,加强股权管理”。事实上,针对商业股权管理问题,银保监会已于2018年1月发布了《商业银行股权管理暂行办法》,其旨在加强股东资质的穿透审查,加大对违法违规行为的查处力度,规范股东行为等。
表2:董事监事履职评价的重点内容

资料来源:作者整理,中国银行研究院
与此同时,《办法》还就董事监事履职评价的评价形式、环节、方法及结果运用等提出更细化、全面的要求,尤其是对评为“不称职”的几种情况做了详细说明,这使得履职评价更容易落地。例如,其办法强调出现下列10种情况之一的,当年不得被评为称职。包括不能亲自出席三分之二以上的董事会、监事会现场会议,违反法律法规或严重违反监管规定、公司章程的行为等;出现下列8种情形之一的,当年应当被评为不称职(表3)。
表3:履职评价的制度、程序及方法

资料来源:作者整理,中国银行研究院
特点四:加强评价应用与监督管理,强化履职行为的整改和问责
《办法》要求银行保险机构强化履职评价结果的有效应用,引导董事监事改进履职行为。具体来看,董事监事履职评价结果为“基本称职”的,限令其在一定期限内加以改进。对结果为“不称职”的,要强化问责,追究相关责任(表4)。与此同时,《办法》提出银保监会及其派出机构将通过开展专项检查、建立年度履职评价监管档案等方式对银行保险机构董事监事履职评价工作进行监督,并将其作为监事会履职情况的重要依据,在公司治理评估、市场准入等方面强化评价的运用。相比2010年版的“老办法”,《办法》更强调加快履职行为整改,强化问责以及扩大评价结果应用范围等。
表4:履职评价结果应用

资料来源:作者整理,中国银行研究院
三、主要影响
一是有利于激发董事监事履职的主动性。实现良好公司治理,履职能力是基础,履职动力是关键。从各国公司治理实践来看,履职动力取决于激励机制和约束管理的完善程度。《办法》强调要做好董事监事评价结果的反馈与应用,将评价结果与各治理主体的准入和退出挂钩,尤其是强化对“评为不称职”董事监事的问责,这有利于形成履职评价的“硬约束”,压实董事监事履职的责任,促进其提高履职的主动性。与此同时,办法还要求银行保险机构为董事监事履职创造必要的条件,这也有利于增强其履职能力。
二是有利于提高董事监事履职的科学性。近年来,银行保险机构被监管处罚的案例明显增多,这一问题表面看因为风险管理意识薄弱、风险管控能力不强,但深层次原因是董事监事等治理主体履职能力不能适应市场的变化。《办法》对董事、监事履职的准入条件及工作表现等提出了更详细、严格的要求,尤其是要求要增强专业性、独立性与道德水准和合规性等,这将促进治理主体更加尽职、勤勉、独立、专业和合规地履职,促进其提高科学决策能力。
三是有利于形成董事监事履职的合力。良好的公司治理需要“三会一层”充分发挥各自作用,形成相互制衡、互为补充、协同配合的运行合力。任何一方治理主体的缺位、越位或未按定位发挥作用,将造成制衡失效或制衡过度。《办法》进一步明确了董事长/监事会主席、执行董事、独立董事/外部监事、职工董事/职工监事应承担不同的履职要求,确立各自的职责边界,这有利于各治理主体各司其职、充分协作,促进各项决策的科学化、规范化、民主化。
四、相关建议
一是强化党的领导,促进党建与董事监事高效履职有机结合。坚持党的领导是我国特色公司治理制度最本质的要求,金融机构要将党的领导作为深化公司治理的根本遵循。第一,坚持党委领导规范议事决策。将党委研究讨论作为重大决策的前置程序,切实发挥党委“把方向、管大局”的关键作用,发挥好党委委员“一岗双责”作用,在坚持党委规范运行的基础上促进治理主体履职到位。第二,将社会责任更多在公司治理中体现。将支持绿色发展、乡村振兴等国家重大战略与金融机构自身发展战略有机融合,将社会责任投资原则纳入银行经营的各环节。
二是完善董事监事履职评价办法,促进其主动、科学地履职。第一,完善董事监事考核评价办法。合理制定董事监事日常履职考核制度,将工作时间、参会情况、发表意见等纳入考核,并与董事监事的薪酬挂钩。第二,建立履职档案。详细记录董事、监事工作档案和尽责履职情况,包括出席会议次数、履职时间、会议提出意见情况等。第三,强化薪酬方面的“软激励”。对董事监事考核结果优秀或做出重大贡献的(例如在监督履职中发现重大风险隐患并挽回资金损失),应给予奖励,提高其履职的主动性。第四,严把董事监事及高管人员的“准入关”,将廉政因素纳入任职资格的考察范围。
三是强化监事会监督权,更好发挥其内部监督作用。《办法》要求监事会对董事监事履职承担最终责任,未来要落实这一规定,赋予监事会更大的监督权。第一,强化监事会履职相关权利, 包括对知情权、重要业务的否决权等。第二,充实监事会的监督力量,对监事及监事会办公室人员在人员配置及专业知识结构上做出合理配置。第三,拓展监事会履职手段,强化监事列席会议制度,加强与外部审计机构和监管部门的联系等,通过对银行的经营活动、财务状况、董事会成员行为进行全方位监督,更好地发挥内部监督作用。
四是强化信息沟通,为董事监事高效履职创造条件。充分保障各方董事,特别是独立董事和外部监事能够及时获取信息,对董事会会议的议题有全面而深入的了解,鼓励其从重在听会和投票,向事先审阅、现场讨论转变,提高其建议决策的科学性。
(本文作者介绍:中国银行总行一级部门。研究领域涵盖全球经济、国际金融、宏观经济与政策、金融市场、银行业发展等。)