文/新浪财经意见领袖专栏 建信信托
经济增速承压,坚持均衡配置
近一个月以来,资金利率宽松。在普遍结构性资产荒的形势下,信用债配置的需求旺盛,债市在金融市场中可谓一枝独秀。经济层面政策密集发布,主线基调仍是推动市场改革与支持实体小微企业;权益资产继续偏向中小盘风格演绎;商品市场持续高位震荡,场内资金损耗严重。国内主要资产收益率总体排序为:
利率债>信用债>现金>0>黄金>A股>商品

权益市场方面,我们上期判断投资机会主要是结构上的,随着结构性分化的行情逐步走向极致,市场将越发脆弱,暴涨暴跌的概率逐步变大,本期A股继续演绎分化行情,中证500指数收平,沪深300及中证800大幅下跌超过4%,中证1000大幅上涨3.31%。
债市方面,我们上期判断债市短期风险较小,跟随市场是较好的选择,但是中期仍需谨慎对待,本期受益于宽松环境,收益率曲线长短端均出现上涨,中债短期财富指数上涨0.73%,中长期财富指数上涨2.09%。
自7月19日至8月20日,海外市场表现突出。海外股市受益于经济持续复苏和美联储等海外央行仍保持宽松政策的影响,本期维持上涨趋势。
大宗商品方面,北美活跃油井数量升至去年4月以来最高水平,叠加美元走强、中国和欧洲的名义需求不明朗,纽约原油本期大幅下跌超过10%,净多头持仓也降至10个月最低水平。本轮需求冲击外溢,带动铜、金也小幅下跌。

8月26日中央财办副主任韩文秀答记者问时表示,共同富裕不搞“杀富济贫”,继续把做大蛋糕和分蛋糕两件事办好,及时纠正了市场对政策的错误解读。展望9月,随着政策落地,市场对“共同富裕”和涉及民生刚需等政策的误读将持续纠偏。综合来看,影响大类资产配置的因素主要集中在如下三大方面:
一、经济增速持续承压,关注短期扰动因素消退后的动能恢复。
二、货币操作量宽价稳,信用风险对市场的压制将继续有序释放,财政边际发力。
三、中报如期兑现,密切关注产业政策调整动向。
具体到大类资产的配置,我们将重点关注如下三点:
- 成长股和价值股的结构性分化将如何收敛?
- 债券市场的宽松趋势是否可以延续,宽信用还有多少空间?
- 两市成交连续三十日破万亿,相对价值策略强于CTA策略的态势是否还将持续?
一、大类资产影响因子分析
1、经济增速持续承压,关注短期扰动消退后动能恢复
8月受疫情和政策等因素影响,经济短期扰动因素较大,导致8月PMI延续回落,服务业为代表的非制造业反应较为明显。预计国内三季度GDP增速在6.5%以下的概率增大,需进一步密切观察扰动因素消退后经济恢复动能情况。比如消费方面,各地散点疫情已显著缓解,随着中秋国庆假期临近,本轮疫情对国内消费的冲击是否会明显减小;投资方面,地方债发行提速稳定基建投资预期,四季度竣工是否将回暖;供给方面,上游原材料涨价和下游需求不足仍在抑制中游生产环节,相关政策落地对缓解阶段性供需矛盾的有效性情况。
2、货币操作量宽价稳,信用风险对市场的压制将继续有序释放,财政边际发力
在上期资产配置报告中,我们明确表达了“紧信用压力消退,货币政策料将维持中性偏松,财政政策成为更关键变量”的观点。8月份随着中央财经委员会第十次会议强调,要处理好“稳增长”和“防风险”的关系,避免发生次生金融风险,信用风险对市场的压制将继续有序释放。
货币方面,为配合政府专项债起量,8月央行始终保持“合理充裕”,市场利率围绕政策利率波动,其中包括缩量续作6000亿元MLF,以及相比7月提前开展的增量500亿元逆回购操作,显示出更为积极的资金面维稳态度。预计9月份MLF将小幅缩量或等量续作,价格保持平稳,且四季度仍有降准释放流动性的空间。
考虑到当前出口动能下降,地产严监管始终如一,财政政策继续发力布局跨年度和跨周期调节,虽然由于去年基数原因,预计社融增速下行趋势不变,但后续政府专项债起量预期下,本轮信用周期下行的“社融拐点”渐行渐近。
3、中报如期兑现,密切关注产业政策主线调整动向
二季度流动性宽松基本面疲弱的局面,造就了科技成长及中小盘的超额收益。随着中报兑现,Wind全A指数上市公司的上半年净利润同比增速达到43.6%,整体盈利维持高增长,但增速最高的行业主要集中在上游资源行业,高景气投资风格的背景下,成长风格占优,周期风格也存在机会。在十四五规划以及2035年远景目标的政策驱动下,科技创新、绿色环保和共同富裕的三条产业政策主线,将对当前结构性行情产生重大的影响。
二、9月资产配置策略与投资建议
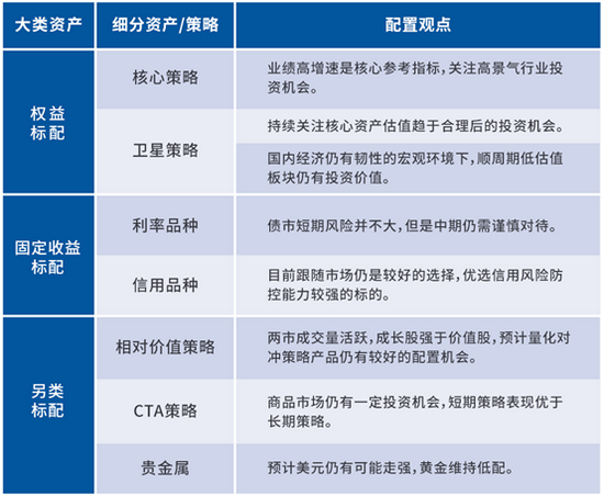
1、权益资产:维持标配
8月,股市成交情绪高涨,连续日均成交额破万亿之上。风格上则继续分化,结构性行情依旧,大盘蓝筹及前期涨幅过大的成长风格表现较差,而以中小盘为主的中证1000指数走势较好。随着全球央行年会上鲍威尔对Taper的偏鸽派讲话落地,市场预期短期内仍会维持流动性偏宽松的现状。综合来看,目前A股不存在系统性风险,我们维持“权益资产仍具有配置机会”的判断,建议保持弹性仓位和均衡配置。
政策驱动下,未来小盘成长股仍有较好获取超额收益的机会。2021年7月政治局会议明确了发展“专精特新”企业的方向,此类中小企业专注于产业链某个环节,具有专业化、精细化、特色化、新颖化的特点。在此配置趋势下,我们建议挖掘相关领域具备国产替代战略发展潜力、同时中报业绩利润率增速优秀的中小企业,对科技制造领域的细分行业龙头保持关注。
对于前期涨势好的上游资源品及高景气度热点题材,诸如新能源车、光伏、军工等,短期内随着估值趋高,会有波动加大的风险,建议关注业绩与估值的匹配度;对于年初抱团的核心资产,关注估值趋于合理后的投资机会。同时,我们也建议重点关注各行业景气的边际变化,在适度把握估值回调后机会的同时,时刻做好仓位的均衡配置。
2、固定收益资产:维持标配
债券市场仍是利多因素强于利空因素。
利多因素方面,目前来看市场加仓热情仍在。市场机构在降准之后的配置有较大幅度的加速,且加仓仍在继续;其次,资金利率稳定,在普遍结构性资产荒的形势下,信用债配置的需求旺盛;城投债方面,银保监会下发城投15号文执行细则适度纠偏,核心要求在于防范系统性风险,对于城投市场并非采取“一刀切”的态度。细则发布后,前期市场紧张情绪相对缓解,因此,债市风险短期来看并不大。
利空因素方面,一是目前信用利差仍然维持低位,对于新配置资金的压力较大;二是对于部分有信用瑕疵的主体,市场出清的进程仍未结束,这对于信用债配置来说仍然是需要时刻注意防范的风险。
3、另类资产:维持标配
另类资产主要以策略配置为主,着重获取α性质的投资机会。
相对价值(量化对冲)策略:中证500期货IC目前基差贴水扩大至10%左右,对冲成本较之前有所增加,处于历史平均水平;两市成交量活跃,成交额连续多日破万亿;成长股强于价值股,新能源车、光伏、半导体、有色、稀土、军工等板块持续活跃;中小票走势强于大盘蓝筹股,预计量化对冲策略产品仍有较好的配置机会,本期建议维持高配。
CTA(管理期货)策略:海外疫情反弹,影响全球经济复苏进度,美联储在经济和就业充分恢复之前维持低利率;商品市场经过前期调整后逐步企稳,煤炭延续强势,有色、化工等板块有望出现反弹行情;国内政策调控对商品市场的边际效应递减,商品市场走势依旧在通胀和政策调控之间博弈;CTA策略赚钱效应一般,短周期中高频策略表现强于长周期策略。综上,商品市场仍旧存在阶段性的投资机会,本期建议维持标配。
黄金:美国实际利率低位震荡,美元指数逐步反弹,黄金短期配置性价比较低,本期维持低配。
三、资产配置观点与9月投资建议总结

(本文作者介绍:建行集团一级子公司,致力于打造一流全能型资管机构)