意见领袖丨中银研究

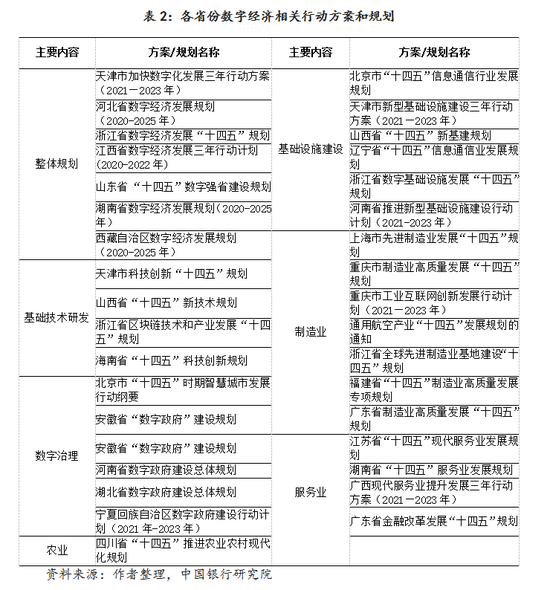
8月19号,天津市发布《天津市加快数字化发展三年行动方案(2021-2023年)》,从释放“津产发”平台产业数据价值、培育数字产业化发展新动能、推动传统产业数字化转型升级等多个方面进行布局,目标到2023年数字化发展整体实力进入全国第一梯队。不仅是天津,今年以来国内各省市陆续出台数字经济相关的行动方案和规划,从多个方面推动地区数字经济发展,进一步加快各地区数字经济与实体经济深度融合。主要关注点如下。
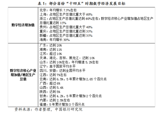
第一,数字经济规模持续增长,成为推动经济高质量发展的关键支撑。2020年,全球数字经济规模达到32.6万亿美元,其中中国数字经济规模达到5.4万亿美元,位居世界第二,占GDP比重为38.6%,同比增长9.6%,增速为全球第一。目前共有26个省市在“十四五”规划纲要中结合地区实际设定了“十四五”时期数字经济发展目标。产业基础较好、数字化转型较快的地区目标设定的相对较高,比如广东、江苏、湖南、浙江等地数字经济核心产业增加值占地区生产总值的比重要高于10%的国家目标;而数字化发展基础相对较弱的地区,比如山西、陕西、甘肃、内蒙古等地目标均低于国家目标水平。北京、海南等地直接设定了年均增长目标,其中海南提出“十四五”期间数字经济增加值年均30%的较快增长目标。各省市也基于自身数字经济发展的实际情况,确定了在数字领域发展中的预期定位,如北京市提出“建设全球数字经济标杆城市”,上海市提出“打造具有世界影响力的国际数字之都”,天津市提出“建设全国领先的大数据产业发展高地”,海南省提出“建成立足南海、辐射‘一带一路’的开放型数字创新高地”,云南省提出“建设成为我国数字经济发展新高地”等。

第二,全方位规划补齐数字经济发展版图,推进地区数字产业化和产业数字化发展。2020年,我国数字产业化规模7.5万亿元,产业数字化规模31.7万亿元,数字经济结构呈现“二八”比例。新冠疫情暴发加速传统产业数字化转型,为数字经济发展提供了广阔空间。今年以来,各省市不断出台数字经济相关政策,数字产业化方面重点覆盖基础设施建设和基础技术研发,产业数字化方面涵盖农业、制造业、服务业等传统行业的数字化转型。在各省市数字经济核心产业持续发展下,传统行业应用场景的不断开发和开放将为产业数字化发展提供长期动力。

第三,地方政府需保障数字化转型的发展环境和应用场景,使数据要素成为推动地区经济高质量发展的核心动能。一方面,不断加强关键性技术研发、优化升级信息基础设施建设,为数字化转型提供必要的支持;另一方面,基于地方特点和发展定位,推动传统行业各应用场景的持续开放和新应用场景的不断开发,促进数字经济与实体经济深度融合发展,充分发挥数据作为关键生产要素的动能。
(点评人:中国银行研究院博士后 刘晨)
(本文作者介绍:中国银行总行一级部门。研究领域涵盖全球经济、国际金融、宏观经济与政策、金融市场、银行业发展等。)