意见领袖 | 任泽平团队

摘要
经济周期轮动,驱动货币政策调整,触发流动性周期性变化。流动性周期由经济周期和货币政策周期共同驱动,并反作用于经济运行和大类资产,呈现“经济周期-货币政策周期-狭义流动性-广义流动性”的轮动规律。我们构建流动性分析框架,从触发因素、政策组合、流动性演绎、大类资产四大维度全面刻画流动性运行规律,并梳理2008年以来四轮典型的流动性周期。
第一轮周期(2008.9-2011.10)外部危机触发全面宽松,通胀高企触发收紧,流动性传导通。2008年宽松周期由全球经济危机触发,四万亿出台,央行4次降准5次降息,叠加房地产放松限购,流动性骤然转松,宽货币迅速传导至宽信用,GDP两个季度企稳,股、债、商品、房地产均上涨明显。2009年下半年,通胀持续走高,紧货币6个月传导至紧信用,资产价格分化,股市结构性行情,债市走熊,房地产高位横盘。
第二轮周期(2011.11-2012.6)经济内生增长动力不足,流动性转松,但持续时间较短,为防风险转紧。2011年2季度起经济增速开始持续下行,采取宽货币、宽财政、控地产的组合,2011年末狭义和广义流动性同步宽松,约4个季度后 GDP触底企稳,股市小幅反弹、债市走牛,商品因全球经济萎靡继续走低,房地产企稳。2012年下半年,影子银行扩张,为防风险政策收紧,引发钱荒,股市震荡,债市走熊,商品延续下跌,房地产大涨。
第三轮周期(2014.4-2018.3)经济下行压力加大,触发全面宽松,宽松持续27个月之长,滋生脱实向虚金融风险,2016年下半年收紧。2014年4月狭义流动性转松,宽松持续长达27个月,约1年半GDP企稳。股市经历大起大落、债市长牛、一线城市房地产延续大涨。2016年8月防范金融脱实向虚风险,去杠杆,流动性收紧,15个月传导至紧信用,股市分化,大盘价值股跑赢,债市走熊,商品因去产能、环保督察供给受限,商品迎来牛市,房地产延续一线城市大涨行情。
第四轮周期(2018.4至今)中美贸易摩擦、经济下行一度宽松货币,2020年疫情冲击,再度放松,2020年5月回归正常化。2018年先是由于中美贸易摩擦、国内中小企业经营压力大,宽松货币,但实体经济需求不高,传导不畅,宽信用传导11个月,此后包商事件等,货币政策进入两难期。2020年疫情冲击,货币政策立即响应,经济复苏韧性强,2个月有效传导至宽信用。2020年5月伴随经济企稳,货币政策回归正常化,但为防范金融风险,狭义流动性保持宽松,广义逐步收紧。大类资产表现上,股市呈现2轮小牛市,债市走牛,商品因大宗商品上涨而走牛,房地产分化。
总结来看,四大维度梳理流动性来龙去脉,可以发现以下趋势:
1)从触发因素来看,经济下行和外部冲击通常是流动性宽松的触发条件,通胀预期和风险暴露多为流动性收紧条件,而且后者重要性不断提升;外生因素触发的政策转向力度往往更强、政策传导效果较好,内生因素触发的政策转向更慢,传导链条更长。
2)从政策操作来看,呈现从全面性转向结构性、从数量型向价格型转变。历次宽松周期都离不开降息降准的支持,但紧缩期操作,仅第一轮收紧周期使用升准升息工具,此后的收紧过程中,多采用上调政策利率、减少公开市场流动性投放等工具,尽量避免大幅收紧流动性给实体经济带来冲击,同时配合宏观审慎政策,围堵资金流向房地产、两高一剩行业。
3)从流动性演绎来看,一轮流动性周期通常持续3-4年,宽松期平均持续12个月左右,紧缩期平均持续22个月。但宽松期有逐步拉长趋势,表明政策刺激对经济的拉动作用边际递减,不得不延长宽松期限达到政策目标,以时间换空间。
4)从大类资产表现来看,狭义流动性周期与债市关系密切,广义流动性周期与股市、房地产、商品相关性更强。传导效率上,股市反映流动性预期,股市上涨与货币宽松时滞较短,商品市场上涨与流动性滞后性更强。
展望未来,今年一季度是经济顶部,二三四季度边际放缓,货币政策会对经济和市场逐渐转向友好,货币政策稳健偏松、“以我为主”,下半年将呈现“稳货币,稳信用”格局。
风险提示:金融风险,疫情反复、美联储缩表等风险因素爆发

目录
1. 流动性周期分析框架
1.1 流动性的界定与度量
1.2 流动性分析框架
2. 金融危机后的四轮典型流动性周期
2.1 第一轮流动性周期
2.1.1 宽松期(2008.9-2009.06):次贷危机触发流动性骤然转松,政策全面宽松
2.1.2 紧缩期(2009.7-2011.10):通胀高企,流动性收紧
2.2 第二轮流动性周期
2.2.1 宽松期(2011.11-2012.6):经济内生动力不足,开启宽松周期
2.2.2 紧缩期(2012.7-2014.3):为防风险政策收紧
2.3 第三轮流动性周期
2.3.1 宽松期(2014.4-2016.7):托底经济,启动全面宽松
2.3.2 紧缩期(2016.8-2018.3):为防风险收紧流动性,双支柱框架形成
2.4 第四轮流动性周期
2.4.1 宽松期(2018.4-2020.4):经济下行压力,叠加疫情冲击,触发流动性宽松
2.4.2 紧缩期(2020.5-至今)通胀预期,流动性收紧
3. 总结和展望
3.1 总结:四大维度梳理流动性来龙去脉
3.2 展望:随着经济周期从滞涨转为衰退,货币政策稳健偏松、“以我为主”,下半年将呈现“稳货币,稳信用”格局
正文
1. 流动性周期分析框架
1.1 流动性的界定与度量
何为流动性?微观市场层面,流动性是一项资产转变为支付手段的难易程度,代表资产的变现能力。而在宏观经济层面,货币作为流动性最强的资产,通常将其理解为不同统计口径的货币信贷总量,衡量资金宽裕程度。
根据不同市场层次,流动性有狭义和广义之分。狭义流动性指银行间市场的资金状况,受央行基础货币投放、存款准备金、政府存款等影响。广义流动性是指实体经济流动性,同时受到实体经济融资需求、传导渠道、资金供给等多重因素影响,反应实体经济的融资难易度及成本。
狭义流动性与广义流动性相互影响。一方面,狭义流动性是广义流动性的供给基础。商业银行发放贷款,需要缴纳存款准备金,此时,作为超额存款准备金的狭义流动性减少,用以支持广义流动性的扩张。另一方面,广义流动性不一定与狭义流动性同步变化。如果融资需求不足,或者严监管束紧资金流入渠道,广义流动性无法扩张,可能会导致狭义流动性淤积。
流动性可从量价两个视角观测。狭义流动性观测指标,“量”主要看超储率,反映商业银行可自由支配的资金,“价”指标包括DR007、R007等,我国货币政策从数量型向价格型调控转变,央行培育DR007成为市场基准利率,旨在降低信用风险对利率定价的扰动,因此在衡量狭义流动性松紧状况时,价优于量,DR007优于R007。广义流动性上,“量”观测指标包括M2、社融增速,“价”的观测指标包括贷款利率等。
1.2 流动性分析框架

(1)驱动流动性的根本动力是经济周期
经济有自身运行规律,围绕长期趋势运行,但存在短期波动,形成“衰退-复苏-过热-滞涨”经济周期。为对冲经济周期性波动,货币政策逆周期调节作用,触发流动性周期变化,这是流动性运作的基本原理。
在衰退期,货币政策开始宽松,而此时实体经济融资需求尚弱,对应“宽货币,紧信用”政策组合,狭义流动性先行宽松,但尚未传导至广义流动性,流动性上呈现“狭义松+广义紧”格局。
在复苏期,货币政策仍处于宽松,企业盈利改善,融资需求提升,政策组合为“宽货币,宽信用”,狭义流动性传导至广义流动性,广义流动性转松,流动性上呈现“狭义松+广义松”格局。
在过热期,央行收紧流动性,但是此时实体经济融资需求依然旺盛,政策组合为“紧货币,宽信用”,流动性呈现形成“狭义紧+广义松”格局。
在滞胀期,央行难以放松货币,叠加实体经济需求不振,政策组合为“紧货币,紧信用”,狭义及广义流动性均较紧,形成“狭义紧+广义紧”格局。
(2)货币政策是触发流动性的直接变量,宏观审慎政策等政策组合间接影响流动性
传统货币政策紧盯经济周期,经济增速、物价、汇率、就业等指标往往构成触发流动性松紧的关键变量。传统货币政策框架以经济增长、物价稳定、充分就业、国际收支平衡为最终目标,紧盯经济周期,发挥逆周期调节作用。经济处于下行阶段,失业率提高,央行降准降息,触发流动性宽松;经济逐步好转后,逐步走向过热,通胀水平提高,宽松的货币政策退出,流动性收紧。
次贷危机后,央行构建货币政策+宏观审慎政策“双支柱”框架,同时盯经济周期和金融周期,防风险、控杠杆也成为流动性边际变化的重要考量。次贷危机让全球央行意识到仅盯住经济周期是不够的,流动性宽裕,虽然没有引发通胀的大幅提升,但推高了资产价格,刺激加杠杆行为,酝酿系统性风险。因此各国央行将宏观审慎政策纳入框架,严格监控杠杆率,防范金融风险。我国央行《2017年第三季度中国货币政策执行报告》首次明确宏观审慎政策的锚定经济指标是广义信贷和房地产价格。一个典型案例就是2020年11月永煤事件对信用市场冲击,为恢复信用债市场融资功能,央行临时释放流动性,维稳市场运行。
需要注意的是,我国央行实行多重目标制,研判货币政策和流动性周期时,只能抓主要矛盾,对央行最终目标的重要性进行排序,依据首要目标判断政策取向。
(3)流动性从哪里来?“央行+商业银行”两层体系创设并传导。
流动性从哪里来?流动性不是简单意义上的央行印钞,而是“中央银行-商业银行”两层银行体系创造出来的。第一步央行掌管流动性总阀门,央行资产负债表负债端由基础货币、存款准备金、政府存款等构成,基础货币投放、降准则流动性增加,政府存款下降也会间接导致市场流动性增加,流入到银行间市场并形成狭义流动性。第二步商业银行信用创造,央行投放基础货币后,商业银行通过发放贷款、购买债券、购买外汇、同业业务等进行信用派生,将流动性注入实体经济中,变成居民和企业手中的“钱”,形成广义流动性。
(4)流动性到哪里去?流动性作用于实体经济和资产价格。根据基于费雪方程式MV=PQ,流动性一方面被实体经济吸收,或推动经济增长,或推升通货膨胀水平,另一方面,没有流入实体经济的流动性,被资本市场、房地产市场吸收,推升资产价格,狭义流动性周期与债市关系密切,广义流动性周期与股市、不动产、商品关系密切。
2. 金融危机后的四轮典型流动性周期
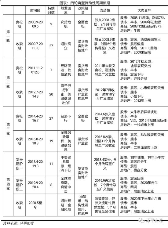
2008年以来,中国大致经历四轮典型的流动性周期,每一轮周期持续3-4年,大体按照“宽货币紧信用-宽货币宽信用—紧货币宽信用—紧货币紧信用”顺序轮转。鉴于数据可得性和时间跨度,我们选用R007测度狭义流动性松紧程度,以M2测度广义流动性松紧程度,划分四轮流动性周期。


2.1 第一轮流动性周期
2.1.1 宽松期(2008.9-2009.06):次贷危机触发流动性骤然转松,政策全面宽松
(1)触发因素:次贷危机冲击,经济增速骤降,流动性宽松周期开启。2008年上半年央行还保持偏紧的政策基调,防止经济过热,但突如其来的次贷危机波及全球,中国经济基本面急转直下,GDP增速从10%骤降至2019年第一季度6.4%,出口负增长,倒闭潮、失业潮蔓延。房价和股价下跌,市场信心严重不足。

(2)政策组合:宽货币、宽信用、宽财政,政策力度大。为稳增长、保就业,推出一揽子政策组合拳。货币政策层面,央行自2008年9月率先启动宽松货币政策,经历5次降息、4次降准,大型、中小型存款类金融机构存款准备金率分别下调2%、4%,存贷款基准利率累计下调1.62%,鼓励金融机构放贷。财政政策层面,2018年11月国常会推出4万亿刺激计划,扩大内需,全国各地基建项目上马。地产政策层面,放松限购限贷、下调公积金贷款利率,刺激房地产市场。

(3)流动性演绎:宽货币迅速传导至宽信用,宽松期9个月,GDP两个季度企稳
狭义流动性层面,伴随2008年9月央行降准降息,狭义流动性拐点出现,超储率从2%左右大幅提升至年底5.11%,银行可用资金增加,狭义流动性充裕,R007中枢从2008年10月3.7%的高位快速下行至2009年初的0.9%。广义流动性层面,宽松的货币政策叠加庞大的基建计划和房地产投资需求,2008年11月宽货币几乎同步传导至宽信用。2008年底社融增速由20.5%增至2009年底的34.8%,M2增速也由14.8%回升至29.74%,GDP在2009年Q1触底,仅两个季度快速企稳。

(4)大类资产表现:债市领涨,广义流动性宽松后,股市、商品、房地产大涨
股市:广义流动性宽松后,股市触底反弹。狭义流动性宽松期(2008.9-2008年末),即经济危机初期,股市总体延续下行趋势,万得全A跌破1300点,中小板综指和上证50指数分别上涨-29.8%和-31.1%。金融类、周期类、消费类、成长类板块的涨幅分别为-24.2%,-27.98%,-24.2%,-27.96%,金融、消费类股票相对抗跌。广义流动性宽松期(2008年末-2009.6),受益于盈利改善和估值上升,股市普涨。万得全A,上证50和中小板指分别上涨105%,82%和118%,中小板涨幅领先。自2008年末股市回暖以来,金融类、周期类、消费类、成长类板块的涨幅分别为117%,115%,98%和126%。

债市:狭义流动性宽松后,债市领涨。在衰退期(2008.9-2008.12),政策利率下调,债券开启牛陡行情,2008.9-2008.12,中短期、长期债券指数涨幅分别为8.7%及16.5%,拉长债券久期可以博得更高收益。在复苏期(2009.1-2009.6),实体经济回暖,收益率曲线形态整体趋于平坦,中短期、长期债券指数涨幅分别为-0.67%及-3.8%,震荡市特征明显。

商品:金属和工业品涨幅大。经济衰退期(2008.9-2008.12),商品走势下行明显。南华金属、工业品、能化指数、农产品指数分别下跌42.4%,48.3%,49.7%,19.2%。而贵金属以其避险属性保持上扬趋势,在衰退阶段表现最佳。经济复苏期(2009.1-2009.6),由于地产、汽车和基建的拉动,工业品需求旺盛,整体表现不错。南华金属、工业品、能化、农产品指数分别上涨45.8%,40.8%,38.7%,12.4%,金属板块和工业品板块涨幅较大,能化次之。

房市:广义流动性宽松,房地产量价齐涨。在经济衰退期(2008.09-2008.12),狭义流动性释放,商品房销售面积和销售额的跌幅放缓,销售均价跌幅为-1.7%。在经济复苏期(2009.01-2009.06),“天量信贷”和四万亿财政刺激计划的效应显现,广义流动性宽松。商品房的销售面积和销售额增速同比大幅上涨,销售均价涨幅达7.5%。

2.1.2 紧缩期(2009.7-2011.10):通胀高企,流动性收紧
(1)触发因素:通胀高企,杠杆攀升触发流动性收紧。伴随金融危机冲击逐步消退,国内经济步入过热和滞涨阶段,通胀水平提升、杠杆率攀升。一方面,通胀高企,2009年7月至2011年7月,CPI从-1.8%触底升至6.45%,PPI从-8.2%大幅抬升至7.45%。另一方面,资金面宽松,带动股价、房价大涨,实体经济部门杠杆率攀升。

(2)政策组合:紧货币、宽财政、控地产。为了稳杠杆和控通胀,货币政策层面,央行通过提升存款准备金率、加息以及公开市场回收流动性。2009年7月,央行重启1年期央票发行并主动引导利率上行,2010年1月开始升准,10月、12月两次升息,一年期存贷款基准利率累计上调0.5个百分点。财政政策层面,继续实行积极财政政策,着力于加大财政支出和减税两个方向。地产政策层面,调控升级,“限购、限价、限贷”政策陆续出台,遏制房价过快上涨。

(3)流动性演绎:紧货币6个月传导至紧信用,紧缩期持续27个月。伴随着经济由复苏走向过热,政策宽松已至终点。狭义流动性在2009年7月开始收紧,R007中枢由0.9%上行至1.2%左右。2010年1月广义流动性拐点出现,社融存量同比由2010年初的34.8%回落至2011年末的18.2%,M2同比也由25.98%回落至13.6%。2011年初,伴随升准升息,狭义流动性进一步大幅收紧,R007围绕4%中枢大幅波动。

(4)大类资产表现:结构性行情,中小盘表现突出
股市:呈结构性行情,中小盘表现突出。经济过热阶段(2009.7-2009.12),狭义流动性收紧时,股市存在时滞,万得全A、上证50和中小板指在货币政策转紧之时仍延续上涨态势。滞涨阶段(2010.01-2011.10),广义流动性紧缩,大盘股呈下行趋势,中小盘先涨后跌。利率敏感型的金融板块呈下降趋势,跌幅达29.5%。

债市:震荡走熊,滞涨期震荡幅度加大。在过热期(2009.07-2009.12),中短期、长期债券指数涨幅分别为0.1%及-0.2%,收益率曲线整体偏平坦,债券市场继续维持小幅震荡行情。在滞涨期(2010.1-2011.10),紧货币传导到紧信用,债市维持震荡,滞涨前期,收益率下行,债市走牛,中短期、长期债券指数涨幅分别为3.4%及7.4%,长期债券涨幅更为明显。随着2010年10月加息,收益率上行,此后继续维持震荡局势,震荡幅度提高。

商品:先涨后跌。在过热阶段(2009.7-2009.12),经济景气度持续,通胀上行,金属、工业品、能化、农产品分别上涨43.0%,33.7%,19.4%,11.1%,金属板块表现最佳。在滞涨阶段(2010.1-2011.10),经济景气度下滑,工业需求放缓,金属、工业品、能化指数分别下跌18.9%,15.4%,16.5%,以黄金为代表的贵金属板块在滞涨阶段抗跌能力最强。

房市:高涨后横盘。为抑制房地产市场过热发展,监管部门升级调控手段,规范信贷投向。在过热阶段(2009.7-2009.12),房地产市场仍延续上涨态势,量价齐涨,销售均价涨幅破20%。在滞涨阶段(2010.1-2011.10),广义流动性宽松,经济退热,房地产销售市场的增速也开始回落。滞涨前期,商品房销售额和销售面积快速回落至15.9%和12.6%。滞涨后期,商品市场横盘调整。

2.2 第二轮流动性周期
2.2.1 宽松期(2011.11-2012.6):经济内生动力不足,开启宽松周期
(1)触发因素:国内外经济下行压力加大。国外方面,美国经济复苏放缓,欧债危机爆发,包括美国、日本、意大利等多国评级遭下调,全球经济持续低迷。国内方面,2011年2季度起经济增速开始持续下行,GDP增速由2011年1季度的10.2%降至2012年2季度的7.7%,从三驾马车看,受欧债危机影响外需持续疲软,房地产调控下投资下滑,背后是经济转型中长期性、结构性问题尚未打通。

(2)政策操作:宽货币、宽财政、控地产。为应对经济下行,2011年底政治局会议和中央经济工作会议定调“稳增长、调结构、管理通胀”,标志政策重心从控通胀转向稳增长。货币政策方面,央行自2011年4季度累计实施3次降准,自2012年2季度起总计实施2次降息,同时,2012年起,我国数量型货币政策开始向价格型转变,推进利率市场化改革,央行对存贷款利率浮动区间进行调整,发挥差别准备金动态调整机制的逆周期调节作用,以促进信贷增长。财政政策方面,发力基建,同时上调个人所得税起征点,增加居民的可支配收入。房地产政策方面,依然坚持调控基调,限购不松,但部分地区公积金政策松动,注重保障房建设。

(3)流动性表现:2011年4季度狭义和广义拐点同时出现,持续7个月
2011年末,狭义和广义流动性几乎同步宽松。自2011年末货币政策转向以来,狭义流动性宽松,R007水平在低位徘徊。保持在4.1%区间,超储率达到两年间的峰值2.3%。2012年初,“宽货币”几乎同步传导至“宽信用”。贷款余额增速由2012年初的15%提升至3季度末的16.3%,社融存量同比由2011年末的18.2%增至2012年末的19.1%,M2同比也由12.4%回升至15.9%。约4个季度后,2012年三季度GDP触底企稳。


(4)大类资产表现:股市反弹,债市走牛,商品因全球经济萎靡继续走低,房地产企稳
股市:小幅反弹,此后震荡下行,金融股抗跌表现较好。本轮周期过热和滞涨不明显,宽松后,股市2012年初反弹,1季度末临近高点,但后劲不足,持续小幅震荡下行。分行业来看,所有板块走弱,金融板块的抗跌能力显著,跌幅较小,而周期板块、成长板块和消费板块跌幅较大,分别较年初下跌36%、38%和28%。

债市:迎来牛市。在经济下行、货币宽松的市场环境下,债券市场进入牛陡行情,长期债券全价指数和中短期债券全价指数2012年一季度分别上涨6.7%、0.34%,长期债券收益率显著好于短期,此后转为牛平。

商品:震荡走低。2012年6月中国大宗商品价格指数比年初下降5.8%,虽然全球量化宽松货币政策给予商品市场足够的流动性支撑,但全球经济萎靡不振,处于冷清的弱复苏阶段,拖累了大宗商品需求。工业品、农产品、金属、能化行业同比年初跌幅分别为17%、9%、15%、18%。

房市:宽货币、严调控下,房地产企稳,但景气度仍然不高。虽然货币宽松,自2010年延续的房地产调控,房地产销售持续下行,2012年2月后销售面积和金额止跌企稳,维持横盘态势。


2.2.2 紧缩期(2012.7-2014.3):为防风险政策收紧
(1)触发因素:影子银行快速扩张,提升债务杠杆,积累金融风险。2012-2013年经济并未明显过热,CPI保持在2%左右,PPI处于负值,但非标兴起、影子银行快速扩张,提升债务杠杆,积累金融风险,促使流动性收紧。2011年起,伴随金融自由化浪潮,影子银行快速扩张,成为信用派生的重要渠道,但金融资产脱离监管快速膨胀,抬升宏观债务杠杆,积累隐性金融风险,成为促使政策转向的重要原因。同时,2013年6月,美联储表态逐步退出量化宽松,年底正式缩减,直到2014年10月结束,全球流动性回流美国,一定程度上制约中国货币政策空间。
(2)政策操作:紧货币,宽财政,整治非标,控地产
为治理影子银行、控制债务杠杆,政府采取财政更积极,货币更稳健的政策组合。2012年7月,央行上调公开市场操作逆回购利率。2013年,央行减少公开市场流动性投放,通过抬升短端资金成本,倒逼银行去杠杆,分别在6月、12月引发两次“钱荒”,成为标志性事件。实施积极的财政政策,2013年安排财政赤字1.2万亿元,同年预算增加4000亿元。金融监管加强整治非标。2013年3月,原银监会发文,规定非标资产在理财资产池中余额占比不得超过35%,限制非标资产的无序扩张。房市调控加码。2013年初,国务院先后颁布“国五条”、“新国五条”,地产调控再度升级。
(3)流动性演绎:紧货币8-10个月传导至紧信用,收紧周期20个月
自2012年7月货币政策转向以来,R007自低点上行,中枢由3.1%波动上行至2014年初近5%,并在2013年两次“钱荒”时期飙升。2013年3-5月,广义流动性拐点出现。2013年5月至2015年4月,伴随紧货币向紧信用传导,M2增速由16%的高点回落至10%,金融机构贷款余额同比增速由16.3%回落至14%,信用扩张节奏明显放缓。同时,2013年3月至年末,贷款加权平均利率由6.65%回升至7.2%。


(4)大类资产表现:股市震荡,债市走熊
股市震荡行情,小市值、消费、成长表现突出。在流动性收紧的大背景下,风格分化,创业板和中小板表现突出,2013年1月至2014年3月,创业板指和中小板指涨幅分别达88%、26%,高市值企业在经济过热期下半场迎来一波行情,之后伴随广义流动性收紧,进入下行通道。行业表现分化明显,消费板块和成长板块在流动性周期下半场跑赢市场,涨幅分别达到20%、42%,金融板块与周期板块在经济过热期迎来小牛市,直至滞胀期来临,板块震荡下行,跌幅分别达21%、9%。

债市走熊。伴随2012年7月狭义流动性收紧,收益率10年国债到期收益率大幅抬升,由3.4%快速攀升至4.5%。长期债券指数受资金面影响,下行幅度较大,短期债券指数在宏观经济基本面的支撑下相对稳定。

商品:小幅下行。2013年以来,伴随着全球经济缓慢复苏,美联储释放退出QE信号引发全球流动性收紧信号,商品市场商品表现分化,跌多涨少,能化板块表现较好,工业板块、金属板块跌幅尤甚,农产品板块弱势持稳。

房市:一二线城市房价快速上涨。2013年,压制许久的房地产市场迎来爆发,紧信用、严调控难以阻挡房价上涨,全国70个大中城市新建住宅价格指数先后迎来正增长,一线城市房价率先上涨,房价涨幅领跑全国。面对房价涨幅压力,部分城市拿出“限购限贷、提高二手房首付”的组合拳,遏制购房的短暂需求,房价增速减缓。

2.3 第三轮流动性周期
2.3.1 宽松期(2014.4-2016.7):托底经济,启动全面宽松
(1)触发因素:经济下行,触发流动性宽松
2014年起,全球经济增长动力放缓,我国经济则面临增速换挡期、结构调整阵痛期、前期政策消化期的三期叠加的局面,内生增长动力下降,经济下行压力加大。金融危机后四万亿的财政刺激计划导致我国产能过剩问题加剧,供给侧结构性改革亟待推进。中国经济再度于2014年三季度进入下行周期,GDP增速由7.5%下跌至 6.9%,引发“破7”恐慌,消费、出口均有回落,CPI和PPI大幅下降,通缩压力增大,货币政策转向宽松。

(2)政策操作:宽货币、宽财政、宽地产,全面宽松开启,
货币政策方面,央行多次降息降准,引入新型货币政策管理工具。2014年3月,国务院会议首提“稳增长”,2季度货币政策开始转向, 1)自2014年11月实施了6次降息,于2014年4月和6月两次实施定向降准,幅度为0.5%-2%;自2015年2月5日起总计实施5次降准,包含4次普遍降准和5次定向降准,1年期存、贷款基准利率分别调降1.5%、1.65%,大型、中小型存款机构存款准备金率调降3%。2)央行自2014年起开始使用常备借贷便利(SLF)、中期借贷便利(MLF)和抵押补充贷款(PSL)等新型货币政策工具主动管理流动性。
财政政策方面,加大财政支出力度,政府隐性债务的扩张。1)基于经济下行压力,财政赤字规模与以前年度结转资金规模扩大,2014-2016年中国财政赤字率由2.1%上升至3%,赤字规模破2万亿。2)万亿地方债务置换计划,提高流动性,改善银行系统资产质量。3)支持PPP公私合营项目,促进基建发展。
房地产方面,棚改货币化,限购放松。实施棚改货币化,助力投资消费和经济增长,利好房地产市场。限购放松,放松房企境内发债。

(3)流动性演绎:2014年4月狭义流动性转松,12个月传导至广义流动性,宽松持续长达27个月,约1年半GDP企稳
2014年4月,央行陆续开展降息操作,银行可用资金增加,狭义流动性转松,超储率自低点明显上行,于2014年6月的1.7%低点持续攀升至2015年12月的2.7%附近;存款类机构质押式回购利率中枢随之震荡下行至年内地位的2.8%附近;10年国债收益率也由4.2%附近震荡下行至3.5%附近。
2015年4月,广义流动性转松,社融存量同比在持续走低至2015年的10.1%后震荡回升,后高位盘整,最高达14%;M2触底后显著反弹至14%附近并维持在高位、中长期贷款利率亦由6%明显下行至5%。2016年12月GDP方才触底反弹,距离最初宽松周期开启时隔1年半。


(4)大类资产表现:股市大起大落,债市长牛
股市:大起大落。整体来看,2014年2季度起,股市进入牛市,股指连续上涨,于2015年6月12日达到最顶峰后大幅调整,从高位一路下行后持续震荡。万得全A、上证50指数和中小板综指的趋势变动基本一致。分阶段看,2014年4月-2015年3月衰退期间,股市震荡走强,金融、消费板块领跑;2015年3月-2016年7月复苏间,股市冲高回落后持续震荡,消费板块维持韧性,成长股波动相对较大。

债市长牛。2014-2016年3季度,货币政策大幅宽松,债券市场经历了史上最长牛市。10年国债收益率由2014年4月的4.5%附近一路下行至2016年初的2.7%附近,中短期债券表现亦出色,中债中短期债券指数维持震荡走强态势。

商品:供给侧改革迎商品牛。在宽松前期(2014.4-2015.12),商品仍延续下行,南华综合指数下跌约29%,工业品、农产品、金属、能化指数分别下跌约34%、18%、33%、34%。随着2016年供给侧改革发力,去产能、环保督察等压缩供给,大宗商品反弹,2016.1-2016.7南华综合指数上涨约34%,工业品、农产品、金属、能化指数分别上涨35%、15%、41%、37%。

房市:一线城市大幅上涨。2015年3月,央行联合住建部等五部委发布房市新政策,首套房公积金贷款首付最低下降到2成,而二套房首付下降到4成,个人住房转让免征营业税的期限由5年下调到2年。在股市回调、货币政策宽松、房地产政策加持的背景下,房地产需求激增。一、二、三线城市二手住宅价格均有抬升,其中一线城市二手住宅价涨幅明显。

2.3.2 紧缩期(2016.8-2018.3):为防风险收紧流动性,双支柱框架形成
(1)触发因素:经济企稳,通缩结束,宏观杠杆率持续抬升,系统性风险累积。2016年三季度以来,供给侧改革成效逐步显现,国内经济企稳,由复苏逐步转向过热。工业品通缩结束,PPI步入上行通道。2011-2016年,伴随影子银行扩张,金融体系无序膨胀,宏观杠杆率快速抬升,金融风险持续积累。2011-2016年,实体经济部门杠杆率年均提升12个百分点。影子银行无序扩张,金融体系链条拉长、期限错配,系统性风险持续积累。这一时期,美联储同样处于货币政策正常化阶段。伴随经济恢复,美联储自2014年起退出量化宽松政策,2015年末步入加息周期。至2018年末,联邦基金目标利率由0.5%提至2.5%。


(2)政策操作:货币政策转紧,金融监管去杠杆
政策重心由稳增长向防风险切换,货币政策自2016年8月转紧并持续至2018年1季度。1)2016年8月,央行重启14天逆回购,公开市场操作锁短放长,带动货币市场利率上行,成为货币政策由松转紧的重要标志。2)2016年末,中央经济工作会议强调把防范金融风险放到更加重要的位置。3)2017年初至2018年3月,央行累计提高逆回购、MLF利率30BP,倒逼金融机构去杠杆,打击期限错配。
金融去杠杆防风险的主基调下,宏观审慎管理加强,新一轮房地产调控开启。1)2017年3-4月,银监会开展“三三四十”专项治理行动,整治金融乱象。2)2017年11月发布资管新规征求意见稿,2018年4月资管新规正式落地。3)2017年5月,六部委联合发文,进一步规范地方政府举债融资行为。4)2016年四季度以来,房市开启新一轮严调控。
(3)流动性演绎:2016年8月狭义流动性收敛,15个月传导紧信用,共持续19个月
2016年8月,货币政策转紧,狭义流动性收敛。自2016年8月货币政策转向以来,DR007水平自低点上行。2016年8月至2018年初,DR007中枢由2.3%波动上行至近2.8%,始终位于7天逆回购政策利率上方。2017年11月,社融增速回落,广义流动性转紧。2017年,金融去杠杆带动M2增速大幅回落、债券利率快速上行,但社融增速相对平稳。但2018年,实体经济去杠杆到来,非标融资大幅萎缩,社融增速快速回落。


(4)大类资产表现
股市:股市分化,流动性向龙头集中。主板明显跑赢创业板,沪深300、创业板指数2017年全年分别涨超20%、跌超10%。但2017年末起,经济进入实体去杠杆阶段,社融增速快速下滑,股市各板块均呈现大幅调整,2018年沪深300、创业板指数均跌逾20%。分阶段看,2016年8月-2017年10月期间,金融、消费表现出色;2017年11月-2018年3月进入紧信用区间,大幅调整,成长股、周期股表现弱势,金融、消费仍有韧性。

债市走熊。下半场,经济复苏伴随货币政策转向,10年国债收益率进入上行通道,2016年末至2017年末,10年国债收益率由2.7%震荡上行至3.9%,相较于长期债券,中短期债券维持韧性,中债中短期债券指数在165-170之间窄幅震荡,2017年12月起进入紧信用区间,债市有所回暖,中短期、长期债券均有反弹。

商品延续牛市行情。下半场,大宗商品整体处于震荡上涨区间,黄金震荡趋弱,南华综合、工业品、农产品、金属、能化分别上涨约23%、32%、4%、43%、25%。这一轮商品牛市穿越了流动性紧缩周期,主因全球复苏、中国供给侧结构性改革等因素,大宗商品需求扩张。

房市:二三线城市涨幅明显。整体而言,2016年三季度以来,地产调控趋严叠加信用周期下行,房价涨幅由2016年的10%以上回落至2017、2018年的低个位数。结构来看,一线城市严监管下需求外溢、棚改货币化安置推动库存去化,二三线房价涨幅跑赢一线,但基本面支撑较弱。

2.4 第四轮流动性周期
2.4.1 宽松期(2018.4-2020.4):经济下行压力,叠加疫情冲击,触发流动性宽松
(1)触发因素:
阶段一(2018.4-2019.3):中美贸易摩擦,经济下行压力增大。2018年,国内外环境复杂,中美贸易摩擦,叠加去杠杆、去产能、环保限产等政策因素,民营中小企业经营环境恶化,2018年GDP增速6.6%。央行在2018年先后四次定向降准、2019年初全面降准,对冲经济下行。2019年初,经济短暂企稳,CPI受猪周期影响从年初1.7%走高至年末4.5%,但PPI持续下行,2019年5月,一方面,央行重提“把好货币供给总闸门”,但另一方面包商银行被接管等外部冲击,流动性市场分层,亟待货币政策纾解,货币政策进入纠结期。
阶段二(2019.8-2020.4):全球降息潮,疫情冲击,流动性宽松周期再度开启。2019年下半年,一方面,全球经济增长乏力,美联储启动三次降息,开启全球降息潮,另一方面,中国经济亦面临压力,GDP增速逐季回落,三季度跌破6%,稳增长压力凸显,尽管CPI仍处高位,流动性宽松预期进一步强化。2020年,突如其来的新冠肺炎疫情,生产活动停滞,GDP增速创有史以来新低,流动性宽松周期再度全面开启。

(2)政策操作:宽货币、宽财政、控地产。货币政策层面,2019年下半年,央行8月启动LPR改革,以改革的方式降低贷款成本,9月降准,11月降息,LPR年内3次下调;2020年初全面降准,此后为对冲疫情冲击,紧急采取定向降准、调降政策利率、创设直达实体创新工具等方式,托底经济。财政政策层面,扩大赤字规模,赤字率首次突破3%,并发行1万亿特别国债,启动新基建,减税降费,重点突出防疫和民生保障。房地产政策方面,坚持“房住不炒”,实施房地产长效机制,因城施策,稳地价、稳房价、稳预期,严格控制部分热点城市炒房行为。

(3)流动性演绎:
阶段一:宽货币到宽信用8个月,货币政策传导不畅,此后进入纠结期。狭义流动性层面,央行降准,狭义流动性得以释放。超储率自2018年2季度的1.3%回升至2018年末的2.4%,狭义流动性充裕。广义流动性层面,2019年初,货币政策从宽松期步入观察期,5月为平抑包商银行接管的负面影响,央行临时投放流动性,社融和M2增速小幅回升,广义流动性得到一定程度的释放。
阶段二:外部冲击下,宽货币传导至宽信用仅2个月。2019年3季度以来,复杂的国内外因素触发流动性再度宽松,叠加为对冲疫情采取超宽松政策。2019年底至2020年初,传导至狭义流动性层面,超出率从1.8%提升至2.4% ,DR007中枢从2.6%下滑至2020年3月份1.8%。广义流动性层面,2020年3月宽信用发力, M2增速从年初8.4%大幅抬升至11.1%,社融增速从年初10.7%上升至12%,实体经济的融资需求进一步得到释放。

(4)大类资产表现:股市2次小牛市
股市:广义流动性宽松,带动两年连续小牛市。
阶段一(2018.04-2019.04):2018年,受制于中美贸易摩擦、经济下行、货币政策传导不畅等原因,股权质押暴雷,股市深度调整。2019年降准,广义流动性宽松,叠加注册制改革激发市场活力,A股迎来小牛市,年初至4月,上证50、中小板综指和创业板指数分别上涨25.4%,35.0%,37.8%。金融类、周期类、消费类和成长类板块的涨幅分别为33.2%,31.6%,42.4%,36.5%,消费类板块表现更为亮眼。
阶段二(2019.08-2020.04):自2019年下半年以来开启的这轮宽松周期,在2020年超宽松政策的助推下, 2020年上半年,医药、消费、科技等板块龙头股票快速上涨,而周期类和以银行股为代表的金融类板块则被低估,股市分化。随着广义流动性大幅宽松,下半年再次启动小牛市,公募基金抱团行情,推升股市估值。

债市:债市走牛,利好长债。2018年2季度货币政策转向宽松,DR007下行明显,中债国债指数上行,曲线较为陡峭。在阶段一(2018.04-2019.04),中短期和长债的涨幅分别为11.7%和18.3%。在阶段二(2019.08-2020.04)中短期和长债的涨幅分别为12.5%和21.1%,长期债券相对中短期债券涨幅更大,拉长债券久期可以博得更高的利率下行收益。

商品:商品市场短暂回调,黄金抗跌。在第一波流动性宽松时,商品市场保持震荡市行情。流动性二度宽松时,商品市场短暂回调,2020年5月重回上升通道。受益于美国经济下行和美联储持续降息的影响,黄金的吸引力提升,避险和保价属性凸显。

房市:调控延续,但难掩部分热点城市上涨压力。2018-2019年,调控政策的累积效应显现,房地产市场的投资和销售增速都维持在个位数,房市增速企稳。在2020年初疫情集中爆发,短暂冲击房地产市场。但流动性宽松,尤其是通过消费贷、信用贷等流入楼市,资产价格泡沫化,上海、深圳、杭州等局部热点城市房价过快上涨。

2.4.2 紧缩期(2020.5-至今)通胀预期,流动性收紧
(1)触发因素:通胀预期抬头,资产泡沫,金融风险暴露,流动性紧缩周期开启。中国经济持续复苏,成为2020年唯一一个实现正增长的主要经济体,稳经济压力缩小。全球经济复苏共振,供求缺口扩大,叠加流动性泛滥,通胀预期抬头,PPI大幅上涨。2020年宏观杠杆率上升23.6个百分点,埋下信用风险隐患。

(2)政策操作:稳货币,结构性紧信用,稳政府杠杆,稳房价
货币政策层面,“稳”字当头,“不急转弯”。2020年5月,央行开启货币政策正常化,央行以公开市场操作为主,缩量续作MLF、OMO,货币净回笼。财政政策层面,强调财政政策要“提质增效、更可持续”,注重控制地方政府隐性债务风险。房地产政策方面,设置“三条红线”、房地产贷款集中度管理等政策,严控资金流向地产。

(3)流动性演绎:狭义流动性保持宽松,广义流动性收敛
2020年5月狭义流动性率先正常化。5月央行边际收紧货币政策,DR007自低点持续上行,中枢由1.5%上行至2.2%左右,11月受永煤事件冲击,央行临时释放流动性,DR007有所下行,此后维持“稳货币”格局。值得注意的是,本轮紧货币区间,并未导致狭义流动性大幅收紧,反而保持充裕的态势,主要因为宏观审慎政策配合,约束信用扩张渠道,产生了一定程度流动性淤积。
2020年末广义流动性拐点出现,社融和M2增速快速回落。10月央行重提“把好货币总闸门”,一方面,受去年同期高基数影响,另一方面,反映经济回归潜在增长率,信用扩张节奏放缓,2020年末,社融增速已从10月13.7%高位下降至2021年5月11%。从价上来看,贷款利率从三季度开始,亦从底部上行,金融机构贷款平均利率从2020年底5.03%上行至一季度5.10%。

(4)大类资产表现
股市:小牛市行情延续至年底,此后维持震荡调整。自2020年5月货币政策转向以来,广义流动性仍处宽松,股市小牛市行情延续。从行业来看,股市延续了结构性行情,分化更加明显。周期类、消费类、成长类、金融类板块的涨幅分别为41.0%,40.8%,26.3%,19.1%,周期和消费板块涨势领先,科技股行情大涨,金融板块估值偏低。

债市:广义流动性收紧后债市走牛。狭义流动性紧缩期(2020.05-2020.10),“稳货币+宽信用”,债市整体表现平平,自2020年5月起持续调整,处于“熊平”阶段。2020.05-2020.10,中债中短期和长期债券指数的涨幅分别为-2.5%和-5.8%,长期债券回调力度较中短期更大。广义流动性紧缩期(2020.11-至今),“稳货币+结构性紧信用”,债市走牛。自2020年4季度末,中债中短期和长期债券指数的涨幅分别为2.7%和6.9%,拉长债券久期可以博得更高收益。

商品:滞涨阶段,商品涨幅明显。全球复苏共振,疫情反复,形成供求缺口,叠加流动性泛滥,大宗商品价格上涨。2020.5以来,商品市场整体波动上涨。过热阶段(2020.5-2020.10),金属、工业品、农产品和能化指数分别上涨2.3%,7.8%,13.2%,1.2%。滞涨阶段(2020.11-至今),商品市场涨幅更为显著。金属、工业品、农产品和能化指数分别上涨42.4%,38.6%,7.4%,32.7%,金属板块表现亮眼。

房市:一线城市领涨。2020.5以来,一线城市的二手住宅价格指数一路上行。“三道红线”政策倒逼房企去杠杆、降负债,加快销售资金回笼,加大销售推盘力度,支撑房地产销售和投资。

3. 总结和展望
3.1 总结:四大维度梳理流动性来龙去脉
复盘四次典型流动性周期,经济周期轮动,驱动货币政策调整,触发狭义、广义流动性宽松与收紧,并反作用于经济运行和大类资产表现。近年来,基本面和金融风险成为流动性转向触发因素,流动性易松难紧,传导效率和刺激效果边际递减。

1、从触发因素来看,经济下行和外部冲击通常是流动性宽松的触发条件,通胀预期和风险暴露多为流动性收紧条件,且外生因素触发的政策转向力度往往更强。
四轮宽松周期中,第一轮宽松始于2008年次贷危机,2020年以来的宽松则为应对疫情爆发,均为外生突发危机,促使货币政策大幅转向,政策组合全面、力度大、传导快。第二轮、第三轮宽松周期主因国内经济增速换挡,下行压力加大等内生因素触发,政策转向多次调整、小步快走,力度较弱、传导链条较长。此外,一些突发风险也构成流动性短期转向因素,例如2019年包商银行、2020年永煤违约等均是在紧缩周期中,央行为防范风险,呵护流动性,触发临时转松。
四轮紧缩周期中,通胀抬升、杠杆上行往往是触发货币政策收紧的重要条件,而且后者重要性不断提升。四轮紧缩周期中,只有第一轮是为防止经济过热、管理通胀预期,2009年至2011年,通胀持续上行,持续了21个月,CPI突破6%,PPI突破7%。第二轮紧缩,CPI在2%-3%区间、PPI为负,第三轮紧缩,PPI虽有上行但CPI保持平稳。相比之下,2012-2016年影子银行兴起,监管层实施宏观审慎政策,为打击资金空转、监管套利等行为,收紧流动性,稳杠杆、防风险成为触发货币政策收紧的主因。本轮流动性收紧,虽然PPI大幅上行,但主因海外大宗商品涨价,国内即使收紧货币政策也无济于事,反而误伤经济复苏根基,而疫情以来杠杆率提升、资产价格泡沫、隐性地方政府债务等问题引起重视,成为本轮流动性紧缩的主要考量。
2、从货币政策操作来看,政策操作呈现从全面性转向结构性、从数量型向价格型转变。宽松期操作,历次宽松周期都离不开降息、降准的支持,同时,2012年起央行数量型货币政策开始向价格型转变,推进LPR等利率市场化改革,现代货币政策框架不断完善。紧缩期操作,仅第一轮收紧周期使用升准升息工具,此后的收紧过程中,多采用上调政策利率、减少公开市场流动性投放等工具,尽量避免大幅收紧流动性给实体经济带来冲击,同时配合宏观审慎政策,围堵资金流向房地产、两高一剩行业。总体来看,货币政策工具箱日趋完善,央行操作趋于精细化,以逆回购、MLF等为代表的货币政策工具近两年来成为央行主要的价格调控工具。结构性货币政策不断丰富,双支柱框架建立,宏观审慎管理制度逐步健全,提高货币政策针对性、有效性。
3、从流动性演绎来看,宽松期相比紧缩期持续时间短,但近年来宽松期有拉长趋势,反映传导效率和刺激效果边际递减。一轮流动性周期通常持续3-4年,流动性宽松期平均持续12个月左右,紧缩期平均持续22个月。但宽松期有逐步拉长趋势,比较典型的第三轮,2014年4月开始放松,并一直持续到2016年7月经济企稳,创下长达27个月的宽松期,而紧缩期用了19个月;2018年宽松也是如此,2018年4月至2019年3月持续11个月,但货币政策转紧信号仅持续5个多月,但被包商事件和美联储降息打断。这表明,政策刺激对经济的拉动作用边际递减,不得不延长宽松期限达到政策目标,以时间换空间。
4、从大类资产表现来看,狭义流动性周期与债市关系密切,广义流动性周期与股市、不动产、商品关系密切。1)债市对货币周期高度敏感,货币政策直接作用于狭义流动性,往往在经济衰退时,货币政策宽松,狭义流动性充裕,债市迎来牛市,紧货币阶段,经济恢复、宽松政策退出,债市通常面临大幅调整。2)股市反映流动性预期,受信用周期、广义流动性影响大,广义流动性充裕,一方面反映信用派生力度强,表明实体经济融资旺盛,盈利向好,另一方面,利率走低,提升估值,股市呈现上涨行情;流动性退潮时,股市面临调整。3)房地产长期看人口、中期看土地、短期看金融,流动性合房地产调控政策相对宽松期,会对房地产价格产生较大影响,典型如第一轮和第三轮周期,均是政策全面宽松的背景下,房地产迎来较大幅度上涨。4)对于商品市场而言,商品市场上涨与广义流动性相关,但滞后性较强。此外还会受供求、地缘、政策等因素影响,因此在第二、第四轮周期中,商品上涨区间与流动性宽松区间并不完全一致。
3.2 展望:随着经济周期从滞涨转为衰退,货币政策稳健偏松、“以我为主”,下半年将呈现“稳货币,稳信用”格局
我们在年初提出流动性拐点,流动性退潮下,局部领域债务风险、流动性风险、中小企业经营风险逐渐暴露。展望下半年,货币政策从“稳货币、结构性紧信用”转向“稳货币、稳信用”格局,下半年-明年上半年重启宽松。
我们判断,今年一季度是经济顶部,二三四季度边际放缓,未来的货币政策会对经济和市场逐渐转向友好,宽松周期将来未来。
展望2021下半年,货币政策重心转向防范金融风险和经济边际放缓。我们预计未来货币政策将保持中性偏松,流动性的合理宽裕,加大实体经济、普惠金融、绿色金融支持力度。
狭义流动性上,7月9日全面降准,可以对冲下半年MLF到期、地方政府债发行的压力,释放“稳货币、稳信用”信号,缓解市场对于下半年经济放缓和资金紧张的担忧。本次降准为对冲式降准,央行也表明“稳健货币政策取向没有改变”,央行多次强调“珍惜正常货币政策空间”,在 “稳货币、稳信用”的格局下,央行也不可能采取“大水漫灌”的方式,宽松周期将来未来。
广义流动性上,社融下行最快的时候已经过去,2021年6月存量社融增速11%,与上月持平,新增社融超预期多增,广义流动性阶段性企稳。随着经济边际放缓,通胀担忧缓解,房地产企业、地方政府融资平台、影子银行、僵尸企业等金融风险犹存,需要广义流动性支持。货币政策“稳信用”,继续发挥结构性作用,将加大对实体经济、中小企业、绿色金融等领域信用扩张的支持力度,下半年到明年上半年重回宽松区间。
从大类资产表现来看,流动性边际放松,利好风险资产。股市是货币晴雨表,短期来看,国常会引导货币政策宽松预期,利好股市,长期来看,随着中国特色资本市场建设,直接融资占比提升,重拳整肃市场环境,过去炒壳炒小的时代一去不返,而代表经济高质量发展的“新经济”“新基建”领域和有大赛道的龙头公司将跑出大牛股。债市与狭义流动性紧密相关,降准预期将使下半年狭义流动性仍然延续宽裕局面,促使利率下行,利好债市。商品市场上,大宗商品已经处于高位,未来随着供给缺口恢复、全球流动性退潮,继续大涨的可能性不大,预计将保持震荡或下行趋势。房地产市场,长期看人口、中期看土地、短期看金融,房地产调控仍严,即使流动性宽松也难有全面行情,但未来人口流入的都市圈城市群、以及城区核心地段房产仍有潜力。
(本文作者介绍:经济学家)