文/新浪财经意见领袖专栏作家 管清友、许博男、孙航
气候问题是21世纪人类面对的最严重的问题之一。世界各国为应对全球气候危机,纷纷主动将“碳达峰”、“碳中和”提上日程。中国领导人于2020年向全世界就“碳达峰”、“碳中和”做出了庄严承诺,各地各部门正在紧锣密鼓地落实两大目标。由此,组建全国性碳交易市场利用市场化手段引导产业向低能耗、低排放转型也成为应有之义。基于多年、多地区的碳排放交易试点经验,如今全国性碳排放权交易所呼之欲出。本文将从我国碳排放权交易市场的历史沿革、建设现状与即将上线的全国交易所展望三方面,全面剖析中国式碳排放交易体系。
中国碳交易发展沿革:从CDM到CEAs、CCERs
1、高碳排引发气候危机,“碳达峰”、“碳中和”计划迫在眉睫
(1)温室气体过度排放,导致全球气候问题泛滥
工业革命以来,由于世界各国工业的快速发展,全球温室气体排放量明显增加。过高的温室气体排放为地球带来了各种各样的自然灾害,气候问题频发。根据美国国家海洋和大气管理局(NOAA)测量数据,全球年平均气温相较于半个世纪前,增长已经超过1摄氏度。如今相关科学研究也已经证实,全球气温上升与温室气体排放有密切关系。其中,二氧化碳占温室气体排放的84%,是解决气候问题的重中之重,近半个世纪以来,全球二氧化碳平均浓度从250ppm上升到400ppm左右。

(2)各国均已将“碳达峰”、“碳中和”提上日程
“碳达峰”是二氧化碳排放量由增转降的历史拐点,“碳中和”是实现二氧化碳“净零排放”。碳达峰与碳中和紧密相连,前者是后者的基础和前提,达峰时间的早晚和峰值的高低直接影响碳中和实现的时长和实现的难度。后者是对前者的紧约束,要求达峰行动方案必须要在实现碳中和的引领下制定。碳中和与碳达峰时间点则代表了一国减排的时间点与决心,也将间接反映该国及减少二氧化碳排放的整体路径。
如今世界各国正在积极响应碳达峰、碳中和号召,全球已经有54个国家的碳排放实现达峰,各国碳中和也均已提上日程。根据OCED数据,1990年、2000年、2010年和2020年以前碳排放达峰国家的数量分别为18、31、50和54个。2020年,排名前十五位的碳排放国家中,美国、俄罗斯、日本、巴西、印度尼西亚、德国、加拿大、韩国、英国和法国已经实现碳排放达峰。中国、马绍尔群岛、墨西哥、新加坡等国家承诺在2030年以前实现达峰。
中国“30·60”目标确认,时间紧、任务重。2021年两会“碳中和”、“碳达峰”上升成为国家重要战略,我国要力争二氧化碳排放2030年前达到峰值,力争2060年前实现碳中和。而如今中国已经是碳排放第一大国,且已经连续13年成为全球最大的温室气体排放国。根据bp公司数据,2019年中国共计排放二氧化碳98.3亿吨,超过了排名第二的美国(50亿吨)和第三的欧盟(33.3亿吨)排放量之和,占据全球二氧化碳排放的28%。
我国承诺到2030我国单位国内生产总值二氧化碳排放将比2005年下降65%以上。根据测算,我国二氧化碳排放峰值约为120亿吨,仅有约20%空间。如果自2010年起算,我国到2030年达到二氧化碳排放峰值120亿吨年均增速仅为2%左右。对中国来说,“碳中和”、“碳达峰”的“30·60”目标时间紧,任务重,必须要技术政策多管齐下,多种机制相互配合,才能完成这一艰巨的战略目标。


2、《京都议定书》签订之后,各类减碳机制应运而生
在气候与减排压力下,《联合国气候变化框架公约》(UNFCCC)应运而生。包括联合国在内的各大国际组织都为全球变暖表达了忧虑,并采取了具体行动,各国齐心减排,达成了多项协议致力于减少全球二氧化碳排放量,解决如今严峻的气候问题。1992年6月,在巴西里约热内卢举行的联合国环境与发展大会上通过了《联合国气候变化框架公约》(UNFCCC),这是世界上第一个全面控制温室气体排放的国际公约,旨在将大气中温室气体浓度维持在一个稳定的水平。《联合国气候变化框架公约》于1994年3月21日正式生效,为国际社会在应对气候变化问题上确定了一个基本框架,并明确了“共同但有区别责任(CBDR)”等基本原则,即对温室气体排放负有主要历史和现实责任的工业化发达国家率先减排,并向发展中国家提供资金、技术等支持。这一公约拉开了全球减少碳排放的序幕。
1997年,著名的《京都议定书》达成,开启了全球各类减少碳排放机制的爆发式发展元年。《京都议定书》于1997年12月在日本京都由联合国气候变化框架公约参加国第三次会议制定,其目标为“将大气中的温室气体含量维持在一个适当的水平,进而防止剧烈的气候改变对人类造成伤害。”《京都议定书》于1998年3月16日至1999年3月15日间开放签字,共有84国签署,条约于2005年2月16日开始强制生效,到2009年2月,一共有183个国家签字参与。此后,全球各类减少碳排放机制相继出现,开启了碳交易的先河。
《京都议定书》中提及三大灵活减排机制——即清洁发展机制(CDM)、联合履行机制(JI)和国际排放贸易(IET)。
清洁发展机制(CDM):意在促进发达国家和发展中国家之间的合作,出自于《京都议定书》第十二条。这一机制规定发达国家可以通过提供资金和技术的方式支援发展中国家的减排事业,在发展中国家落地减排项目。发展中国家获取了资金与技术,而发达国家可以通过这些项目的减排效果获取“经核证的减排量”(CER),经核证的减排量(CER)则可以用于发达国家缔约方抵消等量的碳排放量。
联合履行机制(JI):意在推动发达国家内部的合作,来自于《京都议定书》第六条。和清洁发展机制(CDM)类似,只不过参与主体从“发达国家-发展中国家”换成了“发达国家-发达国家”。其中一方发达国家在另一方发达国家落地节能减排项目,东道主方得到了资金与技术,出资方得到“减排单位”(ERU)。“减排单位”(ERU)和“经核证的减排量”(CER)性质一样,仅叫法不同,出资方也可抵消等量的碳排放量。
国际排放贸易(IET):允许发达国家之间相互转让部分“允许排放量”,来自于《京都议定书》第十七条。即指一个发达国家,将其超额完成减排义务的指标,可以以贸易的方式转让给另外一个未能完成减排义务的发达国家,并同时从转让方的允许排放限额上扣减相应的转让额度。
通过清洁发展机制(CDM)、联合履行机制(JI)和国际排放贸易(IET)三大机制有机结合,全球实现了不同机制下的减排工作:即发达国家通过国际排放贸易(IET)约束倒逼自身产业结构调整减排,或通过联合履行机制(JI)在本国设立清洁项目实现减排;发展中国家通过清洁发展机制(CDM)在本国设立清洁项目实现减排。而中国则主要通过清洁发展机制(CDM)参与到国际碳交易市场中。


3、从CDM到区域试点再到全国市场,中国的碳交易市场不断完善
根据各方研究结果汇总,通常可以将我国碳交易的发展历程分为三大阶段,分别为清洁发展机制(CDM)主导阶段(2011年前)、区域性碳交易市场主导阶段(2011年-2021年)、全国性碳市场主导阶段(2021年后)。
(1)第一阶段为清洁发展机制(CDM)主导阶段,即2011年前
世界上第一个CDM项目于2004年11月注册成功,此后2005年2月16日《京都议定书》正式生效,为CDM市场的快速发展提供坚实的基础。同时随着欧盟碳排放交易体系(EU-ETS)等需求市场的不断发展,CDM项目规模亦日益壮大。2004年6月30日,国家发展改革委、科技部、外交部联合签署的《清洁发展机制项目运行管理暂行办法》开始实施,北京安定填埋场填埋气收集利用项目向国家发改委报审后拿到了001号的CDM批准证书,成为我国政府批准的第一个CDM项目,标志着我国进入了通过清洁发展机制(CDM)与世界碳交易市场进行互动的发展阶段。
截至CDM项目市场停滞前(即2012年前),我国共批准CDM项目5074个。
其中,CDM 项目以新能源和可再生能源领域为主,获批项目共计3733个,占总项目数比例高达73.57%。目前我国CDM涉及项目共包含9大类——节能和提高能效、甲烷回收利用、垃圾焚烧发电、新能源和可再生能源、N2O 分解消除、造林和再造林、燃料替代、HFC-23分解、其他类型。根据UNFCCC官网提供的数据,从项目类型看,我国已经获得批准的新能源和可再生能源项目共计3733个,节能和提高能效项目共计632个,甲烷回收利用项目共计476个,占据了我国CDM项目的主导地位。
从地理分布来看,CDM 项目多集中于四川省、云南省、内蒙古自治区等地区。根据UNFCCC官网提供的数据,从项目地理位置分布来看,四川省共有获批项目565个、云南省共有获批项目483个、内蒙古自治区共有获批项目381个、甘肃共有获批项目269、河北省共有获批项目258个、山东省249个、新疆维吾尔自治区201个、湖南省200个、山西省187个、贵州省175个,位列前十。
从实际减排效果来看,全国31个省市自治区共计实现减排量(估算年减排量)达7.82亿吨二氧化碳当量。UNFCCC将各大CDM项目进行了年减排量预估,并将各类温室气体的减排转化为以每吨二氧化碳当量(tCO2e)为计量单位。其中受CDM设立项目影响,四川、内蒙等地效果较为明显,新能源和可再生能源行业、节能和提高能效行业减排效果明显。根据UNFCCC官网统计资料,我国通过CDM项目减排效果最为明显的前十大地区分别为四川省(0.89亿吨二氧化碳当量)、山西省(0.56亿吨二氧化碳当量)、内蒙古自治区(0.55亿吨二氧化碳当量)、云南省(0.50亿吨二氧化碳当量)、江苏省(0.44亿吨二氧化碳当量)、浙江省(0.43亿吨二氧化碳当量)、山东省(0.43亿吨二氧化碳当量)、辽宁省(0.34亿吨二氧化碳当量)、甘肃省(0.32亿吨二氧化碳当量)、河北省(0.31亿吨二氧化碳当量);通过CDM项目减排效果最为明显的前三大项目类型分别为新能源和可再生能源(4.59亿吨二氧化碳当量)、节能和提高能效(0.97亿吨二氧化碳当量)、甲烷回收利用(0.82亿吨二氧化碳当量)。


(2)第二阶段为区域性碳交易市场主导阶段,即从2011年至2021年
由于全球经济萧条、市场与环境成本矛盾突出、后京都时代减排责任未能落实、以及各国内部政策加强等多种原因,CDM市场持续萎缩,目前已几乎停滞。
在此背景下,我国开始着手在碳交易上另辟蹊径。2011年国务院常务会议讨论通过了《“十二五”控制温室气体排放工作方案》,并表示我国将开展低碳发展的试验试点,探索建立碳排放交易市场,加快建立温室气体排放统计核算体系。紧随其后,国家发改委印发了《关于开展碳排放权交易试点工作的通知》,批准北京、上海、天津、重庆、湖北、广东和深圳等七省市开展碳交易试点工作。
从总成交额来看,各地交易所均发展运作良好,广东交易所、湖北交易所整体规模较大。根据各大交易所官方网站提供的数据,截至2021年7月初,广东碳排放权交易所累计成交额达33.02亿元,位列七大交易所之首。湖北碳排放权交易所与深圳碳排放权交易所累计成交额达17.02亿与11.799亿元,位列第二与第三。与此同时,北京交易所累计成交额为9.04亿元,上海交易所为5.18亿元,天津交易所为4.08亿元,重庆交易所为0.42亿元,依次递减。
从涉及行业来看,上海交易所纳入行业范围较为宽泛。上海碳排放配额交易所共纳入钢铁、石化、化工、电力、有色、建材、纺织、造纸、橡胶、化纤、航空、机场、港口、铁路、商业等多个行业,纳入企业数量较多,涉及行业最为广泛。
从交易种类来看,多数交易所仅涉及二氧化碳交易。但重庆交易所较为特别,共涉及二氧化碳、甲烷、全氟化碳、六氟化硫等多种气体的交易,形式较为独特。
在七大碳交易试点取得初步成功的同时,各市场价格不统一、交易信息不对称等问题逐渐暴露,且愈发严重。这也使得全国统一碳交易市场的出现成为应有之义。



(3)第三阶段为全国性碳市场主导阶段,即2021年后
2021年下半年,全国碳市场时代即将开启。2021年初,生态环境部正式发布《碳排放权交易管理办法(试行)》,对全国碳排放权交易及相关活动进行了规定,包括碳排放配额分配和清缴,碳排放权登记、交易、结算,温室气体排放报告与核查等,正式拉开了我国全国性碳交易市场的序幕。根据2021年7月国务院新闻办公室例行吹风会表态,生态环境部首先将发电行业纳入全国碳排放交易市场,并已印发了配套的配额分配方案和2225家重点排放单位名单,全国交易所上线在即。
我国的全国性碳交易市场采用“双城”模式,即上海环交所负责交易系统建设,湖北武汉负责登记结算系统建设。交易标的目前主要由碳排放配额(CEA)和国家核证自愿减排量(CCER)组成。其中上海环交所已经出台了《关于全国碳排放权交易相关事项的公告》,规定了碳排放配额(CEA)的相关交易规定,而对于国家核证自愿减排量(CCER),目前国家有关部门还没有出台关于其在全国性碳交易市场的全部交易细则,具体机制将伴随碳排放权交易暂行条例的出台而明确。

中国碳交易发展现状:区域试点初具规模,全国交易市场开启在即
1、整体情况:CEA与CCER两大市场双轨并行
(1)交易体系:全国市场将以配额市场(CEA)为主导
从整体机制来看,我国碳市场涉及强制性的配额(CEA)交易市场和中国核证自愿减排量(CCER)市场两大市场。其中,强制性的配额(CEA)市场为主导市场,核证自愿减排量(CCER)市场为辅,二者相辅相成。根据《碳排放权交易管理办法(试行)》的规定,配额市场(强制交易市场)和CCER市场(自愿交易市场)能够通过抵消机制产生联动。具体来说,重点排放单位可使用国家核证自愿减排量(CCER)或生态环境部另行公布的其他减排指标。
其中配额市场是指纳入重点排放单位名单的企业,国家每年将根据其碳排放情况向其分配一定量的配额二氧化碳排放权(CEAs,即碳排放配额),碳配额可以在这些企业中进行交易。若企业最终年二氧化碳排放量少于国家给予其的碳排放配额,则盈余的碳排放配额可以作为商品出售;若企业最终年二氧化碳排放量多于国家给予其的碳排放配额,则短缺的二氧化碳配额则必须要从全国性碳交易市场中进行购买。因此在高排放企业中碳排放权作为商品可以在之间进行流通,通过市场化手段完成碳排放权的合理分配。
但若仅有强制性的配额(CEA)市场,则只能鞭策高排放企业减排,并没有对低排放企业进行“奖励”,CCER市场可作为对低碳企业的补充奖励而设立。仅有强制性的配额(CEA)市场并不能激起节能减排行业企业减少碳排放的主观能动性。而自愿减排交易(CCER)市场上和强制性的配额(CEA)市场略有不同。具有低碳属性的企业可以向相关部门递交自愿减排交易申请,将公司内部项目申报为CCER项目。一旦成功申请下CCER项目,则可以获得中国核证减排量(CCERs)。核证减排量(CCERs)可以用于抵消其不超过5%的二氧化碳排放量。如今我国七大市场中换算方式均为1单位核证减排量(CCERs)可抵消1吨二氧化碳当量的排放量。

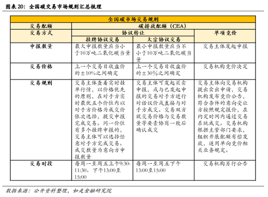
(2)交易细则:限制涨跌幅10%,与A股同时进行
交易场所——上海、武汉“双城制”。根据今年1月11日上海环境能源交易所董事长赖晓明接受采访时透露的信息,我国的全国性碳交易市场会采用“双城”模式,即上海负责交易系统建设,湖北武汉负责登记结算系统建设。根据生态环境部的相关规定,全国碳排放权交易机构成立前,由上海环境能源交易所股份有限公司(以下简称“交易机构”)承担全国碳排放权交易系统(以下简称“交易系统”)账户开立和运行维护等具体工作。
覆盖行业——初期仅覆盖电力行业,后期将会扩容。根据上海环交所发布的《关于全国碳排放权交易相关事项的公告》,全国碳排放权交易市场覆盖的温室气体种类和行业范围将由生态环境部拟订。2021年7月国务院新闻办公室例行吹风会上表示,根据国务院批准的全国碳市场建设方案,在市场运行初期只在发电行业的重点排放单位间开展配额现货交易。但未来全国性碳市场将会以电力行业作为突破口,按照“成熟一个、纳入一个”的原则来纳入其他行业。石化、化工、建材、钢铁、有色金属、造纸、国内民用航空等行业将被逐步加入当前全国碳交易体系中。
参与主体——高碳排放的两千家“温室气体重点排放单位”企业。根据生态环境部发布的《碳排放权交易管理办法(试行)》,生态环境部已经对本次纳入全国性碳排放交易主体的企业(主要是CEA交易)给出大致范围:即属于全国碳排放权交易市场覆盖行业的、年度温室气体排放量达到2.6万吨二氧化碳当量的“温室气体重点排放单位”,且初期仅覆盖电力行业。国家每年将根据其碳排放情况向其分配一定量的配额二氧化碳排放权(CEAs,即碳排放配额),碳配额可以在这些企业中进行交易。
交易模式——可以进行大宗交易。碳排放配额(CEAs)的交易可以采取协议转让、单向竞价等多种方式。协议转让包括挂牌协议交易和大宗协议交易。在挂牌协议交易方面,单笔买卖最大申报数量应当小于10万吨二氧化碳当量,其开盘价为当日挂牌协议交易第一笔成交价。当日无成交的,以上一个交易日收盘价为当日开盘价。收盘价为当日挂牌协议交易所有成交的加权平均价。当日无成交的,以上一个交易日的收盘价为当日收盘价。挂牌协议交易的成交价格在上一个交易日收盘价的±10%之间确定。对于大宗协议交易,单笔买卖最小申报数量应当不小于10万吨二氧化碳当量。大宗协议交易的成交价格在上一个交易日收盘价的±30%之间确定。
交易时间——与A股基本相同。根据上海环交所发布的《关于全国碳排放权交易相关事项的公告》,全国碳交易市场交易时间与A股基本相同。除法定节假日及交易机构公告的休市日外,采取挂牌协议方式的交易时间为每周一至周五上午9:30-11:30、下午13:00至15:00;采取大宗协议方式的交易时间为每周一至周五下午13:00至15:00。

2、碳排放配额(CEA)市场:各地区试点已初具规模,价格分化严重
碳排放配额(CEA)市场是指纳入重点排放单位名单的企业,国家每年将根据其碳排放情况向其分配一定量的配额二氧化碳排放权(CEAs,即碳排放配额),或者可以自行购买一定配额。碳配额可以在这些企业中进行交易。鉴于当前全国性碳交易市场尚未正式揭牌,我们通过各地试点市场来对碳排放配额(CEA)市场做简要观察,并对未来全国性碳市场进行展望。
(1)分配方式:以免费配额为主,将适时引入有偿分配
碳交易的核心就是碳排放配额(CEA)。各大“温室气体重点排放单位”企业在领取自己的碳排放配额(CEAs)后方可根据自身情况进行碳排放交易——即低排放企业可以出售配额,高排放企业必须要买入配额。根据七大碳交易试点交易所与欧盟交易系统的经验,碳配额的一级市场(即第一次发放碳配额,分配后的碳配额放在各大交易所进行交易称为二级市场)可以分为有偿分配与无偿分配。
其中有偿分配相对易于理解,即高排放企业从管理部门直接购买碳配额。其中碳配额的定价方式可以分为管理部门直接定价或者拍卖定价,是一种市场化的碳配额分配模式。
而免费配额即为管理部门直接向高排放企业发放碳排放配额,其分配方式将视不同企业情况而定,常见的配额定量方法有历史法(也称为祖父法)与基准法。历史法(也称祖父法)是依据企业的历史排放量(计算时所采用的数据基准为近几年的平均值) 进行分配的方式,所获得的配额量等于历史平均碳排放量与年度下降系数的乘积,再与工艺流程配额等量做和之后计算得到。该方法的优点是理论上易行,对数据要求量相对要小,且计算方法也相对简单,而缺点则是对早采取减排行动的企业来说较为不公平。基准线法则是以碳排放强度行业基准值,即某行业的代表某一生产水平的单位活动水平碳排放量,来作为碳交易中的配额初始分配参考指标,即基准线。该方法采用的行业碳排放强度基准值,与“企业的活动水平”的乘积来决定企业所能获得的免费配额数。该方法相对公平,但计算较为复杂。
全国碳交易市场初期将采取基准法进行碳排放权分配。根据国务院批准的全国碳市场建设方案,在市场运行初期,只在发电行业重点排放单位间开展配额现货交易。结合我国目前实行的碳排放强度管理制度,碳排放分配将以免费配额为主,首批配额分配采用了基准法对全国发电行业重点排放单位核发配额。同时《碳排放权交易管理办法(试行)》也表明将会在合适的时机引入有偿配额,但有偿配额的定价方式仍然未知。目前全国碳市场第一个履约周期(2021年1月1日至2021年12月31日)预分配额已完成下发,预计最终核定配额和覆盖温室气体排放量均将超过40亿吨。


(2)交易规模:七大交易所累计成交3.51亿吨当量,其中广交所规模最大
根据七大碳排放权交易所披露的信息,按累计成交量计算,七大交易所累计成交3.51亿吨二氧化碳当量,广东、湖北、深圳交易规模位列三甲。截止到2021年7月初,当前深圳碳排放权(SZA)交易所、上海碳排放权配额(SHEA)交易所、北京碳排放权(BEA)交易所、广东碳排放权配额(GDEA)交易所、天津碳排放权(TJEA)交易所、湖北碳排放权(HBEA):交易所、重庆碳排放权(CQEA)交易所累计成交量分别为0.49亿吨二氧化碳当量、0.17亿吨二氧化碳当量、0.15亿吨二氧化碳当量、1.68亿吨二氧化碳当量、0.19亿吨二氧化碳当量、0.75亿吨二氧化碳当量、0.09亿吨二氧化碳当量。
按成交金额计算,七大交易所累计交易金额达80.57亿元人民币,广东、湖北、深圳交易规模仍位列前三。截止到2021年7月初,当前深圳碳排放权(SZA)交易所、上海碳排放权配额(SHEA)交易所、北京碳排放权(BEA)交易所、广东碳排放权配额(GDEA)交易所、天津碳排放权(TJEA)交易所、湖北碳排放权(HBEA):交易所、重庆碳排放权(CQEA)交易所累计成交金额分别达11.80亿元、5.18亿元、9.04亿元、33.02亿元、4.08亿元、17.02亿元、0.42亿元。


(3)价格情况:市场尚未形成联动,各地价格差异极大
当前七大碳交易市场二氧化碳排放配额成交均价有较大差异,碳价最贵的北京交易所与碳价最便宜的深圳交易所,二者单位碳排放权价格相差超三倍。根据七大交易所披露的交易数据,截止到2021年7月5日,成交价格由高到低排序结果为:北京碳排放权(BEA)成交均价为50.30元/吨、广东碳排放权配额(GDEA) 成交均价为43.44元/吨、上海碳排放权配额(SHEA)均价39.00元/吨、重庆碳排放权(CQEA) 均价32.67元/吨、湖北碳排放权(HBEA) 均价31.81元/吨、天津碳排放权(TJEA) 均价29.86元/吨、深圳碳排放权(SZA) 均价13.34元/吨。碳价最贵的北京交易所与碳价最便宜的深圳交易所,二者单位碳排放价格相差三倍以上。
由于各大市场尚未形成联动,导致单位碳排放价格不统一的现象频频发生。针对当前各地碳排放价格不统一现象,我们认为这主要原因在于七大交易所之间尚未形成有机联动,并且各大交易所涵盖的交易主体不同,各个交易所之间碳排放配额供给需求均有较大差别,导致了各地对于碳排放配额的估值产生了差异。




3、核证自愿减排量(CCER)市场:增量暂停申请,但存量仍可交易
自愿减排碳信用交易市场(即CCER市场)指部分对低碳、环保有正向贡献的企业可以将其正在经营的节能减排环保项目申请报备,一旦报备通过,相关部门通过考察该公司对于减排实际效果的贡献,给予其对应的核证自愿减排量(CCERs)。该核证自愿减排量(CCERs)可以贩卖给高碳排放的企业,用于抵消不足的碳排放配额(CEAs)。
由于CDM项目发展受阻,加之CEAs市场并未对低碳环保类企业做出正向激励,因此2012年开始我国开始建立国内的自愿减排碳信用交易市场(即CCER市场),其交易标的即为国家核证自愿减排量(CCERs)。2015年自愿减排交易信息平台上线,CCER进入交易阶段。2017年,CCER项目备案暂停,存量CCER仍在各大试点交易。鉴于当前全国性碳交易市场尚未正式揭牌,我们可以通过各地试点市场来对碳排放配额(CEA)市场与核证自愿减排量(CCER)市场做初步观察。
(1)获取方式:环保减排类企业自行申报,如今已经暂行受理
自愿减排碳信用交易市场(即CCER市场)指部分对低碳、环保有正向贡献的企业可以将其正在经营的节能减排环保项目申请报备,一旦报备通过,相关部门通过考察该公司对于减排实际效果的贡献,给予其对应的核证自愿减排量(CCERs)。
根据《温室气体自愿减排交易管理暂行办法》,四类项目可以进行申报。根据发改委2012年6月发布的《温室气体自愿减排交易管理暂行办法》内容,涉及以下四类且2005年2月16日之后开工的项目,其所属企业可以进行CCER项目报备。一是符合发改委规定的自愿减排项目;二是获得发改委批准,但是没在联合国注册的CDM项目;三是获得发改委批准,在联合国注册将就已经实际产生减排效果的CDM项目;四是已经联合国注册,但未获得减排量签发的CDM项目。
如今CCER备案已经暂停受理,现存核证自愿减排量(CCERs)仍可以进行交易。2017年3月国家发改委正式公告暂停自愿减排(CCER)交易方法学、项目、减排量、审定与核证机构、交易机构备案申请。根据国家发改委当日公告,由于当前温室气体自愿减排交易量小、个别项目不够规范等问题,发改委已组织修订《温室气体自愿减排交易管理暂行办法》。待《暂行办法》修订完成并发布后,将依据新办法受理相关申请。截止到2021年7月,CCER审批仍未恢复。但结合各方信息,CCER项目的受理极有可能在全国碳交易市场正式上线之后恢复,作为对碳配额(CEAs)交易的补充。

(2)市场规模:每年将有约277万吨二氧化碳当量的市场规模
当前七大交易所年累计碳排放配额(CEAs)成交量约为5541万吨二氧化碳当量。根据各大碳市场公布的数据,2020年全年广东碳市场总成交量3211万吨、湖北碳市场总成交量1428万吨、天津碳市场总成交量574万吨、上海碳市场总成交量184万吨、深圳碳市场总成交量124万吨、北京碳市场总成交量104万吨、重庆碳市场总成交量16万吨。
依5%抵消份额测算,未来全国性碳市场每年将有约277万吨二氧化碳当量市场份额。各试点均规定了核证自愿减排的抵消机制,即纳入碳排放交易的单位可以通过购买国家核证自愿减排量抵消其超额温室其他排放。抵消机制的设计进一步扩张了碳排放交易市场对国家核证自愿减排量的需求,进而激励了温室气体自愿减排项目的实施。各地区对于CCERs的对CEAs的抵消能力做出了统一的规定,即1个CCER等同于1个配额,可以抵消1吨二氧化碳当量的排放,但各地区对于抵消比例和抵消条件的规定都有所不同。根据生态环境部发布的《碳排放权交易管理办法(试行)》,重点排放单位每年可以使用国家核证自愿减排量(CCERs)抵消碳排放配额(CEAs)的清缴,抵消比例不得超过应清缴碳排放配额的5%。若以5%抵消份额测算,未来全国性碳市场每年将有约277万吨二氧化碳当量市场份额。

中国碳交易市场发展展望:建议尽快推动多种交易并轨
1、趋势展望:从宏观、中观、微观三维度,全面助力“30·60”目标达成
(1)宏观——助力实现减排目标,实现能源结构升级
如今我国已做出“30·60”承诺。根据相关测算,若要在2030年实现“碳达峰”,则2030年我国二氧化碳排放量需要比2005年排放量下降60%-65%。基于此北京全国碳交易系统可以通过设置每年碳排放上限,通过逐年递减排放上限,最终完成减排目标。另一方面,当前我国68%的电力是通过燃煤等热力发电方式实现的,电力热力部门的碳排放量占我国每年排放量的一半以上。随着全国碳市场上线,碳交易的市场化手段也会对我国的能源结构升级起到促进作用。以欧盟经验为例,欧盟在碳交易系统正式实施之后,核能、潮汐能等新能源发电占比从2004年的9.7%提升到了2019年的19.7%,成功实现了能源结构的升级。
(2)中观——高碳排放行业向龙头聚集,零排放、负排放行业迎来发展黄金期
一方面,高碳排放行业集中度将会大幅提升。随着全国碳交易市场逐渐成熟,钢铁、工业金属、化工产品、畜牧等行业企业,其产品会因为碳成本的传导而丧失一部分的竞争优势。仅有行业的龙头企业,凭借资本优势、体量优势和研发技术优势,才可能在如此竞争激烈的环境下生存,行业集中度将会进一步加大。
另一方面,零排放、负排放行业与企业将迎来黄金发展机遇。光伏、新能源汽车行业以及其生产链的上下游行业或将迎来全新机遇。截至2020年底,我国水电装机3.7亿千瓦、风电装机2.8亿千瓦、光伏发电装机2.5亿千瓦、生物质发电装机2952万千瓦,分别连续16年、11年、6年和3年稳居全球首位。全国碳交易市场的建立会进一步刺激可再生能源行业的发展。
(3)微观——“卖碳翁”型企业或将涌现
全国碳交易系统的建立将会影响企业的盈利结构,碳价格将压缩企业利润空间,进而催生“卖碳翁”型企业。以汽车行业为例,“双积分”政策是我国汽车行业的碳排放市场,也是我国碳交易的试金石。而如今“双积分”价格节节高升,以一汽大众为例,其NEV积分为-145274分,若以3000每分计价,公司则每年将承担超过4亿元人民币的买“碳”支出,而特斯拉等企业则可以通过出售积分从而“凭空”赚取利润。
2、政策建议:尽快推动“双积分”交易并入碳市场,加强CCER抵扣联动
(1)交运汽车行业是实现“30·60”的关键,应尽快推进积分交易并入碳市场
汽车“双积分”制度是碳交易在汽车行业的分支与衍生物。汽车行业作为传统燃料使用重地,是我国实现减碳整体目标的重点攻坚方向。因此碳中和等一系列减排政策,有助于推动汽车产业结构深度调整。我们常见的新能源汽车主要是通过两种方式影响汽车行业碳排放量,进而实现汽车行业整体减排。路径1——个体减排(技术性提高效率节约能源):从技术上实现单辆汽车的节能,大幅降低车辆单位公里数油耗,从而实现减排;路径2——整体减排(解决电力结构问题):实现碳排放的集中管理,再管理发电方式。当前我国的发电还是以火力发电等传统发电方式为主,因此在发电过程中仍将产生大量污染与二氧化碳排放。但由于电力行业的垄断性,汽车排放则从“个体排放”转移到了发电厂的“集体排放”。随着未来发电技术的创新,风力发电、潮汐能发电等普及,发电过程所带来的碳排放将会大幅减小。
双积分包含NEV积分与CAFC积分两种积分,分别对应两种减排路径。双积分包括乘用车企业新能源汽车积分(NEV积分)和平均燃料消耗量积分(CAFC积分)这两种积分,车企可以通过生产新能源车和节油汽车来赚取NEV积分与CAFC积分。车企若未达到考核标准,可以通过三种方式凑足积分:结转——车企可按照比例使用前一年所结余的积分;抵偿——同一集团子公司使用彼此结余的积分;购买——若前两种方式都不够,只能在每年工信部装备司“双积分”交易网站上向其他车企购买两种积分。
但当前由于交易机制不完善、交易市场较小等问题,导致积分价格高企。NEV正积分过剩超327万分,CAFC正积分过剩超129万分,供应充足。但NEV积分交易价格已超过3000元,而其2019年最高价仅为800多元。以一汽大众为例,其NEV积分为-145274分,若以3000每分计价,公司则每年将承担超过4亿元人民币的买“碳”支出。
建议尽快推动“双积分”交易与碳交易并轨,攻坚汽车行业减排。汽车行业向来是节能减排之重地,实现“30·60”目标必将对其实现攻坚。当前车企之间的积分交易为定向一对一交易,信息不对称现象比较严重,因此市场有效性较低,从而导致价格信号失灵;同时由于碳排放被物化为了积分,流通范围就被框定在了车企之间,较大程度上限制了积分的流动性,同样限制了市场的有效性。因此应尝试推进“双积分”交易与碳交易并轨,解决其市场的有效性问题,以市场化手段促进汽车行业完成能源革命性转型。
但是将“双积分”交易与碳交易并轨仍有较大的难度。其难度主要体现在积分与碳排放值的换算上:积分更以结果为导向,碳排放是以根源为导向,这两种指标之间的换算就会导致其中的各部门协调与管理成本极大,并轨改革初期难免产生各种“排异反应”,需要监管部门进行大量的管理实践,与市场进行磨合。
(2)为节能减排企业形成正激励,建议加大CCERs抵扣CEAs力度
当前碳交易主阵地——配额市场(CEA市场)仅纳入重点排放单位名单的企业,即高排放企业。由于国家每年仅根据各企业碳排放情况向纳入重点排放单位名单的企业,即高排放企业,分发碳排放配额,因此碳配额可以在这些企业中进行交易。若企业最终年二氧化碳排放量少于国家给予其的碳排放配额,则盈余的碳排放配额可以作为商品出售;若企业最终年二氧化碳排放量多于国家给予其的碳排放配额,则短缺的二氧化碳配额则必须要从全国性碳交易市场中进行购买。这样一来,碳市场中仅涉及高排放企业,仅对高排放并减排的企业进行了正向激励,并未对低排放企业进行奖励。
为尽快推动各类企业发挥主观能动性,呼应节能减排号召,建议加大CCERs抵扣CEAs力度,为节能减排企业形成正激励。若依靠强制性的配额市场,则只能鞭策高排放企业减排,并没有对低排放企业进行“奖励”,不能激起节能减排行业企业减少碳排放的主观能动性。而自愿减排交易(CCER)市场上和强制性的配额(CEA)市场略有不同。具有低碳属性的企业可以向相关部门递交自愿减排交易申请,将公司内部项目申报为CCER项目。一旦成功申请下CCER项目,则可以获得中国核证减排量(CCERs)。核证减排量(CCERs)可以用于抵消其不超过5%的二氧化碳排放量。如今我国七大市场中换算方式均为1单位核证减排量(CCERs)可抵消1吨二氧化碳当量的排放量。由此以来,节能减排企业便可以通过这“5%”的市场份额参与到碳市场之中。因此为了唤起企业节能减排热情,应加大CCERs抵扣CEAs力度,为节能减排企业形成正激励,鼓励更多企业参与到节能环保事业,为实现“30·60”目标助力。
(本文作者介绍:如是金融研究院院长、首席经济学家。)