文/新浪财经意见领袖专栏作家 高瑞东
美国对华的科技封锁是长期战略,未来拜登政府将从限制技术交流,延伸至联合欧盟、日本等外部力量共同制衡中国。中美科技博弈已成常态,未来更重要的是关注国产替代的机遇期,顺应全球各国加大半导体投资的趋势。
在前期政策和产业基金的大力支持下,国内半导体企业资本开支加速扩张,半导体领域的国产替代已初见成效。考虑到中美科技“脱钩”后,集成电路领域扶持政策密集出台、产业基金与民间资本继续推动国内资本开支扩张、后摩尔时代第三代半导体成为新的突破口,未来国产替代进程有望加快推进。
一、美国对华科技攻势再起
5月以来,中美关系在经贸领域不断释放缓和信号,但美国政府对华科技攻势却在悄然升级,技术领域的脱钩或将成为常态化。拜登政府近期不仅扩大“实体清单”范围,而且通过贸易手段打压中国供应链,加强美国本土的供应链再造,并强化外部联盟,意图共同制衡中国。
拜登政府依旧延续特朗普时期的对华企业投资禁令。6月3日,美国总统拜登以“应对中国军工企业威胁”为由签署行政命令,将包括华为公司、中芯国际、中国航天科技集团有限公司等 59 家中企列入投资“黑名单”,禁止美国资本与名单所列公司进行投资交易。此前特朗普时期曾发布3批清单,先后设置44家企业的投资禁令,拜登政府则将范围扩大到59家,并进行剔除和删减。将“与中国军方关联企业”列入新增范畴,同时解除18家公司制裁,如小米、箩筐科技、曙光、中建、中车、中化等不再视为“涉军企业”。
拜登政府计划借助贸易手段打压中国供应链,同时保障美国高科技领域的优势地位。6月8日,拜登政府公布一项关于美国对半导体、电动汽车电池等关键产品获取情况的审查结果。美国政府高级官员表示,由美国贸易代表领导的“供应链贸易突击工作组”,将审查导致供应链“空心化”的具体违规行为,这些问题可以通过所谓“贸易救济手段”(包括针对中国的手段)加以解决。此前,2月24日,拜登曾指定联邦政府部门对全球供应链和美国在关键行业的潜在弱项进行百日评估,其中包括半导体产业中的制造及先进封装、用于电动汽车等产品的高容量电池产业、稀土、制药原料等。
无独有偶,同日美国参议院以68:32票“压倒性”优势通过《2021美国创新和竞争法案》,该法案聚焦于科技领域,兼具系统性和全面性,旨在确保美国全球科技强国的地位,矛头直指中国。该法案承诺未来5年投入约2500亿美元,不仅致力于加强国内半导体研发和供应链建设,同时也防止技术外流以及对中国高科技产品的依赖,并且试图通过建立外部联盟共同制衡中国。
对此,中国政府也毫不退让,6月10日通过《反外国制裁法》,可见中国针对美国政府的霸权主义,希望诉诸法律,以应对美国不合理的制裁行为,可见未来两国在科技领域的摩擦或将成为常态。

二、拜登时代,中美科技“脱钩”有何不同?
(一)特朗普时期,美方对华打压以限制技术交流为主
特朗普对华科技打压方式较为直接,由美国政府出台相关措施,阻碍中美两国的技术交流,具体包括以下三个方面:
一是,出口管制,禁止向中国出售科技和技术附加值高的软硬件产品。特朗普时期,华为是美国对华出口管制的主要目标。2018年,特朗普签署《出口控制改革法》,通过新增条例不断补充,叠加技术转让的“实体清单”,逐步构建起针对中国的出口管制体系。
二是,投资管控,限制中资企业在美国技术领域的投资与收购活动。2018年8月,特朗普签署《外国投资风险评估现代化法案》,将管辖权扩展到外国人对涉及关键基础设施或技术的美国企业的投资。同年,美国《301调查报告》中重点关注汽车、航空、电子、通信、能源、医疗生物、工业机械等关键领域。
三是,采用人才“封锁令“,限制人才交流。一方面,限制发放机器人、航空和高科技制造等领域的留学生签证,取消或重新审查中国学者的长期签证,并拒绝向部分科学家与政府官员发放短期签证。另一方面,美国能源部禁止雇员参与中国人才项目招募。
(二)拜登时期,美方更加重视国内研发投入与外部联盟
相较于特朗普而言,拜登政府更加注重精细化管理,不仅延续对华的技术限制和封锁,而且通过全方位的部署,试图打压中国科技的发展势头。
一是,重视美国科技领域的研发投入,保障其在全球的领导地位。拜登在就职首日表示,“在与其他国家(特别是中国)在新兴产业的投资和技术进步程度的比较中,美国的领先地位黯然失色。我们的未来取决于我们在能够决定未来经济的领域中与竞争对手保持同步的能力”。
对此,拜登总统一方面致力于加强基础研究和技术开发,以保障美国在高科技领域的全球领先优势。《2021美国创新和竞争法案》中提出,在未来五年内,新增紧急拨款520亿美元用于芯片和5G领域研发,并投入大约1200亿美元,用于支持国家科学基金会(NSF)、商务部、能源部、航天局的相关活动。6月17日,美参议院提出一项议案,对半导体投资提供25%税收抵免,以激励美国提高芯片供应。
另一方面,推动美国制造业本土化,保护创新性研究。具体包括,鼓励美国本土的生产和消费;投资人工智能领域,巩固美国相对中国的领先优势;加强研究安全,保护本土创新性研究。
二是,借助外部力量,组建科技联盟,试图将中国置于孤立无援的境地。美国计划重点推进“印太战略”,扩大与“印太”盟友在技术、国防和基础设施领域的合作(重点涉及日本、澳大利亚和印度)。3月12日,拜登在与日印澳首脑的“四方联盟”峰会上提出建立科技合作框架。
同时,《2021美国创新和竞争法案》中还公布一份完整的针对中国的区域战略,通过加强与欧洲等国的伙伴关系,进而制衡中国。近期美国同日本、欧洲在半导体研发方面均有意加强合作。6月19日,拜登总统访欧之后,美欧计划将加强新兴技术合作,微芯片可能成为欧盟合作的早期侧重点,达成美欧两国加强本土芯片制造的共同目标。6月22日,日本政府宣布将于2022年新设立一项1000亿日元(约合9亿美元)的基金,助力半导体、蓄电池、人工智能、量子技术等技术研发工作。目的是与美欧加强合作,构建新的供应链。
三是,多渠道限制中美技术交流,对华技术封锁成为常态。法案中专设国土安全板块,在网络安全和供应链等领域,针对中国提出一系列防御性措施。具体包括,对华为的技术封锁延续;阻止购买具有中国政府背景公司制造和销售的无人机;禁止联邦科学机构人员参与中国政府人才招聘计划,禁止参与中国人才计划的学者获得国家资助。同时,美国还以国家安全、知识产权窃取为由,计划对中国个人或实体实施制裁、出口管制。
三、中美科技博弈已成常态,关注国产替代机遇期
我们认为对于资本市场而言,中美科技博弈已成常态,更主要的是关注国产替代的机遇期,顺应全球各国加大半导体投入的趋势。美国对华的科技封锁是长期战略,未来将不断从限制技术交流等领域,逐步延伸至联合欧盟、日本等外部力量共同制衡中国。在这种背景下,中国唯有加快建立起完备的半导体产业链,实现关键材料、技术和设备的自主可控。
自2019年起,美国对华为先后进行四轮制裁,从各方面限制华为使用美国的技术、软件设计和制造半导体芯片。对此华为开始一系列战略调整,如开启5G专利收费、完善鸿蒙生态圈、推动自主芯片制造。事实上美方的技术封锁,并不能够长期阻碍中国半导体产业的发展,反而加速中国寻找技术突破口,实现国产替代。
(一)资本支出快速扩张,半导体国产替代已初见成效
在前期政策和产业基金的大力支持下,半导体领域的国产替代已初见成效。据IBS统计,2014年中国市场的半导体供应量约有8.8%来自中国本土企业,2020年这一比例提升到19%,IBS预计到2030年,中国本土企业自主化率将提升至40%。
一是,国内半导体企业资本开支加速扩张。2018年,中国大陆半导体企业资本开支达到110亿美元,为2015年的5倍,并且超过当年日本和欧洲的半导体公司的总资本支出,占全球份额的10%。据美国半导体协会统计,2019年,中国大陆半导体企业资本开支在全球份额维持在10%,而欧洲、日本仅占比4%、5%。
二是,国内半导体产业结构持续优化,芯片制造产能已赶超美国。2020年,国内芯片设计、晶圆制造的市场份额分别为39%、29%,较2015年分别上升2、4个百分点,对应IC设计、制造和封测的比例为4:3:3。在全球范围内,半导体业成熟、发达地区的比率为3:4:3,中国大陆正在逐步接近该比率。其中,在芯片制造领域,美国芯片制造产能占全球的份额从1990年的37%下降至2020年的12%,同期中国大陆的市场份额从几乎为零扩大到15%。
三是,国内企业加速布局半导体全产业链。例如,在设计领域,已经出现华为海思等具有国际竞争力的企业;在制造领域,中芯国际、华虹正在积极扩产。据IC Insights预计,2020年中国市场纯晶圆代工销售占比达22%,较2010年增加17个百分点;在设备领域,北方华创、中微半导体、芯源微、华峰测控等厂商皆已打入本土供应链;在材料领域,晶瑞股份,沪硅产业、雅克科技等公司也在陆续开展项目。





(二)未来半导体国产替代进程有望加快推进
考虑到集成电路扶持政策密集出台、半导体资本开支持续扩张、第三代半导体领域的开拓,国产替代进程有望加快推进。
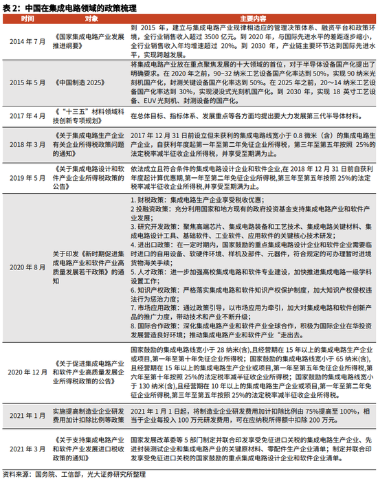
一是,中美科技“脱钩”,引发政府高度重视半导体产业链的自主可控。2018年以来推动集成电路发展的各项政策密集出台,着重解决国内核心技术薄弱、产业结构不合理、产业人才短缺等问题。
早在2014年,国务院发布《国家集成电路产业发展推进纲要》,强调到2030年,产业链主要环节达到国际先进水平,实现跨越发展。具体提出设立国家产业投资基金、加大金融和税收支持、强化企业创新能力、加大人才引进、扩大对外开放等,重点解决国内存在集成电路产品大量依赖进口、芯片制造企业融资难、持续创新能力不足、产业发展与市场需求脱节等问题。
2018年11月,科创板宣布设立,为中国半导体企业发展提供新土壤。截至6月中旬,在科创板上市公司中,半导体公司总市值占比接近30%。
2020年8月,国务院印发《新时期促进集成电路产业和软件产业高质量发展若干政策》,进一步在税收优惠、基础研发、国际合作等领域推动半导体产业链发展。例如,对28nm及以下晶圆厂项目/企业、重点集成电路设计和软件企业加大税费优惠支持力度,对半导体企业采购的原材料、设备和零部件实施免征进口关税优惠;加强高端芯片、设备、材料、软件等集成电路关键核心技术研发;积极推进国际企业在华投资,并推动集成电路产业和软件产业“走出去”。
今年以来,国家陆续通过降低企业税收负担等方式,激励半导体企业加大研发支出和技术投入。2021年1月,国常会决定将制造业企业研发费用加计扣除比例由75%提高至100%;2021年3月,国家发展改革委等5部门制定并联合印发享受免征进口关税的国家鼓励的重点集成电路设计企业和软件企业清单。

二是,产业基金和民间资本持续跟进,带动国内半导体资本开支持续扩张,进而推动国内上游半导体设备发展。
自2014年以来,国家开始设立集成电路产业投资基金。截止2018年5月,一期产业投资资金已经全部使用完毕,总投资额达1387亿元,投资范围涵盖集成电路全产业链,制造、设计、封测、装备与材料分别占比67%、17%、10%、6%。此外,地方产业基金也在持续跟进,据高工产业研究院(GGII)统计,截至2019年6月,地方已设立或正规划设立集成电路产业基金目标金额已突破7000亿元。2019年10月,集成电路国家二期产业投资基金成立,注册资本超2000亿元,重点向芯片设备和材料领域倾斜。考虑到对地方产业基金和民间资本的撬动效应,未来半导体领域将持续获得资金支持。
具体来看,国内晶圆制造厂仍处在资本开支扩张阶段,将推动上游设备实现自主化。受中美脱钩、汽车芯片需求大增等因素影响,处于产业链制造环节的晶圆厂商纷纷加大资本开支,推动对国产设备的需求。SEMI 数据显示,从 2017 年到 2020 年,全球新增半导体产线 62 条,其中有 26条位于中国大陆,占总数的 42%。自2020年到2024年,全球至少将增加38座12寸量产晶圆工厂,其中中国大陆将增加8座。受益于国内晶圆制造资本开支的扩张,国内半导体设备需求也快速增加。至2020年,中国大陆反超中国台湾首次成为全球最大的半导体设备市场,销售额达187.2亿美元,同比增长39.2%。在美国半导体设备引进受限的背景下,国产设备的渗透率有望提升。
三是,后摩尔时代到来,中国半导体行业借助技术突破,或将实现弯道超车。5月14日,国家科技体制改革和创新体系建设领导小组,讨论了面向后摩尔时代的集成电路潜在颠覆性技术。近期苏州、广州等地将芯片设计、第三代半导体等前沿技术作为重点支持对象。由于近年来半导体行业更新迭代速度减慢,需要寻找新的技术支撑芯片继续前进,摩尔定律多年先发优势或不再受用。第三代半导体作为创新材料有望成为突破口,叠加中国先进封装技术,未来可能将带动中国实现弯道超越。
(本文作者介绍:光大证券董事总经理,首席宏观经济学家,研究所副所长,早稻田大学经济学博士,中国财政部金融人才库专家,中国金融四十人青年论坛会员。)