文/新浪财经意见领袖专栏作家 戴志锋
消费金融市场:具备长期成长性、收益率高、风险分散可控、模式多元化的优质赛道。1、业务模式。消费金融业务是指面向个人的、以消费为用途的贷款,以小额、中短期、无抵押信用贷为主。2014年之后,消费金融进入移动互联网时代,智能手机的普及解决了客户触达,大数据改变了传统的银行征信模式,快速扩大了消费金融市场的受众规模,使行业进入高速增长期。资产端呈现渠道线上化,数据驱动的趋势;资金端来源丰富,以银行为主,合作模式多元化。2、市场格局。消费金融业务的经营主体按牌照分类主要包括商业银行、消费金融公司、互联网银行(民营银行和直销银行)、互联网小贷公司。银行是主要的经营主体及资金提供方,互联网平台占据长尾市场,持牌消费金融公司在消费金融市场上的规模占比仍较低。3、产业链分工及核心的竞争优势。消费金融的产业链由资产方、资金方、流量方、征信方、增信方、催收方组成,其中资产方和资金方是核心参与方,资产方(平台方)的竞争优势体现在多个方面,最终体现在更低的获客成本、风险成本和运营成本,资金方的优势体现在丰富的融资渠道、较低的融资成本和较高的融资杠杆率。4、市场空间。消费金融市场空间取决于消费市场的规模和消费金融的渗透率,消费市场的扩张及升级是消费金融市场持续增长的动力来源,预计未来3-5年,国内消费金融市场仍将保持较快增速。消费金融信贷增速从高位回落,短期受监管环境和经济环境变化扰动,长期受经济周期影响。
持牌消费金融公司:有监管红利、但整体市场份额低,大部分公司竞争力不足。1、市场格局。目前已获批开业的消费金融公司共有29家,发牌速度趋稳,近年来,互联网公司加快了消费金融牌照的布局。市场格局头部集中,排名前三的捷信消费金融、招联消费金融和马上消费金融合计占比达到全行业总资产的50.5%,随着互联网头部公司的入局,预计未来市场格局还会发生变化。消费金融公司的业绩分化较明显。2、监管环境。消费金融公司相比小贷公司或互联网小贷公司具有牌照优势,监管对消费金融的发展总体持支持态度。从去年年末开始,持牌机构进入政策红利期。监管部门加强了对金融科技公司尤其是互联网头部平台的监管力度,鼓励持牌机构加快创新,提升数字化能力及金融服务能力。3、业务模式。消费金融公司大致分为线上化和线下化两种获客方式,更普遍的是采用线上线下结合的模式,原本纯线下获客的消费金融公司也已经向线上化转型。消费金融公司在不同的外部合作中有多元化的产业链角色,包括资金方、助贷方和科技输出方。目前净利息收入仍然是消费金融公司主要的收入模式。
招联消费金融公司:股东背景强、具有先发优势的头部消金公司。1、业务模式。招联消费金融在设立初期就确立了“互联网金融”的业务定位,基于大数据进行精准营销和风控为个人客户提供纯线上的小额高频的消费信贷服务。公司以自营模式为主,同时也在拓展多元化的商业模式,与商业银行、信托公司、小贷公司等开展联合贷或助贷业务。2、竞争优势。招商银行和中国联通两大股东背景强,资金成本低,自带银行的风控基因,具备一定的先发优势,目前为持牌消费金融公司中的头部公司,在资产规模及收入水平上均处于行业领先地位。3、经营成果。近年来实现了资产规模的快速扩张,展望未来,公司的资产扩张速度和贷款增长速度将维持稳定增长,增速与行业整体水平趋同。净利息收入是公司主要的收入及利润来源,随着贷款规模的扩张,收入也实现快速增长,保持连续盈利。公司整体资产质量可控,不良率优于同业平均水平,不良贷款拨备覆盖率高,风险抵补能力较强。
持牌消费金融公司的前景展望:蚂蚁消费金融公司将成为行业龙头公司,股东实力或决定行业地位。1、行业格局变化。蚂蚁消费金融公司将承接蚂蚁花呗和借呗业务,大概率成为国内资产规模最大的消费金融公司,预计市占率可达40%以上。强大的股东背景可使蚂蚁消费金融公司保持长期的竞争优势,保持行业龙头地位。2、商业模式变化。牌照是进入门槛,长期发展看综合实力,股东背景和支持力度是关键。互联网消费金融,尤其是无场景的现金贷业务将保持较高的市场集中度,具备流量平台的股东背景具有明显优势,流量决定了信贷规模的空间。场景贷市场格局较分散,依托场景方股东的优势发展差异化的分期业务。对于股东优势不突出的消费金融公司来说,更要强化资源整合能力和综合服务能力,深耕细分市场或服务细分客群。
风险提示:宏观经济下行导致资产质量下降、行业竞争加剧、金融监管趋严
正文分析
消费金融市场全景图
业务模式:场景化和线上化的个人信用贷
消费金融业务是指面向个人的、以消费为用途的贷款,以小额、中短期、无抵押信用贷为主。信贷额度一般在几千至几万元,最高不超过20万元,贷款期限一般在1年以内,较长的可达到3-5年。消费金融可以有明确的用途,例如在消费场景直接将贷款金额转至商户,或者是信用支付的形式,也可以由消费者自行申请额度,进行贷款提现。消费金融通常都是无抵押贷款,车贷和房抵贷除外。
移动互联网的发展是消费金融行业的催化剂。我国消费金融业务从发展历史上来看,主要经历信用卡、线下消费贷和互联网消费金融三个阶段。早期主要由商业银行以信用卡的形式发展消费金融业务,同时也针对购车、家装的大额消费用途提供消费贷产品。随后消费金融的业务主体逐步增加,监管部门陆续发放汽车金融牌照和消费金融牌照,成立专营的公司开展消费金融业务,业务模式主要依托线下营业点或合作场景方进行获客及业务的开展。2014年之后,消费金融进入移动互联网时代,智能手机的普及解决了客户触达,大数据改变了传统的银行征信模式,快速扩大了消费金融市场的受众规模,使行业进入高速增长期。互联网消费金融由非持牌机构开始探索,在互联网金融野蛮式生长的阶段,大量互联网消费金融平台涌现,包括P2P平台、电商平台、现金贷平台、分期平台等。在商业模式被验证之后,持牌机构进场。随着互联网金融的监管收紧,非持牌机构大量出清,形成目前持牌机构和互联网头部平台为主的市场格局。

资产端:渠道线上化,数据驱动,具有小额分散的风险特征
1、客户结构偏年轻。消费金融产品具有小额高频、便利灵活的特点,主要面向处于生命周期早期的年轻客群,年龄一般在18至35周岁之间,具有较强的消费需求,消费需求与收入水平在生命周期不同阶段的错位形成消费金融的市场空间。不同经营主体根据资金成本、风险偏好等因素有不同的客群定位。传统的商业银行尤其是头部的大型银行通常以优质客群为主要客群,人群特征表现在学历、工作、个人资产等方面,形成的消费金融资产质量较高;非银行机构的风险偏好一般来说高于银行,不同机构之间存在较大的差异,互联网消费金融的客群偏长尾,典型用户画像是小镇青年,形成的资产风险整体上高于银行的优质客群。
2、渠道线上化趋势明显。消费金融的业务渠道逐渐从线下转移至线上,线上的占比持续提升。消费金融的经营主体通过直营渠道和第三方平台进行获客及运营,直营渠道包括自营APP、微信公众号、小程序等,第三方平台以流量平台为主,包括电商类、社交类、资讯类、视频类平台,多维度触达目标客户。
3、产品形式分现金贷和购物分期(信用支付)两大类。现金贷产品根据大数据风控模型确定借款人的授信额度和贷款利率,借款人在额度内进行借款,根据协议分期还款,或者选择按日计息,随借随还。购物分期本质上是信用支付工具,通过借款来进行消费支付,资金直接打给商户,消费者根据协议进行分期还款。
4、差异化定价。零售信贷的定价普遍高于对公信贷,具有较高的收益率水平。消费金融产品的定价主要综合考虑各种因素,包括外部的监管要求、市场竞争策略,内部的资金成本、获客成本、运营成本、风险成本等。从行业整体来看,产品定价主要与消费金融资产质量相关,遵循高风险高收益的原则。从平均水平来看,商业银行的产品定价较低,不良率水平也较低,商业银行的定价一般在年化利率18%以下,随着头部客群的市场竞争加剧以及大数据风险定价模型的迭代,优质客群的定价整体有下降的可能性,且定价更趋于个性化。严格来说国内贷款利率的上限并没有明确的限制,包括利率的计算方法也存在差异性。在实际操作中,2017年11月的141号文发布之后,消费金融的利率上限按照之前最高院对民间借贷受法律保护的最高上限36%来执行,近两年在监管部门引导降低实体经济融资成本的背景下,持牌消费金融公司和大部分头部平台将利率上限降至24%。随着监管环境和市场环境的变化,利率上限仍有浮动的可能。
资金端:来源丰富,以银行为主,合作模式多元化
1、来源:以商业银行为主,不同来源资金有不同的成本及风险偏好。商业银行是消费金融主要的资金来源,除了自营信用卡和消费贷业务,也通过向持牌消费金融公司授信、与助贷平台合作等方式参与消费金融业务。其次,消费金融公司和小贷公司作为经营主体以自有资金开展业务,最后,非银金融机构通过信托计划、资管计划、资产证券化等方式为消费金融提供资金。不同的资金来源具有不同的资产成本,对应资产端不同的风险水平。
2、模式:合作模式多元化,产业链优势互补。除了自营之外,消费金融行业存在广泛的机构合作,合作形式多样,具体体现在出资比例和风险承担比例两个关键要素上。从资金来源的角度大致可分为联合贷和助贷两种模式,联合贷是指资金方和平台方共同出资,根据最新的监管要求,平台方出资比例不低于30%。助贷模式下,平台方不提供资金,由合作的金融机构进行放贷,平台方提供获客、运营、风控等支持。
市场格局:银行是主要的经营主体及资金提供方,互联网平台占据长尾市场
以消费金融业务的经营主体来看,包括持牌机构和非持牌机构,其中非持牌机构一般作为助贷方,但目前国内的助贷机构通常持有小贷牌照。因此消费金融业务的经营主体按牌照分类主要包括商业银行、消费金融公司、互联网银行(民营银行和直销银行)、互联网小贷公司。从资金端的角度,商业银行的市占率预计在85-90%左右,消费金融公司、互联网小贷公司、信托公司等非银机构提供了剩余的资金来源。我们预计助贷机构促成了信贷规模约占消费金融总规模(包括信用卡)的15-20%左右,占消费贷(不包括信用卡)的40-45%左右。
商业银行在消费金融市场占据主要的市场份额。截止2020年末,商业银行(存款类金融机构人民币贷款口径,扣除个人购房贷款)的个人消费类贷款的余额为14.4万亿,其中信用卡贷款余额7.9万亿,消费贷余额6.5万亿,其中消费贷余额中包含了互联网平台促成的贷款规模。以头部平台蚂蚁集团为例,我们预计1.7万亿的消费贷规模中有大量资金来自于商业银行,截止2020年末,自有小贷公司表内贷款余额约为450亿左右,存续ABS规模在1500亿左右。互联网消费金融带动了商业银行消费贷规模的快速增长,贷款余额占比持续提升,根据央行及银行业协会公布的数据计算,消费贷在个人消费类贷款中的占比从2015年的31%提升至2020年的45%。

信用卡业务是商业银行开展消费金融的传统模式。互联网消费金融的发展也带动了信用卡发卡量和贷款规模的提升,目前已从爆发式增长期进入平稳发展期。从贷款余额来看,从2010年以来持续保持较快的增速,2010年至2018年的年增速都保持在20%以上,2019年增速回落至10.8%,2020年受新冠疫情影响,增速达到4.2%的低点。从发卡量来看,2017年是发卡量的峰值,净新增卡数达到1.2亿张,2018年至2020年呈现逐步减少趋势,分别为9800万张、6000万张和3200万张。

股份行在信用卡信贷市场中占比最高,市场格局较为稳定。截止2020年,上市股份行占据信用卡信贷46%的市场份额,其次是六大国有行,占比40%,上市城商行、上市农商行及其他非上市银行占比14%。从结构变化趋势来看,2020年相比2015年,国有行占比下降了13个百分点,股份行提升了6个百分点,非上市银行提升了6个百分点。2017年至2020年市场格局趋于稳定。从信贷规模增速来看,各类银行存在一定的差异性,尤其是2020年,国有行和股份行的信贷增速受新冠疫情影响明显放缓,城商行及农商行则呈现逆势增长态势,但由于本身体量较小,对整个信用卡信贷市场格局的影响不大。从个体银行来看,建行、招行和工行位列信用卡贷款规模前三名,平安、招行和光大位列信用卡贷款占比前三名,其中2020年招行信用卡贷款规模及信用卡贷款占比排名均较2019年提升了一个位次。


商业银行在消费贷业务上的布局差异性较大,国有行的规模占比最高。商业银行的消费贷业务缺乏统一的披露口径,有单独披露或者与个人经营贷合计披露,因此数据的可比性较弱。从整体来看,国有行的个人消费及经营贷规模占比最高,股份行的占比持续提升,逐步接近国有行。此外,商业银行开展消费贷的业务模式具有多样性,有传统的线下模式,也有依托手机银行的线上模式,也有不少银行与互联网平台开展联合贷业务或助贷业务。有单独披露个人消费贷数据的上市银行中,邮储银行的消费贷规模最大,截止2020年为4419亿元,其次是建行,达到2646亿元。从增速来看,2017年以来消费贷的增速持续高于信用卡信贷增速,变化趋势与信用卡相似,增速呈现逐年递减。
持牌消费金融公司在消费金融市场上的规模占比仍较低,分化明显。持牌消费金融公司从2010年开始试点,试点范围逐步扩大。截止2020年末已有26家消费金融公司开业,近年来消费金融公司的贷款规模实现了比较快速的扩张,根据银行业协会发布的《中国消费金融公司发展报告(2020)》,消费金融公司贷款余额从2016年的千亿规模增至2019年的4723亿元。从市场定位来看,持牌消费金融公司服务于无法得到商业银行服务或者服务不充分的客户,在风险偏好上高于商业银行,服务客群更为下沉。从个体公司发展情况来看,由于开业时间、股东背景及商业模式上的差异,资产规模分化较大,头部消金公司的资产规模达到千亿以上,尾部公司的资产规模在50亿以下。目前,招联消费金融、捷信消费金融、马上消费金融和兴业消费金融为行业头部公司。
互联网银行也是消费金融业务的主要经营主体之一,虽然目前数量不多,但随着发牌的加速,未来有望成为消费金融行业的主力。互联网银行分为采用互联网模式的民营银行(微众银行、新网银行等)以及法人直销银行(百信银行等)。互联网银行一般具备传统银行和互联网公司的双重基因,采用线上化的业务模式,资产端一般以消费金融为主。股东流量支持的差异是决定互联网银行商业模式和资产规模的重要因素。微众银行凭借微信的流量优势,主打“微粒贷”产品,实现了较强的成长性和盈利性。根据微众银行年报数据,截止2019年表内贷款余额为1586亿元,远高于新网银行和百信银行的300多亿的规模。互联网银行也通过联合贷模式展业,根据奥纬咨询的数据,微粒贷的规模预计在3300-3800亿。
大部分互联网平台公司和金融科技公司以互联网小贷公司作为经营主体开展消费金融业务,受制于资本约束,互联网小贷公司表内贷款规模十分有限,互联网平台和金融科技公司主要通过联合贷和助贷模式开展业务。互联网平台公司主要包括蚂蚁集团、京东数科和度小满等具有场景及流量优势的综合性金融科技平台,从促成的贷款规模来看,蚂蚁集团的规模遥遥领先同业。金融科技公司主要包括以消费金融业务为主的细分龙头公司,以360数科和乐信为代表,细分龙头目前也有多元化发展的趋势,但在流量方面处于相对弱势。
产业链分工及核心的竞争优势:流量、平台、资金
消费金融的产业链由资产方、资金方、流量方、征信方、增信方、催收方组成,其中资产方和资金方是核心参与方,部分资产方也同时承担了流量、征信、催收等职能,如果是自营模式,则本身也是资金方,承担的职能越多,在产业链上获取的收益占比越高。

资产方(平台方)的竞争优势体现在多个方面,最终体现在更低的获客成本、风险成本和运营成本。
1、获客成本。自带流量的互联网平台具有明显的获客优势,从自有的场景获客,节省了购买流量的成本。流量优势体现在客户数量和客户频次两个维度,BATJ等互联网头部平台客户基数最大,拼多多、美团、字节跳动等也正在不断缩小差距;从交互频次角度,社交平台、视频平台使用频次更高、时长更长。作为非自带流量的消费金融平台,获客效率是关键要素,通过数据分析确定目标客群画像,提升流量的转化率,从而降低客单获客成本;此外获客也是前置风控环节,降低对欺诈客户、高风险客户的触达;在流量成本上升的环境下,提高存量客户的复借率也是降低获客成本的重要方式。
2、风控成本。风控的核心是数据和技术。有独特的风控数据来源能构建消费金融业务的竞争壁垒,例如蚂蚁集团的电商交易数据和支付数据、微信的社交数据和支付数据,在缺乏强相关征信数据的前提下,互联网平台通过弱相关、多维度的大数据征信对借款人进行反欺诈和信用评估,核心征信数据建立之后,大数据征信仍在是重要的风控补充,通过与借款人高频的交互,有助于建立更高效及时的风控体系,降低贷中和贷后风险。风控的另一个要素是技术,大数据风控模型相比传统模型复杂程度大幅提升,运用AI技术提升模型的准确性,实现千人千面的授信及定价,并在风险控制和用户体验上进行权衡。从海外经验来看,随着社会征信体系和数据基础设施的建设完善,数据的可获得性将持续提升,在金融服务充分竞争的成熟金融市场,创业公司依然可以凭借技术能力切入消费金融市场,以更精准的风险定价取得竞争优势。
3、运营成本。管理制度结合技术的应用是降低运营成本的主要途径,业务流程的线上化、自动化和智能化程度不断提升,非核心业务流程的外包也是提升效率的方式之一。
资金方的优势体现在丰富的融资渠道、较低的融资成本和较高的融资杠杆率,从牌照角度,优势排名依次为商业银行、消费金融公司和互联网小贷公司。同一类牌照公司中,股东背景强、资本充足、经营情况好的公司更获得更低的融资成本。作为消费金融业务的经营平台,倾向于主动获取资本成本更低的金融牌照,或者与资金成本更低的金融机构合作。
市场空间:消费市场的扩张及升级是消费金融市场持续增长的动力来源
消费金融市场空间取决于消费市场的规模和消费金融的渗透率,预计未来3-5年,国内消费金融市场仍将保持较快增长,其中互联网消费金融的增速更高。
从消费市场规模的角度,国内的GDP增速仍将持续保持在全球平均水平之上,保持稳健增长。消费是拉动经济增长的三大动力之一,去年新冠肺炎疫情对国内消费市场产生负面影响,预计今年会有明显的复苏,从2010年以来的国内GDP增长贡献率历史数据来看,消费对经济增长的贡献一般在60%左右。消费内循环和消费升级的产业政策导向将从消费的供给双向进行正向激励,加快国内消费市场发展,为消费金融的长期发展奠定基础。
从渗透率的角度,移动互联网的普及大幅提升了消费金融服务的覆盖面,实现对目标客群的触达,随着移动互联网用户数量趋于饱和,增速有所放缓,但下沉市场仍有增长空间。从服务深度的角度,国内居民杠杆率近年来有明显提升,虽然相比美国仍有提升空间,从风险审慎的角度,监管部门或采取措施抑制居民杠杆率的快速提升。基于居民可支配收入的持续增长和较高的居民储蓄率,国内消费金融的信用风险整体可控。


消费金融信贷增速放缓,短期受监管环境和经济环境变化扰动,长期受经济周期影响。短期内消费金融业务的规模增速受宏观经济波动及监管环境变化的影响,但整体波动较小,恢复速度较快。国内消费金融市场在2017年11月141号文发布之后以及2020年一季度新冠肺炎疫情爆发期间出现增速放缓和不良上升的情况,在基本都能实现快速调整,回归稳定增长趋势。根据海外成熟市场发展经验,消费金融业务大部分时间稳定性较强,只有在出现房价大跌或金融危机时出现大的风险暴露。由于消费金融的借贷周期较短,且每月还款,消费金融公司可根据资产质量变化和外部环境变化做及时的经营策略调整,进行风险控制。

持牌消费金融公司发展现状
市场格局:数量增长趋于平稳,互联网公司参与度提升
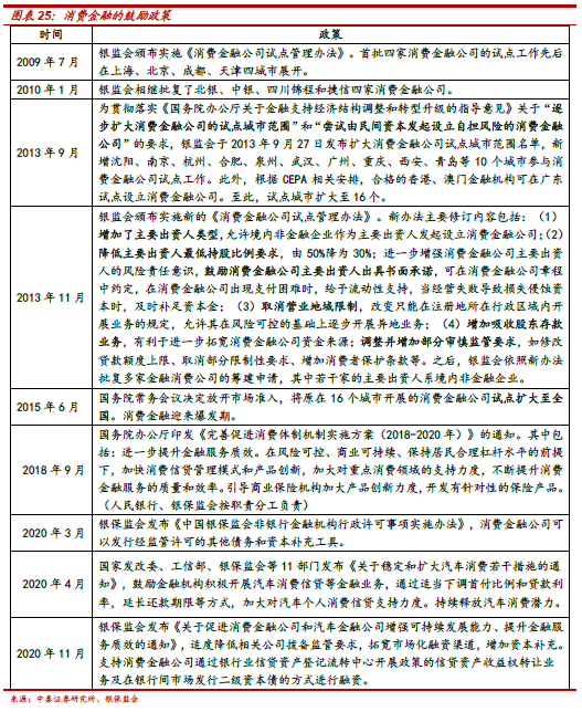
发牌速度趋稳。国内持牌消费金融公司的发展起源于2009年,银监会颁布实施《消费金融公司试点管理办法》,首批四家消费金融公司的试点工作先后在上海、北京、成都、天津四城市展开。2013年和2015年试点范围分别拓展至16个城市和全国,之后消费金融公司迎来了快速发展期。截止目前,获批开业数量为29家。监管部门对于消费金融公司的主要出资方设定了比较高的要求,《消费金融公司试点管理办法》对主要出资人制定了严格的准入条件。例如具有5年以上消费金融领域的从业经验,资产总额不低于800亿元人民币,连续两个会计年度盈利,3年内不转让出资等。对于境外金融机构,还必须符合在中国境内设立代表处两年以上,且所在国家或地区金融监管当局已与银监会建立良好的监管合作机制等。因此绝大部分的消费金融公司是银行系的,即银行为主要出资人,其次是其他非银金融机构系,例如华融消费金融、平安消费金融、中信消费金融、捷信消费金融,产业系公司主要有海尔消费金融、苏宁消费金融、马上消费金融。近年来,互联网公司加快了消费金融牌照的布局,小米持股50%的小米消费金融于2020年5月开业,此外度小满、奇虎360、滴滴也通过股权转让或增资扩股的方式进行参股,蚂蚁消费金融公司也于2021年6月3日获批开业。

市场格局头部集中。截止2021年3月,已有28家持牌消费金融公司开业,各家公司的业务规模的差距较大。从注册资本来看,从3亿元到70亿元不等。截止2019年末,消费金融公司的总资产合计为4988.07亿元,有20家公司披露的总资产数据,其中排名前三的为捷信消费金融、招联消费金融和马上消费金融,三家合计占比达到全行业总资产的50.5%,呈现头部集中的市场格局。随着互联网头部公司的入局,预计未来市场格局还会发生变化。除了场景和数据优势,资本实力也是决定业务规模的重要因素,大部分已开业的消费金融公司都有过增资,以满足业务扩张需求。



业绩分化明显。消费金融公司的业绩分化较明显。从整体来看,大部分公司经营情况良好,而且取得盈利的公司相比去年同期,业绩保持增长态势。持牌消费金融公司由于开业时间前后、股东背景差异等因素,业务体量和发展阶段各不相同,形成一定的梯队。在公布2019年业绩的公司中,营业收入最高是捷信消费金融,为173.22亿元,营业收入最低的是金美信消费金融,仅为2.57亿元。净利润最高的为招联消费金融,为14.66亿元,最低的为华融消费金融,净亏损1.98亿元。增速的分化更加明显,营业收入的增速最高达到664.54%,最低为-40.75%,净利润增速最快1798.73%,最低为-77.71%。

监管环境:具有牌照优势,处于监管红利期
消费金融公司具有牌照优势。消费金融公司的资金来源渠道广泛,除了不能吸收公众存款,可接受股东境内子公司及境内股东存款,可发行金融债,进行同业拆借,融资渠道多,杠杆率上限高,资金成本相对较低。其次,持牌公司可以读写央行征信,增加对借款人的威慑力,降低道德风险。已设立的持牌公司多为混合所有制结构,丰富的股东背景为公司带来了渠道、客户、数据、技术等多种优势资源,可结合自身优势,形成业务特色。相比银行,消费金融公司的贷款申请门槛降低,审核条件放宽,一方面为银行存量客户提供更高的贷款额度,另一方面拓展银行未覆盖的低收入人群。

政策对消费金融持续支持。监管对消费金融的发展总体持支持态度。从消费金融公司的发展阶段来看,2009-2015年为试点阶段,试点范围逐步扩大;2016年-2019年行业处于快速成长阶段,目前行业处于平稳增长阶段,2020年发牌速度略有提升,总体节奏平稳。消费金融公司作为定向支持国内消费市场发展的金融机构,监管部门鼓励消费金融公司加快消费信贷管理模式和产品创新,加大对重点消费领域的支持力度,不断提升消费金融服务的质量和效率,资金端给予丰富的融资渠道,方便消费金融公司进行资本补充。

持牌机构处于监管红利期。从去年年末开始,持牌机构进入政策红利期。监管部门加强了对金融科技公司尤其是互联网头部平台的监管力度,抑制头部平台信贷业务的快速扩张和行业集中度提升。通过统一监管要求,减少监管套利。另外,监管部门鼓励持牌机构加快创新,提升数字化能力及金融服务能力。消费金融公司可凭借在资金端的监管优势,协同股东资源,发挥相对优势,形成特色化的发展道路,提升消费金融公司在消费金融行业的市场份额。
业务模式:资产端线上化、产业链角色多元化
资产端:1、渠道。消费金融公司大致分为线上化和线下化两种获客方式,更普遍的是采用线上线下结合的模式,随着线上化趋势的演进,原本纯线下获客的消费金融公司也已经向线上化转型。股东背景能带来一定的获客优势,包括产业系股东的消费场景优势以及银行系股东的金融场景及基础客群优势。线下渠道通常与消费场景紧密结合,消费者可以直接在消费时申请消费贷款进行付款,后续进行分期还款,常见场景包括3C产品、家电、家装、旅游、教育培训、医美等,预计消费场景将继续呈现扩张趋势。采用线上模式的消费金融公司一般有自建APP、微信公众号的自营渠道,同时广泛与其他互联网平台合作进行获客,包括场景分期和现金贷产品。从整体来看,消费金融公司与互联网头部平台比较,获客能力处于相对弱势。

2、客户。线上模式使消费金融公司服务客户规模实现了快速增长。截止2019年末,各家消费金融公司客户数的累加值(未去重)达到12727.92万人,三年增加了约1亿客户,2019年的同比增速达到了52.29%。新客户的增长带动了贷款规模的增长。另外,客户画像具有明显的长尾特征,包括低学历(高中及以下)客户、征信白户、年轻客群、中低收入人群以及低线城市客户的占比相对较高。这一客户特征与填补传统银行的服务空间的定位相符。不同消费金融公司客群定位也存在差异性,一般来说,线上模式的客群相比线下更年轻;基于获客渠道的不同,采用线上模式的公司客群年龄也存在差异性。

3、小额短期。平均借贷金额较小。消费金融公司单笔借贷的上限为20万元,但实际的平均借贷金额非常小。如果以2019年的贷款余额除以客户数量,平均户均余额仅为3711元,与互联网消费金融平台类似。从贷款期限来看,消费信贷一般在1指3年,最长可至5年。大部分贷款期限在7-12个月之间,属于短期消费借贷。

资金端除了增加注册资本,消费金融公司有多种融资渠道,相比互联网平台具有相对优势。从融资门槛来看,从低到高依次为金融机构借款、同业拆借、资产证券化、发行金融债。越是头部的消费金融公司,能获得的融资渠道越多,融资成本越低。根据零壹智库的统计,截止2020年末,共有20家消费金融公司获得银行间同业拆借资格,13家获得资产证券化资格,5家获得金融债发行资格,另有5家获得了银团贷款。

资产质量整体可控,个体差异较大。截止2019年末,消费金融公司的平均不良贷款率为2.63%,中位数为2.03%,平均数和中位数的差距较大表明部分消费金融公司的风险成本压力较大。
产业链角色多元化,包括资金方、助贷方、科技输出方,现阶段资金方属性更强。在自营模式下,消费金融公司作为经营主体,通过各种融资渠道获取资金,再通过日常经营获取客户、提供消费金融服务,形成信贷资产。在实际业务中,消费金融公司往往需要与外部机构进行合作,共同开展消费金融业务,在不同的合作关系中扮演不同的角色。1、资金方。由于消费金融公司的强牌照数据,在资金端有天然的优势,在开展线上业务的初期,选择与金融科技公司开展联合贷或助贷,有助于实现业务的快速扩张。2、助贷方。对于自身具备一定流量资源和线上业务能力的消费金融公司,可以选择与商业银行合作,输出业务能力和业务系统,协助商业银行服务存量客户或导流新客户。
消费金融公司目前的收入模式主要包括利息收入和手续费收入。利息收入主要是指向个人消费者收取的借贷利息,手续费收入主要是指向商户收取的信贷服务费。以头部四家消费金融公司为例,除了捷信消费金融,其他三家的收入结构中净利息收入为主要收入来源,兴业消费金融、招联消费金融和马上消费金融的占比分别为99%、93%和88%。

招联消费金融公司案例分析
业务模式:互联网消费金融的产品定位,自营为主,积极探索外部合作
互联网消费金融的定位。招联消费金融成立于2015年3月6日,在设立初期就确立了“互联网金融”的业务定位,依托移动互联网进行展业,采用全线上流程操作。股东招商银行和和中国联通提供了海量的客群基础,基于大数据进行精准营销和风控为个人客户提供纯线上的小额高频的消费信贷服务。
互联网模式快速实现了全国展业,客群分布趋于分散。截止2020年,公司的客群分布在31个省份及直辖市,其中占比最高为广东省,贷款余额占比为10.76%,排名前十的省份占比均在5%以上,合计占比为62.48%。贷款余额的区域分布呈现逐步分散的变化趋势。


产品、渠道及客群整体上符合互联网消费金融的定位,客单价有提升趋势,客群定位有所上移。公司旗下有“好期贷”、“信用付”两大产品体系,以线上模式为主、兼具O2O模式,涵盖购物、旅游、装修、医疗美容等各类消费场景。2017年曾推出了针对大学生的“零零花”产品,目前已经下线。公司的服务渠道包含自营平台、金融机构、互联网平台及线下场景等。自营平台包括自营APP、微信公众号及小程序、支付宝生活号等;合作平台包括金融机构,其中招商银行作为股东方提供了流量支持,在招商银行APP中有招联好期贷的入口。公司的客群定位为传统金融机构覆盖不到的下沉客群,以年轻客群为主,截止2020年末,35 岁以下占比超 65%。随着行业增速的放缓及公司贷款规模及客户基数的提升,新获客难度有所增加,公司加强了存量客户的运营,客单价有明显提升,客群平均年龄也有所上升。



自营模式为主,扩展金融机构合作。作为持牌消费金融公司,成立初期的竞争优势主要在资金端,产业链定位为放贷主体。随着商业模式的跑通、业务规模的扩张以及业务能力的提升,公司也逐步拓展多元化的商业模式,与商业银行、信托公司、小贷公司等开展联合贷或助贷业务。通常的联合贷模式主要是资金合作,前端为招联自有产品,合作金融机构提供部分放贷资金,获客、运营及风控主要由招联进行。此外,公司也在拓展更加多元化的合作模式,赋能合作金融机构。例如前端为合作银行的消费金融产品,由银行自行获客,招联提供部分资金及业务能力支持。
竞争优势:股东背景强,资金成本低,具备一定的先发优势
资金端优势明显。持牌消费金融公司的融资能力仅次于商业银行,具有较为丰富的融资渠道和较低的融资成本。作为银行系的消费金融公司,叠加招商银行的股东背景优势,招联消费金融的融资能力优于同业。公司已经运用的融资手段包括股东增资、同业拆借、银行借款以及发行金融债,此外公司也已获得发行ABS的资格,但尚未使用。从发行金融债的利率来看,公司的融资成本低于同业,体现出公司较高的信用水平。目前银行同业借款是公司主要的资金来源,2017年至2019年,银行同业借款在负债中的占比均在97%左右,2020年公司发行了三期金融债,合计70亿元,截止2020年末,银行同业借款在负债中的占比降至90.95%,应付债券占比7.18%,预计公司的负债结构有望进一步多元化。

银行基因带来的强风控管理。公司自建了“风云”风控系统进行授信和贷款的线上审批和贷后管理,不良贷款余额和不良率水平处于同业较低水平。在搭建风控体系时借鉴了招商银行的先进经验和成熟技术,同时结合自身业务定位及风险管理目标,确立适合的风险管理体系。总体来看,银行系的消费金融公司在风控意识和经验上都更强,充分吸收了商业银行较为严格的风控体系框架,包括文件制度和业务系统。“风云”风控系统包括“云策”、“云信”、“云智”、“云识”、“云盾”、“云网”、“云挽”七大模块。其根据客户不同风险、不同场景进行智能分级、自动校验、模型评分,通过抓取用户的社交行为及第三方征信数据,几秒内建立客户风险画像,几分钟内评估用户的资产质量,并收集用户特征对欺诈、伪冒、套现等行为进行有效拦截。
业务层面,公司明确了贷前、贷后管理方案。贷前阶段,公司通过通用类模块、评分应用类模块、共债模块、额度模块,根据不同产品、不同渠道和不同客群的风险特征,借助互联网大数据征信和风险量化技术,建立了差异化和精细化的授信审批策略,实现了授信申请的自动化审批,并根据风险的动态变化进行策略的快速迭代,有效防范新客户的信用风险。贷后阶段,公司采用综合依据客户最新的内部行为分析、客户借还款行为、外部征信分析、多头共债数据等建立了客户风险评级体系;存量客户额度管理、交易动态实时管控、高风险客户管控等手段监控用户风险,并持续筛选优质客户。催收方面,公司内部形成了电话催收、人工智能催收的模式,并不断优化催收算法,兼顾催收效率和成本控制;公司设立了专业催收的武汉职场,用标准规范的方式完成催收任务;公司还与外部催收团队合作,并制定了《委外催收方法细则》规范了外部催收的行为。
具有一定的先发优势。招联消费金融是消费金融扩大试点范围后第一批获牌的公司,2015年开业,也是最早确立互联网模式的消金公司,在客户积累和产品运营上具有一定的先发优势,目前在资产规模及收入水平上均处于行业领先地位。背靠招商银行和中国联通两大股东,一个是商业银行中的零售之王,一个是三大运营商之一,赋予了招联消费金融明显的品牌优势,更容易获得客户的信任,此外两大股东具有规模较大的客群基础及自有流量入口,截止2020年末,招商银行零售客户共计1.58亿户,两大APP月活用户数达到1.07亿户,中国联通具有3亿的基础客群,为招联消费金融提供导流支持,从而降低获客成本。截至 2020年末,公司拥有注册客户约12231万户。由于公司较早地明确互联网金融的发展战略,在产品设计和业务系统搭建上参照互联网公司的模式,建立基于“云”的统一服务架构以及大数据风控模式。通过前中后台的组织架构搭建,实现高效的业务经营。其中前台部门负责各条线获客、业务创新与拓展、消费分期场景的建设、股东方业务合作、 APP 等自营渠道建设、各类业务运营;中台部门负责公司风险管理体系建设、金融科技能力建设以及集约化的客服与催收能力建设;后台部门负责公司人财物的资源支持以及合规消保等工作。目前,招联金融已全面覆盖购物、旅游、教育、装修等众多消费场景,服务数千万客户,业务覆盖全国 30多个省市。
经营成果:资产规模及盈利能力领先同业,资产质量可控
资产规模大幅扩张,增速趋缓。公司的资产规模增速与行业趋势基本一致。2016-2017年互联网消费金融行业处于高速发展期,基于初期较小的业务规模基数和纯线上的业务模式,公司的资产规模也实现了快速增长,2018-2019年,公司的资产规模增速开始放缓,一方面,受获客步伐放缓、新增获客成本较高,利率上限约束等因素影响,消费金融公司整体增速有所放缓,另一方面,公司的业务规模较初期有了明显的增长,规模的同比增速随之下降,同时主动调整经营策略,向高价值客群集中,降低高共债客群,保持资产质量在可控范围之内。展望未来,公司的资产扩张速度和贷款增长速度将维持稳定增长,增速与行业整体水平趋同。截至2017年末、2018年末、2019年末和2020年末,公司资产总额分别为469.80亿元、747.48亿元、926.97亿元和1083.11亿元,分别较上年增长153.29%、59.11%、24.01%和16.84%,同期发放贷款增速分别为154.04%、53.8%、27.19%和16.19%,增速呈下降趋势。

净利息收入是公司主要的收入及利润来源,随着贷款规模的扩张,收入也实现快速增长,保持连续盈利;互联网消费金融模式的成本收入比指标领先。从收入结构来看,除了2019年,净利息收入的占比都在97%以上,带动营业收入实现高速增长,2017年、2018年、2019年和2020年,营业收入分别为41.63亿元、69.56亿元、107.40亿元和128.16亿元,分别较上年增长249.54%、67.09%、54.40%和19.33%。成本端支出随着收入增长同比增长,2017年、2018年、2019年和2020年,公司营业支出分别为25.91亿元、53.12亿元、88.48 亿元和104.15亿元,分别较上年增224.14%、105.02%、66.57%和17.71%。其中业务及管理费占比持续下降,资产减值损失占比有所上升,且资产减值损失在营业成本中占比达到80%以上。2017年至2020年公司保持盈利的持续增长,净利润分别为11.89 亿元、12.53 亿元、14.66 亿元和16.68亿元,较上年分别增长253.46%、5.37%、17.00%和13.78%。


公司整体资产质量优于同业,风险抵补能力较强。持牌消金公司按照银行的五级分类模式,2017年末、2018年末、2019年末和2020年末,不良贷款率分别为1.24%、1.93%、1.77%和1.78%,优于行业平均水平。在风险计提方面,2017年末、2018年末、2019年末和2020年末,不良贷款拨备覆盖率分别为305.07%、195.28%、301.95%和 348.45%,拨备计提充足,风险抵补能力较强。

持牌消费金融公司的前景展望
市场格局变化:蚂蚁消费金融大概率成为行业龙头
蚂蚁消费金融公司将承接蚂蚁花呗和借呗业务,大概率将成为国内排名第一的消费金融公司,并占据较大的市场份额。
蚂蚁消费金融公司大概率成为国内资产规模最大的消费金融公司,预计市占率可达40%以上。2021年6月3日蚂蚁消费金融公司获得开业批复,正式开业之后将承接目前蚂蚁集团两家互联网小贷公司主营的消费金融业务。蚂蚁消费金融公司的初始注册资本为80亿元,已是开业消费金融公司中注册资本最高的公司。而根据蚂蚁集团招股书数据,花呗和借呗的整体规模在1.7万亿,假设保持规模不变,按照30%的出资比例,未来蚂蚁集团表内的贷款规模就将达到约5100亿元。根据银行业协会发布的《中国消费金融公司发展报告(2020)》,截止2019年末,持牌消费公司的贷款余额合计为4722.93亿元,假设2020年的行业增速为20-25%,预计2020年末的规模在5600-5900亿元,蚂蚁消费金融公司的出现或使整个行业的贷款规模接近翻番。

强大的股东背景可使蚂蚁消费金融公司保持长期的竞争优势,保持行业龙头地位。
1、蚂蚁集团在互联网消费金融行业具备明显的竞争优势。业务能力来自于公司积累的丰富的场景支付及用户画像数据,包括在互联网消费金融业务的先发优势。a、获客能力。阿里巴巴及蚂蚁集团丰富的支付场景及支付宝APP积累活跃用户数为微贷业务提供了客户来源,长期积累的对客户的洞察能力能帮助平台精准识别目标客户,提升用户的转化率。b、运营能力。为用户提供极致的用户体验,制定合理的产品参数,提供便捷快速的信贷服务,以数据驱动的自动化业务流程。c、风控能力。丰富的数据维度构建风控模型,与用户高频的交互有助于实现风险的实时跟踪,进行紧密的贷后监测管理。平台促成的微贷业务整体风险可控。
2、参股股东兼具金融属性和产业属性,能为公司提供资金端和资产端的支持。a、消费金融公司的股东方一般包括金融机构(商业银行为主)和产业公司,前者能为公司带来低成本的资金,后者能为开展消费金融业务提供场景。蚂蚁消费金融公司的发起股东除了蚂蚁集团之外包括3家金融机构和3家实业公司。b、消费金融行业的长期增长空间来源于消费市场的扩张及升级,通过引入产业系股东卡位新消费趋势。根据蚂蚁招股书数据,花呗和借呗服务了5亿消费者,已成为国内消费金融领域客群覆盖度最广的公司。在庞大的客群数量的基础上,未来消费金融业务的发展重点在于掌握客群的消费动向,在消费升级、消费个性化的趋势中抓住商机,满足客户需求。股东方宁德时代、千方科技和鱼跃医疗分属于新能源车、智慧交通和家用医疗器械行业,对应到新能源、大健康等新兴消费领域,代表了未来消费市场的发展方向。作为股东,未来能为蚂蚁消费金融公司提供业务场景以及数据支持,共同开发消费金融创新产品。c、以宁德时代为例,畅想场景金融的新模式。目前蚂蚁集团通过花呗开展分期业务,主要在阿里巴巴自有的电商场景以及其他线上线下的零售场景。宁德时代所在的新能源车行业长期来看有广阔的市场空间,汽车是仅次于购房之外最大的个人消费领域,而新能源车代替传统燃油车是大势所趋。根据中国储能网数据,纯电动汽车的成本中有大约40%是动力锂电池成本,宁德时代正在与同业公司探索“电池银行”模式,实现车电分离,可以加强电池监管和运营,实现电池保险、电价、充电服务费的整合,降低用户的使用成本。在此模式下,客户在购车时无须支付电池成本,而是在使用过程中进行分期支付,蚂蚁消费金融公司可参与设计相应金融产品,扩展消费金融服务的外延。
商业模式变化:强化差异化发展战略,股东是关键因素
牌照是进入门槛,长期发展看综合实力,股东背景和支持力度是关键。短期来看,持牌机构处于政策红利期,具备一定弯道超车的机会;但长期来看,综合实力还是持牌机构之间拉开差距的关键因素。
1、互联网消费金融,尤其是无场景的现金贷业务将保持较高的市场集中度,具备流量平台的股东背景具有明显优势,流量决定了信贷规模的空间。在现有持牌消费金融公司的互联网平台股东中,蚂蚁集团属于头部流量平台,其他平台型股东在流量上弱于蚂蚁集团,包括滴滴、奇虎360、度小满等;从持股比例上也处于参股地位,而非控股股东,另一方面除了参与消费金融公司,其中也有不少互联网公司参股了民营银行或直销银行,流量支持力度或有所分散。
2、场景贷市场格局较分散,依托场景方股东的优势发展差异化的分期业务。在现有消费金融公司的股东中不乏具有线上线下场景的产业系股东,该类公司可依托股东的场景优势,开发针对目标客群的分期产品,但信贷规模受到场景数量的限制,每家公司深耕细分市场,行业格局较为分散。
对于股东优势不突出的消费金融公司来说,更要强化资源整合能力和综合服务能力,深耕细分市场或服务细分客群。
1、加强资源整合,发挥相对优势。充分挖掘股东的资源优势,或积极与外部有场景的公司或平台进行合作,或引入其作为战略投资者,形成深度绑定关系,把握消费趋势变化,加快产品创新,增强与场景的结合度,提高服务的综合性。
2、深耕细分市场或服务细分客群。对于缺乏线上流量或场景资源的消费金融公司来说亦可选择线下模式,例如兴业消费金融就采用线下模式开展业务,组建线下团队,提供客单价较高的产品,与互联网消费金融公司形成差异化竞争,目前已发展成为行业排名前三的公司。此外,客群分层也是差异化的来源,优质客群的竞争趋于激烈,长尾市场仍有发展空间,以较高的定价来覆盖较高的风险,最终也能获取较为稳定的收益水平,但监管部门对利率上限的指导或限制是开展长尾市场业务的主要风险因素。
风险提示:宏观经济下行导致资产质量下降、行业竞争加剧导致获客成本的上升及产品定价的下降、金融监管趋严或降低信贷规模增速或信贷定价水平
(本文作者介绍:)