文/新浪财经意见领袖专栏作家 李奇霖( 红塔证券研究所所长、首席经济学家)、孙永乐
摘要
在前面几篇文章里,我们分析了基本面和流动性,这篇文章我们就来分析最后的政策面。政策面可以分为两类,一是财政政策,二是货币政策。在债券市场中,我们说的政策面,主要指的是货币政策。
一般来说,在分析债券市场时,我们会遵循从基本面到政策面再到资金面这样一个线性逻辑。
比如现在基本面较弱,我们会预期为了促进经济增长,货币政策有可能会转松,并进一步认为在货币政策边际放松后,资金面也会变得宽松,从而带动债券市场走牛。反之,则相反。
这里我们假定的是货币政策主要跟踪经济周期波动,在经济下行的时候,货币政策转向宽松,刺激需求,在经济过热的时候,货币政策收紧,控制需求增速。
但是在实际运行过程中,国内的货币政策目标往往更加复杂,比如国际收支平衡、发展金融市场等都在国内的货币政策目标之中。
在2008年金融危机爆发后,央行开始越发地重视金融市场的波动,并逐渐建立了宏观审慎政策框架来跟踪金融周期。这对债券市场产生了明显的影响。
比如2016末的金融严监管就主导了当时债券市场的行情。金融严监管配合着当时逐渐收紧的货币政策推动了从2016年末开始,债券市场进入一整年的熊市行情,只到2018年初,金融严监管的负面冲击影响到了实体经济,债券市场才从熊转牛。
目前,央行一直在努力健全货币政策与宏观审慎政策双支柱调控框架。其中,货币政策跟踪经济周期波动,主要针对的是整体经济和总量问题,侧重于促进经济增长、维持物价水平稳定;宏观审慎政策则主要着眼于金融周期,在乎的是维护金融稳定,防范系统性金融风险。
本文从这两个角度出发,分析国内的货币政策和宏观审慎政策到底都在说什么。而我们又应该如何理解货币政策与债券市场之间的关系。

货币政策框架
传统的货币政策主要关心经济的周期性波动,在经济下行的时候,央行通过宽松的货币政策来刺激经济,推动经济复苏。在经济过热的时候,央行则通过收紧货币政策,抑制市场需求,来为经济降温。
目前,按照易纲行长的说法,国内货币政策框架包括货币政策目标体系、货币政策工具体系和货币政策传导机制三大部分。
在整个货币政策体系中,央行一般是先确定自己想要做什么(最终目标),然后考虑自己能够做什么(货币政策工具),最后考虑怎么通过现有的政策工具去实现自己的政策目标(货币政策传导机制)。
当然,目标是要一步一步实现,央行会根据国内的货币政策传导机制,设立相应的操作目标和中介目标。
其中,操作目标就是央行能够通过现有的货币政策工具直接影响的指标,比如在数量型货币政策下,操作目标一般是基础货币;在价格型货币政策下,操作目标一般是短期利率。
中介目标则是离最终目标更近的一个指标,在数量型货币政策下,中介目标一般是货币供应量,体现为社会融资规模、M2等;在价格型货币政策下,中介目标则往往会是中长期利率,比如贷款利率等。
简单来说,货币政策框架就是央行运用自己创建的各类货币政策工具,去实现自己事先规定好的操作目标,并借助现有的传导机制来实现最终目标的一个过程。

1.1.货币政策目标
1.1.1.央行的最终目标
货币政策简单来说是央行通过自己的政策工具来平滑经济周期,因此货币政策的最终目标一般和经济增长、就业率、通胀水平等经济周期指标密切相关。一般央行会从多个经济指标中选取一个或者多个指标作为自己的最终目标。
按照货币政策目标数量的多少,我们可以将其可以分为多重目标制和单一目标制。
从各国货币政策的演变方向上看,货币政策最终目标都有从多重目标变为单一或双重目标的趋势。
在20世纪七八十年代之前,各国货币政策往往都是多种目标制的,其涵盖了经济增长、充分就业、价格稳定和国际收支平衡等多方面的内容。
比如美联储在当时表明要抑制通货膨胀或通货紧缩、保持可持续的高就业、经济增长、消费水平要不断提高和国际收支平衡等多个目标。加拿大央行、英国央行也都有类似的表述。
但是多重目标在实施中会出现一些问题:
第一,不同的目标之间存在矛盾。央行面对这么多目标往往很难做到面面俱到,特别是不同货币政策目标之间还存在一定的冲突。比如经济增长和价格稳定之间的平衡就很难准确把握。
在20世纪七八十年代,美国出现了高通货膨胀和低经济增长并存的“滞涨”局面。
当时政府如果加大经济刺激力度,继续实行扩张性的财政和货币政策,就会加剧通胀;反之,如果政府开始收紧财政和货币政策,这又会使得经济进一步下行。货币政策面临两难的局面。
更进一步地,当时的“滞涨”现象也让市场开始反思货币政策、经济增长和通货膨胀之间的关系。部分经济学理论(比如新古典经济学派)指出货币政策是中性的,货币政策只会影响通胀,而不能对实际经济走势产生影响。这为后续各国央行的货币政策目标从经济增长转向价格稳定提供了理论支撑。
第二,多重目标下,货币政策和财政政策会出现目标上的重叠。在货币政策和财政政策都将经济增长作为自己的政策目标时,两个政策之间就需要进行平衡和博弈,这容易削弱货币政策的独立性。
第三,央行操作难度提高。多样化的目标需要央行根据经济运行情况,不断地去权衡各类目标的优先顺序,并采取相应的措施来实现政策目的。同时,繁多的目标也意味着央行需要创设足够多的货币政策工具来与政策目标相对应。
第四,政策透明度不高。多变的货币政策目标会使得央行难以直观地向市场传达自己的政策信号。
由于多重目标存在不少缺陷,叠加当时货币中性理论的发展(货币中性理论认为,从长期来看,货币政策对经济增长和就业水平等因素是无能为力的,它能够长期影响的就只有通货膨胀),各国央行的货币政策纷纷开始锚定通货膨胀,从多重目标制转向单一目标制。
相比于其他政策目标,这一制度也有许多优点:
1)度量方便,单一目标制度下央行能够准确地跟踪市场通胀情况,并及时地通过政策工具对通胀指标进行调控;
2)央行能够有效引导市场的预期。通货膨胀率能够较好地被公众理解和观察,也就有利于形成合理的市场预期,避免出现市场预期不一致导致的低效率;
3)通货膨胀目标制度下,货币政策能够表现得更加独立;
4)主要锚定通胀也能够确保货币政策的前后一致性,避免因为更换目标,导致政策无序波动。

通货膨胀目标制在2008年之前,运行得一直很好。但是,2008年金融危机的爆发,让市场再次认识到货币政策仅锚定通胀也存在巨大的缺陷。
一般央行锚定的通胀指标往往指的是实体商品和服务的价格波动,并不包含资产的价格。
但是在金融创新产品层出不穷的背景下,一旦货币政策放松,资金就会流向房地产市场和金融市场,从而推高各类资产价格。
我们能够看到2008年之前的几年里,美国房地产价格与纳斯达克指数持续上涨,但CPI和PCE则相对平稳。
因为资产的价格不体现在通胀指标里,所以锚定通胀的央行对资产价格的上涨往往乐见其成。
但层出不穷的金融创新产品以及不断走高的资产价格,让潜在的金融风险不断积累,并最终导致了次贷危机的爆发。
所以在2008年之后,越来越多的央行开始强调要关注金融稳定。各国央行在传统的通货膨胀目标制的基础上又加上了维护金融稳定等相关内容,这也是我们在之后会讲到的宏观审慎政策(MPA)。
就中国而言,在1984年之前,人民银行兼具中央银行和商业银行的职责,人民银行并不具有独立的地位,更多的是配合当时的财政计划,进行相关的操作,所以也谈不上独立的政策目标。
1984年随着人民银行开始独立行使央行职能,国内的货币目标体系才开始逐渐建立。
1995年颁布的《中国人民银行法》明确规定,我国货币政策目标是保持货币币值的稳定,并以此促进经济增长。
不过在实际操作过程中,考虑到中国国情,央行衍生出了很多其他的政策目标。
在2016年的时候,当时的周小川行长在IMF会议上就明确指出,长期以来,中国政府赋予央行的年度目标就是维护价格稳定、促进经济增长、促进就业、保持国际收支大体平衡。此外,从中长期动态角度来看的话,因为中国正处于经济转轨时期,这又决定了央行还要肩负起推动改革开放和金融市场发展的任务。
这也就是我们常说的“4+2”货币目标体系。
当然,如我们前面说的一样,多重目标必然会对央行带来很多挑战,比如目标彼此冲突、政策沟通不易、不同目标的优先顺序权衡等。
像是在经济增长乏力的时候,要稳增长,货币政策就要偏宽松,但是在实体融资需求不强的时候,宽松的货币政策可能会让资金流向房地产市场和资本市场,推高资产价格泡沫,使得金融风险加大。
不过多目标的政策体系符合目前的中国经济国情,回过头来看,央行在大部分时期做得很成功。
比如在2005-2006年,经常项目、资本和金融项目双顺差的格局使得外汇占款规模快速走高,中国国际收支不平衡问题越发严重。
所以,当时的央行很关注国际收支平衡问题,在2005-2006年的货币政策执行报告里,有10篇专栏文章都与外汇市场有关,央行也通过发行央票、提高准备金率等方式,来降低外汇大规模流入带来的冲击。
而在2007-2008年的时候,通货膨胀再次成为央行关注的焦点之一,毕竟当时的CPI最高都涨到了8.7%,创下了2000年以来的新高。
为了应对不断走高的CPI,央行货币政策逐步从“稳健”转为“从紧”,2007年先后10次上调了存款准备金率。同时,在当时的货币政策专栏里有7篇文章从各个方面论述了通货膨胀的情况。
2008年金融危机爆发后,保就业和稳增长就成了央行的首要目标。而且金融危机之后,推动金融体制改革,维护金融稳定在货币政策中的地位也越发重要。也正是在这之后,央行开始逐步建立了宏观审慎管理体系。
具体央行的货币政策目标会侧重于什么,我们一来可以根据央行的公开市场操作进行判断,毕竟央行要实现自己的目标,必然会动用不同的政策工具。比如在2020年年初的时候,因为疫情,央行多次定向降准,并将MLF利率和OMO利率下调了30个BP。这体现的就是这一阶段,国内货币政策的重心在于促进经济增长。
二来可以通过对货币政策执行报告、央行相关人员讲话等内容进行分析,来揣测目前货币政策的重心和方向。
比如在2020年3季度的货币政策执行报告里,央行在表述下一阶段任务时,重点强调了加强对实体经济的精准支持以及对金融风险的防控,也就是经济发展和金融稳定。另外,货币政策执行报告专栏也是我们了解央行态度的重要来源。
往后来看,随着国内金融体系的完善、利率市场化的不断推进以及汇率制度的完善,我国的货币政策目标可能会逐渐减少。
易纲行长此前在《建设现代中央银行制度》一文中,就明确提出货币政策目标要以币值稳定为首要目标,更加重视充分就业。
这一观点在孙国峰《健全现代货币政策框架》里再次被重申,该文章指出“人民银行以‘保持货币币值的稳定,并以此促进经济增长’为目标,这意味着首先要保持币值稳定,对内保持物价稳定,对外保持人民币汇率在合理均衡水平上基本稳定,为经济发展提供适宜的货币金融环境。同时要以服务实体经济为方向,将就业纳入考量”。
按照这样的说法,后续政策目标应该逐渐缩减为通货膨胀、汇率稳定(对应的是国际收支平衡)、经济增长和就业。
而且货币政策的核心应该是经济增长,对内保持物价稳定和对外保持人民币汇率基本稳定,本质上还是想要为经济发展提供良好的环境,而就业则是经济增长的一个侧面。
这种目标体系在之前央行的操作上也有所体现,比如在2019年下半年,因为猪周期,CPI快速上行至5.4%。但是2019年,因为贸易摩擦等原因,国内经济下行压力是比较大的,加上2020年的疫情,所以货币政策并没有因为CPI上行而收紧,反而是偏宽松的。
1.1.2.央行的操作目标和中介目标
央行在确定了自己的最终目标后,就会去考虑要用什么方法去实现最终目标,这就引出了操作目标和中介目标(有的文章表述为中间目标),毕竟央行也很难一步到位,直接通过自己的政策工具,就实现了最终目标。
操作目标是指央行能够直接通过货币政策工具去影响到的一个变量,也是距离央行最近的一个目标。
中介目标则是介于操作目标和最终目标之间的变量。央行可以通过调控操作目标来影响中介目标,最后通过中介目标实现自己的最终目标。
操作目标和中介目标的设定涉及到各国当时的货币传导制度,毕竟条条道路通罗马,央行要想实现最终目标的途径也不只有一条。按照调控类型,其大致可以分为数量型和价格型两种。
一般如果国内的金融体系不完善、利率市场化水平还比较低,那么央行往往会倾向于通过控制货币供应量等去实现自己的最终目标,这也就是数量型传导渠道。
这时候央行会选择基础货币作为自己的操作目标。而央行可以通过公开市场操作、存款准备金等直接影响银行手里的基础货币规模。与之对应的中介目标则是货币供应量,一般则是锚定M2、社融等指标。
后续随着金融创新加速、利率市场化等金融经济环境的变化,数量调控的效率会逐渐降低,央行的调控框架会逐步转向价格型调控。
在价格型调控下,央行的操作目标往往是短期利率,央行可以通过公开市场操作引导市场利率在操作利率附近波动,也可以直接将货币政策工具利率设定为操作目标,从而直接对目标利率进行调控。
之后再通过利率的传导,对债券市场利率、信贷市场利率等产生影响,最后影响到实体经济。
1.2.货币政策工具
在央行确定了自己的操作目标、中介目标等目标体系之后,就该考虑自己该用什么样的工具去实现自己的操作目标。
政策工具的选择必然取决于央行所设定的操作目标性质,如果央行主要调控的是基础货币,那么货币政策工具就会偏向于数量型工具。所以在13年之前,我国央行的货币政策工具主要是法定存款准备金率、再贷款这些数量型工具,而利率型工具不多。毕竟那时候国内利率体系还没有市场化,利率传导机制还不顺畅。
后来随着中国利率市场化、汇率市场化以及金融经济环境的变化,央行创设了大量新的货币政策工具,货币政策也逐渐从数量型向价格型转变。
目前,央行拥有了包括逆回购、MLF、TMLF、SLF、PSL等在内的繁多的货币政策工具,其既有数量型工具,也有价格型工具,既有总量型工具,也有结构型工具。在接下来,我们对其中比较常用的货币政策工具逐一进行分析。

第一,法定存款准备金率。
法定存款准备金率是央行传统的货币政策工具之一。简单来说,就是商业银行在获取存款后,央行出于防风险、控制信贷供应量等方面的考虑,会让商业银行按一定比例,将部分资金存在央行。
比如准备金率是12.5%,那么银行在获取了100元存款后,就需要将12.5元的存款存放在央行。
目前,我国实行的是“三档两优存款准备金”制度,即对于不同银行实行不同的准备金率,一般大型银行的准备金率会高于中型银行,而中型银行则会高于小型银行。
在存款准备金制度下,央行能够通过降低银行的准备金率对商业银行的基础货币进行直接调控。比如2020年1月,央行全面降准0.5个百分点,就释放了8000多亿的长期资金。
不过因为全面降准的信号意义比较强,释放资金比较多,所以现在央行更常用的是定向降准。
比如在2020年3月央行实施普惠金融定向降准,释放了5500亿的长期资金;在2020年4月将农商行、农信社等的准备金率下调1个百分点,释放约4000亿资金。

第二,逆回购。
逆回购指央行向一级交易商购买有价证券,借出资金,并约定好日期将有价证券卖回给交易商的操作,期限一般是7、14、28天。
目前,逆回购是央行调控短期流动性的主要政策工具。
一方面,央行可以通过逆回购,来平滑市场的资金面。比如一般在纳税高峰、跨季、跨年等资金面比较紧张的时间点,央行都会投放一定量的逆回购来满足市场需求。
另一方面,随着中国货币政策框架逐渐从数量型向价格型转变,OMO利率逐渐成为央行的短期政策利率。
此前央行多次明确表示要完善以公开市场操作利率为短期政策利率和中期借贷便利利率为中期政策利率的政策利率体系,要引导市场利率围绕政策利率附近波动。
而为了更好地引导市场预期,自2020年末以来,无论规模大小,央行每天都会进行逆回购操作。在这样的情况下,相比于OMO投放规模,市场更应该关注的是OMO利率的变化。而且我们也能够看到,DR007也逐渐开始以OMO利率为中枢进行波动。
与逆回购对应的是正回购,这是央行回收市场流动性的工具。一般央行如果觉得市场流动性太多,就会通过正回购收回一部分短期流动性。正回购使用最多的时候是2005-2007年,而在2014年之后,正回购就没有使用了。
除了逆回购能够满足短期的资金需求,在2013年的时候,央行创建了流动性调节工具(SLO)来应对由于突发性、临时性因素导致的市场资金波动,期限一般在7天以内。不过在2016年之后,央行就再也没有用过这一工具了。
另外,面对春节期间出现的大规模的短期资金需求,央行还创设了临时流动性便利、临时准备金动用安排等政策工具,来为市场提供短期资金。不过这两样工具,仅在2017年和2018年的春节使用过,这里我们不进一步展开。
第三,中期借贷便利(MLF)和定向中期借贷便利(TMLF)。
2014年央行设立的中期借贷便利,主要是向市场投放中长期资金,期限一般是3-12个月,交易对象主要是符合宏观审慎要求的商业银行和政策性银行。
目前,央行已经形成了在每个月月中进行中期借贷便利操作的惯例,且期限都是1年期的。
不过也有例外,比如在2020年11月末的时候,为了应对“永煤事件”导致的信用冲击,央行超预期地向市场投放了一笔2000亿的MLF。这一超常规的操作在当时也被市场解读为央行货币政策边际宽松的信号。
另外,和OMO一样,MLF除了作为央行投放中长期资金的渠道之外,MLF利率也逐渐成为了中长期政策利率。
近年来,央行完善了贷款市场报价利率(LPR)形成机制,LPR利率以MLF利率为基础,通过加点得到。可以看到自2019年12月以来,1年期LPR利率与1年期MLF利率的走势亦步亦趋,两者之间的差值一直维持在90BP。
同时,企业贷款利率也是以LPR利率为基准的。银行会以贷款市场报价利率(LPR)为基准,通过加点的方式形成企业贷款利率。我们也能够看到金融机构贷款加权平均利率与LPR利率之间呈现明显的正相关。
在MLF利率—LPR利率—企业贷款利率的传导渠道下,央行就能够通过调控MLF利率有效地调整企业的贷款利率,从而对企业的投资行为等进行调控。
再来说TMLF。TMLF与MLF最大的不同在于TMLF是定向投放的,是央行为了支持实体经济,引导银行增加对小微企业和民营企业贷款而专门设立的。
一般来说,符合宏观审慎要求的大型商业银行、股份行和大型城商行可以向央行提出申请,央行根据其对小微企业和民营企业的贷款情况来确定TMLF的规模,期限一般是1年,不过可以延期2次,即最长能够达到3年。同时,因为是定向支持政策,所以利率也会低一些。

第四,再贷款、再贴现。
再贷款是指中央银行给商业银行的贷款。在1994年之前,再贷款一度是央行投放基础货币的主要途径,此后随着中国出口业务的迅速发展,外汇占款逐渐取代再贷款成为基础货币投放的主要渠道。
随着宏观调控方式的变化,现在新增再贷款主要被用于促进信贷结构调整,逐渐成为央行定向支持三农、扶贫等领域的主要工具。
截至2021年3月,金融机构支农、支小、扶贫、专项扶贫再贷款余额达到了1.63万亿。
当然除了这几个领域,再贷款也能被用于其他领域,比如在2020年,为了应对疫情冲击,央行下发了3000亿元防疫专项再贷款。
再贴现则是中央银行对金融机构持有的未到期已贴现商业汇票予以贴现的行为。
近年来,央行逐渐扩大再贴现的对象和范围,现在城乡信用社、企业集团财务公司等非银行金融机构也可以向央行申请再贴现,从央行手中获取资金。2021年3月,金融机构再贴现余额5744亿元。
第五,常备借贷便利(SLF)。
常备借贷便利(SLF)是央行在2013年设立的,主要是为了满足金融机构1-3个月的资金需求,操作对象主要是政策性银行和全国性商业银行。
SLF可以认为是央行为金融机构提供的最后保障。当金融机构在市场上借不到钱,或者借钱成本太高的时候,它们可以主动向央行申请SLF,通过抵押高信用评级的债券类资产及优质信贷资产的方式,从央行手里获取资金。
但SLF具有“污名”效应,在一般情况下,金融机构并不愿意向央行借SLF。
另外,因为大部分金融机构都能够根据自身的流动性情况向央行申请SLF,所以SLF利率也被市场认定为利率走廊的上限,即金融机构至少能够按照SLF利率,从央行借到足够多的资金。
第六,超额存款准备金利率。
超额存款准备金利率简单来说就是央行给商业银行的存款利率。比如如果超额存款准备金利率为0.35%,而某商业银行的超额存款准备金为100亿,那么央行每年就需要支付该银行0.35亿的利息。
一般我们也将超额存款准备金利率认为是利率走廊的下限,即市场利率不会低于超额准备金利率。这一点也很好理解,如果市场利率低于超额存款准备金利率,那么应该没有机构愿意将资金外借,毕竟外借获取的收益还不如直接存在央行。
第七,直达实体经济的货币政策工具,包括普惠小微企业贷款延期还本付息政策和信用贷款支持政策。
这两项计划是在2020年6月,央行为了缓解疫情对实体企业的冲击,加大对小微企业的信贷支持力度而新设立的政策工具。
信用贷款支持计划指人民银行将通过创新货币政策工具使用再贷款专用额度,购买符合条件的地方法人银行新发放的部分普惠小微信用贷款。
其目的是为了促进银行加大对小微企业信用贷款投放,支持更多小微企业获得免抵押担保的信用贷款支持。
延期还本付息计划则是指对于2020年年底前到期的普惠小微贷款本金、2020年年底前存续的普惠小微贷款应付利息,银行业金融机构应根据企业申请,给予一定期限的延期还本付息安排,最长可延至2021年3月31日,并免收罚息。
另外,为充分调动地方法人银行的积极性,人民银行会同财政部对地方法人银行给予其办理的延期还本普惠小微贷款本金的1%作为激励。
在2021年到期后,央行再次将两项直达货币政策工具延期。而这两项直达政策工具作为定向支持普惠企业的工具,后续有望被央行继续使用。
除了上述几种货币政策之外,央行还有很多其他类型的政策工具,比如抵押补充贷款(主要是为了支持国民经济重点领域、薄弱环节和社会事业发展而对金融机构提供的期限较长的大额融资)、央行票据互换(主要为了提升银行永续债的市场流动性,支持银行发行永续债补充资本)、国库现金定存(财政资金市场化运作的一种方式,提高中央国库现金的使用效益)等等,这里我们就不再一一介绍了。

1.3.货币政策传导机制
在说完政策目标和政策工具后,我们来进一步分析一下国内的货币政策传导机制的演变。
1.3.1.计划经济时期的直接调控
在1983年之前,我国并没有独立意义上的央行,相应地也没有独立的货币政策。
当时,国务院是货币发行和决定贷款额度的最高权力机关,而人民银行则只是一个政府机构。人民银行的职责既包括执行政府货币政策,进行金融监管,也包括吸收存款,发放贷款等,即人民银行同时兼顾商业银行和中央银行的职能。
而这一时期的货币流动也比较简单,国内的货币流动仅包含两个流程:一是现金流程;二是银行转账流程,而且这两个流程是割裂的。
当时,现金流动基本上局限于个体消费者的收入和支出领域,比如企事业单位发放工资、国家收购农产品等,当时这两项占据了现金总投放额的约80%。而零售则占据了现金退出流通量的70%左右。

国有企业之间的资金往来则几乎全都通过银行转账来进行,其资金来源主要有三类:1)政府拨款,这是当时企业资金的主要来源;2)信贷计划下的银行贷款,其主要是作为企业的周转资本;3)企业留利。
而这些资金都会变为企业的银行存款,之后企业间的交易均通过银行结算。需要注意的是,与现在不一样,那时候企业存款是不能直接取现的,银行存款和现金是分割的。
在这样的金融环境下,国内的货币政策就有了更为明确的目标,即一是实现现金收支平衡;二是实现信贷资金平衡。而这种平衡关系又会很明确地体现在商品价格领域。
如果银行信贷的规模是仅限于为生产和销售商品提供资金的就不会产生信贷过度发行,即只要流通中的现金流与商品的供应量是相匹配的,那就不会出现现金过度发行,并导致通胀了。
所以人民银行当时一般是以“市场现金流通量增速”、“市场现金流通量与社会商品零售额的比例”等作为具体的政策目标。
另外,在计划经济体制下,货币政策工具主要是各类行政指令性的手段,包括综合信贷计划管理和现金收支管理计划。
即人民银行通过“现金计划”去控制流通中的现金,通过“信贷计划”去控制企业的信贷资金流动。
比如央行每年会根据国民经济计划相应地去编制年度信贷计划,国务院审核通过后,按照年度计划以及对应的季度和月度计划,对信贷进行统一管理。
按理说,在计划经济下,只要能够实现信贷资金和流动中的现金平衡,那市场的物价水平也就能够得到比较好的控制。
但当时的货币政策是附属于财政政策的,如果财政支出超过了财政收入,政府就会面临财政赤字。而政府财政赤字是可以直接通过人民银行发行货币来弥补的,这就使得人民银行会被动地增加货币供给,从而引发通货膨胀。
所以我们也会看到在当时,为了应对通货膨胀,政府会去压缩财政支出,如在1957年的时候,政府就提出1957年的计划要在“保证重点、适当压缩”的方针下去考虑,相应地当年的基建投资相比于1956年就出现了明显的回落。这种措施就是通过减少政府对人民银行的净负债,来减少基础货币的投放。
总的来说,这一时期,我国的货币政策以直接调控为主,并没有现代意义上的货币政策。
1.3.2.以数量为主的间接调控
1984年之后,随着人民银行开始独立履行央行职能,加上计划经济体制逐步向市场经济转变,我国逐渐有了完整的货币政策体系。
在央行成立后的一段时间里,它还是延续了计划经济时期的调控模式,通过现金发行和信贷规模管理的方式,直接对货币供应情况进行调控。
到了90年代,随着金融体系改革的深入,我国的货币政策才由原先的直接调控转向以数量为主的间接调控模式。
1993年发布的《关于金融体制改革的决定》明确提到:
货币政策的最终目标是保持货币的稳定,并以此促进经济增长;
货币政策的中介目标和操作目标是货币供应量、信用总量、同业拆借利率和银行备付金率;
货币政策的工具是:法定存款准备金率、中央银行贷款、再贴现利率、公开市场操作、中央银行外汇操作、贷款限额、中央银行存贷款利率。
央行则要根据宏观经济形势,灵活地、有选择地运用上述政策工具,调控货币供应量。
这一决定确定了我国货币政策的总基调,后续国内的货币政策体系大致就是沿着这个方向进行的。
1994年央行开始按季度发布M0、M1和M2指标,方便市场跟踪货币供应量,并且在1996年开始按月度公布。
1995年《中国人民银行法》规定货币政策目标是保持货币币值的稳定,并以此促进经济增长。
1996年人民银行正式将货币供应量作为中国货币政策的中介目标之一。
1998年随着央行正式取消信贷规模管理,同时重启人民币公开市场操作,我国的货币政策正式实现由直接控制向数量为主的间接调控模式转型。
在这一模式下,央行会通过公开市场操作等货币政策工具来控制基础货币投放,并通过对基础货币的调控,影响货币供应量。
当时,随着对外开放步伐不断加快,中国逐渐成为“世界工厂”,并吸引了大量的海外投资。经常账户和非储备性质金融账户“双顺差”的局面为我国带来了大量的外汇储备。
出口企业在赚到外汇后,需要先将手中的外汇在商业银行兑换成人民币。之后,商业银行再将自己手里的外汇向中央银行兑换成人民币。这也就是“外汇占款渠道”创造基础货币的过程。
在当时外汇占款的增量一度超过了基础货币的增量,为了防止资金面过于宽松,央行的主要任务是想办法去回收市场上的基础货币,让基础货币在合意的水平上波动。
所以在这一时期,我们能够看到央行会通过大规模的发行央票、提高法定存款准备金率等方式来回收市场上的流动性。
另外,在中介目标上,政府每年一般都会设立一个M2的目标值,央行则通过对基础货币和银行信贷规模进行调控,来控制M2的增速。
当时,商业银行还是信用派生的主要渠道,通过对银行信贷增速的管控,央行能够较好地控制货币供应量。
但是随着国内金融创新产品的快速发展、影子银行的兴起等,央行对货币供应量的控制力度就在明显下滑,同时货币供应量与经济的走势相关性也在降低。
第一,金融创新产品层出不穷,央行对货币供应量(M2等)的掌控力度变弱。
此前,企业的信贷资金主要来源于银行,央行能够通过M2等指标比较直观地了解市场的资金供给情况。
但是随着金融市场的发展、金融创新产品层出不穷,以银行为核心的各类影子银行获得了快速发展。
2008年,为了应对金融危机,货币政策开始转向宽松,并取消了对金融机构信贷规模的硬约束,这使得2009年的信贷规模大幅走高,M2同比增速更是达到了27.7%,创下了90年代以来的新高。
但是后续随着货币政策转向,信贷投放开始收紧。为了规避监管,银行开始将表内业务转向表外,表外业务获得了快速发展,“银信合作”、“银证合作”、“银基合作”等新型业务模式兴起,影子银行规模快速扩大。
据统计,2008年之后,影子银行每年以20%以上的速度增长,并且在2017年初达到了100.4万亿的规模。

这类影子银行绝大部分是银行贷款的替代。从负债端来看,银行是影子银行的主要资金提供方,比如据统计,基金公司私募资管业务一半资金来源于银行。从资产端来看,影子银行主要的客户也来源于银行。从这一角度来看,影子银行主要是作为通道,来帮助银行放款。
而影子银行的发展对信贷传导机制产生了较大的影响。通过影子银行向实体发放贷款的方式相当于增加了货币供应量,但表外业务的规模是不体现在M2的统计口径之中的。
这意味着央行对货币供应量的调控难度加大,此前银行是实体的主要融资渠道,央行通过控制信贷增速、调整法定存款准备金等方式,能够较为有效地调控货币数量规模。但是现在随着信用派生的渠道变得越发的复杂,央行对货币供应量的管控力度也在下滑。
此前,央行的关注点都在M2上,但是随着影子银行发展,一部分的表外资产扩张是不会体现在M2的统计口径里的,这意味着M2不能很好地衡量实体的融资需求了。
所以在2012年的时候,央行为了更好地统计实体经济从金融机构手里获取的资金,推出了“社会融资规模”指标。而且央行也会根据市场的变化,不定期更新该指标的统计口径,比如在2019年12月的时候,就将“国债”和“地方政府一般债券”纳入社融口径,和原有的“专项债”一起合成了“政府债券”项目。
相比于M2指标,社融涵盖的范围更为广泛,在一定程度上能够帮助央行去监管市场上的信用扩张情况。但是,相比于M2,央行对社融等指标的掌控力度也会更弱。
第二,货币供应量和通胀的相关性在减弱。关于货币供应量和通胀之间的关系其实有一个很著名的方程式,即MV=PT。
其中M表示货币流通量;V表示货币流通速度;P表示价格;T表示商品数量(产出水平)。
那么在假设货币流通速度以及商品数量变动不大的时候,市场上的货币流通量和价格应该是正相关的。这也是央行通过控制货币供应量来调控价格的理论基础之一。
但在实际运行时,货币供应量的走高与通胀之间的关系并不是那么明确。在2013年之前,M2和通胀存在较为明显的正相关关系,比如2009年M2同比增速的快速走高,随后国内CPI也在大幅走高,CPI在2011年的时候一度突破了6%。
但近年来我们能够看到M2 同比增速和CPI走势的相关性明显减弱。
这一点从另一个角度也能够看到,在1999年末,M2占GDP现价的比重为132%,到了2009年这一比值上升到了149%,而2020年末这一比值更是达到了215%。
在M2同比增速明显快于名义GDP同比增速的时候,国内其实并没有出现明显的长期的通胀。这里很大一部分原因是货币都流向了房地产市场,不断上涨的房价吸纳了大量的资金。而二手房的交易并不计入GDP,同时房价的上涨也不计入CPI。

1.3.1.由数量型转向价格型调控
因为金融经济环境的变化,数量型调控的不足表现得越发明显。央行开始逐步尝试将货币政策调控框架从数量型调控转为价格型调控。
不过相比于数量型调控,价格型调控对利率的传导机制要求更高。整个利率调控框架是央行通过宣布和调整政策利率和利率走廊,并通过自己的公开市场操作来使得市场利率围绕政策利率波动,并通过利率传导机制,向其他品种(比如贷款利率、债券利率)和期限的利率传导,并最终影响社会的投资、消费等行为。
而近年来外汇市场环境的变化、利率市场化的推进也为货币政策从数量型转为价格型打好了铺垫。
2013年之前,经常账户和资本账户“双顺差”的局面为我国带来了大量的流动性。由于流动性过剩,市场资金量与价的联动并不明显。
而2013年之后,随着外汇流入规模的减少,外汇占款对基础货币投放的影响逐渐减弱。央行公开市场投放替代外汇占款成为了基础货币投放的主要渠道。
这意味着央行对基础货币投放的控制力度明显加强,也为后续央行调控货币数量和利率奠定了基础。

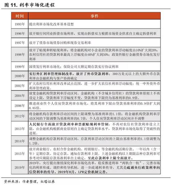
除了基础货币投放渠道的变化,国内利率市场化改革,利率传导效率提高对货币政策从数量型转向价格型而言也至关重要。
此前,国内的存贷款利率都是管制的,银行存贷款利率往往是基于央行的存贷款基准利率,在一定的范围内进行浮动。
在这种模式下,货币市场利率、中长期市场利率、存贷款利率等不同期限、不同品种的利率之间是割裂的。
为了改变这一局面,自1994年开始,国内就开始逐步推进利率市场化。按照央行在货币政策执行报告上的说法,利率市场化改革的总体思路是先外币、后本币;先贷款、后存款;先长期、大额,后短期、小额。
以存贷款利率为例,近年来央行一直在逐步扩大国内存贷款利率的波动范围,并在2013年的时候放开了贷款利率的上、下限;在2015年的时候放开了存款利率的上、下限。
在存贷款利率放开后,为了让政策利率能够更好地向贷款利率传导,在2019年的时候,央行改革完善了贷款市场报价利率(LPR)形成机制。
在这一模式下,银行的LPR利率是报价银行在MLF利率的基础上,根据自身资金成本、市场供求、风险溢价等因素加点报价形成的。
一般在每个月月中央行续作MLF,并给出MLF利率,之后在当月20号,报价银行会基于MLF利率,向央行提供LPR报价。同时,银行的贷款利率则会以LPR利率为基准利率进行报价。
为了让各银行更好地履行自己的报价职责,央行还将银行的LPR应用情况及贷款利率竞争行为纳入宏观审慎评估(MPA),督促各银行运用LPR定价。
在这样的模式下,央行就能够通过自己的货币政策工具(MLF利率)来有效地引导贷款利率。

在央行对基础货币调控力度加强,国内利率传导机制不断完善的背景下,我国的货币政策调控体系,已经有了价格型调控的影子。
按照2021年1季度货币政策报告中的说法,目前我国货币政策的最终目标是坚守币值稳定。
操作目标是以公开市场操作利率为短期政策利率,以中期借贷便利利率为中期政策利率。
传导机制一方面是让以DR007为代表的市场利率围绕政策利率(OMO利率)波动;另一方面是让政策利率(MLF利率)向LPR利率传导,再向实际贷款利率传导。最后通过利率的波动来调节资金供求和资源配置,实现货币政策目标。
但在报告中也再次表明目前我国货币政策的中介目标是“保持货币供应量和社会融资规模增速同名义经济增速基本匹配”。这也意味着我国货币政策目前兼具数量型政策和价格型政策的特点。
不过目前来看,货币政策已经更偏向价格型调控。
一方面,央行公开市场操作常态化,且央行多次表述公开市场操作重点在价不在量。
目前央行形成了在每个月月中固定时间开展中期借贷便利操作,每日连续开展公开市场操作的惯例。
而通过每日的逆回购投放和每月的MLF投放,央行能够有效地引导市场预期,引导市场利率围绕政策利率波动。可以看到DR007的运行中枢也逐渐稳定在了OMO利率附近。

另一方面,央行在逐渐模糊货币供应量的目标表述。
在2017年之前,政府工作报告都会明确提及对M2同比增速和社融同比增速的计划。比如2017年的政府工作报告就明确指出当年“广义货币M2和社会融资规模余额预期增长均为12%左右”。
但是2017年之后,政府开始淡化具体的数值要求,仅做模糊化的表达。比如2018年的政府工作报告说的是“保持广义货币M2、信贷和社会融资规模合理增长”、2021年的表述是“货币供应量和社会融资规模增速与名义经济增速基本匹配”。
这种变化体现的便是央行在淡化数量目标,不再刻意去追求数量目标而是将目标放在利率调控上。
在新的调控方式下,我们应该更多地从价的角度去理解货币政策导向,而减少对央行数量操作的关注。
在数量型货币政策调控模式下,央行在意的是市场上的基础货币和货币供应量,相应地,我们应该更关注央行的数量操作。
比如央行可以通过降准将商业银行的法定存款准备金变成超额存款准备金,向市场注入流动性。同时,降准也会带动货币乘数走高,提高商业银行的信用派生能力。
因此在数量型货币政策下,降准等数量型操作会被解读为货币政策边际宽松。
但是在价格型调控框架下,降准等数量型操作,并没有涉及央行的核心操作目标,即短期政策利率和中长期政策利率。
虽然其向市场投放了流动性,但是我们不应该就将其认定为政策边际宽松,央行之所以通过降准等方式向市场投放流动性可能就只是为了弥补市场的流动性缺口,从而维持资金利率稳定。
除了降准,对于OMO、MLF等的投放数量市场也可以更加谨慎看待,其更多的可能是为了平滑资金面波动。市场可以更多地将目光放在政策利率和市场利率上。
宏观审慎政策
在金融危机爆发前,各国央行主要把注意力放在经济周期上,货币政策主要锚定的是通货膨胀率,央行通过对通胀的调节,来平滑经济周期波动。
但是以CPI为锚的货币政策对金融周期的关注度明显不足。此前CPI是不包括资产价格的,而央行也不太关注资产价格的波动。
比如在2003-2007年间,美国CPI、PCE等通胀指标均处于历史低位,但大中城市房价上涨超50%,道琼斯指数上涨超60%,加上当时美国各类金融创新产品层出不穷,美国金融体系积累了大量的风险。
但是资产价格的波动并不体现在PCE等通胀指标之中,而美联储也并不认为资产价格的上涨需要用货币政策去调节,这最后导致了美国次贷危机的爆发。
金融危机之后,各国就认识到以往只关注通胀的货币政策在应对当前越来越复杂的经济、金融环境时,有点捉襟见肘了。仅针对经济周期进行调整已经不能有效地应对系统性金融风险了,央行需要新的政策去对金融周期进行调控。
所以在2008年之后,国际货币基金组织(IMF)、巴塞尔银行监管委员会(BCBS)等开始致力于完善金融监管体制,其核心就是建立健全宏观审慎框架。
相比于传统的货币政策体系,宏观审慎政策着眼于金融周期,通过加强对系统重要性金融机构、影子银行等多方面的监管,来降低系统性金融风险,增强金融体系的韧性和稳健性。
将宏观审慎框架与传统的货币政策相结合,同时对金融周期和经济周期进行逆周期调节,也逐渐成为全球各国央行的共同选择。
如英国在金融危机后,启动了金融机构体系改革,并在2009年出台了新的《银行法》,加强了苏格兰银行在金融监管上的职能,并将原先的金融监管机构FSA拆分成审慎监管局(PRA)和行为监管局(FCA),形成了以苏格兰银行为核心的监管局面。
国内也很早就开始探索构建完善的宏观审慎政策了。在2009年,央行开始研究强化宏观审慎的政策措施,并在2011年引入了差别准备金动态调整机制。
差别准备金动态调整机制的核心内容就是金融机构的信贷投放水平需要和自身的资本水平以及经济增长的需要相匹配。
简单来说,就是对银行差别对待,比如要求“资质”较差的银行(资本充足率低、资产质量差)向央行缴纳更多的准备金,让其可贷资金减少。通过使用法定准备金率这一重要手段,让银行依据央行的政策指导来进行放贷,最后达到控制银行放贷总量和节奏的目的。
但是,随着金融创新的快速发展,原有监管体制显得越来越捉襟见肘,准备金率已经很难管控银行的放贷行为。
银行创新出各种通道,把资产从通道转移出去,影子银行在这一时期快速发展。比如银行通过“银信合作”、“银证信合作”等方式进行曲线放贷。
而且央行也无法掌握银行的实质性动向,对央行货币政策执行有效性、维护金融稳定都造成了威胁。
因此央行进一步完善了原有的差别准备金动态调整机制,推出了“升级版”监管体系,也就是宏观审慎评估政策(MPA)。
新的监管体系MPA将原有的单一指标拓展为多项指标,形成一个综合评分体系,用来全面考核银行体系金融风险。
相较于原有考核制度,MPA的考核内容更为全面,比如将监管范围从以往的狭义贷款拓展到广义贷款,即除了通俗意义上的贷款外,还将债权投资、股权及其他投资、买入返售资产、存放非存款类金融机构款项余额等纳入监管范围。同时也保留原有监管体系的核心:资本充足率以及差别准备金率的机制。
在具体实施时,MPA考核实行打分制。它包含资本/杠杆情况、资产负债情况、流动性、定价行为、资产质量、外债风险以及信贷政策执行7大项,每一项满分100,央行根据每一项下的15个细分项,进行打分。
下图就是整个MPA考核体系,可以看到,MPA七大项中有许多定性考核,其中较多指标,银行都能比较容易拿到满分,比如具有一票否决权的利率定价,遵守准备金制度情况和信贷政策执行等。

在评分标准上,每项考核90分以上为优秀,60分以上为达标。其中资本充足率和定价行为两项指标具有一票否决权,如果任意一项条件不合格直接就会被评为C档机构(最低档)。
央行依据得到它所得到的测算结果,再对金融机构进行档次划分。七大类指标均优秀的为 A 档机构,资本和杠杆情况、定价行为任意一者不达标,或剩余五大类任意两项及以上不达标,为 C 档机构,剩余为 B 档机构。
档次划分完后,央行会给A、B、C档机构相应的奖励与惩罚,最主要的奖惩手段还是采用不同的法定准备金率,同时辅以其他奖惩手段。
对于A档机构,央行实施奖励性的法定准备金利率(可以按1.1-1.3倍进行奖励),优先发放支农支小再贷款、再贴现,优先金融市场准入及各类金融债券发行审批,金融创新产品先行先试等。
对于C档机构,央行不仅实施约束性与惩罚性的法定准备金利率,还限制金融市场准入及各类金融债券发行,甚至取消一级交易商的资格。
无论是奖励还是惩罚措施,一般期限都是评估后的3个月,3个月之后央行重新根据各银行的情况,再次进行等级评定。
另外,在具体指标考核的时候,不同银行的标准是不一样的。央行等会将各类银行划分为全国性系统重要性机构(N-SIFIs)、区域性系统重要性机构(R-SIFIs)和普通机构(CFIs)三类。
此前,央行并没有明确各类银行到底是怎么划分的,只是说由全国和各省的宏观审慎评估委员会和自律机制秘书处进行审核。
一般的话,全国性系统重要性机构主要是工行、农行、建行、中行、交行这几家大行,特别是工行、农行、中行、建行这几家银行已经纳入全球系统重要性银行名单里了,区域性系统重要性机构则是各省资产规模最大的城商行,其余银行则都归到普通机构里面。
不过2020年12月,《系统重要性银行评估办法》正式公布,并在2021年正式实施。
按照评估办法的要求,银保监会和央行会根据参评银行的规模、关联度、可替代性和复杂性等一级指标,评估参评银行的系统重要性程度。
根据打分结果,100分以上的纳入系统重要性银行初始名单,之后再根据得分细分为5组,按照不同的等级进行差异化的监管。
后续,监管层还会出台一系列具体的监管要求,比如对系统性重要银行在附加资本、杠杆率水平、大额风险暴露等方面做出具体的监管规定。

上面7个MPA指标具体是什么含义,如何计算评定等内容,我们在之前的《银行监管体系全解析》一文中已经都详细分析过了,在这里我们就不再重复了,想进一步了解MPA的具体指标含义的读者,可以去看我们之前写的文章。
MPA评估体系在建成后,央行也在不断为它添砖加瓦。比如在2017年的时候,央行将表外理财纳入广义信贷范畴。
此前出于增加收益、规避监管等方面的考虑,银行的表外业务快速发展,2009-2016年,银行理财的平均同比增速超40%,远高于银行信贷增速。而当时盛行的同业模式,也使得金融系统的风险不断积累。
为了规范银行的理财业务,引导银行加大对实体经济的支持,降低系统系风险,在2017年的时候银行理财被纳入广义信贷,而在广义信贷增速的约束下,银行特别是考核压力比较大的中小银行会降低表外理财增速,叠加其它监管措施,银行理财的增速有所下滑。
另外,在2018年的时候,监管层出于引导银行回归存贷业务,降低同业负债等方面的考虑,也开始将同业存单纳入MPA同业负债考核,并出台了相关配套措施控制同业业务的增量。
除了MPA考核体系外,宏观审慎也包括了另外几个重点领域。
第一,对住房金融的宏观审慎。房地产价格是金融周期里的主要核心变量之一,加强对房地产金融领域的宏观审慎管理是整个宏观审慎管理制度下必须要考虑的。
在房地产调控方面,中国探索得也比较早,首付比、债务收入比(DTI)等指标都被纳入了房地产调控的工具箱里了。
宏观审慎措施的落地也确实很好地抑制了房价的上涨,比如通过提升首付比、针对首次购房还是非首次购房出台差异化的首付比等方式,一定程度上抑制了市场上的炒房投机行为。
同时,监管层也在一直探索更多的宏观审慎政策工具,比如在2020年末,监管层发文要求建立金融机构房地产贷款集中度管理制度。在这一制度下,央行设定了房地产贷款占比、个人住房贷款占比指标,对银行给房企和个人发放的贷款规模进行限制。
其中:房地产贷款占比=房地产贷款余额/人民币各项贷款余额;个人住房贷款占比=个人住房贷款余额/人民币各项贷款余额。

而对房地产集中度的考核,一来是引导银行减少对房地产企业的贷款,把钱投向实体经济。二来对个人住房贷款的控制在一定程度上能够避免银行把信贷资源继续集中在居民部门。
除了设置贷款集中度,郭树清在此前的表述中也提到要研究房地产贷款风险权重等宏观审慎政策工具。可以预计之后对房地产领域的管理也会更加的完善。
第二,对跨境资金流动的宏观审慎管理。早在2015年的时候,央行就将外汇流动性和跨境资金流动纳入了宏观审慎管理范畴。具体的措施包括:
一是对银行远期售汇和人民币购售业务设定了外汇风险准备金。远期售汇业务是指企业可以向银行签订远期售汇协议,约定未来按照一定汇率,从银行手上获取外汇,从而规避汇率波动风险。
比如如果在某年1月的时候,企业预期未来外汇汇率会上升(人民币贬值),这时候他们便会提前和银行进行远期售汇交易,以此来规避外汇波动风险。
而银行为了避免后续汇率上涨带来的风险,则会直接在现货市场上买入外汇。这又使得即期市场外汇需求增加,并推升外汇价格。即期汇率走高则进一步强化市场人民币贬值的预期,进而影响企业的远期购汇行为。
这种顺周期的行为就很容易演变成“羊群效应”,加剧外汇市场波动。而央行则可以通过提高准备金的方式,来提高银行做远期的成本,而银行成本上升会带动企业等机构做远期交易成本上升,降低机构的远期交易意愿,从而对市场进行逆向调节。
所以我们能看到在人民币贬值预期较强的时候,央行会上调风险准备金率。比如在2018年8月的时候央行上调了外汇风险准备金率。
而在人民币升值预期较强的时候,央行会下调外汇风险准备金率。比如在2020年,由于美联储大放水、国内经济持续好转等原因,人民币迎来了一波升值行情,央行为了将人民币汇率保持在一个较为合理均衡的水平,将外汇风险准备金下调到0%。

二是设置宏观审慎参数和杠杆率对全口径跨境融资进行调控。这一点主要针对企业在境外借钱的情况,按照规定:
跨境融资风险加权余额上限=资本或净资产*跨境融资杠杆率*宏观审慎调节参数
其中,企业按净资产计,银行类法人金融机构按一级资本计。而央行可以通过调节杠杆率和宏观审慎参数来控制境内机构的借债情况。
杠杆率变动比较少。在2016年设立后,企业和非银行金融机构的跨境融资杠杆率是1,银行类金融机构的是0.8。之后在2017年的时候调整了一次,企业的杠杆率提高到了2,非银的还是1,银行类和外国银行境内分行则为0.8。
宏观审慎参数的变动会更频繁一些,在2016年的时候,宏观审慎调节参数设置为1。2020年3月,央行将宏观审慎参数上调为1.25,而到了2020年12月,央行就将金融机构的宏观审慎参数从1.25下调到了1,之后在2021年1月,将企业的宏观审慎参数也从1.25下调到了1。
这是因为,在年初的时候,国内受疫情冲击,企业资金紧张,加上全球资金较为充裕,资金利率位于低位,上调系数,有利于企业在境外借钱,缓解融资难、融资贵的问题。
而到了年末,由于随着国内经济的好转,以及前期金融机构外债规模扩张速度偏快,2020年9月其他存款性公司的外债规模达到了1.08万亿美元,相比于2019年末增长了17.4%,监管层表示为了让金融机构树立“风险中性”的理念,单独将金融机构的宏观审慎调节参数从1.25下调至1。此后,在2021年1月,企业的宏观审慎参数也回调到了1。
当然除了上述三个领域,宏观审慎还包括对金融基础设施的宏观审慎等其他方面,比如近期易纲行长就表示要逐步将气候变化相关风险纳入宏观审慎政策框架。这里就不一一展开了。

货币政策与债券市场
上面部分我们分析了国内的货币政策与宏观审慎政策,这一部分我们则来分析货币政策与债券市场的关系。
简单来说,在货币政策宽松的时候,市场流动性转向充裕,债券市场大概率会走牛,反之在货币政策收紧的时候,资金面收紧,债券市场就很难有亮眼的表现。
在分析货币政策与债市的关系的时候,我们经常会看到“宽货币+宽信用”、“宽货币+紧信用”这样的说法。而且一般认为在“宽货币+紧信用”的时候,债券市场应该会有不错的表现,反之在“紧货币+宽信用”的时候,债券市场就很难有亮眼的表现。这里我们引入“货币+信用”分析框架。
3.1.货币-信用分析框架
货币和信用其实可以和我们前面说的流动性联系起来。流动性可以分为两个层次,一是狭义流动性,又称银行间的流动性。二是广义流动性。前者对应的是货币,后者对应的是信用。
对于狭义流动性,央行能够通过自己的货币政策工具,比如逆回购、MLF等等来影响基础货币,进而影响到银行间流动性的松紧。
如果央行想让狭义流动性维持宽松,一来它可以通过增加OMO投放、MLF投放等来投放更多的基础货币,维持银行间市场流动性宽松;二来也可以直接下调OMO利率,引导市场预期。
但对于广义流动性,央行就只能通过影响狭义流动性以及部分信贷政策(比如加大对房地产的监管等)来间接影响了。一般情况下,影响信用的主要是实体融资需求。
在经济运行态势良好的时候,企业资本回报率走高,实体融资需求比较旺盛,信用扩张的就会比较快。
这时候如果央行想要压低实体融资需求还是比较容易的,比如央行可以提高MLF利率,从而引导贷款利率提高,在贷款利率提高后,实体经济的投资需求自然会有所下滑。
但是反过来央行想要推动信用扩张会更加困难。在经济下行的时候,央行想要推动需求复苏,就会先宽货币,通过投放基础货币、下调政策利率等方式,补充银行间市场的流动性,降低银行的资金成本,从而鼓励银行放贷。
但是银行在资金比较充裕,同时资金成本比较低的时候也不一定愿意去放款,信用也不一定会很快扩张。
这一来是因为在经济下行压力大的时候,企业的资本投资回报率比较低,企业融资需求不高,这时候低贷款利率不一定能够吸引企业去贷款投资;二来因为对坏账的担忧,银行的风险偏好降低,银行自身加大信贷投放力度的动力也不强。
这样我们就理解了货币和信用之间的关系,有点类似于初始目标和最终结果之间的关系。
央行的政策目标是想通过调控货币,来影响市场上的信用情况,并最终影响实体经济。
比如为推动经济复苏,央行可能推出宽松的货币政策,同时放宽金融监管力度,希望通过宽货币和宽监管来带动宽信用,通过“宽货币+宽信用”引导企业和居民加杠杆来带动投资和消费,进而推升社会总需求。
反之,在经济过热的时候,央行会实施偏紧的货币政策,且往往会加大金融监管(比如加大对房地产的监管力度),希望通过收紧货币,加大监管来带动信用收紧,通过“紧货币+紧信用”抑制企业和居民的融资需求,给经济降温。
但是从货币到信用中间的货币传导渠道,才是“货币”能否有效的传导至“信用”上的关键。
实际情况是,从货币到信用的传导渠道不一定顺畅。现实中可能会出现,在宽松的货币政策下,因为商业银行传导不畅,社会经济主体的杠杆需求未提升,信用无法扩张,导致了“宽货币+紧信用”的局面;也可能在偏紧的货币政策下,因为商业银行的信用创造和社会主体的杠杆需求仍很活跃,信用扩张短期内并没有回落,最终出现了“紧货币+宽信用”的局面。
综合来看,信用和货币之间会出现“宽货币+宽信用”、“宽货币+紧信用”、“紧货币+紧信用”和“紧货币+宽信用”这样不同政策组合。
那么我们应该如何来划分不同的货币和信用阶段呢?
先来看货币周期的划分。
正如我们前面所说,货币的松紧我们可以将其理解为银行间市场资金面的松紧。而我们要想衡量银行间市场资金面松紧情况的话,有一个很简单的指标,即资金利率。
这里我们选择DR007和R007作为衡量银行间流动性状况的一个指标。银行间7天质押回购加权利率(R007)能够表示非银机构向银行借钱的成本;存款类机构质押式回购利率(DR007)则表示银行间互相借钱的成本。因为DR007的推出时间比较晚,所以我们用R007和DR007来衡量银行间流动性松紧的情况。
比如在2008年9月的时候,因为金融危机,国内货币政策开始逐步转向宽松,央行在2008年9月和10月接连两次下调存款准备金率,连续三次下调金融机构存贷款基准利率。再这样的背景下,R007一路从8月份的3.24%左右下滑到2009年初的0.95%左右。这就是我们说的宽货币周期。
但是到了2009年7月,央行开始再度重启了央票的发行,同时公开市场操作也开始逐步回升,9月28天期正回购和3个月央票的操作利率较年初分别上行28个和36个BP。
这也意味着2008年9月以来的宽松的货币政策环境开始收紧,所以我们也看到R007在2009年7月后,出现了明显的回升。这也就是我们说的紧货币周期。
而到了2011年11月,央行再次下调央票发行利率,并且在2011年12月和2012年2月两次下调存款准备金率,货币政策边际宽松,R007才再次下行。

除了按照R007和DR007的走势对货币的不同阶段进行划分外,市场上还有一些其他的方法,比如根据央行的政策操作,看央行有没有调整公开市场操作利率、法定存款准备金率等等,来划分不同的货币周期。
按照不同的标准进行划分,我们得出的“宽货币”和“紧货币”区间也会有些许的不同。不过因为核心意义是一样的,我们关注的都是狭义流动性的松紧情况,所以个别细微的偏差影响不大。
看完货币,我们再来看“信用周期”的划分。
衡量社会广义流动性的松紧,其实有两个指标:
第一个是M2同比增速,这也是货币政策锚定的中介目标之一;
第二个是社融同比增速,在2008年之后,随着金融创新产品的发展、影子银行的崛起等,用M2来衡量货币供应量越发的显得力不从心,所以央行开始推出社融。
社融存量同比数据在2016年之前仅有月度或者季度的数据,对此我们通过社融的当月新增数据,来倒推得到社融存量的月度数据,最后基于月度数据,计算的得到同比增速。
在获得社融数据后,我们结合M2同比增速以及社融存量同比增速来划分信用周期。需要注意的是,在2012年之后,我们会更注重社融的走势。
比如在2015年5月的时候,M2同比增速出现了一个明显的回升,但是在同一时期,社融同比增速是在走低的,所以我们依旧将划分为紧信用时期,而不是宽信用周期。

基于上面的划分,我们就能够得到不同的货币信用组合。在理想的状态下,我们应该能够看到“紧货币+紧信用”—“宽货币+紧信用”—“宽货币+宽信用”—“紧货币+宽信用”—“紧货币+紧信用”,这体现的就是从货币政策操作到货币政策结果存在时滞出现的四种信用组合。
不过因为政策传导效率提高等原因,我们经常会看到货币和信用的演变会跳过其中的一个乃至两个环节,比如在2011年10月的-2012年6月是“宽货币+紧信用”的组合,后续我们应该会看到“宽货币+宽信用”的组合。
但是实际上紧随其后的是“紧货币+宽信用”,这表示在这一轮货币信用周期中,货币收紧的比较早,在没有明确看到信用好转的时候,央行可能就边际收紧了货币政策,推动银行间质押回购利率走高。
另外,现在央行在调控时也会更加的精准,有时候在一个周期中,央行可能会出于防控金融风险等方面的考虑,暂时性的调整货币政策方向。
比如在2020年四五月份之后,因为疫情得到控制,国内经济稳步修复,货币政策开始边际收紧,此时央行本意肯定是想一直收紧货币的。
但是在2020年11月的时候,因为市场出现了信用风险事件,为了防止信用风险向全市场传导,央行在2020年11月的时候,向市场注入了大量的流动性,货币政策边际放松。
所以,货币和信用的组合除了看传导机制是否顺畅,还需要考虑基本面、金融风险等对央行货币政策的影响等等其他因素。

3.2.“货币-信用”周期与债券市场
在划分好“货币-信用”周期后,我们来看一下“货币-信用”周期与债券市场走势之间的关系。
简单来看,对债券市场最为友好的环境应该是“宽货币+紧信用”。这个时期,因为经济不景气等原因,货币政策转向宽松,银行间市场流动性充裕。
于此同时,因为实体投资回报率低、企业贷款潜在风险高等原因,银行手里的资金并没有迅速形成信贷投放。这样一来,在实体融资需求不足,资金冗余在金融体系内部的时候,债券往往会有一个很不错的行情。
反之,对债券市场最不利的环境应该是“紧货币+宽信用”。这个时候,因为经济运行态势可能过热等原因,货币政策已经开始转向了。
但是因为经济走势良好,实体融资需求目前依旧比较旺盛。这就会使得金融体系的资金主要都流向实体经济。在基本面和资金面都不利于债券的时候,债券往往不会有太好的行情。
而在剩下的两种情况中,“宽货币+宽信用”往往是债券市场由牛转熊的时期。在这一时期,比较宽松的资金面对债券市场依旧是一个利好。
但随着基本面好转,实体融资需求会变得越发旺盛,资金也会逐步流向实体经济,而且市场也会预期货币政策之后会开始收紧。这对债券市场就会形成一个隐忧。
最后,在“紧货币+紧信用”的时候,债券市场往往是熊市或者由熊转牛的时候。在紧货币的时候,债券市场本就很难有明显的亮眼的表现。不过随着信用的收紧,基本面对债券市场而言,往往不会太差。
从国内债券市场走势上看,“信用-货币”周期理论与债券市场是比较符合的。
按照我们的划分,国内出现了5次“宽货币+紧信用”的组合,而在这五次中,国内债券市场都迎来了一轮牛市行情。
比如在2008年9与-2008年11月,因为金融危机,国内货币政策和财政政策都开始转向积极,但实体经济依旧比较谨慎,融资需求低迷,所以债券市场迎来了一轮快牛。
在2014年2月-2016年7月,为了刺激经济,货币政策是比较宽松的,但是实体经济融资需求低迷,加上不良贷款风险比较高,银行放贷意愿也比较低,所以债券市场迎来了一轮长牛。
同样的,在过去的6次“紧货币+宽信用”阶段,债券市场有5次位于熊市阶段,而在2012年的那一次,也是震荡转熊。
比如在2020年5月,央行为了支持实体经济,信用政策依旧维持宽松,社融同比增速和M2同比增速维持高位。但是因为经济已经开始好转,货币政策在4、5月份就开始边际收紧了。这也使得2020年5月之后的债券市场进入了熊市。
另外,在过去的4次“宽货币+宽信用”组合中,债券市场均位于牛市的尾声,或者迎来了牛熊转换。同时,我们也会发现,“宽货币+宽信用”同时出现的时期会特别的短暂。
比如在2020年,我们划定的“宽货币+宽信用”时期仅仅为2020年3月和4月。这可能是因为央行比较敏感,它在看到实体融资需求开始回暖的时候,就会暂停宽松的货币政策操作。而这就会使得市场预期开始改变,并带动资金利率上行。
最后,在过去的6次“紧货币+紧信用”时期中,有5次是熊市,或者位于熊市震荡期,但是有1次是例外。在2010年1月至2010年7月的这一段时期中,债券市场走出了一轮小牛市行情。
2009年因为前期宽松的财政和货币政策,国内经济稳步服务,工业增加值当月同比在2009年末达到了18.5%。这时候市场开始担忧通胀,毕竟2009年末CPI同比已经达到了1.9%,比2009年7月上行了3.6个百分点。
在这样的背景下,市场比较担心货币政策会收紧。但是在2010年初CPI超预期回落,并且在4月出台了严厉的房地产调控政策,这使得市场对经济过于乐观的预期有所调整。到了5月份,欧债危机爆发,市场对基本面的看法由乐观转向谨慎。这为债券市场收益率下行创造了一个不错的环境。
一直到8月份,因为经济数据表现亮眼、财政支出力度加大以及市场对通胀担忧加强,债券市场才再次进入熊市行情。


(本文作者介绍:红塔证券研究所所长、首席经济学家)