文/新浪财经意见领袖专栏作家 东亚前海证券郑嘉伟
核心观点
建国后人口发展经历三次婴儿潮。第一轮婴儿潮出现在1952年至1958年期间,此期间内出生人口保持在2000万左右;第二轮婴儿潮在1962-1973年期间,出生人口在三年自然灾害之后开始反弹,保持在2400-3000万之间;第三轮婴儿潮在1986-1991年期间,出生人口主要在2200~2500万之间。1991年之后我国出生率波动下滑,2018-2019年我国自然增长率出现明显下降,从2017年5%降至3%的水平。
中国人口总量在2025年以后开始减少。人口总量转变对一国经济发展和资本市场将会产生深远影响。老龄化趋势下一国经济增速、劳动供给、消费储蓄以及金融风险偏好将会发生转变。首先,老龄化将致生产率降低,经济增速放缓。人口红利的逐渐减少将会导致资源配置的“逆库兹涅茨化”,主要传导过程为劳动供给的减少导致劳动力成本上升,引发资本对劳动力的过度替代,劳动密集型产业竞争力减弱,劳动力更多地从制造业部门向服务业部门转移,导致经济增速放缓,未来我国经济增长换挡压力将进一步显现。
其次,老龄化将一定程度上对应低通胀水平。老龄化社会对通胀厌恶度更高。进入深度老龄化社会,央行会将“稳物价”摆在政策目标的核心,从而实施相对紧缩货币政策,通胀中枢持续下移。
第三,人口老龄化带来低储蓄率或抑制地产繁荣。人口老龄化、少子化等特质下,将出现储蓄率低特点,进而传导至经济的各个层面,适龄婚育期劳动力减少,购房需求呈现回落趋势,对地产行业偏利空。
对资本市场而言,利好盈利能力较强、分红比例较高的个股和债券市场。在人口红利逐渐消散过程中,经济增长中枢回落、资本投资回报率下降,市场的炒作风气将会下降,居民在资产配置选择上偏好长期稳定的收入流以支持养老开支,那么未来A股盈利能力较强、分红比例较高的个股将迎来长期投资机会,此外,随着老龄人口金融风险偏好的改变,养老金入市规模将会进一步增加,长期价值投资将成为市场主流,全市场的金融产品和业务结构将发生改变,被动型、指数型投资产品比重将会进一步增加,固定收益类资产配置比例升高,强配置需求叠加低位的利率环境,债券市场可能迎来长期牛市。
投资建议
老龄蓝海市场凸显,相关行业增长空间变大。(1)养老产业迎爆发式增长。老龄人口增多将带来较高社会消费倾向,预计2024 年我国养老产业市场规模增长将突破 10 万亿元,年均增速约20%,中老年市场将成为巨大的蓝海市场;(2)利好医药生物行业的快速发展。随着生活水平提高,居民健康意识增强,从产业链来看,从源头端医疗器械到终端药品,均成为老龄人的关注重点。这或将激发家庭医生、慢性病管理、保健药品、远程医疗、可穿戴医疗设备等行业的兴起;(3)晚婚、单身趋势带来Z世代消费升级。不同于传统消费结构,未来Z世代将成为新消费市场的主要增长动力,与Z世代相关娱乐、医美等行业有望实现高速增长。
风险提示
延迟退休、鼓励生育等政策推进不及预期



报告正文
2021年5月11日,国家统计局公布第七次全国人口普查结果,数据显示,过去十年我国人口保持低速增长态势,年平均增长率为0.53%,比2000—2010年年平均增长率下降0.04个百分点。全国总人口14.1亿人,其中60岁及以上人口占18.70%,65岁及以上人口占13.50%,人口老龄化程度进一步加深,与第六次全国人口普查相比,城镇人口比重上升14.21个百分点,城镇化率达到63.89%(户籍城镇化率为45.4%)。
01
中国人口发展的历史与现状
1.1.中国人口经历三次婴儿潮
1949年新中国成立至今,我国人口稳定上升,总体增速保持在0~2.9%之间。其中,1960年由于我国发生三年自然灾害,出生人口仅为1187万人,人口总数达到历史新低,1960~1961年连续两年人口总数增速为负。1962年后我国人口加速上涨,随后从增速放缓进入目前以低速保持增长的阶段。在此期间,我国历经三轮婴儿潮阶段,人口出生率分别在1954年、1963年、1978年达到高峰。


新中国成立后第一轮婴儿潮出现在1952年至1958年期间,此期间内出生人口保持在2000万左右,出生率在30‰附近维稳,1954年人口生育高峰值为2288万。根据我国目前最新退休政策(男年满六十周岁,女年满五十周岁,并且累计工龄满十年),第一轮婴儿潮出生的人口于2008年~2013年期间进入离退休期;根据我国平均预期寿命(2020年“十三五”卫生健康事业改革发展情况发布会上将中国居民人均预期寿命提升至77.3年),在第一轮“婴儿潮”阶段出生的人口将即将于8年后面临生命周期尾声。
第二轮婴儿潮出现在1962-1973年期间,出生人口在三年自然灾害之后开始反弹,保持在2400-3000万之间,高于第一轮婴儿潮,出生率(27‰-43‰)也维持在较高水平。期间,1963年我国出生率和自然增长率均达到高峰,出生人口为3000万。我国结婚年龄段主要集中在25~29岁,基于我国传统消费习惯,在这一轮婴儿潮出生的人主要集中在50岁以后给刚结婚的孩子提供购房支持,因此消费水平在2012年以后达到高峰。
第三轮婴儿潮出现在1986-1991年期间,该期间也是第二波婴儿潮的生育高峰期,出生人口主要在2200~2500万之间;虽然出生率平均水平低于前两轮“婴儿潮”,但是仍能保持在19‰以上。1991年之后我国出生率波动下滑,出生率最低为2019年的10.46%,出生人数维持在1465-2126万之间。2018-2019年我国自然增长率出现明显下降,从2017年5%降至3%的水平。此外,2019年出生人数相比2017年下降了15%,达到1991年以来新低。

1.2.我国总和生育率不达世代更替水平
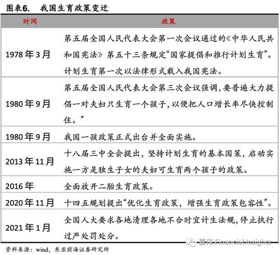
我国总和生育率(Total Fertility Rate,简称TFR)于2017年达到高峰后迅速回落。2020年我国总和生育率为1.69,低于美国(1.78)及世代更替水平(2.1),但是高于中国香港、日本、新加坡、韩国。从分孩次生育率解读看,以一孩生育率从1996年波动下滑,2019年达到18.11‰;二孩生育率从2001年低点逐渐上涨,尤其2016年国家放开二胎政策之后,二孩生育率陡峭上升至高点,2019年回落至20.21‰,且比一孩生育率高2.1‰;受我国生育政策影响,三孩生育率远低于一孩和二孩,2016年之后我国的三孩生育率有所回升,接近5‰。


根据人口结构图(见图7),我国劳动力资源丰富,15-59岁人口比重较高,达到65.09%,0-14岁和60岁及以上人口比重较低,均低于20%。0-14岁人口增速于2013年低点回升,2017年达到高峰之后又继续回落,2019年低年龄层人口总数出现负增长;2012-2018年期间,15-59岁人口保持下降趋势,人口红利逐渐消失;60岁及以上人口持续正增长,老龄化趋势逐渐显现。

1.3.我国青少年男女比例失衡
我国青少年男女比例较失衡为严重失衡。根据2019年我国不同年龄段人口金字塔可以看出,10-14岁区间比重失衡最为严重,男女比例为1:1.14。0-64岁区间,男女人口比例为1.01:1.19;64岁以上男女人口比例为0.35:0.96,女性占比较高;30-49岁区间内,随着年龄增长,男女比重失衡越来越严重。

1.4.城镇化率提高带来就业迁移
伴随着经济和人口结构调整,我国就业人口从农业向服务业加速转移。随着城镇化人口的持续增长,农业人口就业占比从2000年接近50%下降至2019年25%,而服务业与农业占比的差值加速走阔。第二产业部门就业人数2019年占比27.5%, 前期从23%稳步提升至2012年30%左右,高点后开始回落。究其原因,2011年以后制造业景气度持续下滑带来制造业就业压力增大。


02
中国人口总量最快将在2025年开始减少
2.1.中国未来人口预测
根据联合国预测,在中等生育率假设下,中国人口将于2031年达到14.64亿人的峰值,并于2032年开始减少;按照高生育率假设,中国人口将在2044年达到15.17亿人的峰值,将在2045年开始减少;按照低生育率假设,中国人口将在2024年达到14.47亿的峰值,并将在2025年开始减少。

根据第七次人口普查数据,2020年全国总人口为14.12亿,较2019年略有增长,但仍低于联合国预期。自2010年的上一次人口普查以来,中国人口仅增加7200万人,人口增速持续放缓。这种趋势的出现是多重因素综合影响的结果,育龄妇女数量的持续下降,生育时间的推迟以及生育养育成本的提高,这些都导致了人口增速的放缓。同时这也是我国工业化、城镇化发展到一定阶段的客观结果。人口增长受到年龄结构、生育观念、生育政策、生育成本、公共卫生和健康水平等多重经济社会因素的影响。根据联合国预测,未来30年我国人口总量仍会保持在14亿人以上。
2.2.劳动年龄人口持续下降
从劳动人口来看,中国劳动人口(15-64岁人口)逐年降低。在中等生育率假设下,预计中国劳动力人口在未来30年内降低23.5%,这将会对中国经济增长构成一定程度上的打击。25-44岁作为房地产和汽车等的购买主力,其人数下降也使得房地产和汽车需求进入了下降周期。
本次人口普查显示,16-59岁劳动年龄人口达8.8亿人,低于联合国预期,尽管总体劳动年龄人口总规模依然较大,但随着人口素质的提高及劳动年龄人口的下降,人口红利逐步向人才红利转变,会进一步促进经济发展方式转变、产业结构升级、全要素生产率提高,推动人口和社会经济持续协调、健康发展。


2.3.老龄化将越来越严重
65岁以上人口的数量主要由过去的生育率和死亡率决定。根据联合国预测,中国人口总量及劳动年龄人口下降迅速,但中国65岁以上人口将持续上升,直至2060年老龄化人口数量将达397,688,000人,为现在的2.3倍。随着人口总数的下降及65岁以上人口的增加,人口老龄化问题将日益严重。

第7次人口普查数据,2020年我国65岁及以上人口占到13.5%,与2010年相比提高了4.63%,高于联合国预期的11.97%,说明我国老龄化进程进一步加速,趋势严峻。人口老龄化是社会发展的重要趋势,也是今后较长一段时期我国的基本国情,这既是挑战也存在机遇。从挑战方面看,老龄化将减少劳动力的供给数量、增加家庭养老负担和基本公共服务供给的压力。从机遇方面看,人口老龄化促进了“银发经济”发展,扩大了老年产品和服务消费,还有利于推动技术进步。这都带来一些新的机遇。同时,在我国60岁及以上人口中,60-69岁的低龄老年人口占55.83%,这些低龄老年人大多具有知识、经验、技能的优势以及较好的身体状况,发挥余热的潜力较大。
此外,老年抚养比也在加速上升。根据联合国预测,在中等情景下,老年抚养比将在2030年达到25%,较2010年增长1.28倍。与老年人赡养比的加速上升不同,联合国预测中国儿童抚养比在2020年后将有所下降,并在2035年降至最低点22.86%,随后将小幅上涨,但仍低于25%。从总体抚养比与老年人赡养比的斜率也能够看出,老年人赡养比的斜率要更为陡峭。
总体抚养比也成人口负担系数,是指人口总体中非劳动年龄人口与劳动年龄人口数之比。人口抚养比用以度量劳动力人均负担的非劳动力人口的数量,是衡量人口年龄结构对社会经济发展指标的重要影响。抚养比越高,表明劳动力人均需抚养的人数就越多,劳动力的抚养负担就越重。根据本轮人口普查的数据,2020年我国总体抚养比为57.85%,较2010年上升了15.13个百分点,高于联合国预测的42.2%。也就是说,目前我国每100个劳动力要供养约58个老人及儿童。根据联合国的预测,预计到2050年,中国每100个劳动力要供养44个老人及24个儿童。
与世界水平相比较,中国的抚养比率高于亚洲平均水平,劳动力人口的抚养负担偏重。随着老龄化进程的加速,中国社会福利保障措施越来越健全,但从另一个角度看,由于社会福利等保障措施的健全,社会公共服务也将承压,同时大部分被抚养人(非劳动人口)不用缴税,这也将会阻碍经济增长。

2.4.男性面临着更大择偶压力
男女比例失衡加剧。目前中国的男女比例有所失衡,但根据联合国公布预期,男性与女性之间的总体差额将逐渐缩小。本次人口普查数据也显示,男女比例失衡有所缓解,但仍偏高,总人口性别比为1.0507,较2010年的105.2基本持平,略有降低,且低于联合国预期。反映我国人口性别结构持续改善,逐渐趋向正常水平。根据联合国的预测,中国的男女比例将会持续改善,在2050年将会降至103.5。

男性面临着更大择偶压力。虽然总体上男女比例结构逐渐改善,但从20-49岁人口看,适婚男女人口数量差仍不断增加,将在2040年达到峰值。届时,适婚男性将比女性多3200万人,男性面临着更大的择偶压力。此外,城市化的进程和不断发展的经济也在一定程度上影响了新世代年轻人的婚姻选择。随着工业化和城市化的发展,大量人口涌入城市,女性的劳动参与率变高,在带动经济发展的同时,也推高了生活成本,加剧了市场竞争,使得单身男女数量不断走高。与此同时,地区城市化水平越高、经济条件越好,对单身和个人生活方式的选择也越宽容,社会越多元化。这使得人们的社会观念也有所改变。加之教育年限的增长及生活节奏的加快,适婚年龄男女青年单身数量均不断上升。在性别失衡的大背景下,叠加社会观念的改变,将会进一步降低生育率。

03
他山之石:海外应对老龄化的经验与启示
3.1. 海外政策比较
人口结构及发展趋势是经济增长的重要影响因素。随着我国人口老龄化加剧,未来降低人口红利下降的增速,提升人口、经济质量是市场关注的重点。2015年放开生育的呼声越来越强,2005年“双独二胎”、以及2016年“二胎”全面放开,虽然带动了母婴等行业短期上涨的热潮,但是各个国家由于文化背景等不同因素的区别,鼓励生育的政策所发挥的效果存在差异性。根据部分国家鼓励生育政策的调整效果统计表,各国采取鼓励生育措施后的政策效果并没有完全达到提高生育率的预期,各国鼓励生育后的TFR远达不到世代更替水平(2.1),其中韩国和新加坡不增反降。

3.2. 美国通过移民、生育补贴等政策应对老龄化问题
美国是世界发达国家中唯一人口数量仍在以较快速度增长的国家。1929-2020年,美国人口增速变化有两个关键时期,一是经济大萧条时期之后美国人口增速增加,并且于1947-1960年间保持高位;二是1989-2000年美国人口增速增加并处于较高水平,此后至今美国人口增速一路波动回落,但是总体上看美国人口总数量保持增长态势。
人口迅猛增长是美国在第二次工业革命实现经济增长的重要因素。在19世纪60年代第二次工业革命开启之前,美国经历大萧条之后人口迅猛增长,尽管相比英国、法国、荷兰等地,美国海外殖民地较少,无法按照通过压榨殖民地资本,但是人口快速增长为美国第二次工业革命中的发展带来充足的劳动力,并为美国带来足够的消费市场空间。
20世纪60年代美国开始步入人口低增长模式。美国1960-1964年粗出生率维持在21‰-23‰之间,但是1965年后粗出生率开始降低至20‰以下,粗死亡率一直保持在8-9‰。1960-1972年间总和生育率保持在2.01-3.65之间,高于世代更替水平(2.1),但是1972年之后总和生育率波动下滑,除了2006年、2007年外,美国总和生育率一直保持低于2.1的世代更替水平。尽管美国70年代之后总和生育率处于较低水平,但是美国总人口数量依然上升,这主要得益于美国的移民政策。除了2010年外,1970年以后美国净移民数量保持正数,移民增加了美国的人口基数。



美国收入差距历经三阶段,收入差距明显。大萧条时期之前,Top1%人群税前收入份额主要在15%-25%之间波动,Bottom50%人群税前收入份额在10%-20%之间波动;大萧条之后Bottom50%人群税前收入份额高于Bottom50%人群;1997年之后,两个群体的收入差距回到大萧条前的水平。2019年Top1%人群税前收入份额为18.76%,Bottom50%人群税前收入份额为13.31%,收入差距份额明显。
美国多方面措施促生育。美国1960年后老龄化问题逐渐显现,人口收入差距问题至今尚未解决。面对人口及对应收入问题,美国通过移民政策、生育补贴、养老配套政策支持,以期缓解对应的社会问题。移民政策方面(具体见图表 1),美国通过1965年《移民和归法》、1990年《移民法》等法案及政策逐渐扩大移民总额,为美国社会发展提供劳动力。2017年特朗普对移民要求进行严格控制限制,但是拜登上台后提出解除科学、技术、工程和数学领域的博士生签证上限,从而吸引优秀人才入境。生育补贴方面,美国通过学校午餐计划(NSLP)和妇幼营养补助计划(WIC)为学校儿童与中低收入家庭提供价格低廉的营养保障,并通过税收减免计划为抚养儿童的家庭提供税收减免,从而降低抚养儿童的成本,提高生育积极性。养老配套政策支持方面,降低工作年龄限制要求,1986年颁布《反就业年龄歧视法》为老年人公平就业提供保障,2010年平价医疗法案为老年劳动力提供低廉医疗保险,从而鼓励老年人再就业。尽管美国从多方面政策提高民众生育意愿和积极性,但是根据美国总和生育率变化情况来看,1960年总和生育率从高点下滑之后,一路在低位波动,并且2017年之后总和生育率明显下滑,2018年总和生育率相比1960年降低了52.67%,鼓励生育的政策对提高生育积极性的作用效果不明显。

3.3.日本“少子化、老龄化”问题加剧
日本总人口2007年出现下跌趋势,2009年之后,人口出现负增长,人口从2009年的128,047千人下降至2019年的126,264千人,总人口出现缩减趋势。尽管日本人口保持增长趋势之后出现缩减,但是日本人均GDP在2009年人口出现下跌之后仍然保持增长趋势。

出生率下跌加剧日本人口老龄化趋势。1900年至今,日本出现两次较为严重的出生率下跌趋势,老龄化问题加剧。第一次是在1984年之后,日本出生率出现了陡峭下跌,从1984年的12.5‰下跌至1966年的9.75‰;第二次是从1973年19.4‰开始下跌至2019年的7‰,出生率跌幅较大。此外,日本人口自然增长率、总和生育率与出生率发展趋势接近,均于19世纪70年代后快速降低,一定程度上加剧了人口老龄化问题。与美国相比,日本净移民政策对总人口数量贡献率较小。


日本进入老龄化相较于西方发达国家较晚,且早于我国,老龄化速度飞快。1970年,日本65岁及以上人口比重为6.88%,开始步入“老龄化社会”,比我国早30年,并且该比重逐年上升。2019年,日本总人口数为1.26亿人,但是65岁及以上人口比重高达28%,比1970年增长了2倍,人口老龄化速度快且问题严重,日本人口结构向低增长趋势发展。1960年以来,日本0-14岁人口比重呈现下降趋势,15-64岁人口比重也于1992年之后开始下跌。由此,“少子化、老龄化问题”于1999年后愈发凸显。

二战后,日本先后实施了《生活保护法》(1950年)、《国民年金法》(1959年)。《老人福利法》(1963年)、《老人保健法》(1982年)、《护理保险法》(2000年)等应对人口老龄化的法律法规,其目的是保障贫困老年人最低生活水平、并为老年人提供社会保险服务。
设置老年人福利设施,推广国民健康运动。日本历史上推动三次国民健康运动:第一次在1978-1987年期间,目的在于提高人们健康意识,普及健康知识;第二次是1988-1999年期间,为的是充实和完善“从婴幼儿到老年人”健康体检保健辅导体制;第三次是2000-2010期间,落实第一次“健康日本21”计划,并2013年开始落实第二次,旨在维持和提高国民生活质量。然而,根据日本总和生育率变化情况,1984年总和生育率从高点下滑之后,经历2次大跌,并且下跌速度较快,从1991年鼓励生育以来,日本的生育率并没有实质性起色。
3.4.韩国以及新加坡鼓励生育政策成效
3.4.1.韩国鼓励生育政策
韩国于1948年建国,但在建国后不到两年的时间便爆发了朝鲜战争,1953年7月27日依朝鲜停战协定,朝韩双方停战。战争使得韩国丧失了大量人口,在韩国鼓励生育政策下,韩国总和生育率保持在较高水平,在1960年时其总和生育率为6.095,同年人口同比增速为2.76%,在1961年其人口同比增长率为2.97%,为其在20世纪60年代以来最高水平。


过高人口增长率促使韩国出台计划生育政策。在19世纪60年代初韩国人口增长率达到历史高点之后,韩国开始考虑出台计划生育政策,1961年10月,代理总统朴正熙在一次全国性新闻会议上宣布将实施计划生育政策,在计划生育早期阶段,主要是以劝说与鼓励手段为主。最终在1970年时,韩国总和生育率已经降低到4.53,人口当年同比增长率也降至2.18%,计划生育成效初步显现。
韩国人口增长率自计划生育实施后快速下滑。在计划生育政策的影响下,韩国总和生育率快速下降,从1960年6.10降至1983年2.06,处于更替水平附近(即每个育龄妇女平均生育2.1个孩子),计划生育的目标基本完成。但是计划生育政策并没有马上松动,直到1996年6月7日,韩国才采纳并宣布了人口政策审议委员会提出新人口政策。新人口政策放弃了生育数量限制,试图将生育率维持在1.7%。

取消计划生育政策后,韩国生育率仍然不断下降。在长期计划生育氛围熏陶下,韩国生育观发生了转变,再加上在1996—1998年韩国GDP连续下滑,使得年轻人生育率更加低迷。
2005年政策转向,韩国政府开始鼓励生育。较低生育率使得韩国面临未来劳动力、经济增长能力、政府财政收支等多方面问题,因此韩国政府在2005年颁布“低生育行动框架与人口政策”,鼓励生育政策正式启动。目前韩国政府已发布四个“低生育率与老龄化社会基本计划”,“第4次低生育率和老龄化社会基本计划”表明韩国政府将从2022年起,向有0岁-1岁婴儿的家庭每月提供30万韩元(约合人民币1800元)的育儿补助,并在2025年逐步上调至50万韩元。此外,韩国政府还将一次性发放200万韩元生育补贴。

鼓励生育计划作用有限,生育率仍然下行。虽然韩国政府制定了鼓励生育政策,其效果并没有大幅显现。此后生育率只是在2006—2007年小幅回升,之后反复震荡,始终没有超过1.30%,韩国仍然是目前世界上生育率最低的国家之一。并且韩国生育率在2015年之后又开始下降,由此可见仅仅是生育激励并不能从根本上扭转低生育现象势头。

3.4.2.新加坡人口举措
同样作为东南亚国家,新加坡于1965年建国后,其也受到了人口增长过快问题困扰。其建国时总和生育率为4.66,总人口同比增速为2.5%。新加坡政府自1966年开始便成立专门机构推行计划生育,鼓励一家只要两个孩子,并且政府通过减少超生者产假时间等举措来影响人们选择,因此新加坡总和生育率迅速下降,总人口同比增速也开始下降。

经济快速发展、教育普及使得新加坡生育观念改变。在新加坡建国初期,新加坡经济实力得到了大力发展,自1965年建国至1987年废除计划生育23年间平均GDP增速为13.19%,此期间公共教育支出占GDP比重稳中有升。经济上富足以及教育进步,使得人们生育观念开始发生转变,最终使得新加坡总和生育率在1987年降到了1.43。

新加坡鼓励生育政策短期产生作用,长期看并未改变生育率下降趋势。新加坡自1986年撤销掉家庭计划和人口委员会后,1987年生育计划口号正式改成“如果有能力,三个不算多”,这也标志着新加坡抑制生育政策终结。从此政府开始逐步鼓励生育,比如推出公共部门弹性工作制和带薪休假、托儿补助等优惠政策。鼓励生育政策在最初取得了一定成效,在1988年新加坡总和生育率达到1.96,但仍未达到2.1人口更替水平,并且新加坡总和生育率在1988年之后开始出现下降。

新加坡特殊人口结构也使得人口控制措施成效较差。新加坡人口主要有三大族群组成:马来西亚人、华人、印度人。马来西亚人大部分是穆斯林,因此人口控制政策对其作用较小;印度人由于占比较小,因此其生育状态影响也比较小;占比超过三分之二的华人总和生育率在三大种群中最低,在1986年为1.26,而同一时期新加坡马来人以及印度人总和生育率为2.05以及1.89。因此新加坡面临局面变成了“大多数人不愿生,愿生的是少数人。”这也使得其人口控制措施结果相对较差。
人口老龄化问题严重,新加坡加大鼓励生育政策,但并未收获理想效果。新加坡社会快速步入老龄化,在1980年65岁以上居民占常住居民比例为4.90%,这一比例在之后迅速加大,在2000年达到7.19%,这也标志着新加坡步入了老龄化社会,叠加持续下降的总和生育率,新加坡出台了新鼓励生育政策,其中包含了带薪产假、幼儿津贴、更宽松购房政策以及减免税政策等鼓励措施,但是新加坡总和生育率仍然保持下降趋势,并未出现大的变化。目前新加坡人口老龄化问题依然严重,其65岁以上居民占比在2020年已经达到15.19%,且其总和生育率在2020年已经降为1.10,鼓励生育政策并未对其人口增长产生实质性作用。

3.5.启示:完善配套措施,预计简单放开三胎效果一般
随着受教育程度提升、城市化发展以及个人财富增加,选择不生育甚至不结婚人数也越来越多。从个体需求来看,阻碍女性生育的因素主要有如下两点:
一是生育和养育成本。生育直接成本即经济成本,这其中又包括教育成本、住房成本、照料成本等。教育成本,即家庭对教育投入越来越多,从幼儿园到大学,直接经济成本高昂;住房成本,即多生育子女带来居住空间减少、生活质量下降,房价过高导致成本上升;即照料成本,例如月嫂、聘请保姆、托幼等费用。生育间接成本则包括时间成本和工作成本。从时间成本来看,生育需要提前半年准备,要经历十月怀胎和生产后修养,以及生育孩子后抚养与照料,这些都需要巨大时间成本。从工作成本来看,生育很有可能使得职业生涯发展受损。
二是社会观念改变。社会观念和闲暇需求改变也极大影响了女性生育观念。中国自古以来受多子多福观念影响很深,很早就有“不孝有三,无后为大”及“养儿防老”的观念。如今,这种观念已经得到改变。随着城市化进程加快,教育迅速得到普及,人们生活品质也有了显著提高。而社保体系与福利制度完善,个体更加强调发展和生活品质,以及对闲暇时间的需求,不愿花时间在养育子女上。
生育率结构性分化背景下,预计三胎政策放开效果一般。从总体数据来看,中国生育率存在结构性分化。一方面中国城市地区总和生育率早已降到1.3以下极低水平,城市化程度越高地区,生育率普遍越低。但另一方面中国中西部地区人口生育意愿依旧较强。即使在2015年以前计划生育政策控制下,依旧存在多育现象。这种二元社会结构导致了生育模式二元性。在城市中,通常中产阶层生育率最低,全面放开生育很难激励中产阶层再生育三孩,因此相关政策出台效果有待评估。
04
老龄化对经济发展和资本市场的深远影响
4.1. 老龄化影响劳动力供给、消费和储蓄
老龄化趋势下社会劳动供给、消费储蓄以及金融风险偏好将发生转变。居民人口是劳动要素的提供者、商品和服务市场的终端消费者以及金融市场资产配置的需求者,因此老龄化的趋势将深刻影响劳动力供给、居民消费储蓄以及金融市场风险偏好。
首先,老龄化带来适龄人口减少导致劳动力人数下降,抚养比提升。参考日本经验:受前期生育率不足影响,1998年日本劳动力人口达到峰值(6804万人),在随后几十年里后持续下降。而我国劳动力人口在2018年达到顶峰,之后开始逐年下降。从政策上看,降低落户门槛,推动户籍人口城镇化可以增强劳动力流动性,提高劳动资源配置效率,缓解劳动力缺失等问题。近五年来发改委要求持续降低入户门槛,除超大城市外全面放宽,300万人口以下城市全面取消落户限制,未来可能令适龄劳动力供给下跌略微减缓,但难以改变老龄化对劳动力数量的根本性冲击。


其次是消费结构调整和储蓄率下降。由于老龄人口不再处于工作年龄,无法提供劳动供给,老年人消费需求远大于储蓄。但这并不意味着社会整体消费需求上升,而更多的是消费结构调整。老龄人口比重增大以及养老需求增加将导致“银发”经济相关消费占比提高。从消费总量上看,老龄化带来负向拖累作用不可小觑。首先是老龄化带来的人口规模效应:人口负增长本质上等同于国家总消费数量减少,其他条件不变情况下,消费市场总量面临下行压力。其次是边际消费倾向效应:相比消费能力与偏好逐渐升级新世代人群,老年人消费开支较为单一化,主要集中在养老、医疗等方面开支,而养老等开支重要来源为就业人群缴纳社保,本质上属于从高消费倾向人群向低消费倾向人群转移支付,降低了整体消费能力。因此老龄化会加剧社会消费结构调整。
从储蓄上看,由于老龄人口不再处于工作年龄段,不再产生收入,社会整体储蓄率将迎来下降。从下图中可以看到,我国储蓄率在2012年见顶后持续下降,见顶时间点与劳动力数量拐点一致。随着我国老龄化程度加深,叠加年轻一代消费观念改变,未来储蓄率或面临持续下行压力。

4.2. 老龄化将导致生产率降低,潜在经济增速放缓
劳动人口减少引发劳动要素从工业生产部门转移到服务部门,将拖累潜在经济增速。从理论角度看,人口红利逐渐减少将会导致资源配置“逆库兹涅茨化”,主要传导过程为劳动供给减少导致劳动力成本上升,引发资本对劳动力过度替代,资本边际回报率不断下降,导致劳动密集型制造业竞争力不断减弱,行业出现萎缩。造成的结果是劳动要素重新分配,劳动力更多地从制造业部门向服务业部门转移。但是由于制造业生产率显著高于服务业,劳动资源重新配置将导致经济整体生产率下降,导致潜在经济增速放缓,从长远的角度看拖累出口景气度。事实上,制造业占GDP比重从2012开始持续萎缩,制造业PMI也从同期开始下行,拐点与劳动力增速在2012年进入平台期时间节点上一致,劳动力增速放缓造成劳动要素重新配置效应明显。随着适龄劳动人口进一步下滑,可以预计未来我国经济增长换挡压力将进一步显现。


从就业层面看,高技术岗位需求将增加,就业形势分化。劳动人口持续受老龄化冲击,人口智能(AI)和自动化作为一般劳动力替代品,未来将得到快速发展,生产率得到陡峭化提升,并对就业产生结构性影响。首当其冲属于劳动密集型产业,未来老龄化加剧和人工智能发展将代替低技术含量制造业,低端制造业就业岗位大幅减少。根据麦肯锡预测,2025年将发生劳动密集型工作被自动化取代,影响1.1-1.4亿人全职工作岗位,发达经济体25-50%知识和信息处理工作将受到人工智能威胁。与此同时,高技术岗位需求增加,从而提高了对人力资本要求,因此劳动密集型就业将面临冲击,但技术型人才需求更为旺盛。
4.3. 老龄化在一定程度上抑制通胀水平
老龄化在一定程度上抑制通胀水平。老年人口退出劳动力市场后,高度依赖储蓄和社保,收入水平下滑明显,对通胀更为敏感,因此老龄化社会将对通胀厌恶度更高。从菲利普斯曲线角度分析,通胀和失业率存在交替关系,低通胀率往往意味着央行紧缩货币政策,引发高失业率。如进入深度老龄化社会,央行会将“稳物价”摆在政策目标核心,从而实施相对紧缩货币政策。日本“泡沫经济”破裂后,1994年起日本通胀中枢持续下移,总体在0%左右上下浮动。而失业率在21世纪初到2008年金融危机达到5%区位高点,2010年后有所下降。预计未来在老龄化社会中,经济持续下行将导致通胀预期下降,失业率增加以及人工智能冲击引发的结构性失业。

4.4. 人口老龄化带来低储蓄率抑制地产繁荣
购房需求或有回落趋势。根据发达国家经济发展经验,人口老龄化、少子化等人口特质,将逐步出现储蓄率低特点,进而逐渐传导至经济各个层面。长期来看,适龄婚育期劳动力减少,购房需求或有回落趋势,随着政策端“房住不炒”及“三道红线”,压制房地产企业适当控制杠杆,预示着房地产行业中长期见顶后持续高涨概率不大,老龄化社会将导致地产行业长期下行。
4.5. 债券市场迎来长期牛市
风险偏好降低,固定+产品配置需求增加,债券市场有望迎来长期牛市。人口红利逐渐消散导致经济增长中枢回落、资本投资回报率下降,整体利率中枢也面临长期下行压力。其次,金融风险偏好。老龄人口风险意识趋于保守,在资产配置上偏好长期稳定的收入流以支持养老开支,导致权益类资产配置比例降低、固定收益类资产配置比例升高,整个金融产品和金融业务结构将发生变化。参考日本经验可以看到,社会老龄化进程随着10年期国债利率持续走低。总体来看,配置需求增加叠加长期维持较低利率环境,债券市场有望迎来长期牛市。

此外,受政府债务驱动,债市规模可能会进一步提高。老年人口风险偏好决定了未来资金配置方向,更有可能偏向风险相对较低的债市和投资回报稳定的行业龙头,提升对稳定收益资产的配置需求。参照日本经验:在老龄化持续加深过程中,日本债券规模也在持续提升,主要受政府债券发行驱动, 1998年3月日本债券总规模为3.17万亿美元,占GDP比重为80.8%,其中政府债券2.21万亿美元;至2012年12月时,日本债券总规模为11.66万亿美元,占GDP比重204.3%,政府债券规模达到10.67万亿美元。十四年内政府债券规模增长了近4倍。当前中国债券市场中政府债券占比相对较低,随着对安全边际较高的政府债券配置需求增加,未来中国政府债券规模存在提升空间。

05
投资建议
5.1.中国当前处于第三和第四消费时代的融合期
第一消费时代(1978-1989年)。改革开放初期,由以温饱为中心的消费转向轻工、纺织。80年代后期,自行车、手表、缝纫机开始逐渐进入家庭,这一阶段是以城市为中心的消费阶段。
第二消费时期(1990-2008年)。生产力逐渐释放,轻工业迎来发展契机,叠加婴儿潮,耐用消费品开始兴起。1992年市场经济体制改革,彩电、冰箱、洗衣机逐渐成为生活标配,1998年为拉动内需采取积极财政政策,加上城镇住房制度改革,正式进入住宅市场化时期,与住房相关支出快速增长。进入21世纪,智能家电、汽车消费愈加普遍。当前最后一轮婴儿潮年龄已到30-35岁中年,作为计划生育政策下独生子女,这代人群享受父母独一宠爱及中国经济发展红利,从幼年时期物质相对匮乏,到亲眼见证科技、网络带来生活便捷。他们具有对物质向往超越其他时代心理特征。大多数已组建核心家庭,多年奋斗使其在消费理念上更加偏向于理性,性价比高为第一选择。同时,这代人群面对同辈压力也会体现出虚荣性消费特质,在名牌车、名牌手表等体现社会地位品类上具有特殊偏好。精英女性群体具有较高收入以及爱美意识,成为医美行业主力军。
第三消费时代(2009-2025年)。商家通过鼓吹追求个性化、高档商品来展示自己特质扩大销售额,同时父母一代物质积累富足为展现鲜明差异化提供了土壤。“Z时代”是主要消费主力,当前年龄层次处于12-25岁区间,追随网红与流行,消费倾向很大程度注重个性化。短视频、直播等带有滤镜色彩平台不断扭曲消费心理,名牌攀比、炒鞋热潮在一线城市消费群体屡见不鲜,个性化、差异化成为这一时代消费主要特征。
第四消费时代(2025—)。欧美国家自90年代至今保持着简约化消费倾向,即对标到第四消费时代。人们内心充盈已无需通过物质炫耀来获取满足,反而疲于进行差异化展示,对消费侧重点更多聚焦于消费带来人与人之间联系,这时以日本“优衣库”、“无印良品“为代表舒适、简约、环保风格或将成为主要追捧对象。私有欲望不满足不再单一以必须完全购买才算作拥有,更多开始寻求共享,租赁“美容仪”、“租车“等业务崭露头角,共享时代知识、信息以数字化媒介快速渗透到生活角角落落,爱好、兴趣等精神层面认可和共识甚至超越线下友谊,粉丝群、社区成为新一代圈层形成集聚地。手办、盲盒、周边消费充分体现了以“同类人”互动、搭建人际关系为中心消费热潮。大批单身人群同时伴随着人口老龄化下住房需求减弱,合租公寓以其高性价比、便捷性、以及消除孤独感等特征成为广大单身人群优先选择。
我国当前正处于第三和第四消费时代的融合期。人口老龄化明显趋势下,考虑到不同年龄层次消费特质,颜值主力“Z“世代带有冲动性消费和典型性格特质,千禧一代为消费主力代表,消费能力上乘,为部分高端可选消费主要发力人群。第二轮婴儿潮群体即将迈入退休阶段,心理预期利好旅游业、养老产业,消费倾向较高,医疗保健行业消费潜力巨大。
5.2.老龄蓝海市场凸显,银发经济行业增长空间巨大
中老年市场将成为巨大蓝海市场。当前我国人口结构逐渐呈现出倒金字塔状。我国自2011年起,老龄化增速明显加快,预计2025年65岁以上人口将达到20%左右。随着自然增长率降低,人口老龄化问题更加严重,预计到 2060年前后,我国老年人口数将达到峰值4亿,占总人口的 34.9%。人口年龄结构中,中老年普遍具有更高财富积累,2019-2020中国食品消费趋势及创新白皮书》显示,我国老年人年人均消费水平超过2.2万元。党的十九届五中全会《建议》提出,积极开发老龄人力资源,发展银发经济。根据前瞻研究院数据,2018 年我国养老产业市场规模增长至 5.6 万亿元,同比增速 17.9%;到 2024 年预计将突破 10 万亿元,年均增速约 20%,中老年市场将成为巨大蓝海市场。
随着老龄化加剧,庞大中老年群体会推进医药生物行业快速发展。随着年龄增大,老年人对于保健方面需求也与日俱增,同时生活水平提高,居民健康意识也逐步增强,从产业链来看,从源头端医疗器械到终端药品,甚至对消费便捷性和舒适度也成为了老龄人关注重点。这或将激发慢性病管理、保健药品、远程医疗、可穿戴医疗设备等行业兴起。

5.2.1.晚婚、少子、单身潮孕育新一代消费升级
人口自然增长率连年下滑从结婚增速上有迹可循。我国结婚率连年下降,反映到出生人数相对婚姻登记增速具有滞后效应。同时“晚婚晚育”和“单身潮”逐渐引起大众关注,民政部统计数据:2018年中国单身成年人口高达2.4亿。单身潮带来单身经济其消费结构不同于传统消费结构,单身人群没有家庭负担因此储蓄倾向会较低,将较多花费在自身生活品质提升和精神需求满足上,对个人来说,旅游、服饰、化妆品、奢侈品行业消费是提升自我满足感方式,同时崇尚个性化、时尚、新潮消费品及服务,且是网上消费主力军。单身人群孤单感主要依托旅游、网游、网络社交、饲养萌宠等社交娱乐方式来排解,且在网络社交中逐渐形成了不同“文化圈层”;如当前“二次元”、“饭圈文化”、“整圈文化”等等,这些文化圈层滋生传播于网络媒介中,带动品牌服饰、娱乐、医美、宠物等行业消费升级。

5.2.2.带来可选消费热潮
当前收入体量来看,中产队伍正在不断扩大,国务院发展研究中心初步预计到2025年我国中等收入群体规模将超过5.6亿人。中产消费对生活的品质要求更高,对安全、智能、绿色等消费倾向,部分高端可选消费或将具有增长空间。
新能源汽车:截至2020年12月,汽车消费占限额以上企业零售额的比重为32%,排名第一。疫情后期汽车行业景气度提升,观察汽车产业景气指数(ACI):一致合成指数,2020年12月汽车产业景气指数斜率逐渐陡峭,接近于2018年6月峰值。碳中和,碳达峰政策助力新能源汽车行业高景气度,按照《新能源汽车产业发展规划(2021-2035年)》,到2025年新能源汽车销量渗透率将达到20%。

5.3.Z世代新消费带来的投资机会
5.3.1.Z世代成为新消费市场主要增长动力
Z 世代是相对于X世代、Y世代。其中X世代、Y世代分别指是出生在1965-1980、1981-1995年间群体,Z世代则是指出生在1995-2009年间一代人,也就是我们所说95后、00后,目前所处的年龄区间为12至26岁。
Z世代成为新消费市场主要增长动力。根据腾讯发布《2019年Z世代消费力白皮书》,2018年我国Z世代人数约有2.6亿,占总人口比例为19%;根据联合国发布人口调查数据统计预测,2020年中国Z世代群体约有2.54亿人,占总人口比例为17.6%。Z世代青年将来会成为社会经济主体,并且随着逐渐进入职场,Z世代消费能力将进入上升阶段,Z世代消费影响力会逐渐开始展现,成为中国新消费市场主要增长动力。

5.3.2.Z世代消费特征
作为“没有穷过一代”,Z世代会表现出与往代人不同的消费特征。在我国经济快速发展、居民收入不断提高以及计划生育背景下,居民消费与人口增长率呈反向变化,Z世代享受着消费结构红利,成长环境会更加富裕。与此同时,作为第一批成长在互联网时代群体,Z世代更大程度地受到互联网影响,网络生活也更加丰富。根据艾瑞咨询发布《Z世代美妆护肤消费洞察报告》,Z世代人均每日线上时长逾5小时,2020年人均月可支配收入为4193元,远高于全国人均2682元。因此Z世代会表现出与往代人不同的消费特征:
Z世代更加偏好娱乐型消费。优越经济条件和丰富物质生活背景下,在享受更多可选消费同时,Z世代消费带有显著“悦己”倾向,更加关注生活体验和态度,乐于为自己热爱事物进行消费。
Z世代更加偏好线上消费。作为第一个完全在数字时代出生群体,Z世代网络生活十分丰富。根据腾讯发布《2019年Z世代消费力白皮书》,Z世代线上娱乐时间花费远超线下娱乐,每天手机娱乐平均时长约3.5小时,逾70%线上娱乐时间超3小时,而每天线下娱乐时长约为1.6小时,逾60%线下娱乐时长不足一小时。
Z世代更加偏好颜值型消费。Z世代价值观深受互联网世代海量多元信息影响,成为“颜值即正义”推动者和践行者。无论是对于自我还是产品,Z世代对于颜值都有着很高的要求。
Z世代更加偏好情感型消费。在计划生育政策的影响下,20世纪90年代以来我国总和生育率下滑严重,因此独生子女在Z世代群体中占比较高,Z世代对于情感需求相比往代会更高。


5.3.3.Z世代新消费带来的行业机遇
随着Z世代消费能力提升、消费影响力增强,迎合Z世代消费特征行业将迎来机遇。我们梳理了主要的相关行业,具体如下:

娱乐型消费相关行业:游戏、影视、消费电子。结合Z世代娱乐型消费特征,游戏、影视等行业以及作为载体消费电子会更符合Z世代群体消费需求。游戏是娱乐型消费的代表产业之一,Z世代是游戏消费主要群体,2019年30岁以下用户占全部移动游戏用户54.2%;Z世代同样是影视消费主力,2019年“光影中国”电影荣誉盛典上发布《2019年度电影市场报告》显示,90后已成为我国观影主力,贡献全年一半以上(55%)票房;另外,00后观影受众规模也在快速增长,贡献了全年票房7%。在5G快速推广背景下,以游戏为主要应用场景VR设备需求也会随Z世代群体消费增加而增加,2020年steam的VR初次使用用户新增170万,VR游戏时间同比增加30%。


线上消费:线上娱乐平台。在线上娱乐和消费成为Z世代主流同时,情感需求高、偏好社交特性使得诸如抖音、快手、哔哩哔哩等具备一定社区生态和社交属性线上娱乐平台更受为Z世代青睐。相关受益标的有快手-W(1024.HK)、哔哩哔哩-SW(9626.HK)等。
颜值型消费:医美、美妆。以医美为代表颜值型消费在Z世代中也备受追捧,新氧科技发布《2019医美行业白皮书》显示中国医美消费者平均年龄为24.45岁,Z世代群体是医美消费主力军;同时根据Frost&Sullivan统计数据,2009-2019年中国大陆医美渗透率自1.5%提升至3.6%,但对比美日仍有较大差距,有很大增长空间。在美妆行业,Z世代同样也是消费主力军,2021年一季度24岁及以下消费者占全部美妆消费者47.3%。



情感型消费:宠物。宠物行业则是典型情感消费行业,“撸猫撸狗”在Z世代群体中盛行,宠物消费行业也在蓬勃发展,2019年市场规模突破2000亿。Z世代群体在宠物消费群体中占比较高,2019年90后宠物消费者占比为45.2%,随着Z世代消费影响力增强,宠物消费行业市场规模有望进一步扩大,相关受益标的为中宠股份(002891)。

06
风险提示
延迟退休、鼓励生育等政策推进不及预期
(本文作者介绍:上海证券固收首席,经济学博士。)