文/新浪财经意见领袖专栏作家 施懿宸、朱一木、包婕
引言:“30•60目标”的提出明确了未来我国经济长期低碳绿色发展的方向,并对相关产业的转型带来一定机遇与挑战。就行业属性来看,快消行业虽然不属于排放密集型行业,但是其仍然需要对碳排放范围3(scope 3)中组织活动产生的所有其他间接排放负责。据美国环境保护署(EPA )的数据显示,农产品生产所产生的碳排放占到美国总碳排放量的10%,其作为快消行业供应链中的重要一环,所产生的间接碳排放不容小视。碳中和大背景下,快消行业低碳转型势在必行。因此,本文基于我国碳中和发展趋势,就快消行业如何低碳转型进行分析,并提出了相关建议。

一、我国快消行业低碳转型背景
快消行业碳排放既有直接碳排放,例如制造、运输和零售时能耗的排放;也有间接排放,主要来自于原材料的生产与产品的使用,举例来说,食品饮料公司在上游供应链的农产品生产中会产生较多的碳排放,而家庭和个人护理公司的产品由于消费阶段对能源和水的使用,亦会产生大量的碳排放。因此,除实现自身绿色低碳转型外,构建绿色供应链并促进供应链的低碳转型也是快消行业迈向碳中和目标必不可少的实操路径。
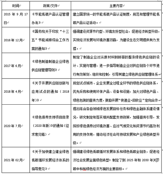
基于我国碳中和“自上而下”发展的特征,快消行业要实现低碳转型离不开相关政策的支持。目前,已经有一系列相关政策从多个维度方向助力国内企业低碳转型发展。宏观政策层面,早在十三五规划期间,国务院就发布了节能减排综合工作方案,其中明确指出,以提高能源利用效率和改善生态环境质量为目标,促进经济转型升级;企业运营层面,商务部等八部门发布《关于开展供应链创新与应用试点的通知(2018年)》,规定试点城市、企业发展全过程全环节的绿色供应链体系,优先采购和使用环保产品、设备和设施,加大对绿色产品、绿色包装的宣传力度,助力企业绿色供应链发展;产品管理层面,国家质量监督检验检疫总局、国家发展和改革委员会于2015年9月17日发布了《节能低碳产品认证管理办法》,规范节能低碳产品认证活动,促进节能低碳产品发展;企业融资渠道层面,2020年7月,人民银行、发改委和证监会发布了《绿色债券支持项目目录(2020年版)》征求意见稿,提出要结合各自领域绿色发展目标任务和绿色金融体系建设情况,研究制定和落实相关配套支持政策,拓宽企业融资渠道,推动经济社会可持续发展和产业绿色转型升级。
表1. 关于国内企业低碳转型相关政策梳理(不完全统计)

资料来源:根据公开资料整理,中央财经大学绿色金融国际研究院
二、快消行业低碳转型的挑战
(一)转型低碳产品面临高成本
快消行业转型进行低碳产品开发往往投入较高成本,且可创收性较低。根据CDP的报告显示,在被调查的16家快消巨头中,约60%的公司都曾投资研发低碳生产,如生物可降解塑料和可循环使用的设备。但是,低碳产品成本高昂,大部分的公司都无法将低碳创新品牌成功转型为创收产品。其中,低碳产品主要面临以下问题:第一,初始研发成本较高,企业管理层是否有足够的环保意识成为低碳产品问世的主要因素;第二,投资回收周期较长,相对于市场上成熟的快消产品,现阶段低碳产品利润率较低,对于中小型的企业而言,低碳产品可能成为其营收的负担;第三,消费者反应不明确,尽管调查显示大部分消费者更有意向选择环境友好型的产品,但这考验了企业产品设计能力,企业能否充分体现产品特征并增加消费者价值认同感成为了产品成功的重要因素。
(二)供应商透明度低下
在供应链管理中,快消行业供应商信息透明度不足,一定程度上阻碍了供应链管理的可持续发展。根据报告显示,供应链在全球碳排放的比重占约50%,在快消行业中,原材料如塑料的投入占整个供应链的约50%。所以,供应链管理对于快消行业低碳转型至关重要。
图1. 八大行业供应链排放占比

资料来源:Boston Consulting Group
根据波士顿咨询的报告显示,从对40个气候变化相关主体的访谈来看,供应商透明度缺失是低碳化最大阻碍之一。第一,快消公司测算来自供应商的碳排放时候需要基于产品重量、数量和原材料使用等信息进行测算。然而对于拥有上万产品的快消巨头而言,很难在他们的供应商数据库中理清单个产品的供应梯队以及产品周转等信息。第二,即使有相关信息,由于没有公认的生产排放数据库,供应商所提供的碳排放信息的准确性和真实性无法得到保证。第三,缺少统一规范的排放计量标准。部分公司使用”cradle-to-gate”方式计算产品生命周期评估,即从原材料到循环使用的角度计算,而另一些有些公司会使用“cradle-to-point-of-sale”的方式,即仅计算从原材料生产到销售周期内的碳排放。在供应商管理方面,由于供应商透明度低下,大部分快消企业难以进行碳信息管理,从而无法向低碳转型。
(三)低碳产品认证制度尚未完善
我国低碳产品认证制度尚未完善,不利于推进相关低碳产品的开发。建立低碳产品认证制度,有助于在消费端提高产品竞争力,从而促进行业低碳转型。但当前我国低碳产品认证目录种类较少,涉及产品范围较小,难以形成完整的低碳产业链。2016年3月1日,国家发展和改革委员会、国家质量监督检验检疫总局和国家认证认可监督管理委员会发布了《低碳产品认证认证目录(第二批)的公告》,低碳产品认证认证目录中仅包括7种产品,种类偏少。2017年1月,发改委气候司曾就拟发布第三批低碳产品认证目录向社会公开征求意见,认证范围包括钢化玻璃、三相配电变压器、电弧焊机3种产品,但截至目前第三批低碳产品认证目录还未正式发布。因此,发展低碳产品仍需拓宽品种范围和并制定相应的实施规则。
三、快消行业低碳转型的机遇
- 政策支持力度逐步加大
从政策角度看,低碳转型将得到政策扶持。2020年中央经济工作会议明确将“做好碳达峰、碳中和工作”列为2021年八大重点任务之一。国家发改委政研室主任、新闻发言人袁达在1月19日举行的新闻发布会上表示,国家发改委将抓紧研究出台相关政策措施,积极推动经济绿色低碳转型和可持续发展。其中,国家将健全低碳发展体制机制,加快完善有利于绿色低碳发展的价格、财税、金融等经济政策,推动合同能源管理、污染第三方治理、环境托管等服务模式创新发展。从政策层面来看,国家将使用经济手段直接有效的助力企业低碳转型,此举将减轻企业低碳转型压力,促进企业长期健康发展。
- 低碳转型有助于提升企业价值
从企业角度来看,低碳转型有助于企业战略合作,增加低碳价值。企业实现低碳价值可以带来四个维度的正面影响。一是可以通过减少现有设施和作业产生的碳排放,减少运营成本和风险;二是通过产品管理,结合低碳理念丰富企业产品组合,维持品牌的市场影响力和活力;三是通过开发和部署下一代低碳技术,加强环保科技创新;四是通过创建新的低碳企业文化,满足社会对低碳产品的需求,创造企业价值。
举例而言,在2016年,联合利华宣布签署协议,收购北美环保清洁公司七世代公司。长期以来,联合利华通过收购诸多可持续品牌来开拓绿色低碳的产品分支,提升品牌可持续价值,维持品牌影响力和市场份额,增加股东权益。一方面,联合利华通过品牌收购引入低碳环保子品牌,从而赋予其部分产品低碳环保的价值,提高了企业环境表现与声誉。另一方面,被收购的绿色品牌例如七世代依托联合利华的品牌效应,实现低碳产品的市场扩张,最终实现双赢。
(三)低碳转型产品具有长远竞争力
从消费者角度来看,低碳转型的成本不会造成消费者端的价格剧增。尽管成本仍然是快消巨头在低碳转型需面临的问题,但是World Economic Forum研究表明,大约三分之二的供应链所产生的碳排放可以通过循环经济、提高能源使用效率和使用清洁能源等方式,以极低的成本抵消。同时,从波士顿咨询发布的报告中可以看出,在产品价值链中,约40%产生的碳排放可以被以小于10欧元每吨二氧化碳当量的价格抵消,剩下的部分中,约40%产生的碳排放可以被以10欧元到100欧元每吨二氧化碳当量的价格抵消。
图2. 价值链碳排放抵消成本

资料来源:Boston Consulting Group
尽管在短期内,低碳转型会给企业带来巨大的成本负担,但是随着清洁能源技术的升级,由于材料和生产过程的能源使用效率提升,相对而言企业的投资回报周期将会显著缩短至3到5年。但是,企业100%清洁能源转型需要投入额外的成本至电力基础设施建设和清洁备用能源系统建设来支持整个低碳生产系统的运作。
因此,在消费者端,企业低碳转型的成本并不会给消费者带来过大的价格压力。除此以外,市场上出现了以绿色消费为导向的目标消费群体,并且群体数量增长迅速。根据《2016年度中国绿色消费者报告》显示,截至到2015年年底,中国在线绿色消费者群体已经达到6500万人,2011年至2015年间增长了14倍。并且在2015年全年,阿里网络零售平台累计减少二氧化碳排放约3000万吨。从需求来看,低碳产品来未来将面临跟多需求,将会和传统产品形成有力竞争。
四、供应链管理案例分析
以宜家(IKEA)为例,2020年9月,宜家建立了最新的供应商管理准则:IWAY。IWAY标准建立在10条IWAY原则之上。IWAY的要求基于4步阶梯式的模型,包括(必须)Must、(基础)Basic、(高级)advanced和(优秀)excellent。IWAY Must和IWAY Basic是供应商与宜家合作的基本要求。现阶段,IKEA的目标是与合作伙伴一起提高要求以达到IWAY advanced与IWAY excellent。
表2. IWAY标准

资料来源:IWAY standard
IWAY准则规范了宜家的供应商在社会、劳工工作条件以及环境表现的最低要求。IWAY的实施有助于宜家提高供应商准入门槛,加强供应商管理,IWAY体系通过持续改善、定期重新审核等方式,保证了具有高水准社会与环境责任的供应商与宜家公司共同发展。
四、对我国快消行业低碳转型的相关建议
- 加快碳信息披露制度,完善政策配套机制
建议建立碳信息披露标准体制,加强快消行业企业碳信息披露质量和数量。通过有效衡量和持续追踪企业在实现低碳转型的实施进程和绿色效益,为中国“30·60”进度规划上提供一定的数据支持和参考。同时,通过碳信息披露加强对各主体的监管和创新,以进一步提升在重视碳中和效益实现时,对企业的多维度可持续经营风险管理的能力。此外,有关部门可以考量加强企业低碳转型相关的激励机制,例如补贴等,以增加企业低碳生产关注度。将碳排放等指标纳入企业信用评级体系,分等级标识化企业碳排放绩效,引导投资者和消费者关注,从而使用市场手段加速企业转型。
- 建立供应商低碳管理相关标准,提升供应商透明度
建议建立供应商低碳管理准则有助于企业低碳转型。建立供应商行为准则有助于企业在采购产品、服务、材料和组件的过程中对供应商进行甄选,从而提升供应商透明度。企业可以通过供应商行为准则管理,收集产品生命周期内的碳排放数据,建立相关数据库,以帮助企业认识生产中碳排放集中环节,对症下药,加速节能减排。除此以外,准则将倒逼供应商将使用更加可持续的原材料,引入清洁能源运输,降低生产过程中的碳排放。
- 完善低碳产品认证制度,提高公众参与度
现阶段,低碳产品认证尚处于自愿性认证工作,在发展初期企业认知度有待提高。因此,根据国外的推广经验来看,国家和地方各级政府有必要加强推广力度,提高企业参与低碳产品认证的积极性和主动性。其次,在国家层面,相关部门需完善产品低碳认证制度,增强低碳产品的竞争力和可辨识度,间接助力产品销售;在消费端,加强消费者教育,普及低碳产品的环保特性,塑造低碳的消费观念,增强消费者认同感,引导并鼓励消费者使用低碳产品;在社会方面,建议以社区为单位,创建低碳社区试点,践行社区绿色管理,培育社区绿色文化,举办低碳产品进社区等活动,学习社区低碳运营成功案例,增加低碳产品的普及。
参考资料:
CDP: Top FMCGs in race to keep up with conscious consumers
CDP: Fast Moving Consumers
IKEA: IWAY standard
EPA: Source of GHG emissions
https://www.epa.gov/ghgemissions/sources-greenhouse-gas-emissions
World Economic Forum: Net-Zero Challenge: The supply chain opportunity
国家发改委:加快完善有利于绿色低碳发展的价格政策. https://baijiahao.baidu.com/s?id=1689284698803968555&wfr=spider&for=pc
碳排放交易网:《低碳产品认证存在的问题、对策及建议》
阿里研究院:《2016年度中国绿色消费者报告》
(本文作者介绍:中央财经大学绿色金融国际研究院副院长,长三角绿色价值投资研究院院长,讲座教授,绿色金融产品创新实验室负责人)