文/新浪财经意见领袖专栏作家 施懿宸、孙铭鸿、杨晨辉
背景介绍
根据政府间气候变化专门委员会(IPCC)2018年的预测,2030年到2052年之间全球温升将达到1.5℃,由全球气候变暖导致的冰川融化将造成海平面进一步升高,对于地球生态系统和人类状况产生难以预测的负面影响。因此,积极应对气候变化带来的威胁,采取措施减少人为温室气体排放的必要性日益迫切。2020年末,我国率先提出力争2030年实现碳达峰、2060年实现碳中和的发展目标。2021年3月初,生态环境部表示,全国碳市场建设已经到了最关键阶段。两会代表委员建议,加快全国碳市场制度体系建设,优化碳交易机制,推动碳金融产品体系的层次性发展。近年来,各国政府加大对于气候变化的关注力度,陆续发布“碳中和”实施目标,但仅仅依赖政策导向难以达到较好的预期效果。产品生命周期碳核查标准体系明确了碳排放和碳减排的量化目标,在碳核查方面形成较为全面的理论和实践体系,对于我国绿色金融的发展具有重要影响。本文将深入分析该体系的技术细节,针对如何合理运用并推动社会经济走向绿色低碳的发展道路提供一定思考。
一、基本要素介绍
(一)标准主旨
《温室气体议定书》是由世界资源研究所(WRI)和促进可持续发展世界商业理事会(WBCSD)召集企业、非政府组织、政府等众多利益相关者共同制定编写,遵循广泛、包容、协商各利益相关方进程的原则。本文所主要介绍的《产品生命周期核算和报告标准》(以下简称《标准》)是该温室气体议定书的重要组成部分。《标准》已建立通用评价框架,用以提高消费者与投资者对于企业温室气体排放的信息知情权,旨在协助企业量化并披露特定产品的温室气体减排量。通过加强企业产品的温室气体整体披露,为企业制定减排目标和评估路径提供参考,帮助企业减少有关产品设计、制造、销售、购买以及使用过程中的温室气体排放量。《标准》支持针对产品开展时间维度的性能分析,为企业分阶段提高温室气体信息披露质量提供技术性核算标准与实践性指导。
(二)标准制定原则
《标准》制定遵循广泛、包容、基于多方协商的要求,严格贯彻相关性、准确性、完整性、一致性和透明度的原则。该《标准》由25名成员组成的指导专家委员会提供战略指导,并于2009年完成标准初稿。《标准》制定广泛吸收世界各地组织和机构的观点,最终形成对于碳排放核查的标准共识。2010年,该《标准》由来自不同行业部门的38家公司进行“测试”(Road Tested),针对实用性和可用性提供意见反馈。
(三)主要适用对象
《标准》的适用对象广泛,主要面向各个国家、经济部门、以及不同规模的企业组织。对于政府部门而言,该《标准》是环境保护政策制定和温室气体减排方案的重要参考标准,可有效加速推进碳中和与温室气体减排,实现联合国2030发展目标具有重要推动作用。对于经济部门而言,该《标准》为产品碳足迹核查提供通用的标准框架,精准量化企业产品设计、生产、制造、销售等环节产生的温室气体,为温室气体排放量平衡提供重要参考,有助于实现社会经济效益最大化。对于企业与投资者而言,该《标准》对于企业产品设计、采购、研发、营销、能源、物流等领域具有重要的指导作用,有利于帮助投资者选择具有绿色、长期可持续发展潜力的投资标的,促进企业绿色低碳发展和节能减排转型。
二、基于产品生命周期的碳核查标准意义
(一)统一碳核查标准,推动国际性气候治理合作
产品生命周期碳核查标准体系涵盖全球多个国家、经济部门、组织机构等利益相关者,由各方共同协商制定完成,具有较高的共识和国际认可度。该《标准》为全球碳排放核查提供了一个通用框架,有利于形成关于碳核查标准的国际共识,推动全球各个国家在气候领域的合作。该《标准》提出产品温室气体排放量的标准化核查方法,形成企业产品全生命周期的碳排放核查机制,对于温室气体减排提出具体措施。综合而言,有利于借助碳足迹核查促进市场层面的绿色消费,助力环境保护与节能减排政策的实施落地。
(二)精确量化碳排放,完善投资者绿色投资策略
近年来ESG投资理念不断发展,绿色投资愈发得到投资者的认可,但数据缺失始终是相关金融工具市场化发展所面临的重点与难点。产品生命周期的碳核查体系主要通过测度产品各环节的碳排放量,形成具有统一体系的产品相关温室气体排放报告,提高企业温室气体排放信息的公开透明度。投资者可以通过横向对比企业披露的温室气体报告,分析产品碳足迹,筛选出碳排放量相对较少且同时具有绿色低碳生产能力的企业。金融机构可以在不断丰富自身的绿色投资标的过程中,以资金作为杠杆撬动企业加快绿色转型和低碳生产提供动力。
(三)制定碳减排目标,促进企业绿色可持续生产
产品生命周期的碳核查体系的核心价值在于为企业制定绿色碳减排目标,同时有效跟踪企业的碳减排轨迹以及相关绩效。该《标准》为计量企业产品生命周期各个阶段的温室气体排放量提供方法学参考,有助于企业分析产品在设计、制造、生产以及销售等环节实际产生的环境影响,从而发掘出成本效益最大化的实施路径。企业在开展内部产能优化、完善内部管理的过程中,可有的放矢地针对产品生产最大碳排放量环节设立碳减排目标,借助产品温室气体报告对于企业碳减排实施效果提供定期的绩效跟踪。
三、基于产品生命周期的碳核查体系概述
产品生命周期的碳核查体系包括十二个步骤,分别是确定业务目标、碳核查评估原则、评估基本原理、确定碳排放范围、确定温室气体边界、收集数据并评估数据质量、温室气体核算划分、评估不确定性因素、计算温室气体排放结果、审计与担保、报告温室气体排放结果、设定碳减排目标。具体步骤细节如下图所示:

图1:产品生命周期碳核查体系和报告概览
数据来源:产品生命周期会计和报告标准
(一)确定业务目标
企业在进行产品碳核算之前应首先确定核心商业目标,这有助于企业选择适当方法和数据来编制报告,包括气候管理变化、绩效追踪、供应商和客户管理、产品差异化四个方面。气候变化管理方面,《标准》为企业量化温室气体提供了通用的标准框架,有利于企业充分进行气候风险评估与管理,从而开展气候管理行动。绩效跟踪方面,碳足迹核查有助于企业集中开展综合效益较大的减排活动,同时为企业开展碳减排行动设定阶段性目标。供应商和客户管理方面,《标准》有利于推动供应商采取更加环保、低碳的生产制造材料和方式,减少温室气体排放量。产品差异化方面,践行碳足迹核查有利于企业塑造低碳环保的品牌形象,形成市场端竞争优势。
(二)确定碳核查边界
《标准》在确定计量边界时主要确定核查温室气体名单、产品气体清单范围以及选择产品、相关分析单位和参考流量。该《标准》所指温室气体主要为二氧化碳(CO2)、甲烷(CH4)、亚硝酸氧化物(N2O)、六氟化硫(SF6)、全氟化碳(PFCs)和氢氟碳化合物(HFCs)六种物质。《标准》规定企业对全部产品进行筛选,确定以碳排放量密集、具有重要战略意义的产品作为研究对象。《标准》要求设置分析边界,确认列入排放量和减排量的温室气体清单,识别产品生命周期中研究产品及其履行功能具有直接相关的可归因过程,并将可归因过程分组为不同的产品生命周期阶段,从而确定每个可归因流程所需的服务、材料和能量流,最后利用流程图说明详细的产品生命周期过程。


图2:产品生命周期的五个阶段(为便于说明而简化)
数据来源:产品生命周期会计和报告标准
四、方法学介绍
(一)量化方法学
为衡量研究产品碳排放量的实际影响,该《标准》对于企业产品生命周期的温室气体排放量提供了量化方法,为企业基于生命周期设定碳减排目标和制定绩效跟踪提供了参考指标。《标准》计算了全球升温潜能值(Global Warming Potential),以可比方式计算多种温室气体的累积辐射强迫影响测度。二氧化碳当量则是通过排放量或减排量与全球升温潜能值的乘积测度,公式如下:

其次,该《标准》要求进一步计算温室气体总量结果(每分析单位的二氧化碳当量),将相同参考流量基础上的结果汇总得出每个分析单位的温室气体总量结果。

《标准》要求按生命周期阶段计算总量结果占比。其中,《标准》补充规定在某些情况下发生碳减排的情况,对于可能造成该阶段的负面影响需要在报告中进行充分披露。其中,按生命周期阶段计算总量结果占比方法如下所示:

(二)数据收集与整理
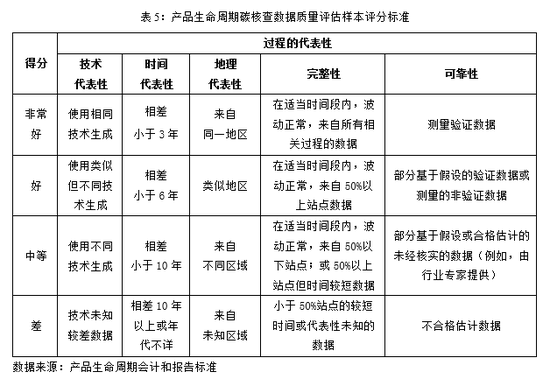
《标准》对于数据搜集和质量评估提供了明确要求,并要求对于搜集数据会进行全面评估,确保数据具有较高的质量,从而提高报告的准确性和使用价值。《标准》规定企业应该制定数据管理计划,对于数据来源、数据质量以及数据评估等方面进行详细规划。其次,企业应制作流程图来识别数据需求,确定温室气体的可归属范畴,降低数据搜集成本。数据搜集选择方面,《标准》规定企业应当搜集主要数据,同时兼顾利益相关方层面的高质量数据。对于次级数据[1],企业可以酌情搜集整理。数据筛选阶段,《标准》规定针对各个周期碳排放量进行贡献度排序,优先披露对碳排放量影响最大的数据。数据质量评估中,《标准》提供了技术代表性、地理代表性、时间代表性、完整性、可靠性五个数据质量指标[2],进而检验产品温室气体的质量。具体指标如下:

《标准》对于数据质量评估进行定性评分,依据技术代表性、地理代表性、时间代表性、完整性、可靠性五个指标,分别划分为非常好、好、中等、差四个等级,从而对数据进行量化评分。

此外,《标准》要求企业关注分配数据、数据透明度、不确定性等补充数据质量因素。因此,企业在评估数据质量时,还应综合考虑补充因素,从而确保数据具有高质量和高使用价值。当企业在产品生命周期中没有充足数据,《标准》提供了补充数据缺口的方法。一方面,企业可以采取同类产品过程中的数据作为代理数据。另一方面,企业可通过估计数据以确定不同生命周期的温室气体排放量。
五、基于产品生命周期的碳核查报告标准
产品生命周期碳核查报告旨在提供温室气体核查结果和报告企业产品生命名周期各个方面的内容,确保库存清单真实和公平地反映企业产品的碳排放量。因此,《标准》规定碳核查报告遵循相关性、准确性、完整性,一致性和透明度的会计原则。
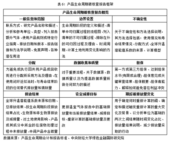
报告对于企业问责制和与利益相关者之间的沟通至关重要,《标准》要求在库存结果中主要涉及产品生命周期碳核查报告要求以及其他考虑因素,包括基于关键的会计原则,从而确保该报告成为企业和投资者的通用框架和基准参考。该《标准》为产品生命周期碳核查报告提供了通用内容和框架体系,包括一般信息和范围、边界设置、不确定性评估、分配、数据收集和质量评估等八个方面,具体如下所示:

该《标准》旨在提高产品库存和公开报告的质量和一致性,为企业和利益相关在产品设计、制造、销售、购买和使用环节进行碳减排提供顶层的目标设计,并针对企业制定的碳减排目标进行识别和绩效跟踪,确保企业可以按计划如期完成碳减排任务。具体要求如下所示:

六、我国践行基于产品生命周期的碳核查信息披露的相关建议
(一)以标准为基础,共同促进产品碳足迹的管理和减排
产品生命周期的碳核查体系作为各国协同提出的标准体系,具有较高的国际影响力和认可度,为完善我国的碳排放标准提供了方法学基础。此外,该《标准》的整体核查程序与我国现有碳排放核查流程具有兼容性,可以从微观层面补充当前碳排放核查技术规范的核查内容和细节。合理运用《标准》并对应产品设立碳足迹标签,从而引导和鼓励绿色消费,推进市场层面的普适性低碳发展。举例而言,英国是全球最早推出产品碳标签制度的国家,Carbon Trust公司于2007年3月为消费类产品试行推出全球第一批标示碳标签的产品,包括碳足迹形象、碳足迹数值、Carbon Trust公司认可标注、企业减排承诺以及碳标签网址。碳足迹的有效信息披露将促进市场端“自下而上”地倒逼企业优先供给低碳产品。
(二)加强企业碳排放透明度,促进绿色生产
产品生命周期的碳核查标准体系从企业产品的设计、生产制造、销售和使用等全生命周期出发,有利于精准量化不同环节中产品的温室气体排放量,从而为企业制定碳排放目标和跟踪绩效方面提供现实解决措施。该《标准》为利益相关方提供审视企业产品可持续性的通用体系,为投资者提供能够衡量企业生产效率的指标,以筛选表现更好的企业。企业参照《标准》要求自发披露碳足迹信息,形成公开报告,可有效促进绿色低碳产品的生产,逐步形成适用于企业的自查机制。此外,该《标准》也为各利益相关者提供了横向比较不同产品碳排放情况的机会,从而倾向于更具绿色发展潜质的企业,明确未来发展路径。
(三)推动国内绿色金融发展,助力碳中和发展目标
一方面,对于政府而言,该《标准》为政策制定者提供了碳减排更加详细的路径和参考标准,在推动完善我国现存的碳排放标准的同时,政府还应该利用该《标准》对于各个经济部门以及企业不同生产环节制定有针对性的碳减排目标和措施,推动我国经济体绿色低碳发展。另一方面,对于金融机构而言,该《标准》为绿色金融产品提供了新机遇,金融机构可以立足于产品碳足迹设立减排目标,提供定制化的绿色金融产品,促进各利益相关方重点关注企业的信息透明和碳排放披露程度。碳核查方法学可有效引导社会资本流向绿色低碳的企业,同时可以为制定碳减排目标的企业提供转型和改造资金。市场化自发行为可促进企业绿色生产,促进我国经济绿色可持续发展。
作者:
施懿宸 中央财经大学绿色金融国际研究院副院长、讲座教授,长三角绿色价值投资研究院院长
孙铭鸿 中央财经大学绿色金融国际研究院科研助理
杨晨辉 中央财经大学绿色金融国际研究院研究员,长三角绿色价值投资研究院研究员
(本文作者介绍:中央财经大学绿色金融国际研究院副院长,长三角绿色价值投资研究院院长,讲座教授,绿色金融产品创新实验室负责人)