文/新浪财经意见领袖专栏作家 李奇霖( 红塔证券研究所所长、首席经济学家)
宏观经济指标很多,PMI是其中非常重要的一个。
一方面,PMI每个月的最后一天公布,比金融数据、物价数据、增长数据、工业企业利润数据来得都要早,除了每个月的周、旬度高频数据外,PMI是最早能反映出当月经济全貌的数据。
另一方面,PMI信息量也很大,反映总需求的有新订单、新出口订单、在手订单;反映生产的有生产、从业人员、采购量、进口、供货商配送时间、进口等;反映库存的有产成品库存和原材料库存;反映价格的有主要原材料购进价格、出厂价格等等。可以说,PMI反映的经济信息非常全面了,从需求到价格,从价格到生产,从生产到库存,应有尽有。
1
官方PMI的基本概况
PMI全称PurchasingManagers’Index,翻译过来就是采购经理人指数。官方PMI由国家统计局和中国物流与采购联合会联合对外发布,从2005年7月,中国开始正式发布PMI数据。
最早发布PMI数据的是美国供应管理协会(ISM),从1948年开始,按月发布,发展至今,主要的经济体都有发布PMI数据,用来做宏观经济分析和预警。
PMI数据和工业增加值、GDP等数据是不一样的,后者是统计加总得来的,而PMI是靠抽样调查得到的。
PMI调查涉及制造业31个行业大类,样本企业有3000家。在权重方面,行业增加值占制造业总增加值比例大的行业权重要高一些,制造业各行业内部样本则根据企业的主营业务收入的比例来分配。
尽管统计部门没有公布具体的样本企业名单,但按照这个抽样方法,对PMI读数影响大的,显然是大中型制造业,以央企、国企为主,反映的是大企业的状况,而小型企业和民企的权重很低,对官方PMI的读数影响较小。
然后再来看看PMI的数据搜集。
数据搜集的方法主要是填问卷,由样本企业的采购经理或者主管企业运行的负责人来完成。完成的时间是每个月的22日-25日。
因此,每个月的制造业PMI,实际上反映的是上个月26号到当月25日,制造业企业的生产经营情况,并非完全是当月的。

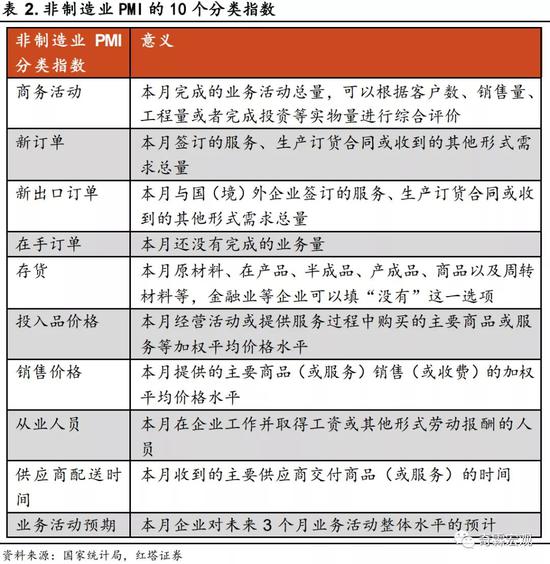
通过这个表,就能发现PMI具体有哪些分项了。
PMI一共有13个分项,它们分别是:生产、新订单、原材料库存、从业人员、供应商配送时间、新出口订单、进口、采购量、主要原材料购进价格、出厂价格、产成品库存、在手订单、生产经营活动预期。

每个分类指数都采用扩散指数方法计算,即正向回答的企业个数百分比加上回答不变百分比的一半。
计算公式为:
制造业PMI分类指数=“增加” 选项的百分比+“持平”选项的百分比×0.5
所有分项里,只有供应商配送时间是逆指数,因为供应商配送时间越长,往往是流通环节受阻,经济增速放缓的时候。
制造业PMI是个综合指数,确定好制造业PMI分类指数,就可以确定制造业PMI指数了。因为制造业PMI是由生产、新订单、原材料库存、从业人员、供应商配送时间5个分类指数加权平均而成。
具体计算公式为:
制造业PMI=新订单指数×30%+生产指数×25%+从业人员指数×20%+(100-供应商配送时间指数)×15%+主要原材料库存×10%
也就是说,构成PMI计算公式的只有5个指标,其它8个分类指数并不是制造业PMI的组成。
尽管这8个指标没有放在PMI计算构成,但也不能排除其他8个指数对于宏观经济分析的重要意义。
比如新出口订单,可以当作是出口增速同比的领先指标;再比如购进价格指数,可以当成是PPI环比的领先指标。(详细的分析在PMI分析部分再展开)
制造业PMI是月度调查数据,受季节性因素影响较大,所以相关部门会季调后再对外发布数据,要不然数据波动可能是由季节性波动带来的,而不是由宏观经济本身的变化带来的。
但从实践经验来看,现有的季调手段没有完全消除季节性因素的影响。所以,针对PMI数据季节性变化还是要谨慎对待,最好的方法是跟历史同期的环比变化去对比。
看某个月的环比变化是不是超过了历史均值,如果当月的环比变化,在历史环比均值附近或者历史环比均值内,那就要慎言数据的趋势性波动了。
以2018年2月和3月的PMI数据为例,2018年春节在2月,所以2月PMI出现明显下行,国家统计局领导在解读2018年2月份制造业PMI时称“从历史数据看,春节所在月份的PMI大多会出现一些调整”。可见,季调难以完全消除季节性因素的影响。
由于PMI调查的是环比变化,2月的PMI下行自然给了3月一个较低的基数,2018年3月PMI数据明显反弹,反弹了1.2,但这个时候要慎言2018年3月经济进入复苏周期。
因为春节为2月的年份,3月比2月反弹1.2,可以说是“标配”。从事实来看,在金融去杠杆和中美贸易摩擦的压力下,2018年经济是有下行压力的。
相应的,如果春节在2月,3月PMI反弹还不给力,那就真的得担心经济的下行压力了。比如2015年3月只比2015年2月的PMI反弹了0.2,这充分说明了经济内生动能是非常弱的。

简而言之,切莫把季节性变化错当趋势。
2
财新PMI
在宏观分析中,常用的另一个采购经理指数是财新PMI,它由市场调查机构IHS Markit编制、财新传媒冠名。
2015年8月之前,由汇丰冠名,因此以前被称为汇丰PMI。
2015年8月以后,因汇丰银行不再继续对Markit公司编制的采购经理人指数(PMI)进行冠名赞助,冠名权被财新获得,于是汇丰PMI变成了财新PMI。
由于都是采购经理指数,财新PMI和制造业PMI理论上应该同步。但实际上,两者经常出现背离,有时候是趋势上的背离,比如一个升一个降,有时候是经济景气程度上的背离,比如一个在50以上一个在50以下。

为何官方制造业PMI和财新PMI经常出现背离呢?
实际上,两个指标除了抽样方法(都采用概率比例规模抽样方法)、核心指标和权重相同(都包括生产指数、新订单指数、原材料库存指数、从业人员指数、供应商配送时间指数这五个核心指标)外,其它方面都有差异。
1、两个指标的统计样本数量相差很大。官方制造业PMI涉及《国民经济行业分类》中制造业的31个行业大类,样本企业有3000家。而财新PMI的样本数,按照Markit公司的统计惯例,只有400家。
财新PMI统计样本数较小,容易造成财新PMI更大的波动。
2、两个指标所选择的企业规模和所有制也有差别。官方制造业PMI的样本企业以大、中型的央企、国企为主,小型企业的比例较低。而财新PMI以中小企业为主,而且都是民企。
3、两个指标的样本企业区域和行业不同。官方制造业PMI样本企业覆盖全国,涵盖了31个制造业大类。财新PMI的样本企业,没有明确对外公布,但参考HIS Markit在全球范围内的统计经验,市场主流观点认为主要是东部沿海地区、出口占比较高的民营企业。
4、数据录入时,官方制造业PMI由国家统计局直属调查队具体落实,具有一定的官方性和强制性,而且各级统计调查大队会审核,数据更加完整、准确。而财新PMI由商业机构HIS Markit操作,企业是自愿的,存在漏报的可能性,加之样本数相对来说要小很多,数据缺失对统计结果有比较大的影响。
5、两个指标的季调方法有所区别。2012年3月开始,中国官方制造业按照X-13的方法进行季节性调整。而财新PMI季调方法是HIS Markit基于33个国家的历史数据生成的,这种方法可以保证财新PMI等由Markit调查发布的各国PMI之间进行跨国比较。两者不同的季调方法,也会导致统计结果上的差异。
不过因为官方制造业PMI和财新PMI的核心指标和权重相同,官方PMI和财新PMI的各个分项指标的解读方法也是一样的,只要我们会解读官方PMI数据,那基本上会解读财新PMI数据了。
3
官方非制造PMI的基本概况
中国官方非制造业PMI调查,要略晚一点,2008年1月起才开始正式对外发布。
非制造业PMI主要指的是商务活动这个分类指数,我们通常说的非制造业PMI,实际上是非制造业商务活动指数。
与制造业PMI一样,非制造业PMI同样来自于调查,调查方式也基本相同。
非制造业采购经理调查涉及《国民经济行业分类》中的非制造业36个行业大类,共4000家企业。
在确定样本企业时,和制造业采购经理调查一样,用行业增加值占比、企业主营业务收入占比来确定各非制造业行业以及各行业内部子行业的样本数量。
问卷调查的格式也与制造业的PMI差不多,内容因制造业和非制造业行业的特点存在不同,所以有稍许区别。

从问卷调查很容易看出非制造业PMI的各个分项,分别是商务活动新订单、新出口订单、在手订单、存货、投入品价格、销售价格、从业人员、供应商配送时间、业务活动预期等十个指标。

与制造业PMI类似,非制造PMI各个分项同样用扩散指数方法计算:
非制造业PMI分类指数=“增加” 选项的百分比+“持平”选项的百分比×0.5。
非制造业供应商配送时间指数也是逆指数,统计局公布的各个分类指数也都是经过季调的。
非制造业PMI里又分了建筑业PMI和服务业PMI。
一般来说,建筑业产业链核心取决于地产和基建,地产开工、施工行为以及基建投资直接能影响建筑活动,进而影响建筑业PMI读数。因此,建筑业PMI的变化可以与基建地产活动的强弱相对应。
服务业分行业来看,主要包括:电信广播电视卫星传输服务、货币金融服务、资本市场服务、保险、航空运输、道路运输、住宿、餐饮、居民服务、文化体育娱乐服务等。
这些行业有生产性服务业,也有生活性服务业,无论是生产性服务业还是生活性服务业,本质上都与制造业有较强的相关性,尤其是生产性服务业,本质上是依附于制造生产环节的。
一旦制造业不景气,生产性服务业肯定就会跟着受影响;一旦制造业不景气,收入下降的压力也会传导到生活性服务业。所以,在绝大多数时候,制造业PMI和非制造业PMI走势都较为接近。
不过有时候经济遭遇负向冲击的时候,不同部门遭遇的冲击是不同的。
2008年全球金融危机,很明显直接遭遇冲击的是中国的外需,与制造业息息相关,所以制造业PMI降幅快于非制造业PMI。
2020年新冠疫情,因居家隔离,居民不得不取消所有外出群聚型活动,对线下消费和线下服务业打击更大,所以非制造业PMI降幅大于PMI;2021年1月部分地区疫情反复,也能看到非制造业PMI降幅快于制造业PMI这一事实。

把制造业和非制造业PMI加权一下,可以得到一个新指数:综合PMI产出指数。
综合PMI产出指数的目标是要综合反映企业生产、经营的情况,这个指数从2017年开始编制,2018年1月正式对外发布。
综合PMI产出指数并没有直接通过统计调查获得数据,而是简单的通过制造业PMI和非制造业PMI的加权平均测算得出:
综合PMI产出指数=制造业占GDP比重×制造业PMI+非制造业占GDP比重×非制造业PMI。
从这个公式可以看出,制造业和非制造业分别占GDP的比重是动态的。可见,综合PMI产出指数考虑到了经济结构的调整。
在介绍完这三类官方PMI之后,有两点必须要明确:
1、PMI是环比意义上的指标。从上面的两张PMI问卷调查表中可以看到,问题多是相对于上个月的变化情况。因此,PMI反映的是经济相比于上个月是扩张还是收缩,这和宏观经济分析时常用的同比数据有所不同。
2、PMI所反映的“量”的变化和“货币量”无关。制造业PMI和非制造业PMI的各个分类指数,都是在问卷调查后,根据“增加”和“持平”的百分比加权平均后得到的。
即使是制造业PMI中的主要原材料购进价格、出厂价格,以及非制造业PMI中的投入品价格和销售价格,反映的也都是认为价格相比于上个月上涨和持平的比例加权平均后的值,而不是价格本身的变化。
举个例子,假设某月认为制造业主要原材料购进价格上涨的比例为50%,认为持平的比例为10%,可计算出这个月制造业PMI主要原材料购进价格指数为55,55比50多了10%,但我们不能据此说主要原材料价格涨了10%。
4
如何分析PMI
先来看看如何理解PMI读数。
看财经新闻的时候,大致都会有个感觉,PMI是否在50以上是经济强弱的临界点,50也就是大家常说的荣枯线。
当PMI高于50时,经济总体在扩张;当PMI低于50时,经济总体在收缩。
但不知道大家想过没有,这个50究竟是怎么得出来的?
我们假设,制造业PMI问卷调查样本企业中:
认为经济扩张的比例为a%,经济收缩的比例为b%,那么认为经济状况和上个月持平的比例为(100-a-b)%。
根据PMI的公式定义,这个月制造业PMI=a+0.5× (100-a-b) =50+0.5×(a-b)。
当a=b时,也就是认为经济扩张和收缩的比例持平时,从统计意义上讲经济和上月相比没有什么变化,此时PMI=50;
当a>b时,即调查者里面认为经济扩张的比例大于认为经济收缩的比例,从统计的角度看可以认为经济是在扩张的,这个时候PMI>50;
当a<b时,即调查者里面认为经济扩张的比例少于认为经济收缩的比例,从统计的角度看可以认为经济是在收缩的,这个时候PMI<50。
不过在做PMI分析的时候,只看PMI是不是大于50,太单薄了,没什么分析价值。
做PMI分析,关键是要看环比动能的变化。这就又分为两种情况:
1、当月的a-b,要比上个月的a-b大,也就是说这个月认为经济扩张与经济收缩两个比例的差值,要比上个月大,说明这个月经济扩张的节奏相比上个月在加快;
2、相反,当月的a-b,要比上个月的a-b小,这个时候尽管PMI在50以上,但是要比前值小,可以理解为虽然经济在扩张,但是认为经济扩张多于经济收缩的人数,比上个月要少了,可以推出经济扩张的节奏放缓,经济在边际上是有下行压力的。
做市场分析的,当然要更关注基本面边际的力量。
写到这里,我们可以给PMI的不同象限做个总结:
当PMI>50,且比前值高时,经济总体扩张,扩张的速度在加快,经济整体的趋势在上行;
当PMI>50,且比前值低时,虽然经济仍处于扩张阶段,但是扩张的节奏放缓了,经济边际上是有下行压力的,而市场最关注的是边际力量;
当PMI<50,且比前值高时,经济虽然在收缩,但是在逐步好转,经济正在复苏,有否极泰来的可能性;
当PMI<50,且比前值低时,经济有加速收缩的趋势,处于明显的经济下行阶段。
当然,上述分析的前提是要过滤掉季节性因素的影响,不能错把季节性波动当成趋势。
理论上,如果a=100,也就是样本内所有的企业都认为经济会更好,这个时候PMI就是100。
相反,如果b=100,也就是样本内所有的企业都认为经济会更糟糕,这个时候PMI就是0。
现实世界的经济运行,不太可能出现一边倒的情况,多数情况,PMI读数都会在50左右波动。
有两次PMI特别低的时候,一次是2008年11月,PMI为38.8;还有一次是2020年2月PMI为35.7。前者是因为全球金融危机导致出口受到重创;后者是新冠疫情导致经济活动短期被冻结。
最大一次环比改善出现在2020年3月,这是因为2月疫情影响下的低基数和3月疫情控制住后经济活动的自然修复。
再来看看PMI各个分项是怎么分析的。
先把PMI各个分项分分类,为了便于做宏观经济分析,我们把PMI的各个分项分成需求、生产、采购和库存这四大块。
一般来讲,经济增长的趋势往往是由需求驱动的,企业的存在是为了利润,要有利润得先有订单,有了订单才能有利润。
以向上的经济周期为例,当需求好的时候,企业会发现手里的存货越来越少,产成品库存会下降,这个时候企业往往会加快马力生产,这个时候生产就跟着需求上去了。
如果企业对未来经济增长较为乐观,预期未来的需求会更好,企业还会多备货,也就是所谓的主动补库存,企业会加大采购的力度,进行更大规模的生产。
相反,当经济步入下行周期,需求越来越乏力的时候,企业会发现手里的存货越来越多,因为生产出来的东西卖不出去,只能堆积在仓库里,产成品库存会上升。
这个时候企业会逐步减小生产的力度,生产随着需求的下降就跟着下降了。
如果企业对未来经济增长预期较为悲观,预期未来的需求会更糟糕,企业会减少备货,甚至会对仓库的存货做清仓大甩卖,这个时候企业会减少采购的力度,进行更小规模的生产。
需求是经济增长的核心驱动力,那么,在PMI分项里,有哪几个分项是包含需求的呢?
一般来说,包含PMI分项的需求有三个:新订单、新出口订单以及在手订单。
新订单反映的是内需的变化,新出口订单反映的是外需的变化。在手订单,指的是企业已经承接了,但目前还没有交付客户的产品订货数量。
新订单占PMI读数权重的30%,在需求端的几个指数里,新订单毫无疑问是最重要的一个分项。12个月移动平均的PMI新订单指数,和名义GDP当季增速是正相关关系,且有一定的同步性。
新订单有时候可以通过建筑业PMI找对应,后者主要对应的是基建地产开工的强弱,而基建地产开工的强弱又与宏观经济周期紧密相关。

理论上来讲,PMI新出口订单是出口的领先指标,一方面,PMI新出口订单反映的是出口的环比变化,对出口的边际变化反映得更为敏感,另一方面,因为和海外企业签订好订单之后,过段时间需要交付,这计入到了新出口订单里,但等交付后才会体现在出口数据上。

如果PMI新出口订单有了连续2-3个月的放缓(上行),就要思考一下未来出口增速是不是有下行(上行)的压力,支撑前期出口上行(下行)的逻辑是不是有些变化。
我们举一个例子来说清楚这个分析范式。
2020年下半年,因中国成功的控制了疫情,同时疫情在海外蔓延,海外对抗疫情财政货币双积极措施频繁出台,导致需求集中爆发,与此同时,海外生产能力因为疫情没有恢复,这些都转化为中国的外需,所以中国的出口在2020年下半年迅猛上升。
但2020年12月和2021年1月,连续两个月PMI新出口订单出现了下行,这个变化还是需要关注的,得思考一下这是不是意味着出口扩张的逻辑被证伪了?
前期出口扩张的逻辑是疫情停工叠加需求刺激,导致有需求没有供给。既然数据有了下行的信号,那就要思考,是需求端发生了变化,还是供给端发生了变化呢?
海外需求不仅不会弱,甚至还会强化,海外房地产在过剩流动性的驱动下,处在不断复苏的趋势之中,财政刺激也在继续加码,1.9万亿美元的财政刺激大概率会出台。
在需求端扩张的同时,海外疫苗接种的速度在加快,海外复工复产的速度也在加快,从美国的PMI对应着看,可以发现美国PMI的产出指数在加速,但进口分项在下降。

所以,基本可以确定,出口是受到了供给的影响,因为海外产能在恢复,替代了部分中国的出口需求。未来出口能不能持续,关键就是看需求端能不能持续复苏了。
当新出口订单出现连续2-3个月下滑(上升)的时候,需要做的是,回顾前期出口上行(下行)的主要动因,然后看支撑前期出口上行(下行)的主要动因能否继续持续。
需求是非常重要的,需求好了,产成品库存就能下去,后续就有希望看到生长旺、价格涨,如果企业预期还很好的话,还能看到企业加大力度采购。
因此,新订单与产成品库存之差,是可以作为生产的领先指标的。
只有在新订单消化得了产成品库存的前提下,才能看到后面旺盛的生产。
如果新订单连产成品库存都消化不了,那后面生产肯定也好不到哪去。

可以看到近期新订单减去产成品库存指数走出了拐点,这并不是一个很好的信号,毕竟这说明需求开始消化不了上升的库存了。
而且从需求结构来看,新订单开始往下走了,在手订单仍处于高位,这反映出的信号是需求乏力,现在的订单是靠过去旺盛的需求支撑的,而将来的需求则出现了环比走弱的迹象。

下面再来看生产。
生产主要就是生产指数,从PMI的构成看,它权重为25%,是最重要的分类指数之一,仅次于新订单。
生产指数有一定的季节性,这是首先需要关注和调整的,因为有时候容易把季节性波动当趋势,所以,在分析生产的时候,首先需要把季节性因素给剥离掉。
从月均数据上看,生产的季节性主要体现在春节和二季度,春节所在月份通常是年内低点,春节期间生产活动是冻结的,另外两个低点是7月和12月,7月太热12月太冷,高点多在开春和秋季,对应的是生产旺季。

生产环节有很多高频数据都可以作观测,找到二者的对应的关系,比如日均粗钢产量、全国高炉开工率、6大发电集团日均耗煤量(已停更)等。
PMI新订单指数和PMI生产指数的差,可以近似看作是供需关系的缺口:当需求好于供给,产出品价格应该会上涨;当需求比供给弱,产出品价格应该会下跌。
所以,PMI新订单指数与产出指数之差和PPI环比有一定同步性。

再来看采购的几个分项。
当生产强的时候,就需要采购了,当然,也可以通过进口来满足生产需求。一般来讲,当需求好,生产旺的时候,企业会加大采购的力度;相反,当需求不好,生产弱的时候,企业会减少采购,主要目标放在消化库存上。

强劲的需求和生产,也会反映在价格上,当需求比供给(生产+产成品库存)要强,那显然会推高产出品价格,也就是出厂价格指数。
根据该价格指数的变化方向,可以较为准确地判定PPI环比的变化方向,两者基本是同步的。对两者做回归分析,PPI环比=0.126×PMI出厂价格指数-6.226,拟合优度达到了0.81。
比如2018年9月PMI出厂价格指数为54.3,通过模型计算的PPI环比为0.62%,与实际值0.60%较为接近。

还有一个价格指数是主要原材料购进价格。主要原材料购进价格相比于出厂价格指数,要偏上游一些,后者是产出品价格。
当需求旺盛,生产强的时候,企业加大原材料购买,大概率就会推高原材料购进价格;相反,当需求下行,生产弱的时候,企业会减少原材料购买,甚至会暂停购买让库存去化,原材料购进价格就会有下行压力。
PMI主要原材料购进价格指数偏上游,所以它与工业生产者购进价格指数(PPIRM)环比对应,也是PPIRM环比的良好预测指标。
根据两者的回归方程,我们可以估算出2018年9月PPIRM的环比为0.57%,与实际值0.60%较为接近。

最后来看库存,库存可以看产成品库存和原材料库存,一般来说,库存周期有几个对应的规律:
当产成品库存往下,原材料库存也往下,这意味着企业不仅减缓了采购的速度(原材料库存往下),企业还在降价处理自己仓库里的库存(产成品库存也在往下),对应的往往是主动去库存周期;
当产成品库存往上,原材料库存也往上,这意味着企业不仅加快了采购速度(原材料库存往上),企业还在不断的往仓库里补库存(产成品库存也在往上),一般只有在需求好并且企业预期未来需求也会好的时候,企业才会这么做,这个时候对应的是主动补库存周期;
当产成品库存往下,原材料库存往上,这意味着企业在加快采购的速度(原材料库存往上),同时企业仓库里的产成品在不断售出(产成品库存往下),这意味着需求不错,企业也在慢慢的加大原材料购置准备好生产应对需求,这个时候对应的是被动去库存;
当产成品库存往上,原材料库存往下,这意味着企业已经在减缓采购的力度了(原材料库存往下),同时企业因生产的惯性,产成品库存还在累积(产成品库存往上)。需求不好的时候,企业才会出现这种状况,库存卖不动,只能堆积在仓库,同时也减少采购,原材料库存下降,这个时候对应的是被动补库存。
通过产成品库存、原材料库存,如果再结合新订单、生产和采购量这几个PMI的分类指数,就大致可以判断经济所处的库存周期。
举个2018年5月至2018年9月的例子。
2018年的宏观大背景是金融去杠杆叠加贸易摩擦,全年经济有下行压力,我们看看这个时期的库存是怎么表现的。
PMI新订单指数从53.8降到52.0,这一看,就发现需求不怎么样了。
然后看产成品库存,从46.1上升到了47.4,基本可以判断库存在被动累积,因为需求弱,货卖不出去,只能放仓库里。
所以生产和采购的积极性肯定也下来了,生产指数从54.1降到53.0,采购量指数从53.0降至51.5。
这也就意味着原材料库存会下降,因为不采购了,自然就没有原材料库存,原材料库存指数从49.6降到47.8。
这是个典型的被动补库存,对应着经济的衰退阶段。虽然企业在需求放缓之下,主动减慢原材料采购和生产的节奏,但是仍不及需求放缓的速度,导致产成品库存去化变慢。对企业来说,这种库存累积是被动的。

官方制造业PMI里为了照顾一下数据的全面性,也会按大、中、小三种企业类型分别公布PMI数据。
从企业类型的不同,可以看出不同企业的生存状况,尤其是2016年以后,中国经济进入了存量博弈时代,小企业的生存状况大不如从前,不再像过去一样,可以和大企业齐头并进了。
比如在2020年四季度,中国经济持续复苏的时候,小企业PMI却在持续下行。
为什么会这样呢?
2020年在国内疫情控制后,出口高增长,但带来了人民币汇率升值,在主动补库存趋势下,也带来了原材料价格上涨。
这些对小企业来说,有较强的挤出效应。
而且,疫情虽然被控制,但并没有完全消除,对线下消费和服务业的打压还在,不少中小企业又都是以线下服务和消费为生的。

5
案例分析
下面通过几个案例,生动讲述一下怎么分析PMI。
先看一个典型的上行周期,2020年全年,从疫情走出来的中国经济。
2020年开年,因为新冠疫情的影响,经济被“砸了坑”,PMI掉到了35.7的历史最低位。
但从2020年3月,中国逐步从疫情的阴霾下走了出来,叠加全球的流动性宽松和财政刺激,中国经济开始走向了复苏之旅。
先来看需求,疫情走出来后,是先复工复产,对应的是PMI生产指数先恢复,不过同时需求同样恢复得很快。
新订单从29.3反弹到52,而且后续持续上行到年底的53.9,新出口订单从28.7反弹到46.4,但因为疫情在海外爆发,4月又下降到33.5,后续随着海外财政刺激,新出口订单一直上涨到年底的51.5。
我们把需求端的新订单用0.7*新订单+0.3*新出口订单来表述,可以看到,由于复工复产先进行,所以生产恢复得比需求快,但后续随着需求快速恢复,其与生产的裂口在不断收窄。

需求的主要支撑来源并非是基建投资,这点从基建投资的数据中可以找到印证。2020年需求的主要驱动因素一个是房地产,新开工和投资都很强;第二个是出口,海外产能因疫情无法开工,同时再加上海外财政货币刺激导致需求旺盛,这又全部转化为中国的出口动能;第三个是制造业投资,四季度随着库存去化和产能不足的问题出现,制造业投资开始加码。
需求好的另一个特点可以在产成品库存不断去化中体现。
疫情的时候,都不出门消费了,企业的库存肯定只能被动累积在仓库里,因为货卖不出去。后来先进行复工复产,也会累积产成品库存。
但3月以后,PMI新订单和产成品库存的裂口在不断走阔,这说明需求是能不断消化生产和库存的,这一点非常重要,为后续的生产能够持续和从被动去库存转为主动补库存的判断打下了基础。

需求既然有保障,那生产的持续性就有了保证。要不然复工复产后卖不出去,全部是产成品库存,复工复产的趋势也就维持不下去了。
既然产成品能够持续去化,那么生产就有持续上升的动力,生产从27.8上升到了年底的54.7。与此同时,出厂价格指数从4月42.2的低点上升到了年底的52.4,这也侧面说了供需关系是比较紧的,需求大于供给(生产和库存),对应了PPI同比和环比走势都在不断修复。
当产成品库存不断去化后,自然就有了采购和补库存的动能,尽管采购指数是2月最低,但3月环比反弹后一直在51-52左右震荡,直到三季度开始,产成品库存不断去化后,我们才看到采购量有了突破,高点冲到了53.7。进口和原材料购进价格也有类似走势。
换句话说,到了三季度开始,经济开始从需求好转下的被动去库存变成了主动补库存。库存数据也能够反映这一点,三季度开始,产成品库存和原材料库存一起上行了。
分析到这里,其实投资的逻辑和政策的逻辑就都可以推演出来了:
1、主动补库存阶段,没有债券的牛市,股票机会就是顺周期;
2、政策上,总量宽松肯定会退了,财政低于预期,货币总量宽松看不到了,但小企业状况不好,结构性支持还是可以看到的。
不过需要关注的是,2020年12月和2021年1月的新订单和新出口订单都有下行压力,而产成品库存加速往上,这意味着需求开始相对不足,消化不了生产和库存,导致产成品库存被动累积。
有可能是1月疫情局部区域反复,工地提前放假,也有出口环节海外生产开始恢复,国内出口订单部分被替代。
这个拐点需要警惕吗?那要看支持经济增长的中长期增长动能发生变化没。这个不利的影响是短期的还是长期的,是不是前期支撑经济增长的关键逻辑的根本性颠覆。
目前看疫情又被控制住了,海外财政刺激还在继续加码,需求端对出口的支持肯定还在,所以,基本可以判断,经济增长的问题是不大的,复苏还能持续下去。
再来看一个经济下行期的例子,2018年受贸易摩擦和金融去杠杆影响,经济有下行压力,这次看2018年9月的单月数据解读。
2018年9月的制造业PMI为50.8,和前值51.3,下行了0.5个点。
看到数据后,第一步,需要排除季节性的影响。
从过往的经验来看,9月是一个开工旺季,很少有比8月还低的。2008年至2017年这10年中,有8年的9月制造业PMI高于前值,有2年持平,并没有出现9月比8月低的情况。9月制造业PMI平均比8月的高0.7,9月制造业PMI大幅回落远超季节性因素的影响。
既然确定了不是季节性影响,那这次回落就要从基本面上去找解释了。
第二步,看需求。
新订单和新出口订单都在往下,新订单指数从52.2下降到52.0,新出口订单指数从49.4大幅回落至48.0。
先看看内需。短期没有新的有效托底力量出现。虽然一直强调要稳增长,但拖累基建投资的地方债务监管、金融监管并没有实质性放松,房地产资金来源也因金融强监管被收紧,目前看主要靠制造业设备更新改造,供给侧改革后,头部制造业企业内部盈余较厚,即使外部融资紧,也可以通过设备更新改造支撑制造业投资,但从整体的经济增长角度来看,显然是独木难支。
再来看外需。新出口订单指数连续4个月位于荣枯线以下,而9月继续大幅下滑了1.4,这块很明显是贸易摩擦的影响。
从这两个需求的数据,基本可以把经济下行的原因锁定为金融去杠杆导致基建、地产、中小企业融资偏紧,以及贸易摩擦导致的出口下行压力。
第三步,看生产和采购。
PMI生产指数从53.3下滑至53.0,下滑的幅度要少一些,主要是因为9月是生产旺季,不过生产旺季还下滑本身就能说明经济有下行压力了。
生产放缓一是需求弱,没有订单,所以没有生产的积极性和必要。二是产成品库存上升,二季度以来工业企业产成品库存累计同比持续上升,说明需求太弱,导致库存只能堆在仓库里,这意味着未来有主动去库存的压力。
生产弱,企业预期也不好,9月PMI生产经营活动预期指数56.4,创2016年7月以来的新低,自然就不会采购了,采购量指数从51.8下降至51.5,进口指数也从49.1下降至48.5。
最后一步,看库存。
9月产成品库存指数持平于47.4,原材料库存指数从48.7下降至47.8,新订单和产成品库存的裂口在不断收窄,这一看就是被动补库存了。
被动补库存的趋势是非常糟糕的,这意味着经济短期还没见底,至少也要等到库存去化以后,后面还有一波主动去库存。
除非需求突然出现大幅好转,直接带动产成品库存去化,走入被动去库存。但这很显然,是需要明显的促发因素的,目前很难看到。
在这一背景下,被动补库存后大概率是主动去库存,债券的机会是明确的,可以布局,而股票市场至少从基本面的角度来看,还需要再等等。
(本文作者介绍:红塔证券研究所所长、首席经济学家)