意见领袖丨中银研究

当前,面临新冠肺炎疫情冲击,商业银行资产质量问题有所凸显:2020年三季度末,不良贷款余额较年初增加17.5%;不良贷款率较年初增加0.1个百分点(图1)。其中,个人贷款的质量问题日益明显,以信用卡为例,截至三季度末,信用卡逾期半年未偿信贷总额为906.63亿元,环比增长6.13%,较10年前增加约11倍(图2)。在此背景下,银保监会发布《关于开展不良贷款转让试点工作的通知》(下称《通知》),推动不良贷款转让试点扩容,有助于缓解商业银行的不良资产处置压力。

一、不良贷款的转让制度发展及《通知》的重要变化
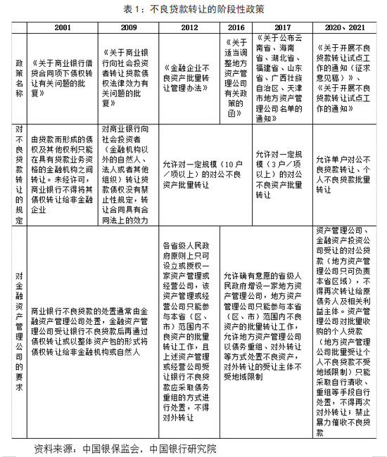
我国不良贷款的转让制度逐步发展,经历了禁止向非金融企业转让、允许向社会投资者转让、可批量转让、试点单户转让等阶段(表1)。《通知》在更加注重保护贷款客户和担保人合法利益的基础上,拓宽不良贷款的处置渠道,提升不良贷款处置市场化程度。

第一,强调不良贷款转让的合规性,避免“假出表”,保护债务人利益。2009年政策的突破是允许商业银行在规定范围内自行向社会投资者转让不良贷款,但大部分商业银行都会先将不良贷款转让给资产管理公司,再由资产管理公司转让给非金融机构或自然人。2012年之后政策明确规定商业银行的不良贷款批量转让必须通过符合条件的金融资产管理公司,且地方资产管理公司受让银行不良贷款后应采取自行清收或债务重组等方式进行处置,不得对外转让。2016年政策允许地方资产管理公司在化解对公不良贷款时可以采取对外转让手段,且受让主体不受地域限制,丰富地方资产管理公司的处置手段。2021年《通知》指出,资产管理公司、金融资产投资公司受让的单户对公贷款,不得再次转让给原债务人及相关利益主体,缩小对公不良的再次转让主体;资产管理公司对批量收购的个人贷款,只能采取自行清收、重组等手段自行处置,不得再次对外转让;禁止暴力催收不良贷款。政策变化突出了不良贷款转让的合规性,避免银行借助资产管理公司“假出表”的行为,也更加注重保护债务人和相关利益主体的权益。
第二,不良资产处置主体持续扩容。2009年之前参与不良资产处置的机构基本局限在全国性资产管理公司。2012年明确限定了不良资产受让的资产管理公司需要具备的条件,即具有健全公司治理、内部管理控制机制,有5年以上不良资产管理和处置经验,公司注册资本金100亿元(含)以上取得银监会核发的金融许可证的公司,以及各省、自治区、直辖市人民政府依法设立或授权的资产管理或经营公司(原则上只可设立或授权一家)。2016年,政策允许地方政府增设一家地方资产管理公司,更多机构可参与不良资产处置市场。2021年《通知》规定,不良资产转让试点机构除了国有、地方资产管理公司外,引入了5家金融资产投资公司(分别由中、农、工、建、交五大行成立),且规定参与试点的地方资产管理公司经营状况较好、主营业务突出、监管评价良好即可,没有量化限制,一定程度上放松了参与主体的要求,不良贷款处置主体再次扩容。
第三,逐步降低对公不良贷款转让的门槛。2009年之前不良贷款转让没有规定转让的规模,具体是批量转让还是单户转让并没有明确表示。2012年后政策明确指出金融企业不良贷款必须是批量转让,且只允许10户以上规模的不良贷款打包;2017年放松了批量打包转让的不良贷款规模,3户以上即可转让。2021年《通知》进一步放开限制,允许单户对公不良贷款转让,降低了商业银行不良贷款转让的打包门槛。不良贷款转让由粗放式管理变为精细化管理,体现了监管政策的完善,批量转让逐步向单户放开正是不良贷款处置市场化的结果。
第四,允许个人不良贷款批量转让。2012年《金融企业不良资产批量转让管理办法》明确规定了可批量和不可批量转让不良贷款的范围,只允许监管范围内的对公不良贷款按照批量规模进行转让,个人不良贷款一律不得转让。2017年虽然放松了对公不良贷款批量转让户数的限制,但依然没有放开个人不良贷款的批量转让。2021年《通知》首次提出允许试点银行的个人不良贷款批量转让,且限定了个人不良贷款批量转让的范围,包括个人消费贷款、信用卡透支、个人经营性贷款这三类,限制了住房按揭贷款、汽车消费贷款批量转让。
第五,放宽地方资产管理公司批量受让个人不良贷款的服务区域范围。2012年后政策规定地方资产管理或经营公司只能参与本省(区、市)范围内不良资产的批量转让工作,不允许跨地区提供不良贷款接管服务。2021年《通知》中,地方资产管理公司对单户对公不良贷款的接管仍然限制在本省(自治区、直辖市)区域内,但批量受让个人不良贷款由仅限本省辖区改为不受地域限制,反映出个人不良贷款处置的迫切需求,也体现出监管部门在当前防范金融风险的背景下,希望以市场化的处置手段加速不良贷款出清。
第六,扩充禁止转让不良贷款的名单。2012年《金融企业不良资产批量转让管理办法》中不可以批量转让的不良资产只有4类。2021年《通知》增加了精准扶贫贷款、“三区三州”等深度贫困地区各项政策性、导向性贷款,虚假个人贷款、债务关联人涉及刑事案件或涉及银行内部案件的个人贷款、个人教育助学贷款、银行员工及亲属在本行的贷款,个人住房按揭贷款、个人消费抵押贷款、个人经营性抵押贷款等抵押物清晰的个人不良贷款等类别,对可转让不良贷款“黑名单”的规定更为细致。个人住房按揭贷款、消费抵押贷款、经营性抵押贷款等之所以纳入“黑名单”,原因在于这种有抵押物的个人不良贷款对银行来讲处置难度低,有完整的处置和司法流程,银行有能力以自主清收为主,转让的需求和意愿较低,且住房等具有地域属性的抵押品,加大了地方资产管理公司跨地域接收的难度。
二、《通知》不良贷款转让试点扩容的影响
(一)拓宽不良贷款处置渠道,化解银行经营压力
当前,受疫情冲击,我国商业银行不良贷款大幅上升,贷款减值准备大量计提,2020年三季度末同比增加14.8%,成为导致银行净利润下降的重要原因之一,同时核心一级资本充足率同比下降0.41个百分点,加大了商业银行自身的经营风险(图3)。不良贷款增加占用了有限的信贷资源、侵蚀净利润、消耗大量资本金,制约商业银行对实体经济支持的有效性和持续性,加大不良贷款处置力度迫在眉睫。

目前,我国商业银行不良贷款的处置方式主要有贷款清收、并购重组、债转股、坏账核销、资产证券化等,其中个人不良贷款的处置方式主要有清收、核销、资产证券化等,相对来说更为单一。在实际经营中,商业银行不良贷款的处置仍以核销为主,2017、2018、2019三年我国商业银行累计核销不良贷款约3万亿元,核销占处置不良的比例约为50%。《通知》拓宽了不良贷款的处置渠道和处置方式,有助于减轻商业银行贷款减值准备的计提压力,降低拨备对净利润的侵蚀,助力银行业经营业绩快速修复,提高其让利实体经济的质效。此外,通过加速不良贷款的流转,盘活风险资产使其出表,降低银行的风险资产规模,资本充足率的分母下降,能够显著提升商业银行的资本充足率。
(二)消除业务掣肘因素,促进消费金融业务提质扩容
在“双循环”新发展格局下,消费是稳定和拉动经济增长的关键抓手,扩大内需、促进消费是“十四五”规划的主要战略举措。然而,疫情引发经济下行,个人消费类贷款不良率抬升,在监管趋严的背景下,商业银行为降低消费贷款风险,有收紧个人消费信贷规模的趋势,不良率高、消费贷款趋紧成为消费升级过程中面临的掣肘因素。
从商业银行个人不良贷款的结构来看(表2),个人住房类贷款的不良率在0.3%-0.4%,整体处于较低水平,而个人消费类、个人经营类以及信用卡透支类的不良贷款率较高,尤其信用卡不良率大多在2%以上,拖累了个人贷款的资产质量。《通知》将这三类不良率整体较高的个人贷款纳入可批量转让名单,是充分考虑商业银行现行个人不良贷款情况的结果,具有前瞻性和战略性,真正为银行的消费金融业务减负。此外,如果让这三类个人不良贷款持续上升,商业银行对个人的贷款意愿必然下降,难以适应“双循环”新发展格局下扩大内需、刺激消费的要求,适时、适度推出个人不良贷款批量转让有利于个人消费的提质扩容,提高银行个人金融服务的核心竞争力。
(三)推动金融资产管理公司和不良资产处置业务发展
不良资产经营收入是资产管理公司的主要收入来源。2015-2020年,中国华融、中国信达资产管理公司的不良资产经营收入占比分别为57%和49%(图4),不良资产营收占比稳中有升;地方资产管理公司的经营业务相对单一,收入来源更是以不良资产的处置为主。受疫情影响,资产管理公司的收入下降较为明显,如2020年上半年华融收入总额同比下降19.6%,面临更大的盈利压力。

《通知》实行后,商业银行批量转让对公不良贷款的打包成本下降,对公不良贷款转让的需求和意愿进一步提高;个贷不良资产包转让的需求集中释放,有望成为金融资产管理公司的业务“蓝海”。相对而言,地方资产管理公司在受让个人不良贷款时可以不受地域限制,将面临广阔的业务机遇,有利于提高其盈利能力和经营业绩。此外,《通知》将此前国有五大行成立的金融资产投资公司纳入不良贷款处置主体,可以突破之前主要从事债转股及其相关的债权收购处置、投资及募资等业务范围,进一步发挥母行优势,成为不良资产处置市场的重要参与者。
(四)防范化解金融风险
2020年是防范化解金融风险攻坚战的收官之年,然而受疫情影响,商业银行信用风险持续积累,同业金融风险加速暴露,经过监管机构的集中治理,中国银行业的金融风险整体稳定可控,但信用风险的滞后性依然值得警惕。在信用风险存量未化解、增量持续累积的情况下,商业银行处置不良贷款的难度显著增加,需要监管机构释放政策红利,放开对单户对公不良贷款和批量个人不良贷款转让的限制,拓宽商业银行不良贷款处置的渠道,缓解金融机构的不良贷款压力,避免信用风险堆积形成的系统性金融风险。
三、对商业银行的建议
(一)加强与资产管理公司的合作,强化不良资产的多元化处置能力
深化与四大国有资产管理公司的合作,加强不良贷款信息共享、估值模型建设以及清收处置,使不良贷款批量转让价格更能充分反映不良贷款的真实情况,提升双方的合作意愿;加大资金支持,提供更有针对性的利率和期限条件,助力资产管理公司抓住机遇、提升经营能力。同时,进一步探索与地方金融资产管理公司以及国有大型银行设立的金融资产投资公司的合作模式,多渠道加速对公和个人不良贷款的流转,提高不良贷款处置的质效。
抓住《通知》不良贷款转让试点扩容机遇,提升不良资产多元化处置能力。对于抵押物充足、担保人信誉较高的不良贷款,应继续加大清收力度,建立完备的不良贷款催收机制、投诉处理制度,配备专业的清收队伍和人才,增加一定的清收奖励机制,提高清收人员的积极性。对于大规模、未来现金流稳定的不良资产,要抓住不良贷款资产证券化试点的机遇,增加不良贷款资产证券化的发行规模,提高市场化的不良资产处置能力。对于小而散、客户流动性强的不良贷款,大胆尝试批量转让新制度,试点银行需及时评估不良贷款的回收价值,合理定价,尤其个人不良贷款的批量转让更要审慎处理、积累经验,同时也要强化不良贷款转让的风险控制,规范转让的信息披露,保障债务主体权益。
(二)加强贷款管理,避免不良贷款前清后增
当前,我国商业银行仍面临较大的不良贷款上升压力,应进一步强化贷款管理,在化解存量不良的同时,减少新增规模。完善商业银行的贷款审批链条,从根源上降低不良贷款。充分利用互联网、大数据、云计算等金融科技手段,建立智能化风险管理系统,健全授信信息系统模型,实现贷前调查-贷中审查的完全智能化,规范授信流程、提高授信效率。优化丰富个人贷款监测模型,完善个人贷款贷后管理机制,提升监测预警能力,降低贷款监测成本。加强小微客户信贷风险管理,坚持小微信贷全流程风险防控,优化客户筛选和模型准入,严把客户准入关。
(三)加快个人不良贷款化解,推动消费金融业务发展
《通知》为商业银行个人不良贷款的处置松绑,但其与金融资产管理公司以往开展的业务有较大区别,试点银行以及金融资产管理公司应抓住机遇,积极研究个人不良贷款的批量处置方案和流程,制定相应的定价机制和后期管理模式,加快个人不良贷款的出清,为消费金融业务减负。
响应国家号召,创新消费金融产品,提高居民消费意愿和能力。加快场景金融发展,“线上线下”双轮驱动,搭建贯穿线上线下全渠道的立体式生态圈和金融服务体系,全方位支持消费;加速探索垂直化发展模式,延伸从生产制造、物流运输、批发零售到终端消费的整条产业链,推动消费互联网和产业互联网的深度融合;进一步拓展客户群体,提供合适的产品,向年轻人以及中低收入群体延伸,向三四线城市以及更为广阔的县域延伸,同时避免其杠杆过高,形成新的风险。
(四)把握金融资产投资公司的发展机遇
国有五大行的金融资产投资公司应抢抓试点机遇,深入研究单户对公不良贷款和个人不良贷款批量转让的政策,对不良贷款批量处置业务进行收入成本分析,构建先进的不良贷款定价模型,主动对接各家试点机构,充分沟通交流试点业务模式,积极参与市场化竞争。股份制银行可加快探索成立自己的金融资产投资公司,平安银行、兴业银行和浦发银行都已经在筹划建立金融资产投资公司。同时,金融资产投资公司要注意把握债转股业务和不良贷款批量转让业务间的平衡。
(本文作者介绍:中国银行总行一级部门。研究领域涵盖全球经济、国际金融、宏观经济与政策、金融市场、银行业发展等。)