意见领袖丨中银研究

党的十九届五中全会提出“提高直接融资比重”,这是“十四五”时期资本市场发展的一大重点任务。股权融资是直接融资的重要组成部分,其健康发展对于提升我国直接融资比重,促进经济高质量发展具有重要的意义。当前我国股票市场存在融资结构不均衡,上市公司质量有待提升,各项制度不完善,市场波动较大等问题。未来需健全多层次资本市场体系,完善资本市场注册制改革、信息披露和退出制度,加大违法、违规行为的打击力度,推动长期资金入市,促进直接融资规模的持续提升。
一、我国股权融资发展趋势整体平稳向好
股权融资发展是市场化资源配置的重中之重,也是我国创新驱动型社会发展的主要抓手。股权融资不仅能够提升企业的融资效率,拓宽融资渠道,而且能够分散企业财务风险。近年来,我国股票市场制度改革不断推进,资源配置效率持续提升,股权融资发展势头总体向好。

一是股市规模显著增长。从市值规模来看,截至2020年底,我国4140家上市公司的总市值为86.83万亿元,较上年底涨幅达31.94%,已成为市值规模名列全球第二的大市场。从融资规模来看,2020年我国股权融资总额为1.67万亿元,同比增长8.20%,较2002年上涨超过22倍。随着注册制改革稳步推进,IPO募集资金达0.47万亿元,同比增长85.57%,较2002年上涨约9倍(图1)。
二是股市层次更加丰富。从上市板块来看,截至2020年底,主板上市公司数量约占上市公司总量的一半;中小板、创业板、科创板上市公司数量占上市公司总量的比例分别为24.01%、21.55%、5.19%(图2)。从公司类型来看,截至2020年底,4140家上市公司中,民营企业占绝大多数,共有2522家,占比61.36%。央企、地方国企、外资企业分别有398家、766家、151家,合计占比31.76%(图3)。

三是股权融资结构有所优化。随着注册制改革开启,股权融资内部结构有所优化。一方面,金融业融资比重有所下降。2019年,银行业在A股市场的融资总额4902.28亿元,占A股市场融资总额的31.81%;2020年银行业占A股市场融资总额比重降至2.92%,制药、生物科技与生命科学行业、技术硬件与设备行业、半导体与半导体生产设备行业等高新技术行业的占比均有较快提升(图4)。其中,科创板的发展对于我国创新型企业的支持不断增加。科创板上市企业均为高科技企业,上市公司数量排名前三的产业分别为新一代信息产业(37.3%)、高端装备制造产业(16.9%)和生物产业(22.2%)(图5)。截至2020年末,科创板的融资总额占A股市场融资总额的0.84%,与去年同期相比上升了0.62个百分点。另一方面,中小企业融资发展较快。截至2020年三季度,A股市场中中小企业的融资总额占A股市场融资总额的12.09%,与去年同期相比上升了0.32个百分点。以科创板为例,截至2020年末,科创板上市公司中属于中小企业的比例为74.66%。未来随着上市科创企业的不断增多,注册制改革制度的不断完善,科创板将会有效满足科技型中小企业的融资需求。


四是股市改革稳步推进。2020年,新《证券法》《关于进一步提高上市公司质量的意见》,以及“注册制”“退市新规”等多项影响股票市场行稳致远的重大政策一一落地,从优化注册制改革、健全上市公司退出机制、强化信息披露、加大违法惩罚力度等多个方面稳步推进股票市场改革,一个日趋健康、完善的股票市场正在形成(表1)。

二、我国股权融资主要存在的问题
(一)股权融资占社融比重偏低
我国股权融资占社融比重长期在低位徘徊。2019年,非金融企业境内股票占新增社会融资规模的比重仅为1.36%。股权融资占社融比重自2007年达到7.3%的高位后,在2008年、2011年和2017年分别受到金融危机、大规模刺激计划逐步退出、资管新规出台的影响,出现三次大幅度的下跌(图6)。此外,根据世界银行的统计数据,2018年美国、日本和中国的股市市值占GDP比重分别为147.89%、106.90%和45.52%。我国股市市值占GDP的比重不仅低于美国这样的证券主导型国家,也低于传统的银行主导型国家日本,一定程度上反映出我国股市支持实体经济发展的功能并未完全释放(图7)。

(二)股市行业结构与经济结构升级要求存在偏差
近年来,我国股市存量中传统行业占比过高,新经济占比不足,股市行业结构长期滞后于经济结构转型升级。据统计,2018年至2020年,A股市值占比较高的行业主要是金融、工业、信息技术和日常消费品;美股市值占比较高的行业主要是信息技术、可选消费、医疗保健和金融。从市值结构变化情况来看,A股行业结构变化较小,金融业占市值比重持续超过20%,信息技术行业占比在15%左右,医疗保健行业的占比低于10%;美股行业结构变化较大,市值第一的信息技术行业占比持续增加,金融业占比逐渐减少(图8)。根据Wind统计, 2020年,美股前十市值的公司有:苹果公司、微软、亚马逊、谷歌、特斯拉、脸书(Facebook)、摩根大通、强生公司、沃尔玛和VISA;A股排名前十的公司有:贵州茅台、工商银行、中国平安、建设银行、招行银行、五粮液、农业银行、中国人寿、宁德时代、中国银行。整体而言,美股是技术硬件和软件与服务行业“当家”,A股则是银行和国企“领头”。我国股市行业结构固化,在培育科技型、创新型企业,支持制造业单项冠军、专精特新“小巨人”等企业发展壮大方面有待发挥更大的作用。

(三)股票市场波动性较大
中国股票市场的波动性较大,市场存在对外部冲击过度反应的现象,这不利于股市融资功能的发挥,也加大了潜在金融风险。近十年来(2011年-2020年),我国A股指数波动率为28.25%,虽然与此前十年相比有所下降(2001-2010年为32.46%),但仍然高于发达国家较为成熟的资本市场波动幅度(15%-20%)。例如2015年股灾时期,上证指数在两个多月的时间内由5178点跌至3000点左右(图9)。

市场的大幅波动带来许多不利的影响,一方面,市场大幅波动不利于长期投资者的进入。大幅波动的市场无法满足长期投资者稳健的投资需求,反而会吸引“热钱”的流入流出。这不利于企业在股票市场上的融资,尤其是增发股票或配售股票等再次公开发行股票(SEO)行为。另一方面,市场的剧烈下跌会导致IPO的暂停,抑制了股权融资发展。为了防止市场的无序下跌,避免金融风险向其他市场传染的风险,监管机构往往会出台政策暂停IPO以稳定市场情绪(表2)。IPO暂停现象反映出市场的脆弱性,影响更多发展前景良好企业的融资。

三、我国股权融资比重偏低与结构不完善的原因
(一)公司治理制度及信息披露规则有待加强
由于公司治理和信息披露的相关制度建设不完善,大股东侵害中小股东权益的事件时有发生。例如,在纽交所挂牌上市的电子商务平台品牌“聚美优品”于2020年初发布公告称,该公司董事长提出计划收购该公司剩余股份。“聚美优品”的部分中国中小股东向美国证监会致信,认为聚美在私有化过程中涉嫌以净资产一半的价格私有化公司、不发布业绩报告、操控舆论、向中小股东作出虚假口头承诺等多项欺诈行为。另据统计,2010年至2019年间,“推迟披露”“重大遗漏”和“误导性陈述”发生的数量位居上市公司信息披露违规行为前三名,且均超过1000起;仅2020上半年,中国证监会就对24件未按规定披露企业重大信息行为立案调查,部分案件涉及恶性利益输送。由于缺乏公司治理和信息披露的相关制度约束,上市公司管理者在决策时片面追求短期利润增长,造成“隧道效应”的出现。这些公司治理乱象不仅不利于上市公司自身的发展,还对金融市场带来了扰动,形成了负面的“示范效应”。
(二)注册制改革还未全面实现
我国注册制改革主要分为“三步走”,即从科创板到创业板,再到全市场,2020年已稳步推进到第二步。截至2021年1月20日,注册制改革试点下的科创板总市值达3.67万亿,占A股总市值的4.22%(图10)。创业板注册制下已有66家企业上市,行业覆盖传统制造、制药、生物科技与生命科学、技术硬件与设备、新材料、软件与服务、食品、饮料与烟草等多个领域。注册制将公司质量高低的“审核权”交给市场,能够有效降低企业的上市门槛,缩短创投机构从孵化到退出的时间成本,为许多急需融资扩张市场、发布新产品的新兴行业,尤其是科技公司创造更多的融资机会,能够在引导资本流向科技创新领域等方面起到重要作用。随着科创板、创业板试点注册制的平稳落地,全面实行注册制的条件已逐步具备,需选择适当时机进一步推进。

(三)退市制度有待完善
退市制度改革是资本市场实现“存量优化”的关键抓手,能够与注册制改革的“增量优化”形成配合,加速资本市场优胜劣汰。目前,绝大多数海外成熟市场都保证了较高的退市率。据统计,2010年至2018年间,美国纽约证券交易所(NYSE)的退市率为6%,纳斯达克(NASDAQ)的退市率为8%,英国AIM平均退市率更高,大约为12%。相比之下,我国退市效率则较低。截至2020年底,A股上市公司数量突破4000家,退市公司126家,退市率仅为3%。较低的退市率容易导致股市充斥“垃圾股”,影响上市公司的整体质量,降低股市的投资价值,动摇投资者对股市的信心,不利于股市的健康发展。
(四)违法违规惩罚力度较低
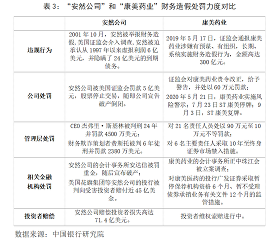
违法违规成本过低是导致上市公司财务造假、损害中小股东利益案件频发的重要原因。据统计,2010年至2020年间,我国上市公司因违法违规受到处罚的事件约4700起,共涉及1700余家上市公司。虽然近年来我国资本市场监管趋严,但与发达国家相比,我国上市公司违法成本仍然较低。美国2002年出台的《萨班斯法案》明确要求,对编制违法违规财务报告的刑事责任,最高可处500万美元罚款或者20年监禁;篡改文件的刑事责任,最高可处20年监禁;证券欺诈的刑事责任,最高可处25年监禁。我国的新《证券法》规定,对欺诈发行行为,尚未发行证券的,处以200万元以上2000万元以下的罚款;已经发行证券的,处以非法所募集资金金额10%以上1倍以下的罚款。对信息披露违法行为,将处以100万元以上1000万元以下的罚款;对直接负责的主管人员和其他直接责任人员给予警告,并处以50万元以上500万元以下的罚款。以康美药业为例,2019年,证监会对其达300亿元的财务造假行为仅作出罚款60万元等决定,处罚力度远低于类似的美国“安然”事件(表3)。

(五)减持机制不够健全
减持机制的不完善也是造成市场剧烈波动原因之一。当前,A股上市公司在IPO之后将给市场带来3至9倍于首发流通股的限售股。大股东在满足减持条件之后会迅速套现,造成“薅羊毛”现象频出,对市场流动性产生较大冲击,减持制度亟需改革。截至2020年11月,A股市场IPO规模达到4200亿元,创10年来新高,但重要股东减持金额达到6400亿元,高出IPO融资规模52.4%。
四、我国股票市场发展具有良好的发展基础
第一,我国经济进入创新驱动阶段。科创企业普遍具有资金投入大、产出周期长的劣势,然而一旦创新成功,其带来的效益是巨大的。国际经验表明,股权融资是解决科创企业资金来源的最佳方式,未来我国科创企业的发展将为股权融资提供沃土。现阶段中国创新领域发展迅速,数据显示,2015—2019年,战略性新兴产业增加值年均实际增长10.4%,呈快速增长态势。十九届五中全会更是提出“坚持创新在我国现代化建设全局中的核心地位,把科技自立自强作为国家发展的战略支撑”。未来科创产业将主攻世界科技前沿、经济主战场、国家重大需求和人民生命健康相关领域,其发展将催生更多股权融资需求,股权融资的形式也将不断丰富。
第二,资本市场吸引力不断增强。从国内来看,居民的投资需求不断上升。随着中国经济实力和社会财富的上升,居民收入水平不断上升,对于资本市场的投资需求持续上升。截至2019年底,我国人均国内生产总值超过1万美元,个人可投资资产规模约为200万亿,约为我国上市公司总市值的3.4倍。随着居民收入的持续增长,其扩大权益投资的需求快速上升,为提高股权融资比重创造了重要条件。从国际来看,国际资本越来越青睐中国资本市场。当前我国金融资产吸引力不断增强,外资持续流入我国资本市场。截至2020年末,境外机构合计持有股票和债券规模为5.76万亿元,相比上年同期增长45.8%,创历史新高。这主要有三方面原因:一是我国经济率先从疫情的影响中恢复,2020年GDP增速为2.3%,成为全球主要经济体中唯一正增长的国家。二是与各国采取宽松货币政策不同,我国货币政策依然保持灵活适度,这导致中美利差保持在200个基点左右的高位。三是我国资本市场表现较好。股市方面,当前我国股市已成为全球表现最好的股市之一,截至2020年末,上证综指上涨幅度约为13.86%,仅低于韩国(19.1%)和美国(21.2%)。债市方面,国际主要发达国家的国债收益率节节走低,2020年末,美国10年期国债收益率已降至1%以下,德国、欧元区和日本则分别为负利率。而中国10年期国债收益率在3.3%左右的较高水平。未来伴随着我国资本市场在对外开放上持续发力,一系列“引进来”举措推动资本市场国际化水平不断提高,外资将持续看好中国资本市场。
第三,监管政策不断完善。监管制度的完善不仅有利于投资者在资本市场上调整自身的资产组合,降低自身的流动性风险,也有利于企业动态调整股权融资的规模和结构,降低其财务风险。当前我国金融监管的法治化、专业化水平持续提升,为我国资本市场的发展创造了良好的基础。一方面,资本市场制度改革不断推进,激发了上市公司主体的活力。例如,《创业板改革并试点注册制总体实施方案》《关于进一步提高上市公司质量的意见》等改革政策不仅有助于资本市场规模的扩大和上市公司质量的提升,也有助于改善我国失衡的融资结构,防止资金来源集中在信贷市场,形成金融风险的积累。另一方面,监管政策对于机构投资者的动态监管持续推进,规范了其经营行为。例如,新《证券法》《关于优化保险机构投资管理能力监管有关事项的通知》等法规政策的发布有助于提高机构投资者的公司治理水平,激发市场活力。
五、相关政策建议
(一)健全多层次资本市场体系,提升服务实体经济能力
多层次的资本市场有助于满足企业的多样化融资需求,有助于提升金融服务的普惠性。未来需进一步明确各市场功能,同时打通转板机制,形成功能互补,联系紧密的资本市场。例如,推进中小板改革,为中小企业提供更好服务;推进场外市场发展,提升经济活力;推进衍生品市场发展,提升企业的风险管理水平等,从而提升资本市场服务实体经济的能力。
(二)制定更严格信息披露要求,加大违法、违规行为打击力度
严格的信息披露能够提升上市公司质量,进而推动直接融资的发展。未来需完善信息披露制度,通过加大违法打击力度对企业的经营形成约束。一是明确信息披露的时间和内容规范,提升对于隐瞒重要内部信息的处罚力度,增加企业信息披露。二是强化信息披露的真实性,严厉打击资金占用、违规担保、财务造假等典型违法违规行为。三是加大对保荐、审计、律所等中介机构信息披露违法行为的惩戒力度,强化中介机构责任。四是充分利用现代信息技术,加大对资本市场操纵等大案、要案的打击力度,使稽查执法工作更加智慧、高效与精准。
(三)加快推进股票发行注册制改革
注册制为更多企业提供直接融资机会。一方面,注册制能够推动资本市场的规模做大,增强其服务实体经济的能力。另一方面,注册制改革将不断推动市场化,使得市场确定资源的配置与定价,提升效率。未来需总结科创版和创业版的经验,全面推行注册制改革,合理设置上市门槛,尤其是主板和中小板的上市标准。此外,还要持续提升资本市场的国际化程度,在保障国内金融市场风险的基础上与国际成熟资本市场不断接轨。
(四)严格退市制度,提高上市公司质量
退市改革是提高上市公司质量,促进直接融资发展的重要一环。未来需要进一步完善退市制度改革,建立“有进有出、优胜劣汰” 的资本市场良好生态。具体看,一是丰富和完善退市指标,精准出清无持续经营能力的空壳公司。例如,取消单一连续亏损退市指标,引入组合类财务退市指标等。二是新增市值类退市指标,完善交易类指标,充分发挥市场化退市功能。例如,对低于规定标准、信息披露或者规范运作存在重大缺陷的上市公司予以退市,充分发挥市场化退市功能。三是缩短退市流程,取消暂停上市、恢复上市环节,将重大违法强制退市停牌时点后移并不再设置“逃跑期”,以提升退市效率。
(五)完善限售股减持制度,推动长期资金入市
合理的减持制度有利于降低股东减持对市场的冲击,增强对长期资金的吸引力。一是完善减持制度。股东减持面向机构投资者可以降低减持对市场的冲击,保护中小投资者的利益。当前科创版已开始试点公司股东以向特定机构投资者询价转让和配售方式减持股份。未来应继续完善减持机制,鼓励机构投资者参与申购减持股票。同时做好机制设计,避免短期套利行为的出现。二是推动长期资金入市。长期资金的入市有助于资本市场的稳定发展。未来需推动公募资金的发展,例如推动养老金、保险资金进入资本市场进行资产配置。此外要推进基金费率体系改革,推广管理费模式,降低投资者申赎频率,使更多散户投资者通过基金参与到资本市场当中。
作 者:中国银行研究院 李义举、汪惠青
(本文作者介绍:中国银行总行一级部门。研究领域涵盖全球经济、国际金融、宏观经济与政策、金融市场、银行业发展等。)