文/新浪财经意见领袖专栏作家 施懿宸、万秋旭、杜韧天
一、公共建筑能效
1、公共建筑
依据国家已出台的建筑领域各项标准与条例,国内仅对“公共建筑”进行了简单定义:在《民用建筑设计统一标准》(GB50352-2019)中,公共建筑被定义为“供人们进行各种公共活动的建筑”。而对于其具体涵盖范围,各类文件虽尚未给出直接而详细的规定,不过从侧面依旧可见一斑:根据《民用建筑设计统一标准》(GB 50352-2019)的分类,民用建筑可分为居住建筑与公共建筑,而在国务院下发的《民用建筑节能条例》,“民用建筑是指居住建筑、国家机关办公建筑和商业、服务业、教育、卫生等其他公共建筑”,基于此,公共建筑可被认为由国家机关办公建筑和商业、服务业、教育、卫生等其他建筑组成。目前,业界普遍认为公共建筑包括公共机构所属的办公楼、医院、学校、文体科技类场馆、公共交通站以及私营企业或个人经营的写字楼、商场、餐饮、宾馆等。

Figure 1 国内建筑分类
2、公共建筑能效
公共建筑的能耗构成随着公共建筑体系的发展而丰富,并且能耗的总量也在不断提升。广义上公共建筑能耗是涵盖公共建筑材料的生产、公共建筑的施工、使用、拆除等全阶段,狭义上则是指公共建筑在使用阶段的运营能耗。[1]
根据段海燕等[2]基于建筑全生命周期视角能耗研究,公共建筑大量且长期的能耗主要发生在运营阶段。在运营阶段,建筑用能主要来自采暖、制冷、照明、通风、给排水和通道系统的运行活动。相对应的,公共建筑能效提升路径可通过改进采用新型墙体材料、提高建筑用能设备效率、加强建筑物用能设备的运行效率,合理设计建筑围护结构的热工性能等方式来实现。
二、公共建筑能效提升的国内实践
政策层面,针对公共建筑节能,近年来我国从法律法规、规划行动、标准规范三个方面分别开展相应建设工作,早在2005年,原建设部就出台《民用建筑节能管理规定》,从法律法规角度要求执行建筑节能标准,鼓励通过采用新型材料提高建筑物内各系统运行效率,利用可再生能源等措施降低建筑能源消耗,此后各部委相继出台标准规范对建筑绿色化评价、建筑节能改造进行引导。在金融支持方面,2007年,建设部联合财政部共同印发《关于加强国家机关办公建筑和大型公共建筑节能管理工作的实施意见》和《国家机关办公建筑和大型公共建筑节能专项资金管理暂行办法》,明确提出通过设定节能改造任务目标和实施财政资金奖励两方面措施来撬动节能改造市场,将节能潜力激发为现实的节能量。2011年两部门又共同启动公共建筑节能改造重点城市建设工作,对于重点城市下达300万到500万平方米的改造目标并给予每平方米20元的资金奖励。通过财政辅助、评估服务等行动规划,我国积极推进相关工作进展并最终形成现有公共建筑能效提升的系统框架。


技术层面,根据《公共建筑节能设计标准》,我国公共建筑主要围绕围护结构、供热制冷、排水、电气等,以提升运行效率、运用高效用能设备以及调整建筑结构三种路径实现建筑更新改造与能效提升。在运行效率方面,通过实施公共建筑能耗分项计量监测与实际能耗需求精准匹配以实现照明、电梯、空调等用能设备的最高效运行;在高效用能设备方面,通过集合使用需求,应用节能灯具、能量回收电梯等创新型节能设备,减少使用过程实际能耗;在建筑结构方面,采纳充分利用自然通风和采光,减少空调、机械通风以及人工照明等几类终端实际能耗。根据住建部规划,未来我国将在“十三五”、“十四五”“十五五”三个五年规划中还将应用能耗模拟、能耗监测平台数据分析以及典型建筑现场实测等方式树立建筑能效标杆,进一步实现建筑节能转变。

市场层面,国内一般运用合同能源管理模式即节能服务公司通过与客户签订节能服务合同及由合同能源管理模式衍生的其他方式为公共建筑能效提升项目提供包括:能耗分析、方案设计、项目融资、设备采购、工程施工等系列节能服务,并从项目进行节能改造后获得的节能效益中收回投资和取得利润。其中,运用较多的合同能源管理模式主要有节能量保证型、节能效益分享型、能源费用托管型和设备租赁型。目前节能效益分享型项目仍是主流,占有合同能源管理机制的市场份额近50%,节能量保证型项目迅猛增长占有市场份额40%,而能源费用托管型由于单一主体承担了过多风险,因而难以大规模应用。
其中在共享节能量模式下,共享节能量模式是指节能服务管理公司(Energy Management Company, EMCo)为节能工程进行融资并提供项目的全过程服务,在项目期内客户和EMCo双方分享节能效益。在共享节能量这种融资模式中,首先客户会承诺在遵循节能服务合同条件下,将项目的节能效益的部分或按照固定百分比分享给EMCo以弥补EMCo债务和节能项目相关的运营费用。因为客户没有直接向融资机构还款的合同义务,所以EMCo不只是承担了项目节能成果的风险,还承担着如果客户不给EMCo应得的节能分成,EMCo也要向贷款人还款的客户信用风险。此时,由于EMCo方风险的增加,通常需要向客户索取较高的融资费用。项目合同结束后,节能设备无偿移交给客户使用,以后所产生的节能收益全归客户享受。

Figure 2 节能量共享模式
在保证节能量模式中,保证节能量模式是指实施节能项目的单位(客户)直接与第三方融资机构签署独立的融资合同,提供项目资金并承担财务风险, EMCo提供项目的全过程服务并保证节能效果。按合同规定,客户向EMCo支付服务费用。

Figure 3 节能量保证模式
如果在合同期项目没有达到承诺的节能量或节能效益,EMCo按合同约定向客户补偿未达到的节能效益;如果实现的节能效益超过了项目还款额,客户和EMCo可以共享这笔超额收益,如何分配收益取决于合同上所约定的EMCo承担的风险、提供服务的内容及分成比例。合同结束后,节能设备无偿移交给客户使用,以后产生的收益也全归客户[3]。该模式适用于诚信度较高、节能意识一般的企业。
二、公共建筑能效提升的国际实践
目前全球在建筑能效领域总支出达4230亿美元,同比增长速度略高于建筑施工与改造投资。国外关于建筑节能的探索最早可追溯到上世纪七十年代,经过多年研究与实践,各国推动建筑能效提升的举措也可分为政策、技术和市场三方面。
1、政策层面
世界已有超过70个国家出台鼓励性或强制性公共建筑能效相关政策,通过法规或标准的形式对公共建筑从全生命周期角度做出最低能效要求。作为建筑能效管理的重要工具之一,世界主要经济体都已建立或筹备搭建透明完善的建筑能效标识制度,内容包括开展建筑能效审计、对建筑复位归准、建筑能效评级与认证以及建筑能效信息公示等。

2、技术层面
与国内类似,国外对于建筑节能提升路径着力点大多也集中于建筑围护结构、通风、加热与制冷系统和照明效率等方面。其中,建筑围护结构作为建筑内环境热交换的直接途径,一直是国外节能设计的研究热点,近些年国外建筑能效技术提升也更多体现于建筑设计节能、建筑材料节能和热回收、废热及可再生能源利用三个方面。在设计过程中,国外建筑设计师广泛应用科技力量优化建筑节能方案的同时,也注重从建筑全生命周期角度出发考虑建筑总体能耗,实现建筑内部各系统间的整体协调性。建设过程中建材尽可能选择密封程度高材料来维护建筑性能,从而利用有限资源达到最优能耗与最舒适环境。
3、市场层面
国际上,合同能源管理起步较早的国家包括美国、德国、法国、日本和巴西等,这些国家已经形成了比较成熟的能效提升商业模式。除目前应用较为广泛的保证节能量模式和共享节能量模式两种合同能源管理基本模式外,还创新出能源费用托管模式、改造工程施工模式、能源管理服务模式,以及节能效益分享型与节能量保证型相结合、节能效益分享型与能源费用托管型相结合、租赁业务与合同能源管理相结合等复合型商业模式。其中,比较特色的有以下几种:

巴西建立了独特的保证基金融资模式——Super ESCo(Energy Service Company)模式。在这种模式中,首先要成立一家租赁公司,即Super ESCo,该公司通过经营租赁的方式,为ESCo客户提供节能设备租赁。Super ESCo要受到巴西中央银行的监管,只有得到认证的Super ESCo才能提供这种租赁服务。Super ESCo作为租赁公司可以向不同的ESCO公司提供设备融资,然后由ESCo与终端客户签订偿还合同,共同确定节能项目的规模和期限,并从Super ESCo的效益中获得利润分成,Super ESCo的优势在于有规模效应,项目交易费用低。保证基金模式可以为那些有较好节能市场需求、但银行授信可能性不大的ESCo提供稳健的资金来源,同时减少ESCo的融资成本。客户支付给ESCo的项目节能效益分成多少与ESCo每年需要向保证基金机构支付的佣金呈正比。
美国结合自身发展,大力推进ESPC模式,由电力公司向政府机构应交的电费的一部分收取转给节能服务公司,使得ESPC在美国得以快速成熟。西班牙除了分享节能收益合同外,还有BOT(建设、运行、转让),BOO(建设、运行、拥有)和BLT(建设、租借、转让)三种形式。
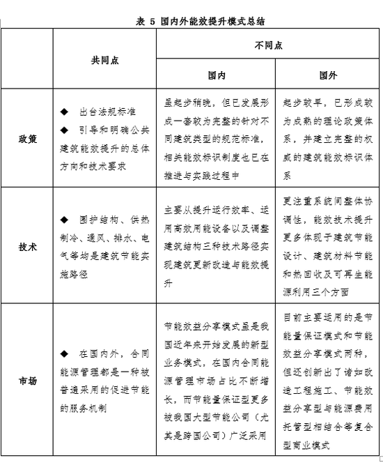
三、总结
综合上述对于国外公共建筑能效提升方面的实践情况,总结可得:
政策层面,国内外都主要依靠出台法规标准引导和明确公共建筑能效提升的总体方向和技术要求,并随着技术的进步与需求的提升不断修订调整相关标准。在这方面国外的相关实践研究起步较高,已形成较为成熟的理论政策体系,并建立完整的具有权威性的能效标识体系去识别和认证绿色节能建筑。国内虽起步稍晚,但也已发展形成一套较为完整的针对不同建筑类型的规范标准,相关能效标识制度也已在推进与实践过程中。
技术层面,国内外建筑节能标准基本围绕围护结构、供热制冷、通风、排水、电气等方面开展相关工作。国内主要从提升运行效率、运用高效用能设备以及调整建筑结构三种技术路径实现建筑更新改造与能效提升,而国外则更注重系统间整体协调性,能效技术提升更多体现于建筑设计节能、建筑材料节能和热回收、废热及可再生能源利用三个方面。
市场层面,无论在国内还是国外,合同能源管理都是一种被普遍采用的促进节能的服务机制。在国内,节能效益分享模式虽是我国近年来开始发展的新型业务模式,在国内合同能源管理市场占比不断增长,而节能量保证型更多被我国大型节能公司(尤其是跨国公司)广泛采用。在国外,目前主要运用的是保证节能量模式和共享节能量模式两种,但其在合同能源管理模式上还探索创新出了诸如改造工程施工、节能效益分享型与能源费用托管型相结合等模式,这些模式基本是在原有模式基础上根据不同耗能企业具体情况和节能项目特殊要求进行适当改动。

参考文献:
1侯静,《我国城镇公共建筑能耗预测及能效提升路径研究》,2017年。
2段海燕等,《生命周期视角下中国建筑业能源区域消耗特征研究》,2020年
3商惠敏, 李朝庭. 美国合同能源管理融资模式及经验探析与启示[J]. 科技管理研究, 2013, 33(13):48-51.
作者:
施懿宸 中央财经大学绿色金融国际研究院副院长,长三角绿色价值投资研究院院长
万秋旭 中央财经大学绿色金融国际研究院助理研究员,长三角绿色价值投资研究院助理研究员
杜韧天 中央财经大学绿色金融国际研究院科研助理,长三角绿色价值投资研究院科研助理
(本文作者介绍:中央财经大学绿色金融国际研究院副院长,长三角绿色价值投资研究院院长,讲座教授,绿色金融产品创新实验室负责人)